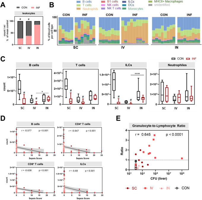
实验a组脓毒链球菌中白细胞介素-6过表达和粒细胞/淋巴细胞比值升高提示肝脏应激。

IF 3 3区 医学 Q1 IMMUNOLOGY
Valerie Brunsch, Wendy Bergmann-Ewert, Brigitte Müller-Hilke, Johann Aleith
{"title":"实验a组脓毒链球菌中白细胞介素-6过表达和粒细胞/淋巴细胞比值升高提示肝脏应激。","authors":"Valerie Brunsch, Wendy Bergmann-Ewert, Brigitte Müller-Hilke, Johann Aleith","doi":"10.1007/s00430-025-00826-2","DOIUrl":null,"url":null,"abstract":"<p><p>Group A Streptococcus (GAS) is a pathogen that is capable of colonizing various infection sites and can potentially elicit an inadequate immune response that will lead to sepsis. The processes underlying this misdirected immune reaction remain poorly understood, and reliable biomarkers for indicating impending organ failure during sepsis are still missing. The present study aims to identify parameters that can predict the onset of end-organ damage in the course of sepsis. To that extent, we investigated key aspects of the immune response in early-phase sepsis following infection of different tissues in a mouse model, using Brefeldin A to link cytokine production to specific cell types through multi-parameter flow cytometry. Subcutaneous and intravenous GAS infections resulted in clinical sepsis, which was paralleled by peripheral blood lymphopenia. Intravenous infection in particular was associated with a higher bacterial burden in the liver that strongly correlated with an increased granulocyte-to-lymphocyte ratio of the peripheral blood. Strikingly, IL-6 overexpression was more pronounced in intravenous infection and strongly correlated with hepatic stress, indicated by elevated bacterial loads in the liver. Collectively, our data highlight the potential utility of IL-6 in conjunction with an elevated granulocyte-to-lymphocyte ratio as promising early indicators of concomitant liver stress in sepsis.</p>","PeriodicalId":18369,"journal":{"name":"Medical Microbiology and Immunology","volume":"214 1","pages":"17"},"PeriodicalIF":3.0000,"publicationDate":"2025-04-03","publicationTypes":"Journal Article","fieldsOfStudy":null,"isOpenAccess":false,"openAccessPdf":"https://www.ncbi.nlm.nih.gov/pmc/articles/PMC11968515/pdf/","citationCount":"0","resultStr":"{\"title\":\"Interleukin-6 overexpression and elevated granulocyte-to-lymphocyte ratio indicate hepatic stress in experimental group a Streptococcus sepsis.\",\"authors\":\"Valerie Brunsch, Wendy Bergmann-Ewert, Brigitte Müller-Hilke, Johann Aleith\",\"doi\":\"10.1007/s00430-025-00826-2\",\"DOIUrl\":null,\"url\":null,\"abstract\":\"<p><p>Group A Streptococcus (GAS) is a pathogen that is capable of colonizing various infection sites and can potentially elicit an inadequate immune response that will lead to sepsis. The processes underlying this misdirected immune reaction remain poorly understood, and reliable biomarkers for indicating impending organ failure during sepsis are still missing. The present study aims to identify parameters that can predict the onset of end-organ damage in the course of sepsis. To that extent, we investigated key aspects of the immune response in early-phase sepsis following infection of different tissues in a mouse model, using Brefeldin A to link cytokine production to specific cell types through multi-parameter flow cytometry. Subcutaneous and intravenous GAS infections resulted in clinical sepsis, which was paralleled by peripheral blood lymphopenia. Intravenous infection in particular was associated with a higher bacterial burden in the liver that strongly correlated with an increased granulocyte-to-lymphocyte ratio of the peripheral blood. Strikingly, IL-6 overexpression was more pronounced in intravenous infection and strongly correlated with hepatic stress, indicated by elevated bacterial loads in the liver. Collectively, our data highlight the potential utility of IL-6 in conjunction with an elevated granulocyte-to-lymphocyte ratio as promising early indicators of concomitant liver stress in sepsis.</p>\",\"PeriodicalId\":18369,\"journal\":{\"name\":\"Medical Microbiology and Immunology\",\"volume\":\"214 1\",\"pages\":\"17\"},\"PeriodicalIF\":3.0000,\"publicationDate\":\"2025-04-03\",\"publicationTypes\":\"Journal Article\",\"fieldsOfStudy\":null,\"isOpenAccess\":false,\"openAccessPdf\":\"https://www.ncbi.nlm.nih.gov/pmc/articles/PMC11968515/pdf/\",\"citationCount\":\"0\",\"resultStr\":null,\"platform\":\"Semanticscholar\",\"paperid\":null,\"PeriodicalName\":\"Medical Microbiology and Immunology\",\"FirstCategoryId\":\"3\",\"ListUrlMain\":\"https://doi.org/10.1007/s00430-025-00826-2\",\"RegionNum\":3,\"RegionCategory\":\"医学\",\"ArticlePicture\":[],\"TitleCN\":null,\"AbstractTextCN\":null,\"PMCID\":null,\"EPubDate\":\"\",\"PubModel\":\"\",\"JCR\":\"Q1\",\"JCRName\":\"IMMUNOLOGY\",\"Score\":null,\"Total\":0}","platform":"Semanticscholar","paperid":null,"PeriodicalName":"Medical Microbiology and Immunology","FirstCategoryId":"3","ListUrlMain":"https://doi.org/10.1007/s00430-025-00826-2","RegionNum":3,"RegionCategory":"医学","ArticlePicture":[],"TitleCN":null,"AbstractTextCN":null,"PMCID":null,"EPubDate":"","PubModel":"","JCR":"Q1","JCRName":"IMMUNOLOGY","Score":null,"Total":0}
引用次数: 0

摘要

A群链球菌(GAS)是一种病原体,能够定植各种感染部位,并可能引起免疫反应不足,导致败血症。这种错误的免疫反应背后的过程仍然知之甚少,并且仍然缺乏指示败血症期间即将发生的器官衰竭的可靠生物标志物。本研究旨在确定脓毒症过程中终末器官损伤发病的预测参数。在这种程度上,我们研究了小鼠模型中不同组织感染后早期脓毒症免疫反应的关键方面,使用Brefeldin a通过多参数流式细胞术将细胞因子的产生与特定细胞类型联系起来。皮下和静脉GAS感染导致临床败血症,并伴有外周血淋巴细胞减少。静脉感染尤其与肝脏中较高的细菌负荷相关,这与外周血中粒细胞与淋巴细胞比例的增加密切相关。引人注目的是,IL-6过表达在静脉感染中更为明显,并且与肝脏应激密切相关,这表明肝脏中细菌负荷升高。总的来说,我们的数据强调了IL-6与粒细胞与淋巴细胞比值升高联合作为脓毒症伴发肝应激的有希望的早期指标的潜在效用。
本文章由计算机程序翻译,如有差异,请以英文原文为准。

Interleukin-6 overexpression and elevated granulocyte-to-lymphocyte ratio indicate hepatic stress in experimental group a Streptococcus sepsis.

Interleukin-6 overexpression and elevated granulocyte-to-lymphocyte ratio indicate hepatic stress in experimental group a Streptococcus sepsis.

Interleukin-6 overexpression and elevated granulocyte-to-lymphocyte ratio indicate hepatic stress in experimental group a Streptococcus sepsis.

Interleukin-6 overexpression and elevated granulocyte-to-lymphocyte ratio indicate hepatic stress in experimental group a Streptococcus sepsis.

Group A Streptococcus (GAS) is a pathogen that is capable of colonizing various infection sites and can potentially elicit an inadequate immune response that will lead to sepsis. The processes underlying this misdirected immune reaction remain poorly understood, and reliable biomarkers for indicating impending organ failure during sepsis are still missing. The present study aims to identify parameters that can predict the onset of end-organ damage in the course of sepsis. To that extent, we investigated key aspects of the immune response in early-phase sepsis following infection of different tissues in a mouse model, using Brefeldin A to link cytokine production to specific cell types through multi-parameter flow cytometry. Subcutaneous and intravenous GAS infections resulted in clinical sepsis, which was paralleled by peripheral blood lymphopenia. Intravenous infection in particular was associated with a higher bacterial burden in the liver that strongly correlated with an increased granulocyte-to-lymphocyte ratio of the peripheral blood. Strikingly, IL-6 overexpression was more pronounced in intravenous infection and strongly correlated with hepatic stress, indicated by elevated bacterial loads in the liver. Collectively, our data highlight the potential utility of IL-6 in conjunction with an elevated granulocyte-to-lymphocyte ratio as promising early indicators of concomitant liver stress in sepsis.

求助全文
通过发布文献求助,成功后即可免费获取论文全文。 去求助
来源期刊
CiteScore
10.60
自引率
0.00%
发文量
29
审稿时长
1 months
期刊介绍: Medical Microbiology and Immunology (MMIM) publishes key findings on all aspects of the interrelationship between infectious agents and the immune system of their hosts. The journal´s main focus is original research work on intrinsic, innate or adaptive immune responses to viral, bacterial, fungal and parasitic (protozoan and helminthic) infections and on the virulence of the respective infectious pathogens. MMIM covers basic, translational as well as clinical research in infectious diseases and infectious disease immunology. Basic research using cell cultures, organoid, and animal models are welcome, provided that the models have a clinical correlate and address a relevant medical question. The journal also considers manuscripts on the epidemiology of infectious diseases, including the emergence and epidemic spreading of pathogens and the development of resistance to anti-infective therapies, and on novel vaccines and other innovative measurements of prevention. The following categories of manuscripts will not be considered for publication in MMIM: submissions of preliminary work, of merely descriptive data sets without investigation of mechanisms or of limited global interest, manuscripts on existing or novel anti-infective compounds, which focus on pharmaceutical or pharmacological aspects of the drugs, manuscripts on existing or modified vaccines, unless they report on experimental or clinical efficacy studies or provide new immunological information on their mode of action, manuscripts on the diagnostics of infectious diseases, unless they offer a novel concept to solve a pending diagnostic problem, case reports or case series, unless they are embedded in a study that focuses on the anti-infectious immune response and/or on the virulence of a pathogen.
×
引用
GB/T 7714-2015
复制
MLA
复制
APA
复制
导出至
BibTeX EndNote RefMan NoteFirst NoteExpress
×
提示
您的信息不完整,为了账户安全,请先补充。
现在去补充
×
提示
您因"违规操作"
具体请查看互助需知
我知道了
×
提示
确定
请完成安全验证×
copy
已复制链接
快去分享给好友吧!
我知道了
右上角分享
点击右上角分享
0
联系我们:info@booksci.cn Book学术提供免费学术资源搜索服务,方便国内外学者检索中英文文献。致力于提供最便捷和优质的服务体验。 Copyright © 2023 布克学术 All rights reserved.
京ICP备2023020795号-1
ghs 京公网安备 11010802042870号
Book学术文献互助
Book学术文献互助群
群 号:604180095
Book学术官方微信