肠道微生物组在大鼠脊髓损伤恢复中的作用的宏基因组学和代谢组学分析。

0 MEDICINE, RESEARCH & EXPERIMENTAL
Jieqi Zhang, Xihan Ying, Rong Hu, Yi Huang, Ruoqi Wang, Lei Wu, Dexiong Han, Ruijie Ma, Kelin He
{"title":"肠道微生物组在大鼠脊髓损伤恢复中的作用的宏基因组学和代谢组学分析。","authors":"Jieqi Zhang, Xihan Ying, Rong Hu, Yi Huang, Ruoqi Wang, Lei Wu, Dexiong Han, Ruijie Ma, Kelin He","doi":"10.17305/bb.2025.12164","DOIUrl":null,"url":null,"abstract":"<p><p>Spinal cord injury (SCI) induces profound systemic changes, including disruptions in gut microbiome composition and host metabolism. This study aimed to investigate the impact of SCI on gut microbial diversity and serum metabolites in rats, and to explore potential microbiome-metabolite interactions that may influence recovery. Male Sprague-Dawley (SD) rats were assigned to either SCI or sham-operated groups. Fecal samples were collected for whole-genome metagenomic sequencing, and serum samples were analyzed using untargeted metabolomics. Gut microbial composition and diversity were assessed using α- and β-diversity indices, while Linear discriminant analysis effect size (LEfSe) identified differentially abundant taxa. Metabolomic pathway analysis was performed to detect significant changes in serum metabolites, and Spearman's correlation was used to evaluate associations between gut microbes and metabolites. SCI significantly altered gut microbiota composition, with increased proportions of Ligilactobacillus and Staphylococcus, and decreased proportions of Lactobacillus and Limosilactobacillus. Metabolomic analysis revealed disrupted energy metabolism and elevated oxidative stress in SCI rats, as indicated by increased serum levels of pyruvate and lactic acid. Correlation analysis further identified significant associations between specific gut bacteria and key metabolites, suggesting microbiome-driven metabolic dysregulation following SCI. These findings highlight significant interactions between the gut microbiota and host metabolism after SCI and suggest that microbiome-targeted interventions may hold therapeutic potential for improving recovery by modulating metabolic function and oxidative stress responses.</p>","PeriodicalId":72398,"journal":{"name":"Biomolecules & biomedicine","volume":" ","pages":"2114-2126"},"PeriodicalIF":0.0000,"publicationDate":"2025-08-05","publicationTypes":"Journal Article","fieldsOfStudy":null,"isOpenAccess":false,"openAccessPdf":"https://www.ncbi.nlm.nih.gov/pmc/articles/PMC12450079/pdf/","citationCount":"0","resultStr":"{\"title\":\"Metagenomic and metabolomic analysis of gut microbiome's role in spinal cord injury recovery in rats.\",\"authors\":\"Jieqi Zhang, Xihan Ying, Rong Hu, Yi Huang, Ruoqi Wang, Lei Wu, Dexiong Han, Ruijie Ma, Kelin He\",\"doi\":\"10.17305/bb.2025.12164\",\"DOIUrl\":null,\"url\":null,\"abstract\":\"<p><p>Spinal cord injury (SCI) induces profound systemic changes, including disruptions in gut microbiome composition and host metabolism. This study aimed to investigate the impact of SCI on gut microbial diversity and serum metabolites in rats, and to explore potential microbiome-metabolite interactions that may influence recovery. Male Sprague-Dawley (SD) rats were assigned to either SCI or sham-operated groups. Fecal samples were collected for whole-genome metagenomic sequencing, and serum samples were analyzed using untargeted metabolomics. Gut microbial composition and diversity were assessed using α- and β-diversity indices, while Linear discriminant analysis effect size (LEfSe) identified differentially abundant taxa. Metabolomic pathway analysis was performed to detect significant changes in serum metabolites, and Spearman's correlation was used to evaluate associations between gut microbes and metabolites. SCI significantly altered gut microbiota composition, with increased proportions of Ligilactobacillus and Staphylococcus, and decreased proportions of Lactobacillus and Limosilactobacillus. Metabolomic analysis revealed disrupted energy metabolism and elevated oxidative stress in SCI rats, as indicated by increased serum levels of pyruvate and lactic acid. Correlation analysis further identified significant associations between specific gut bacteria and key metabolites, suggesting microbiome-driven metabolic dysregulation following SCI. These findings highlight significant interactions between the gut microbiota and host metabolism after SCI and suggest that microbiome-targeted interventions may hold therapeutic potential for improving recovery by modulating metabolic function and oxidative stress responses.</p>\",\"PeriodicalId\":72398,\"journal\":{\"name\":\"Biomolecules & biomedicine\",\"volume\":\" \",\"pages\":\"2114-2126\"},\"PeriodicalIF\":0.0000,\"publicationDate\":\"2025-08-05\",\"publicationTypes\":\"Journal Article\",\"fieldsOfStudy\":null,\"isOpenAccess\":false,\"openAccessPdf\":\"https://www.ncbi.nlm.nih.gov/pmc/articles/PMC12450079/pdf/\",\"citationCount\":\"0\",\"resultStr\":null,\"platform\":\"Semanticscholar\",\"paperid\":null,\"PeriodicalName\":\"Biomolecules & biomedicine\",\"FirstCategoryId\":\"1085\",\"ListUrlMain\":\"https://doi.org/10.17305/bb.2025.12164\",\"RegionNum\":0,\"RegionCategory\":null,\"ArticlePicture\":[],\"TitleCN\":null,\"AbstractTextCN\":null,\"PMCID\":null,\"EPubDate\":\"\",\"PubModel\":\"\",\"JCR\":\"0\",\"JCRName\":\"MEDICINE, RESEARCH & EXPERIMENTAL\",\"Score\":null,\"Total\":0}","platform":"Semanticscholar","paperid":null,"PeriodicalName":"Biomolecules & biomedicine","FirstCategoryId":"1085","ListUrlMain":"https://doi.org/10.17305/bb.2025.12164","RegionNum":0,"RegionCategory":null,"ArticlePicture":[],"TitleCN":null,"AbstractTextCN":null,"PMCID":null,"EPubDate":"","PubModel":"","JCR":"0","JCRName":"MEDICINE, RESEARCH & EXPERIMENTAL","Score":null,"Total":0}
引用次数: 0

摘要

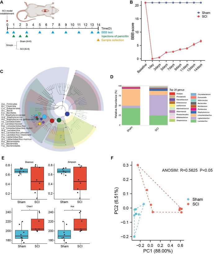
脊髓损伤(SCI)会引起深刻的全身性变化,包括肠道微生物组组成和宿主代谢的紊乱。本研究旨在调查脊髓损伤对大鼠肠道微生物多样性和血清代谢物的影响,并探索可能影响恢复的潜在微生物组-代谢物相互作用。雄性 Sprague-Dawley (SD) 大鼠被分配到 SCI 或假手术组。收集粪便样本进行全基因组元基因组测序,并使用非靶向代谢组学分析血清样本。利用α和β多样性指数评估肠道微生物的组成和多样性,同时利用线性判别分析效应大小(LEfSe)确定不同的丰富类群。代谢组通路分析用于检测血清代谢物的显著变化,斯皮尔曼相关性用于评估肠道微生物与代谢物之间的关联。SCI 明显改变了肠道微生物群的组成,增加了ligilactobacillus 和 Staphylococcus 的比例,降低了 Lactobacillus 和 Limosilactobacillus 的比例。代谢组分析表明,SCI 大鼠血清中丙酮酸和乳酸水平升高,表明其能量代谢紊乱和氧化应激升高。相关性分析进一步确定了特定肠道细菌与关键代谢物之间的重要关联,表明损伤后微生物驱动的代谢失调。这些发现突显了脊髓损伤后肠道微生物群与宿主代谢之间的重要相互作用,并表明以微生物群为目标的干预措施可能具有治疗潜力,可通过调节代谢功能和氧化应激反应来改善恢复。
本文章由计算机程序翻译,如有差异,请以英文原文为准。

Metagenomic and metabolomic analysis of gut microbiome's role in spinal cord injury recovery in rats.

Metagenomic and metabolomic analysis of gut microbiome's role in spinal cord injury recovery in rats.

Metagenomic and metabolomic analysis of gut microbiome's role in spinal cord injury recovery in rats.

Metagenomic and metabolomic analysis of gut microbiome's role in spinal cord injury recovery in rats.

Spinal cord injury (SCI) induces profound systemic changes, including disruptions in gut microbiome composition and host metabolism. This study aimed to investigate the impact of SCI on gut microbial diversity and serum metabolites in rats, and to explore potential microbiome-metabolite interactions that may influence recovery. Male Sprague-Dawley (SD) rats were assigned to either SCI or sham-operated groups. Fecal samples were collected for whole-genome metagenomic sequencing, and serum samples were analyzed using untargeted metabolomics. Gut microbial composition and diversity were assessed using α- and β-diversity indices, while Linear discriminant analysis effect size (LEfSe) identified differentially abundant taxa. Metabolomic pathway analysis was performed to detect significant changes in serum metabolites, and Spearman's correlation was used to evaluate associations between gut microbes and metabolites. SCI significantly altered gut microbiota composition, with increased proportions of Ligilactobacillus and Staphylococcus, and decreased proportions of Lactobacillus and Limosilactobacillus. Metabolomic analysis revealed disrupted energy metabolism and elevated oxidative stress in SCI rats, as indicated by increased serum levels of pyruvate and lactic acid. Correlation analysis further identified significant associations between specific gut bacteria and key metabolites, suggesting microbiome-driven metabolic dysregulation following SCI. These findings highlight significant interactions between the gut microbiota and host metabolism after SCI and suggest that microbiome-targeted interventions may hold therapeutic potential for improving recovery by modulating metabolic function and oxidative stress responses.

求助全文
通过发布文献求助,成功后即可免费获取论文全文。 去求助
来源期刊
CiteScore
1.10
自引率
0.00%
发文量
0
×
引用
GB/T 7714-2015
复制
MLA
复制
APA
复制
导出至
BibTeX EndNote RefMan NoteFirst NoteExpress
×
提示
您的信息不完整,为了账户安全,请先补充。
现在去补充
×
提示
您因"违规操作"
具体请查看互助需知
我知道了
×
提示
确定
请完成安全验证×
copy
已复制链接
快去分享给好友吧!
我知道了
右上角分享
点击右上角分享
0
联系我们:info@booksci.cn Book学术提供免费学术资源搜索服务,方便国内外学者检索中英文文献。致力于提供最便捷和优质的服务体验。 Copyright © 2023 布克学术 All rights reserved.
京ICP备2023020795号-1
ghs 京公网安备 11010802042870号
Book学术文献互助
Book学术文献互助群
群 号:604180095
Book学术官方微信