传染性假中间葡萄球菌阻碍中性粒细胞胞外陷阱驱动的遏制,促进侵袭性疾病。

IF 7.5 2区 医学 Q1 IMMUNOLOGY
Emerging Microbes & Infections Pub Date : 2025-12-01 Epub Date: 2025-04-15 DOI:10.1080/22221751.2025.2482709
Rita Haller, Yiyang Cai, Nicole de Buhr, Johanna C Rieder, Dirk Schlüter, Claas Baier, Holger Rohde, Maren von Köckritz-Blickwede, Marius Vital, Volker Winstel
{"title":"传染性假中间葡萄球菌阻碍中性粒细胞胞外陷阱驱动的遏制,促进侵袭性疾病。","authors":"Rita Haller, Yiyang Cai, Nicole de Buhr, Johanna C Rieder, Dirk Schlüter, Claas Baier, Holger Rohde, Maren von Köckritz-Blickwede, Marius Vital, Volker Winstel","doi":"10.1080/22221751.2025.2482709","DOIUrl":null,"url":null,"abstract":"<p><p>Methicillin-resistant <i>Staphylococcus pseudintermedius</i> (MRSP) is an emerging zoonotic pathogen that causes a variety of clinical diseases in mammalian hosts. While it frequently causes infections in dogs and other domestic animals, accumulating evidence indicates that zoonotic spillover and cross-species transmission events favour local and invasive <i>S. pseudintermedius</i> infections in humans. However, immuno-evasive maneuvers that shape <i>S. pseudintermedius</i> pathogenicity and survival in diseased hosts remain enigmatic. Powered by multi-tech imaging and a mouse model of bloodstream infection, we illustrate that <i>S. pseudintermedius</i> adopted a virulence mechanism from predominant bacterial pathogens to surmount neutrophilic responses and neutrophil extracellular trap (NET)-mediated killing. Specifically, release of NucB, a thermostable nuclease, helps MRSP coping with the antimicrobial and pathogen-immobilizing properties of NETs and even promotes intra-neutrophil survival upon phagocytosis, thereby contributing to <i>S. pseudintermedius</i> pathogenesis and persistence within hepatic abscesses. Combined with the analysis of genetically distinct human clinical isolates, all of which display nuclease activity and features of resistance to NETosis-induced killing, our data highlight how zoonotic staphylococci overcome innate immune responses and concurrently uncover a mechanism that may exacerbate animal-borne MRSP infections in humans.</p>","PeriodicalId":11602,"journal":{"name":"Emerging Microbes & Infections","volume":" ","pages":"2482709"},"PeriodicalIF":7.5000,"publicationDate":"2025-12-01","publicationTypes":"Journal Article","fieldsOfStudy":null,"isOpenAccess":false,"openAccessPdf":"https://www.ncbi.nlm.nih.gov/pmc/articles/PMC12001851/pdf/","citationCount":"0","resultStr":"{\"title\":\"Transmissible <i>Staphylococcus pseudintermedius</i> thwarts neutrophil extracellular trap-driven containment to promote invasive disease.\",\"authors\":\"Rita Haller, Yiyang Cai, Nicole de Buhr, Johanna C Rieder, Dirk Schlüter, Claas Baier, Holger Rohde, Maren von Köckritz-Blickwede, Marius Vital, Volker Winstel\",\"doi\":\"10.1080/22221751.2025.2482709\",\"DOIUrl\":null,\"url\":null,\"abstract\":\"<p><p>Methicillin-resistant <i>Staphylococcus pseudintermedius</i> (MRSP) is an emerging zoonotic pathogen that causes a variety of clinical diseases in mammalian hosts. While it frequently causes infections in dogs and other domestic animals, accumulating evidence indicates that zoonotic spillover and cross-species transmission events favour local and invasive <i>S. pseudintermedius</i> infections in humans. However, immuno-evasive maneuvers that shape <i>S. pseudintermedius</i> pathogenicity and survival in diseased hosts remain enigmatic. Powered by multi-tech imaging and a mouse model of bloodstream infection, we illustrate that <i>S. pseudintermedius</i> adopted a virulence mechanism from predominant bacterial pathogens to surmount neutrophilic responses and neutrophil extracellular trap (NET)-mediated killing. Specifically, release of NucB, a thermostable nuclease, helps MRSP coping with the antimicrobial and pathogen-immobilizing properties of NETs and even promotes intra-neutrophil survival upon phagocytosis, thereby contributing to <i>S. pseudintermedius</i> pathogenesis and persistence within hepatic abscesses. Combined with the analysis of genetically distinct human clinical isolates, all of which display nuclease activity and features of resistance to NETosis-induced killing, our data highlight how zoonotic staphylococci overcome innate immune responses and concurrently uncover a mechanism that may exacerbate animal-borne MRSP infections in humans.</p>\",\"PeriodicalId\":11602,\"journal\":{\"name\":\"Emerging Microbes & Infections\",\"volume\":\" \",\"pages\":\"2482709\"},\"PeriodicalIF\":7.5000,\"publicationDate\":\"2025-12-01\",\"publicationTypes\":\"Journal Article\",\"fieldsOfStudy\":null,\"isOpenAccess\":false,\"openAccessPdf\":\"https://www.ncbi.nlm.nih.gov/pmc/articles/PMC12001851/pdf/\",\"citationCount\":\"0\",\"resultStr\":null,\"platform\":\"Semanticscholar\",\"paperid\":null,\"PeriodicalName\":\"Emerging Microbes & Infections\",\"FirstCategoryId\":\"3\",\"ListUrlMain\":\"https://doi.org/10.1080/22221751.2025.2482709\",\"RegionNum\":2,\"RegionCategory\":\"医学\",\"ArticlePicture\":[],\"TitleCN\":null,\"AbstractTextCN\":null,\"PMCID\":null,\"EPubDate\":\"2025/4/15 0:00:00\",\"PubModel\":\"Epub\",\"JCR\":\"Q1\",\"JCRName\":\"IMMUNOLOGY\",\"Score\":null,\"Total\":0}","platform":"Semanticscholar","paperid":null,"PeriodicalName":"Emerging Microbes & Infections","FirstCategoryId":"3","ListUrlMain":"https://doi.org/10.1080/22221751.2025.2482709","RegionNum":2,"RegionCategory":"医学","ArticlePicture":[],"TitleCN":null,"AbstractTextCN":null,"PMCID":null,"EPubDate":"2025/4/15 0:00:00","PubModel":"Epub","JCR":"Q1","JCRName":"IMMUNOLOGY","Score":null,"Total":0}
引用次数: 0

摘要

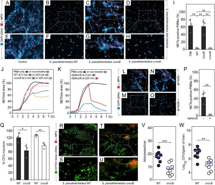
耐甲氧西林假中间葡萄球菌(MRSP)是一种新兴的人畜共患病原体,可在哺乳动物宿主中引起多种临床疾病。虽然它经常引起狗和其他家畜的感染,但越来越多的证据表明,人畜共患溢出和跨物种传播事件有利于人类的局部和侵入性假中间假葡萄球菌感染。然而,影响假中芽胞杆菌致病性和在患病宿主中存活的免疫规避操作仍然是一个谜。在多技术成像和小鼠血流感染模型的支持下,我们证明了假中间假葡萄球菌采用来自优势细菌病原体的毒力机制来克服嗜中性粒细胞反应和中性粒细胞胞外陷阱(NET)介导的杀伤。具体来说,耐热核酸酶NucB的释放有助于MRSP应对NETs的抗菌和病原体固定特性,甚至促进吞噬后中性粒细胞内的存活,从而促进假中芽胞杆菌在肝脓肿内的发病和持续存在。结合对遗传上不同的人类临床分离株的分析,所有这些分离株都显示出核酸酶活性和对nesis诱导的杀伤具有抗性的特征,我们的数据强调了人畜共患葡萄球菌如何克服先天免疫反应,同时揭示了可能加剧人类动物传播的MRSP感染的机制。
本文章由计算机程序翻译,如有差异,请以英文原文为准。

Transmissible <i>Staphylococcus pseudintermedius</i> thwarts neutrophil extracellular trap-driven containment to promote invasive disease.

Transmissible <i>Staphylococcus pseudintermedius</i> thwarts neutrophil extracellular trap-driven containment to promote invasive disease.

Transmissible Staphylococcus pseudintermedius thwarts neutrophil extracellular trap-driven containment to promote invasive disease.

Methicillin-resistant Staphylococcus pseudintermedius (MRSP) is an emerging zoonotic pathogen that causes a variety of clinical diseases in mammalian hosts. While it frequently causes infections in dogs and other domestic animals, accumulating evidence indicates that zoonotic spillover and cross-species transmission events favour local and invasive S. pseudintermedius infections in humans. However, immuno-evasive maneuvers that shape S. pseudintermedius pathogenicity and survival in diseased hosts remain enigmatic. Powered by multi-tech imaging and a mouse model of bloodstream infection, we illustrate that S. pseudintermedius adopted a virulence mechanism from predominant bacterial pathogens to surmount neutrophilic responses and neutrophil extracellular trap (NET)-mediated killing. Specifically, release of NucB, a thermostable nuclease, helps MRSP coping with the antimicrobial and pathogen-immobilizing properties of NETs and even promotes intra-neutrophil survival upon phagocytosis, thereby contributing to S. pseudintermedius pathogenesis and persistence within hepatic abscesses. Combined with the analysis of genetically distinct human clinical isolates, all of which display nuclease activity and features of resistance to NETosis-induced killing, our data highlight how zoonotic staphylococci overcome innate immune responses and concurrently uncover a mechanism that may exacerbate animal-borne MRSP infections in humans.

求助全文
通过发布文献求助,成功后即可免费获取论文全文。 去求助
来源期刊
Emerging Microbes & Infections
Emerging Microbes & Infections IMMUNOLOGY-MICROBIOLOGY
CiteScore
26.20
自引率
2.30%
发文量
276
审稿时长
20 weeks
期刊介绍: Emerging Microbes & Infections is a peer-reviewed, open-access journal dedicated to publishing research at the intersection of emerging immunology and microbiology viruses. The journal's mission is to share information on microbes and infections, particularly those gaining significance in both biological and clinical realms due to increased pathogenic frequency. Emerging Microbes & Infections is committed to bridging the scientific gap between developed and developing countries. This journal addresses topics of critical biological and clinical importance, including but not limited to: - Epidemic surveillance - Clinical manifestations - Diagnosis and management - Cellular and molecular pathogenesis - Innate and acquired immune responses between emerging microbes and their hosts - Drug discovery - Vaccine development research Emerging Microbes & Infections invites submissions of original research articles, review articles, letters, and commentaries, fostering a platform for the dissemination of impactful research in the field.
×
引用
GB/T 7714-2015
复制
MLA
复制
APA
复制
导出至
BibTeX EndNote RefMan NoteFirst NoteExpress
×
提示
您的信息不完整,为了账户安全,请先补充。
现在去补充
×
提示
您因"违规操作"
具体请查看互助需知
我知道了
×
提示
确定
请完成安全验证×
copy
已复制链接
快去分享给好友吧!
我知道了
右上角分享
点击右上角分享
0
联系我们:info@booksci.cn Book学术提供免费学术资源搜索服务,方便国内外学者检索中英文文献。致力于提供最便捷和优质的服务体验。 Copyright © 2023 布克学术 All rights reserved.
京ICP备2023020795号-1
ghs 京公网安备 11010802042870号
Book学术文献互助
Book学术文献互助群
群 号:604180095
Book学术官方微信