菲律宾农村保健中心使用便携式超声设备进行产前保健的促进因素和障碍。

IF 2.1 Q2 MEDICINE, GENERAL & INTERNAL
SAGE Open Medicine Pub Date : 2025-03-28 eCollection Date: 2025-01-01 DOI:10.1177/20503121251330991
Jacob Anthony Batuhan, Reynan Hernandez, Florentina Villanueva, Airen Sigue, Kevyn Yu, Kate Wad-Asen, Beatriz Carandang, Jeremie Bartelheimer
{"title":"菲律宾农村保健中心使用便携式超声设备进行产前保健的促进因素和障碍。","authors":"Jacob Anthony Batuhan, Reynan Hernandez, Florentina Villanueva, Airen Sigue, Kevyn Yu, Kate Wad-Asen, Beatriz Carandang, Jeremie Bartelheimer","doi":"10.1177/20503121251330991","DOIUrl":null,"url":null,"abstract":"<p><strong>Objectives: </strong>This qualitative study aims to examine the enablers and barriers to portable ultrasound device utilization for antenatal care in rural Philippine health centers, with the goal of improving maternal outcomes and reducing maternal mortality.</p><p><strong>Methods: </strong>We conducted focus group discussions with 18 healthcare workers (midwives, a nurse, and a radiologic technician) and 20 pregnant women across 5 rural health centers. We used inductive thematic analysis to identify system-related, provider-related, and client-related enablers and barriers.</p><p><strong>Results: </strong>Enablers included free ultrasound services, hospital policies requiring prenatal scans, provider training, awareness creation, patient interest and acceptance, and confidence in HCWs' capabilities. Barriers comprised resource limitations, distance to facilities, insufficient HCW skills, time constraints, emotional fears, traditional beliefs, misconceptions, and lack of trust in providers' competence.</p><p><strong>Conclusion: </strong>Addressing resource gaps, ongoing provider training, and patient education may enhance portable ultrasound device uptake and significantly improve maternal health outcomes in low-resource settings.</p>","PeriodicalId":21398,"journal":{"name":"SAGE Open Medicine","volume":"13 ","pages":"20503121251330991"},"PeriodicalIF":2.1000,"publicationDate":"2025-03-28","publicationTypes":"Journal Article","fieldsOfStudy":null,"isOpenAccess":false,"openAccessPdf":"https://www.ncbi.nlm.nih.gov/pmc/articles/PMC11956504/pdf/","citationCount":"0","resultStr":"{\"title\":\"Enablers and barriers to the use of portable ultrasound devices for antenatal care in rural health centers in the Philippines.\",\"authors\":\"Jacob Anthony Batuhan, Reynan Hernandez, Florentina Villanueva, Airen Sigue, Kevyn Yu, Kate Wad-Asen, Beatriz Carandang, Jeremie Bartelheimer\",\"doi\":\"10.1177/20503121251330991\",\"DOIUrl\":null,\"url\":null,\"abstract\":\"<p><strong>Objectives: </strong>This qualitative study aims to examine the enablers and barriers to portable ultrasound device utilization for antenatal care in rural Philippine health centers, with the goal of improving maternal outcomes and reducing maternal mortality.</p><p><strong>Methods: </strong>We conducted focus group discussions with 18 healthcare workers (midwives, a nurse, and a radiologic technician) and 20 pregnant women across 5 rural health centers. We used inductive thematic analysis to identify system-related, provider-related, and client-related enablers and barriers.</p><p><strong>Results: </strong>Enablers included free ultrasound services, hospital policies requiring prenatal scans, provider training, awareness creation, patient interest and acceptance, and confidence in HCWs' capabilities. Barriers comprised resource limitations, distance to facilities, insufficient HCW skills, time constraints, emotional fears, traditional beliefs, misconceptions, and lack of trust in providers' competence.</p><p><strong>Conclusion: </strong>Addressing resource gaps, ongoing provider training, and patient education may enhance portable ultrasound device uptake and significantly improve maternal health outcomes in low-resource settings.</p>\",\"PeriodicalId\":21398,\"journal\":{\"name\":\"SAGE Open Medicine\",\"volume\":\"13 \",\"pages\":\"20503121251330991\"},\"PeriodicalIF\":2.1000,\"publicationDate\":\"2025-03-28\",\"publicationTypes\":\"Journal Article\",\"fieldsOfStudy\":null,\"isOpenAccess\":false,\"openAccessPdf\":\"https://www.ncbi.nlm.nih.gov/pmc/articles/PMC11956504/pdf/\",\"citationCount\":\"0\",\"resultStr\":null,\"platform\":\"Semanticscholar\",\"paperid\":null,\"PeriodicalName\":\"SAGE Open Medicine\",\"FirstCategoryId\":\"1085\",\"ListUrlMain\":\"https://doi.org/10.1177/20503121251330991\",\"RegionNum\":0,\"RegionCategory\":null,\"ArticlePicture\":[],\"TitleCN\":null,\"AbstractTextCN\":null,\"PMCID\":null,\"EPubDate\":\"2025/1/1 0:00:00\",\"PubModel\":\"eCollection\",\"JCR\":\"Q2\",\"JCRName\":\"MEDICINE, GENERAL & INTERNAL\",\"Score\":null,\"Total\":0}","platform":"Semanticscholar","paperid":null,"PeriodicalName":"SAGE Open Medicine","FirstCategoryId":"1085","ListUrlMain":"https://doi.org/10.1177/20503121251330991","RegionNum":0,"RegionCategory":null,"ArticlePicture":[],"TitleCN":null,"AbstractTextCN":null,"PMCID":null,"EPubDate":"2025/1/1 0:00:00","PubModel":"eCollection","JCR":"Q2","JCRName":"MEDICINE, GENERAL & INTERNAL","Score":null,"Total":0}
引用次数: 0

摘要

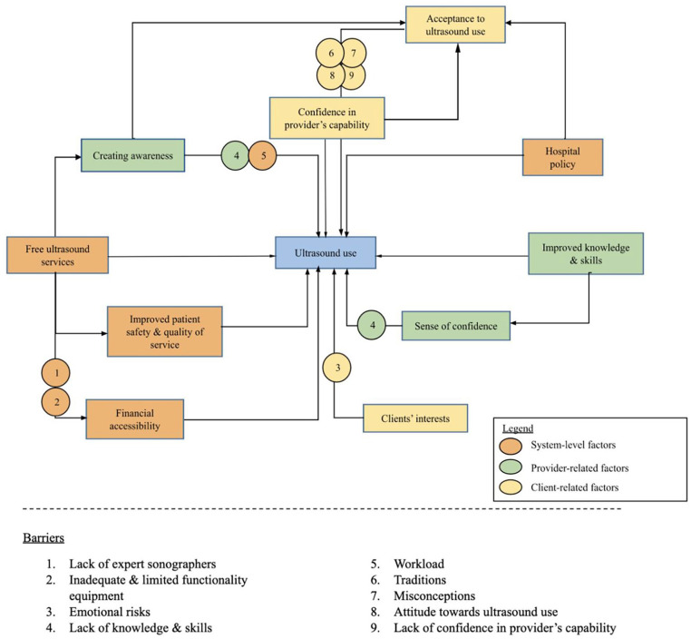
目的:本定性研究旨在检查便携式超声设备在菲律宾农村保健中心用于产前保健的推动因素和障碍,目的是改善产妇结局和降低产妇死亡率。方法:我们对5个农村卫生中心的18名卫生工作者(助产士、一名护士和一名放射技师)和20名孕妇进行了焦点小组讨论。我们使用归纳主题分析来识别与系统相关、与供应商相关和与客户相关的促成因素和障碍。结果:促成因素包括免费超声服务、要求产前扫描的医院政策、提供者培训、意识的建立、患者的兴趣和接受以及对卫生保健人员能力的信心。障碍包括资源限制、设施距离、卫生保健技能不足、时间限制、情感恐惧、传统信仰、误解以及对提供者能力缺乏信任。结论:解决资源差距、持续的提供者培训和患者教育可能会提高便携式超声设备的使用,并显著改善资源匮乏地区的孕产妇健康结果。
本文章由计算机程序翻译,如有差异,请以英文原文为准。

Enablers and barriers to the use of portable ultrasound devices for antenatal care in rural health centers in the Philippines.

Enablers and barriers to the use of portable ultrasound devices for antenatal care in rural health centers in the Philippines.

Enablers and barriers to the use of portable ultrasound devices for antenatal care in rural health centers in the Philippines.

Objectives: This qualitative study aims to examine the enablers and barriers to portable ultrasound device utilization for antenatal care in rural Philippine health centers, with the goal of improving maternal outcomes and reducing maternal mortality.

Methods: We conducted focus group discussions with 18 healthcare workers (midwives, a nurse, and a radiologic technician) and 20 pregnant women across 5 rural health centers. We used inductive thematic analysis to identify system-related, provider-related, and client-related enablers and barriers.

Results: Enablers included free ultrasound services, hospital policies requiring prenatal scans, provider training, awareness creation, patient interest and acceptance, and confidence in HCWs' capabilities. Barriers comprised resource limitations, distance to facilities, insufficient HCW skills, time constraints, emotional fears, traditional beliefs, misconceptions, and lack of trust in providers' competence.

Conclusion: Addressing resource gaps, ongoing provider training, and patient education may enhance portable ultrasound device uptake and significantly improve maternal health outcomes in low-resource settings.

求助全文
通过发布文献求助,成功后即可免费获取论文全文。 去求助
来源期刊
SAGE Open Medicine
SAGE Open Medicine MEDICINE, GENERAL & INTERNAL-
CiteScore
3.50
自引率
4.30%
发文量
289
审稿时长
12 weeks
×
引用
GB/T 7714-2015
复制
MLA
复制
APA
复制
导出至
BibTeX EndNote RefMan NoteFirst NoteExpress
×
提示
您的信息不完整,为了账户安全,请先补充。
现在去补充
×
提示
您因"违规操作"
具体请查看互助需知
我知道了
×
提示
确定
请完成安全验证×
copy
已复制链接
快去分享给好友吧!
我知道了
右上角分享
点击右上角分享
0
联系我们:info@booksci.cn Book学术提供免费学术资源搜索服务,方便国内外学者检索中英文文献。致力于提供最便捷和优质的服务体验。 Copyright © 2023 布克学术 All rights reserved.
京ICP备2023020795号-1
ghs 京公网安备 11010802042870号
Book学术文献互助
Book学术文献互助群
群 号:604180095
Book学术官方微信