用于因子h相关蛋白2、3、4和5特异性定量的新型elisa的开发和表征。

IF 3 3区 医学 Q2 IMMUNOLOGY
Journal of Innate Immunity Pub Date : 2025-01-01 Epub Date: 2025-03-26 DOI:10.1159/000545139
Mara van Rossum, Bert R J Veuskens, Mieke C Brouwer, Gerard van Mierlo, Laura Lucientes-Continente, Elena Goicoechea de Jorge, Barbara Uzonyi, Alexandra T Matola, Mihály Józsi, Günter Müller, Anita M Meter-Arkema, Felix Poppelaars, Diana Pauly, Richard B Pouw, Erik J M Toonen
{"title":"用于因子h相关蛋白2、3、4和5特异性定量的新型elisa的开发和表征。","authors":"Mara van Rossum, Bert R J Veuskens, Mieke C Brouwer, Gerard van Mierlo, Laura Lucientes-Continente, Elena Goicoechea de Jorge, Barbara Uzonyi, Alexandra T Matola, Mihály Józsi, Günter Müller, Anita M Meter-Arkema, Felix Poppelaars, Diana Pauly, Richard B Pouw, Erik J M Toonen","doi":"10.1159/000545139","DOIUrl":null,"url":null,"abstract":"<p><strong>Introduction: </strong>The complement system's alternative pathway relies on factor H (FH) for immune homeostasis. Next to FH, a group of highly similar proteins was described known as the FH-related (FHR) proteins. The FH protein family includes FH, factor H-like protein 1, and five FHR proteins (FHR-1 to -5). The exact function of the FHRs is still unknown, necessitating further research. However, the lack of highly specific assays has hindered studying their role in health and disease. This study aimed to develop novel ELISAs for reliably and specifically quantifying levels of the FHRs in human blood.</p><p><strong>Methods: </strong>Novel FHR-specific antibodies were generated. Positive hybridoma clones were taken to monoclonality, verified for target specificity via ELISA and Western blot, and antibody pairs were selected for further ELISA development. During development, ELISAs were characterized and validated for specificity, stability, accuracy, and reproducibility, among others.</p><p><strong>Results: </strong>Monoclonal antibodies specific for FHR-2, -3, -4, or -5 were generated. Using these antibodies, four ELISAs were developed capable of quantifying FHR levels in an accurate and robust manner. Each assay showed high target specificity, good analyte recovery and strong reproducibility between replicates, test runs, and test laboratories.</p><p><strong>Conclusions: </strong>These assays enable specific and accurate quantification of FHR-2, -3, -4, and -5 in human blood. They facilitate large-scale screening of patient cohorts in a standardized manner and contribute to understanding the role of the FHRs in health and disease.</p>","PeriodicalId":16113,"journal":{"name":"Journal of Innate Immunity","volume":" ","pages":"226-243"},"PeriodicalIF":3.0000,"publicationDate":"2025-01-01","publicationTypes":"Journal Article","fieldsOfStudy":null,"isOpenAccess":false,"openAccessPdf":"https://www.ncbi.nlm.nih.gov/pmc/articles/PMC12048131/pdf/","citationCount":"0","resultStr":"{\"title\":\"Development and Characterization of Novel ELISAs for the Specific Quantification of the Factor H-Related Proteins 2, 3, 4, and 5.\",\"authors\":\"Mara van Rossum, Bert R J Veuskens, Mieke C Brouwer, Gerard van Mierlo, Laura Lucientes-Continente, Elena Goicoechea de Jorge, Barbara Uzonyi, Alexandra T Matola, Mihály Józsi, Günter Müller, Anita M Meter-Arkema, Felix Poppelaars, Diana Pauly, Richard B Pouw, Erik J M Toonen\",\"doi\":\"10.1159/000545139\",\"DOIUrl\":null,\"url\":null,\"abstract\":\"<p><strong>Introduction: </strong>The complement system's alternative pathway relies on factor H (FH) for immune homeostasis. Next to FH, a group of highly similar proteins was described known as the FH-related (FHR) proteins. The FH protein family includes FH, factor H-like protein 1, and five FHR proteins (FHR-1 to -5). The exact function of the FHRs is still unknown, necessitating further research. However, the lack of highly specific assays has hindered studying their role in health and disease. This study aimed to develop novel ELISAs for reliably and specifically quantifying levels of the FHRs in human blood.</p><p><strong>Methods: </strong>Novel FHR-specific antibodies were generated. Positive hybridoma clones were taken to monoclonality, verified for target specificity via ELISA and Western blot, and antibody pairs were selected for further ELISA development. During development, ELISAs were characterized and validated for specificity, stability, accuracy, and reproducibility, among others.</p><p><strong>Results: </strong>Monoclonal antibodies specific for FHR-2, -3, -4, or -5 were generated. Using these antibodies, four ELISAs were developed capable of quantifying FHR levels in an accurate and robust manner. Each assay showed high target specificity, good analyte recovery and strong reproducibility between replicates, test runs, and test laboratories.</p><p><strong>Conclusions: </strong>These assays enable specific and accurate quantification of FHR-2, -3, -4, and -5 in human blood. They facilitate large-scale screening of patient cohorts in a standardized manner and contribute to understanding the role of the FHRs in health and disease.</p>\",\"PeriodicalId\":16113,\"journal\":{\"name\":\"Journal of Innate Immunity\",\"volume\":\" \",\"pages\":\"226-243\"},\"PeriodicalIF\":3.0000,\"publicationDate\":\"2025-01-01\",\"publicationTypes\":\"Journal Article\",\"fieldsOfStudy\":null,\"isOpenAccess\":false,\"openAccessPdf\":\"https://www.ncbi.nlm.nih.gov/pmc/articles/PMC12048131/pdf/\",\"citationCount\":\"0\",\"resultStr\":null,\"platform\":\"Semanticscholar\",\"paperid\":null,\"PeriodicalName\":\"Journal of Innate Immunity\",\"FirstCategoryId\":\"3\",\"ListUrlMain\":\"https://doi.org/10.1159/000545139\",\"RegionNum\":3,\"RegionCategory\":\"医学\",\"ArticlePicture\":[],\"TitleCN\":null,\"AbstractTextCN\":null,\"PMCID\":null,\"EPubDate\":\"2025/3/26 0:00:00\",\"PubModel\":\"Epub\",\"JCR\":\"Q2\",\"JCRName\":\"IMMUNOLOGY\",\"Score\":null,\"Total\":0}","platform":"Semanticscholar","paperid":null,"PeriodicalName":"Journal of Innate Immunity","FirstCategoryId":"3","ListUrlMain":"https://doi.org/10.1159/000545139","RegionNum":3,"RegionCategory":"医学","ArticlePicture":[],"TitleCN":null,"AbstractTextCN":null,"PMCID":null,"EPubDate":"2025/3/26 0:00:00","PubModel":"Epub","JCR":"Q2","JCRName":"IMMUNOLOGY","Score":null,"Total":0}
引用次数: 0

摘要

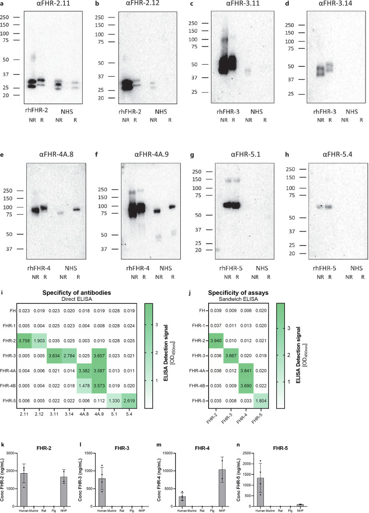
背景:补体系统的替代途径依赖于因子H (FH)维持免疫稳态。在FH旁边,一组高度相似的蛋白质被称为FH相关蛋白(FHR)。FH蛋白家族包括FH、因子h样蛋白1和5种FHR蛋白(FHR-1至-5)。fhr的确切功能尚不清楚,需要进一步研究。然而,缺乏高度特异性的测定方法阻碍了研究它们在健康和疾病中的作用。本研究旨在开发新的elisa,用于可靠和特异性地定量人血液中fhr的水平。方法:制备新的FHR特异性抗体。将阳性杂交瘤克隆进行单克隆,通过ELISA和western blot验证其靶特异性,并选择抗体对进行进一步的ELISA开发。在开发过程中,对elisa进行了特异性、稳定性、准确性和可重复性等方面的表征和验证。结果:生成了FHR-2、-3、-4或FHR-5特异性单克隆抗体。利用这些抗体,开发了四种elisa,能够以准确和稳健的方式定量FHR水平。每种检测方法都具有高的目标特异性,良好的分析物回收率,并且在重复、试运行和测试实验室之间具有很强的再现性。结论:这些检测方法能够对人血液中FHR-2、-3、-4和-5进行特异性和准确的定量。它们有助于以标准化方式对患者群体进行大规模筛查,并有助于了解fhr在健康和疾病中的作用。
本文章由计算机程序翻译,如有差异,请以英文原文为准。

Development and Characterization of Novel ELISAs for the Specific Quantification of the Factor H-Related Proteins 2, 3, 4, and 5.

Development and Characterization of Novel ELISAs for the Specific Quantification of the Factor H-Related Proteins 2, 3, 4, and 5.

Development and Characterization of Novel ELISAs for the Specific Quantification of the Factor H-Related Proteins 2, 3, 4, and 5.

Development and Characterization of Novel ELISAs for the Specific Quantification of the Factor H-Related Proteins 2, 3, 4, and 5.

Introduction: The complement system's alternative pathway relies on factor H (FH) for immune homeostasis. Next to FH, a group of highly similar proteins was described known as the FH-related (FHR) proteins. The FH protein family includes FH, factor H-like protein 1, and five FHR proteins (FHR-1 to -5). The exact function of the FHRs is still unknown, necessitating further research. However, the lack of highly specific assays has hindered studying their role in health and disease. This study aimed to develop novel ELISAs for reliably and specifically quantifying levels of the FHRs in human blood.

Methods: Novel FHR-specific antibodies were generated. Positive hybridoma clones were taken to monoclonality, verified for target specificity via ELISA and Western blot, and antibody pairs were selected for further ELISA development. During development, ELISAs were characterized and validated for specificity, stability, accuracy, and reproducibility, among others.

Results: Monoclonal antibodies specific for FHR-2, -3, -4, or -5 were generated. Using these antibodies, four ELISAs were developed capable of quantifying FHR levels in an accurate and robust manner. Each assay showed high target specificity, good analyte recovery and strong reproducibility between replicates, test runs, and test laboratories.

Conclusions: These assays enable specific and accurate quantification of FHR-2, -3, -4, and -5 in human blood. They facilitate large-scale screening of patient cohorts in a standardized manner and contribute to understanding the role of the FHRs in health and disease.

求助全文
通过发布文献求助,成功后即可免费获取论文全文。 去求助
来源期刊
Journal of Innate Immunity
Journal of Innate Immunity 医学-免疫学
CiteScore
10.50
自引率
1.90%
发文量
35
审稿时长
7.5 months
期刊介绍: The ''Journal of Innate Immunity'' is a bimonthly journal covering all aspects within the area of innate immunity, including evolution of the immune system, molecular biology of cells involved in innate immunity, pattern recognition and signals of ‘danger’, microbial corruption, host response and inflammation, mucosal immunity, complement and coagulation, sepsis and septic shock, molecular genomics, and development of immunotherapies. The journal publishes original research articles, short communications, reviews, commentaries and letters to the editors. In addition to regular papers, some issues feature a special section with a thematic focus.
×
引用
GB/T 7714-2015
复制
MLA
复制
APA
复制
导出至
BibTeX EndNote RefMan NoteFirst NoteExpress
×
提示
您的信息不完整,为了账户安全,请先补充。
现在去补充
×
提示
您因"违规操作"
具体请查看互助需知
我知道了
×
提示
确定
请完成安全验证×
copy
已复制链接
快去分享给好友吧!
我知道了
右上角分享
点击右上角分享
0
联系我们:info@booksci.cn Book学术提供免费学术资源搜索服务,方便国内外学者检索中英文文献。致力于提供最便捷和优质的服务体验。 Copyright © 2023 布克学术 All rights reserved.
京ICP备2023020795号-1
ghs 京公网安备 11010802042870号
Book学术文献互助
Book学术文献互助群
群 号:604180095
Book学术官方微信