感觉神经分泌因子在体外调节基底角化细胞功能。

IF 1.9 4区 生物学 Q2 BIOLOGY
Integrative Organismal Biology Pub Date : 2025-03-03 eCollection Date: 2025-01-01 DOI:10.1093/iob/obaf009
A Srivastava, A Noble, S L Payne
{"title":"感觉神经分泌因子在体外调节基底角化细胞功能。","authors":"A Srivastava, A Noble, S L Payne","doi":"10.1093/iob/obaf009","DOIUrl":null,"url":null,"abstract":"<p><p>Basal keratinocytes in the skin epidermis respond to microenvironmental signals during homeostatic maintenance of the skin and following injury by proliferating, migrating, and differentiating to restore the epidermal barrier. Injuries to the skin can result in non-healing wounds, characterized by prolonged inflammation, failure to close, and chronic pain. The skin is densely innervated by peripheral sensory nerves, which contribute to the wound repair response. Although it is known that nerves are important for successful wound healing, the underlying cellular mechanisms of this phenomenon, and particularly the role of nerves in directing keratinocyte re-epithelialization, are poorly understood. To explore the relationship between sensory nerves and keratinocyte function <i>in vitro</i>, we cultured keratinocytes with conditioned media collected from dorsal root ganglia (DRG) in both homeostatic and post-wounding conditions and found that keratinocyte migration, proliferation, and phenotype, functions essential for re-epithelialization, were modulated by DRG conditioned media. Using a proteomic approach, we characterized the secretome of cultured DRG and identified key factors essential for wound healing, including extracellular matrix proteins, growth factors, and metabolic factors involved with ATP production, which was correlated with alternations in keratinocyte metabolism when cultured in DRG conditioned medium. Our results advance our understanding of the microenvironmental cues that direct keratinocyte function during normal cellular turnover and cutaneous wound healing <i>in vitro</i>, helping to drive the development of therapeutics that target dysregulated re-epithelialization.</p>","PeriodicalId":13666,"journal":{"name":"Integrative Organismal Biology","volume":"7 1","pages":"obaf009"},"PeriodicalIF":1.9000,"publicationDate":"2025-03-03","publicationTypes":"Journal Article","fieldsOfStudy":null,"isOpenAccess":false,"openAccessPdf":"https://www.ncbi.nlm.nih.gov/pmc/articles/PMC11945292/pdf/","citationCount":"0","resultStr":"{\"title\":\"Sensory nerve-secreted factors regulate basal keratinocyte function <i>in vitro</i>.\",\"authors\":\"A Srivastava, A Noble, S L Payne\",\"doi\":\"10.1093/iob/obaf009\",\"DOIUrl\":null,\"url\":null,\"abstract\":\"<p><p>Basal keratinocytes in the skin epidermis respond to microenvironmental signals during homeostatic maintenance of the skin and following injury by proliferating, migrating, and differentiating to restore the epidermal barrier. Injuries to the skin can result in non-healing wounds, characterized by prolonged inflammation, failure to close, and chronic pain. The skin is densely innervated by peripheral sensory nerves, which contribute to the wound repair response. Although it is known that nerves are important for successful wound healing, the underlying cellular mechanisms of this phenomenon, and particularly the role of nerves in directing keratinocyte re-epithelialization, are poorly understood. To explore the relationship between sensory nerves and keratinocyte function <i>in vitro</i>, we cultured keratinocytes with conditioned media collected from dorsal root ganglia (DRG) in both homeostatic and post-wounding conditions and found that keratinocyte migration, proliferation, and phenotype, functions essential for re-epithelialization, were modulated by DRG conditioned media. Using a proteomic approach, we characterized the secretome of cultured DRG and identified key factors essential for wound healing, including extracellular matrix proteins, growth factors, and metabolic factors involved with ATP production, which was correlated with alternations in keratinocyte metabolism when cultured in DRG conditioned medium. Our results advance our understanding of the microenvironmental cues that direct keratinocyte function during normal cellular turnover and cutaneous wound healing <i>in vitro</i>, helping to drive the development of therapeutics that target dysregulated re-epithelialization.</p>\",\"PeriodicalId\":13666,\"journal\":{\"name\":\"Integrative Organismal Biology\",\"volume\":\"7 1\",\"pages\":\"obaf009\"},\"PeriodicalIF\":1.9000,\"publicationDate\":\"2025-03-03\",\"publicationTypes\":\"Journal Article\",\"fieldsOfStudy\":null,\"isOpenAccess\":false,\"openAccessPdf\":\"https://www.ncbi.nlm.nih.gov/pmc/articles/PMC11945292/pdf/\",\"citationCount\":\"0\",\"resultStr\":null,\"platform\":\"Semanticscholar\",\"paperid\":null,\"PeriodicalName\":\"Integrative Organismal Biology\",\"FirstCategoryId\":\"99\",\"ListUrlMain\":\"https://doi.org/10.1093/iob/obaf009\",\"RegionNum\":4,\"RegionCategory\":\"生物学\",\"ArticlePicture\":[],\"TitleCN\":null,\"AbstractTextCN\":null,\"PMCID\":null,\"EPubDate\":\"2025/1/1 0:00:00\",\"PubModel\":\"eCollection\",\"JCR\":\"Q2\",\"JCRName\":\"BIOLOGY\",\"Score\":null,\"Total\":0}","platform":"Semanticscholar","paperid":null,"PeriodicalName":"Integrative Organismal Biology","FirstCategoryId":"99","ListUrlMain":"https://doi.org/10.1093/iob/obaf009","RegionNum":4,"RegionCategory":"生物学","ArticlePicture":[],"TitleCN":null,"AbstractTextCN":null,"PMCID":null,"EPubDate":"2025/1/1 0:00:00","PubModel":"eCollection","JCR":"Q2","JCRName":"BIOLOGY","Score":null,"Total":0}
引用次数: 0

摘要

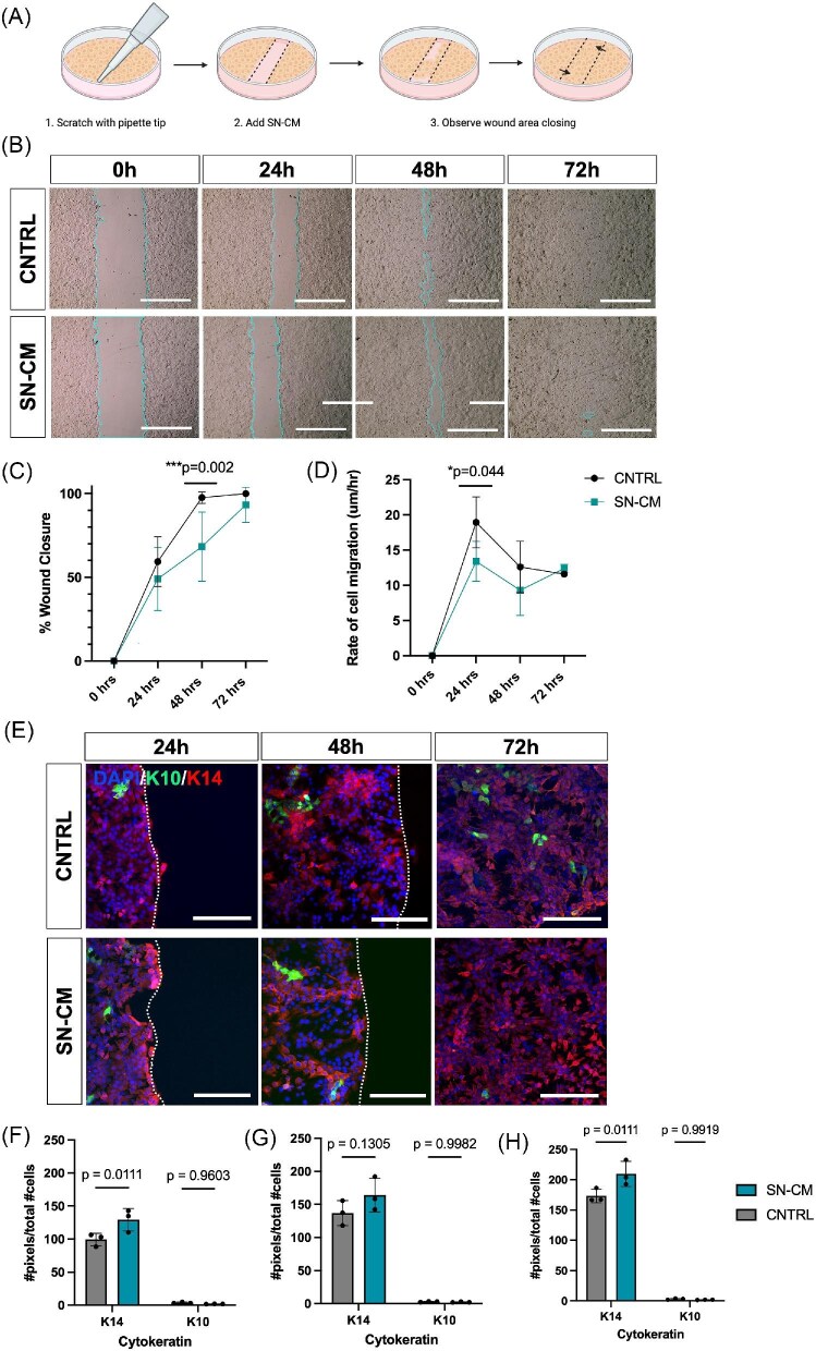
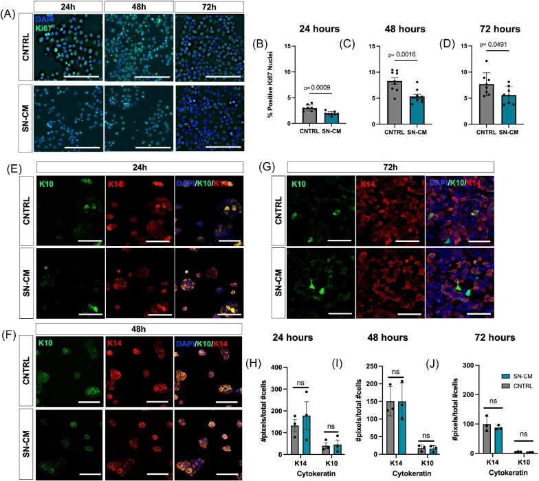
皮肤表皮的基底角化细胞在皮肤稳态维持期间和损伤后对微环境信号作出反应,通过增殖、迁移和分化来恢复表皮屏障。皮肤损伤可导致无法愈合的伤口,其特征是长时间的炎症、无法闭合和慢性疼痛。皮肤受周围感觉神经的密集支配,参与伤口修复反应。虽然已知神经对伤口的成功愈合很重要,但这一现象的潜在细胞机制,特别是神经在指导角化细胞再上皮化中的作用,尚不清楚。为了探索感觉神经与角化细胞功能之间的关系,我们在体外培养角化细胞,用从背根神经节(DRG)收集的条件培养基在稳态和损伤后条件下培养角化细胞,发现角化细胞的迁移、增殖和表型,以及再上皮化所必需的功能,都受到DRG条件培养基的调节。使用蛋白质组学方法,我们表征了培养DRG的分泌组,并确定了伤口愈合的关键因素,包括细胞外基质蛋白、生长因子和与ATP产生有关的代谢因子,这些因素与在DRG条件培养基中培养时角质形成细胞代谢的变化有关。我们的研究结果促进了我们对在体外正常细胞转换和皮肤伤口愈合过程中指导角质形成细胞功能的微环境线索的理解,有助于推动针对失调再上皮化的治疗方法的发展。
本文章由计算机程序翻译,如有差异,请以英文原文为准。

Sensory nerve-secreted factors regulate basal keratinocyte function <i>in vitro</i>.

Sensory nerve-secreted factors regulate basal keratinocyte function <i>in vitro</i>.

Sensory nerve-secreted factors regulate basal keratinocyte function <i>in vitro</i>.

Sensory nerve-secreted factors regulate basal keratinocyte function in vitro.

Basal keratinocytes in the skin epidermis respond to microenvironmental signals during homeostatic maintenance of the skin and following injury by proliferating, migrating, and differentiating to restore the epidermal barrier. Injuries to the skin can result in non-healing wounds, characterized by prolonged inflammation, failure to close, and chronic pain. The skin is densely innervated by peripheral sensory nerves, which contribute to the wound repair response. Although it is known that nerves are important for successful wound healing, the underlying cellular mechanisms of this phenomenon, and particularly the role of nerves in directing keratinocyte re-epithelialization, are poorly understood. To explore the relationship between sensory nerves and keratinocyte function in vitro, we cultured keratinocytes with conditioned media collected from dorsal root ganglia (DRG) in both homeostatic and post-wounding conditions and found that keratinocyte migration, proliferation, and phenotype, functions essential for re-epithelialization, were modulated by DRG conditioned media. Using a proteomic approach, we characterized the secretome of cultured DRG and identified key factors essential for wound healing, including extracellular matrix proteins, growth factors, and metabolic factors involved with ATP production, which was correlated with alternations in keratinocyte metabolism when cultured in DRG conditioned medium. Our results advance our understanding of the microenvironmental cues that direct keratinocyte function during normal cellular turnover and cutaneous wound healing in vitro, helping to drive the development of therapeutics that target dysregulated re-epithelialization.

求助全文
通过发布文献求助,成功后即可免费获取论文全文。 去求助
来源期刊
CiteScore
3.70
自引率
6.70%
发文量
48
审稿时长
20 weeks
×
引用
GB/T 7714-2015
复制
MLA
复制
APA
复制
导出至
BibTeX EndNote RefMan NoteFirst NoteExpress
×
提示
您的信息不完整,为了账户安全,请先补充。
现在去补充
×
提示
您因"违规操作"
具体请查看互助需知
我知道了
×
提示
确定
请完成安全验证×
copy
已复制链接
快去分享给好友吧!
我知道了
右上角分享
点击右上角分享
0
联系我们:info@booksci.cn Book学术提供免费学术资源搜索服务,方便国内外学者检索中英文文献。致力于提供最便捷和优质的服务体验。 Copyright © 2023 布克学术 All rights reserved.
京ICP备2023020795号-1
ghs 京公网安备 11010802042870号
Book学术文献互助
Book学术文献互助群
群 号:604180095
Book学术官方微信