薰衣草口服滴剂对需要根管治疗的患者减少牙科焦虑的效果:一项随机临床试验。

IF 2 Q3 DENTISTRY, ORAL SURGERY & MEDICINE
Hamid Razavian, Mohammad Mazaheri, Amirhossein Shiri
{"title":"薰衣草口服滴剂对需要根管治疗的患者减少牙科焦虑的效果:一项随机临床试验。","authors":"Hamid Razavian, Mohammad Mazaheri, Amirhossein Shiri","doi":"10.14744/eej.2024.06641","DOIUrl":null,"url":null,"abstract":"<p><strong>Objective: </strong>Patients requiring endodontic treatment often experience high levels of anxiety. The aim of this research is to investigate the effect of oral administration of lavender on the anxiety score of these patients.</p><p><strong>Methods: </strong>In this double-blinded randomized clinical trial conducted in 2021, 64 patients with symptomatic irreversible pulpitis were recruited using a simple random sampling technique. Blinding was achieved for both the patients and the evaluators. The samples were split into intervention and control groups using a table of random integers to randomize them. An hour before the commencement of the procedure, the patients filled out the dental anxiety questionnaire. Twenty drops of water in 250 ml of water were given to the control group, whereas 20 drops of lavender extract added to 250 ml of water were given to the intervention group. Two groups completed the anxiety questionnaire 60 minutes after ingesting the remedies. To analyse the data, paired and independent t-tests, and multiple regression analysis were used.</p><p><strong>Results: </strong>64 patients were randomized and analyzed. Thirty-two of them who were in the control group experienced a substantially smaller decrease in their dental anxiety score compared to those 32 patients who were in the control group (p=0.001). This difference persisted even after grouping individuals by age, sex, and weight.</p><p><strong>Conclusion: </strong>The administration of oral lavender extract drops to individuals requiring endodontic treatment appeared to significantly reduce their dental anxiety scores. The research registration number in the Iranian Registry of Clinical Trials is IRCT20120908010773N2, which is available at https: //irct.behdasht.gov.ir/. (EEJ-2024-03-50).</p>","PeriodicalId":11860,"journal":{"name":"European Endodontic Journal","volume":"10 1","pages":"66-72"},"PeriodicalIF":2.0000,"publicationDate":"2025-01-01","publicationTypes":"Journal Article","fieldsOfStudy":null,"isOpenAccess":false,"openAccessPdf":"https://www.ncbi.nlm.nih.gov/pmc/articles/PMC11971705/pdf/","citationCount":"0","resultStr":"{\"title\":\"Effect of Lavender Oral Drops in Reducing Dental Anxiety Among Patients Requiring Endodontic Treatment: A Randomised Clinical Trial.\",\"authors\":\"Hamid Razavian, Mohammad Mazaheri, Amirhossein Shiri\",\"doi\":\"10.14744/eej.2024.06641\",\"DOIUrl\":null,\"url\":null,\"abstract\":\"<p><strong>Objective: </strong>Patients requiring endodontic treatment often experience high levels of anxiety. The aim of this research is to investigate the effect of oral administration of lavender on the anxiety score of these patients.</p><p><strong>Methods: </strong>In this double-blinded randomized clinical trial conducted in 2021, 64 patients with symptomatic irreversible pulpitis were recruited using a simple random sampling technique. Blinding was achieved for both the patients and the evaluators. The samples were split into intervention and control groups using a table of random integers to randomize them. An hour before the commencement of the procedure, the patients filled out the dental anxiety questionnaire. Twenty drops of water in 250 ml of water were given to the control group, whereas 20 drops of lavender extract added to 250 ml of water were given to the intervention group. Two groups completed the anxiety questionnaire 60 minutes after ingesting the remedies. To analyse the data, paired and independent t-tests, and multiple regression analysis were used.</p><p><strong>Results: </strong>64 patients were randomized and analyzed. Thirty-two of them who were in the control group experienced a substantially smaller decrease in their dental anxiety score compared to those 32 patients who were in the control group (p=0.001). This difference persisted even after grouping individuals by age, sex, and weight.</p><p><strong>Conclusion: </strong>The administration of oral lavender extract drops to individuals requiring endodontic treatment appeared to significantly reduce their dental anxiety scores. The research registration number in the Iranian Registry of Clinical Trials is IRCT20120908010773N2, which is available at https: //irct.behdasht.gov.ir/. (EEJ-2024-03-50).</p>\",\"PeriodicalId\":11860,\"journal\":{\"name\":\"European Endodontic Journal\",\"volume\":\"10 1\",\"pages\":\"66-72\"},\"PeriodicalIF\":2.0000,\"publicationDate\":\"2025-01-01\",\"publicationTypes\":\"Journal Article\",\"fieldsOfStudy\":null,\"isOpenAccess\":false,\"openAccessPdf\":\"https://www.ncbi.nlm.nih.gov/pmc/articles/PMC11971705/pdf/\",\"citationCount\":\"0\",\"resultStr\":null,\"platform\":\"Semanticscholar\",\"paperid\":null,\"PeriodicalName\":\"European Endodontic Journal\",\"FirstCategoryId\":\"1085\",\"ListUrlMain\":\"https://doi.org/10.14744/eej.2024.06641\",\"RegionNum\":0,\"RegionCategory\":null,\"ArticlePicture\":[],\"TitleCN\":null,\"AbstractTextCN\":null,\"PMCID\":null,\"EPubDate\":\"\",\"PubModel\":\"\",\"JCR\":\"Q3\",\"JCRName\":\"DENTISTRY, ORAL SURGERY & MEDICINE\",\"Score\":null,\"Total\":0}","platform":"Semanticscholar","paperid":null,"PeriodicalName":"European Endodontic Journal","FirstCategoryId":"1085","ListUrlMain":"https://doi.org/10.14744/eej.2024.06641","RegionNum":0,"RegionCategory":null,"ArticlePicture":[],"TitleCN":null,"AbstractTextCN":null,"PMCID":null,"EPubDate":"","PubModel":"","JCR":"Q3","JCRName":"DENTISTRY, ORAL SURGERY & MEDICINE","Score":null,"Total":0}
引用次数: 0

摘要

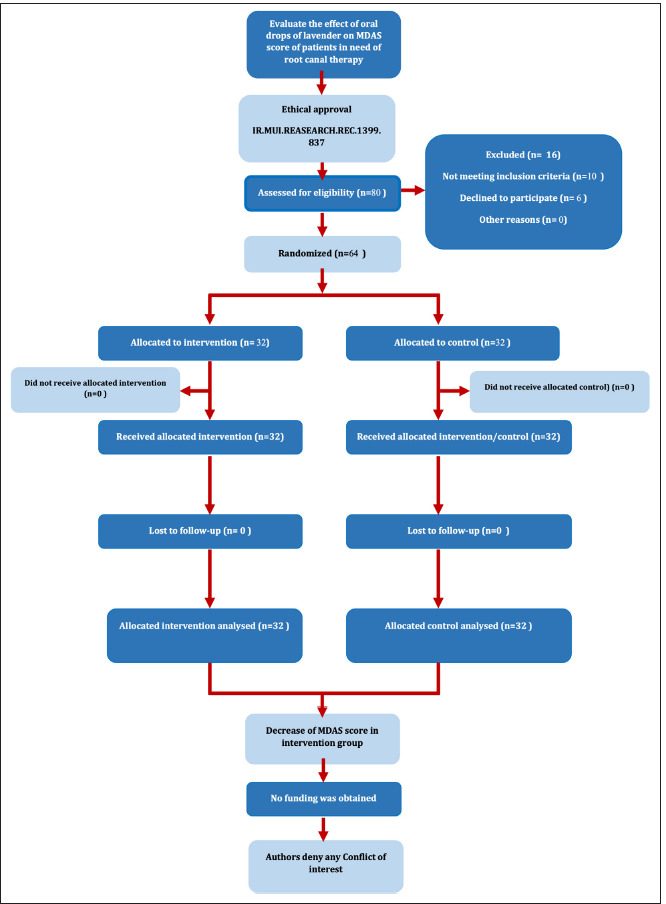
目的:需要根管治疗的患者经常经历高度焦虑。本研究的目的是探讨口服薰衣草对这些患者焦虑评分的影响。方法:该双盲随机临床试验于2021年开展,采用简单随机抽样技术招募64例症状性不可逆牙髓炎患者。对患者和评估人员均采用盲法。使用随机整数表将样本随机分为干预组和对照组。在手术开始前一小时,患者填写了牙科焦虑问卷。对照组在250毫升水中加入20滴水,干预组在250毫升水中加入20滴薰衣草提取物。两组在服用药物60分钟后完成焦虑问卷。数据分析采用配对t检验、独立t检验和多元回归分析。结果:64例患者随机分析。与对照组的32名患者相比,对照组的32名患者的牙齿焦虑评分下降幅度要小得多(p=0.001)。即使按年龄、性别和体重分组,这种差异仍然存在。结论:需要根管治疗的个体口服薰衣草提取物滴剂可显著降低其牙齿焦虑评分。伊朗临床试验注册中心的研究注册号为IRCT20120908010773N2,可通过https: //irct.behdash .gov.ir/获得。(eej - 2024 - 03 - 50)。
本文章由计算机程序翻译,如有差异,请以英文原文为准。

Effect of Lavender Oral Drops in Reducing Dental Anxiety Among Patients Requiring Endodontic Treatment: A Randomised Clinical Trial.

Effect of Lavender Oral Drops in Reducing Dental Anxiety Among Patients Requiring Endodontic Treatment: A Randomised Clinical Trial.

Effect of Lavender Oral Drops in Reducing Dental Anxiety Among Patients Requiring Endodontic Treatment: A Randomised Clinical Trial.

Effect of Lavender Oral Drops in Reducing Dental Anxiety Among Patients Requiring Endodontic Treatment: A Randomised Clinical Trial.

Objective: Patients requiring endodontic treatment often experience high levels of anxiety. The aim of this research is to investigate the effect of oral administration of lavender on the anxiety score of these patients.

Methods: In this double-blinded randomized clinical trial conducted in 2021, 64 patients with symptomatic irreversible pulpitis were recruited using a simple random sampling technique. Blinding was achieved for both the patients and the evaluators. The samples were split into intervention and control groups using a table of random integers to randomize them. An hour before the commencement of the procedure, the patients filled out the dental anxiety questionnaire. Twenty drops of water in 250 ml of water were given to the control group, whereas 20 drops of lavender extract added to 250 ml of water were given to the intervention group. Two groups completed the anxiety questionnaire 60 minutes after ingesting the remedies. To analyse the data, paired and independent t-tests, and multiple regression analysis were used.

Results: 64 patients were randomized and analyzed. Thirty-two of them who were in the control group experienced a substantially smaller decrease in their dental anxiety score compared to those 32 patients who were in the control group (p=0.001). This difference persisted even after grouping individuals by age, sex, and weight.

Conclusion: The administration of oral lavender extract drops to individuals requiring endodontic treatment appeared to significantly reduce their dental anxiety scores. The research registration number in the Iranian Registry of Clinical Trials is IRCT20120908010773N2, which is available at https: //irct.behdasht.gov.ir/. (EEJ-2024-03-50).

求助全文
通过发布文献求助,成功后即可免费获取论文全文。 去求助
来源期刊
European Endodontic Journal
European Endodontic Journal DENTISTRY, ORAL SURGERY & MEDICINE-
CiteScore
3.40
自引率
5.60%
发文量
25
×
引用
GB/T 7714-2015
复制
MLA
复制
APA
复制
导出至
BibTeX EndNote RefMan NoteFirst NoteExpress
×
提示
您的信息不完整,为了账户安全,请先补充。
现在去补充
×
提示
您因"违规操作"
具体请查看互助需知
我知道了
×
提示
确定
请完成安全验证×
copy
已复制链接
快去分享给好友吧!
我知道了
右上角分享
点击右上角分享
0
联系我们:info@booksci.cn Book学术提供免费学术资源搜索服务,方便国内外学者检索中英文文献。致力于提供最便捷和优质的服务体验。 Copyright © 2023 布克学术 All rights reserved.
京ICP备2023020795号-1
ghs 京公网安备 11010802042870号
Book学术文献互助
Book学术文献互助群
群 号:604180095
Book学术官方微信