circRNA编码的新蛋白NAB1-356 circNAB1通过减少炎症和纤维化减轻心房颤动。

IF 14.1 1区 材料科学 Q1 CHEMISTRY, MULTIDISCIPLINARY
William W Du, Muhammad Rafiq, Hui Yuan, Xiangmin Li, Sheng Wang, Jun Wu, Jinfeng Wei, Ren-Ke Li, Huiming Guo, Burton B Yang
{"title":"circRNA编码的新蛋白NAB1-356 circNAB1通过减少炎症和纤维化减轻心房颤动。","authors":"William W Du,&nbsp;Muhammad Rafiq,&nbsp;Hui Yuan,&nbsp;Xiangmin Li,&nbsp;Sheng Wang,&nbsp;Jun Wu,&nbsp;Jinfeng Wei,&nbsp;Ren-Ke Li,&nbsp;Huiming Guo,&nbsp;Burton B Yang","doi":"10.1002/advs.202411959","DOIUrl":null,"url":null,"abstract":"<p>Atrial fibrillation (AF) is a common arrhythmia with irregular atrial electrical activity. Circular RNAs (circRNAs) are key regulators in tissue homeostasis, yet their role in AF remains unclear. Here, we investigated the expression and function of circNAB1 in AF using high-throughput sequencing and functional assays in circNAB1 transgenic mice. We identified circNAB1 as a significantly downregulated circRNA in AF patient specimens. Silencing circNAB1 promoted collagen deposition and inflammation, whereas overexpression reduces atrial fibrosis and AF susceptibility in mice, consistent with results observed in human atrial tissues. Mechanistically, circNAB1 translates into a novel protein, NAB1-356, which is highly expressed in human cardiac hypertrophy. NAB1-356 interacts with EGR1 as NAB1 does, decreasing fibrosis and inflammation in the atrium. Furthermore, NAB1-356 also regulates transcription factor Runx1 and Gadd45b transcription, exerting regulatory effects on cytokine expression and fibrosis. Targeting EGR1, Gadd45b, and Runx1 by circNAB1 or siRNAs attenuate AF incidence and cardiac remodeling, suggesting potential therapeutic strategies for AF management. Delivery of circNAB1 improves AF conditions in LKB1 knockout mice, further highlighting its anti-arrhythmic potential. Our findings elucidate the mechanistic role of circNAB1 in AF pathogenesis and suggest its therapeutic implications for cardiac remodeling-associated disorders.</p>","PeriodicalId":117,"journal":{"name":"Advanced Science","volume":"12 20","pages":""},"PeriodicalIF":14.1000,"publicationDate":"2025-03-27","publicationTypes":"Journal Article","fieldsOfStudy":null,"isOpenAccess":false,"openAccessPdf":"https://onlinelibrary.wiley.com/doi/epdf/10.1002/advs.202411959","citationCount":"0","resultStr":"{\"title\":\"A Novel Protein NAB1-356 Encoded by circRNA circNAB1 Mitigates Atrial Fibrillation by Reducing Inflammation and Fibrosis\",\"authors\":\"William W Du,&nbsp;Muhammad Rafiq,&nbsp;Hui Yuan,&nbsp;Xiangmin Li,&nbsp;Sheng Wang,&nbsp;Jun Wu,&nbsp;Jinfeng Wei,&nbsp;Ren-Ke Li,&nbsp;Huiming Guo,&nbsp;Burton B Yang\",\"doi\":\"10.1002/advs.202411959\",\"DOIUrl\":null,\"url\":null,\"abstract\":\"<p>Atrial fibrillation (AF) is a common arrhythmia with irregular atrial electrical activity. Circular RNAs (circRNAs) are key regulators in tissue homeostasis, yet their role in AF remains unclear. Here, we investigated the expression and function of circNAB1 in AF using high-throughput sequencing and functional assays in circNAB1 transgenic mice. We identified circNAB1 as a significantly downregulated circRNA in AF patient specimens. Silencing circNAB1 promoted collagen deposition and inflammation, whereas overexpression reduces atrial fibrosis and AF susceptibility in mice, consistent with results observed in human atrial tissues. Mechanistically, circNAB1 translates into a novel protein, NAB1-356, which is highly expressed in human cardiac hypertrophy. NAB1-356 interacts with EGR1 as NAB1 does, decreasing fibrosis and inflammation in the atrium. Furthermore, NAB1-356 also regulates transcription factor Runx1 and Gadd45b transcription, exerting regulatory effects on cytokine expression and fibrosis. Targeting EGR1, Gadd45b, and Runx1 by circNAB1 or siRNAs attenuate AF incidence and cardiac remodeling, suggesting potential therapeutic strategies for AF management. Delivery of circNAB1 improves AF conditions in LKB1 knockout mice, further highlighting its anti-arrhythmic potential. Our findings elucidate the mechanistic role of circNAB1 in AF pathogenesis and suggest its therapeutic implications for cardiac remodeling-associated disorders.</p>\",\"PeriodicalId\":117,\"journal\":{\"name\":\"Advanced Science\",\"volume\":\"12 20\",\"pages\":\"\"},\"PeriodicalIF\":14.1000,\"publicationDate\":\"2025-03-27\",\"publicationTypes\":\"Journal Article\",\"fieldsOfStudy\":null,\"isOpenAccess\":false,\"openAccessPdf\":\"https://onlinelibrary.wiley.com/doi/epdf/10.1002/advs.202411959\",\"citationCount\":\"0\",\"resultStr\":null,\"platform\":\"Semanticscholar\",\"paperid\":null,\"PeriodicalName\":\"Advanced Science\",\"FirstCategoryId\":\"88\",\"ListUrlMain\":\"https://advanced.onlinelibrary.wiley.com/doi/10.1002/advs.202411959\",\"RegionNum\":1,\"RegionCategory\":\"材料科学\",\"ArticlePicture\":[],\"TitleCN\":null,\"AbstractTextCN\":null,\"PMCID\":null,\"EPubDate\":\"\",\"PubModel\":\"\",\"JCR\":\"Q1\",\"JCRName\":\"CHEMISTRY, MULTIDISCIPLINARY\",\"Score\":null,\"Total\":0}","platform":"Semanticscholar","paperid":null,"PeriodicalName":"Advanced Science","FirstCategoryId":"88","ListUrlMain":"https://advanced.onlinelibrary.wiley.com/doi/10.1002/advs.202411959","RegionNum":1,"RegionCategory":"材料科学","ArticlePicture":[],"TitleCN":null,"AbstractTextCN":null,"PMCID":null,"EPubDate":"","PubModel":"","JCR":"Q1","JCRName":"CHEMISTRY, MULTIDISCIPLINARY","Score":null,"Total":0}
引用次数: 0

摘要

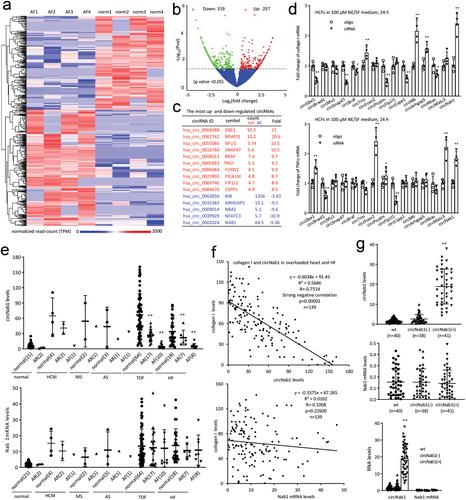
心房颤动(AF)是一种常见的伴有不规则心房电活动的心律失常。环状rna (circRNAs)是组织稳态的关键调节因子,但其在房颤中的作用尚不清楚。在这里,我们使用高通量测序和circNAB1转基因小鼠的功能分析来研究circNAB1在AF中的表达和功能。我们在AF患者标本中发现circNAB1是一个显著下调的circRNA。沉默circNAB1可促进胶原沉积和炎症,而过表达可减少小鼠心房纤维化和AF易感性,这与在人类心房组织中观察到的结果一致。从机制上讲,circNAB1翻译成一种新的蛋白NAB1-356,在人类心脏肥厚中高度表达。NAB1-356像NAB1一样与EGR1相互作用,减少心房纤维化和炎症。此外,NAB1-356还调节转录因子Runx1和Gadd45b的转录,对细胞因子的表达和纤维化发挥调节作用。通过circNAB1或sirna靶向EGR1、Gadd45b和Runx1可降低房颤发生率和心脏重构,提示房颤管理的潜在治疗策略。递送circNAB1可改善LKB1基因敲除小鼠的AF状况,进一步突出其抗心律失常的潜力。我们的研究结果阐明了circNAB1在房颤发病机制中的作用,并提示其对心脏重塑相关疾病的治疗意义。
本文章由计算机程序翻译,如有差异,请以英文原文为准。

A Novel Protein NAB1-356 Encoded by circRNA circNAB1 Mitigates Atrial Fibrillation by Reducing Inflammation and Fibrosis

A Novel Protein NAB1-356 Encoded by circRNA circNAB1 Mitigates Atrial Fibrillation by Reducing Inflammation and Fibrosis

A Novel Protein NAB1-356 Encoded by circRNA circNAB1 Mitigates Atrial Fibrillation by Reducing Inflammation and Fibrosis

A Novel Protein NAB1-356 Encoded by circRNA circNAB1 Mitigates Atrial Fibrillation by Reducing Inflammation and Fibrosis

Atrial fibrillation (AF) is a common arrhythmia with irregular atrial electrical activity. Circular RNAs (circRNAs) are key regulators in tissue homeostasis, yet their role in AF remains unclear. Here, we investigated the expression and function of circNAB1 in AF using high-throughput sequencing and functional assays in circNAB1 transgenic mice. We identified circNAB1 as a significantly downregulated circRNA in AF patient specimens. Silencing circNAB1 promoted collagen deposition and inflammation, whereas overexpression reduces atrial fibrosis and AF susceptibility in mice, consistent with results observed in human atrial tissues. Mechanistically, circNAB1 translates into a novel protein, NAB1-356, which is highly expressed in human cardiac hypertrophy. NAB1-356 interacts with EGR1 as NAB1 does, decreasing fibrosis and inflammation in the atrium. Furthermore, NAB1-356 also regulates transcription factor Runx1 and Gadd45b transcription, exerting regulatory effects on cytokine expression and fibrosis. Targeting EGR1, Gadd45b, and Runx1 by circNAB1 or siRNAs attenuate AF incidence and cardiac remodeling, suggesting potential therapeutic strategies for AF management. Delivery of circNAB1 improves AF conditions in LKB1 knockout mice, further highlighting its anti-arrhythmic potential. Our findings elucidate the mechanistic role of circNAB1 in AF pathogenesis and suggest its therapeutic implications for cardiac remodeling-associated disorders.

求助全文
通过发布文献求助,成功后即可免费获取论文全文。 去求助
来源期刊
Advanced Science
Advanced Science CHEMISTRY, MULTIDISCIPLINARYNANOSCIENCE &-NANOSCIENCE & NANOTECHNOLOGY
CiteScore
18.90
自引率
2.60%
发文量
1602
审稿时长
1.9 months
期刊介绍: Advanced Science is a prestigious open access journal that focuses on interdisciplinary research in materials science, physics, chemistry, medical and life sciences, and engineering. The journal aims to promote cutting-edge research by employing a rigorous and impartial review process. It is committed to presenting research articles with the highest quality production standards, ensuring maximum accessibility of top scientific findings. With its vibrant and innovative publication platform, Advanced Science seeks to revolutionize the dissemination and organization of scientific knowledge.
×
引用
GB/T 7714-2015
复制
MLA
复制
APA
复制
导出至
BibTeX EndNote RefMan NoteFirst NoteExpress
×
提示
您的信息不完整,为了账户安全,请先补充。
现在去补充
×
提示
您因"违规操作"
具体请查看互助需知
我知道了
×
提示
确定
请完成安全验证×
copy
已复制链接
快去分享给好友吧!
我知道了
右上角分享
点击右上角分享
0
联系我们:info@booksci.cn Book学术提供免费学术资源搜索服务,方便国内外学者检索中英文文献。致力于提供最便捷和优质的服务体验。 Copyright © 2023 布克学术 All rights reserved.
京ICP备2023020795号-1
ghs 京公网安备 11010802042870号
Book学术文献互助
Book学术文献互助群
群 号:604180095
Book学术官方微信