不同细胞状态的胶质母细胞瘤干细胞联合靶向破坏恶性进展

IF 15.7 1区 综合性期刊 Q1 MULTIDISCIPLINARY SCIENCES
Chenfei Lu, Tao Kang, Junxia Zhang, Kailin Yang, Yang Liu, Kefan Song, Qiankun Lin, Deobrat Dixit, Ryan C. Gimple, Qian Zhang, Zhumei Shi, Xiao Fan, Qiulian Wu, Daqi Li, Danyang Shan, Jiancheng Gao, Danling Gu, Hao You, Yangqing Li, Junlei Yang, Linjie Zhao, Zhixin Qiu, Hui Yang, Ningwei Zhao, Wei Gao, Weiwei Tao, Yingmei Lu, Yun Chen, Jing Ji, Zhe Zhu, Chunsheng Kang, Jianghong Man, Sameer Agnihotri, Qianghu Wang, Fan Lin, Xu Qian, Stephen C. Mack, Zhibin Hu, Chaojun Li, Michael D. Taylor, Ning Liu, Nu Zhang, Ming Lu, Yongping You, Jeremy N. Rich, Wei Zhang, Xiuxing Wang
{"title":"不同细胞状态的胶质母细胞瘤干细胞联合靶向破坏恶性进展","authors":"Chenfei Lu, Tao Kang, Junxia Zhang, Kailin Yang, Yang Liu, Kefan Song, Qiankun Lin, Deobrat Dixit, Ryan C. Gimple, Qian Zhang, Zhumei Shi, Xiao Fan, Qiulian Wu, Daqi Li, Danyang Shan, Jiancheng Gao, Danling Gu, Hao You, Yangqing Li, Junlei Yang, Linjie Zhao, Zhixin Qiu, Hui Yang, Ningwei Zhao, Wei Gao, Weiwei Tao, Yingmei Lu, Yun Chen, Jing Ji, Zhe Zhu, Chunsheng Kang, Jianghong Man, Sameer Agnihotri, Qianghu Wang, Fan Lin, Xu Qian, Stephen C. Mack, Zhibin Hu, Chaojun Li, Michael D. Taylor, Ning Liu, Nu Zhang, Ming Lu, Yongping You, Jeremy N. Rich, Wei Zhang, Xiuxing Wang","doi":"10.1038/s41467-025-58366-5","DOIUrl":null,"url":null,"abstract":"<p>Glioblastoma (GBM) is the most lethal primary brain tumor with intra-tumoral hierarchy of glioblastoma stem cells (GSCs). The heterogeneity of GSCs within GBM inevitably leads to treatment resistance and tumor recurrence. Molecular mechanisms of different cellular state GSCs remain unclear. Here, we find that classical (CL) and mesenchymal (MES) GSCs are enriched in reactive immune region and high CL-MES signature informs poor prognosis in GBM. Through integrated analyses of GSCs RNA sequencing and single-cell RNA sequencing datasets, we identify specific GSCs targets, including MEOX2 for the CL GSCs and SRGN for the MES GSCs. MEOX2-NOTCH and SRGN-NFκB axes play important roles in promoting proliferation and maintaining stemness and subtype signatures of CL and MES GSCs, respectively. In the tumor microenvironment, MEOX2 and SRGN mediate the resistance of CL and MES GSCs to macrophage phagocytosis. Using genetic and pharmacologic approaches, we identify FDA-approved drugs targeting MEOX2 and SRGN. Combined CL and MES GSCs targeting demonstrates enhanced efficacy, both in vitro and in vivo. Our results highlighted a therapeutic strategy for the elimination of heterogeneous GSCs populations through combinatorial targeting of MEOX2 and SRGN in GSCs.</p>","PeriodicalId":19066,"journal":{"name":"Nature Communications","volume":"27 1","pages":""},"PeriodicalIF":15.7000,"publicationDate":"2025-03-26","publicationTypes":"Journal Article","fieldsOfStudy":null,"isOpenAccess":false,"openAccessPdf":"","citationCount":"0","resultStr":"{\"title\":\"Combined targeting of glioblastoma stem cells of different cellular states disrupts malignant progression\",\"authors\":\"Chenfei Lu, Tao Kang, Junxia Zhang, Kailin Yang, Yang Liu, Kefan Song, Qiankun Lin, Deobrat Dixit, Ryan C. Gimple, Qian Zhang, Zhumei Shi, Xiao Fan, Qiulian Wu, Daqi Li, Danyang Shan, Jiancheng Gao, Danling Gu, Hao You, Yangqing Li, Junlei Yang, Linjie Zhao, Zhixin Qiu, Hui Yang, Ningwei Zhao, Wei Gao, Weiwei Tao, Yingmei Lu, Yun Chen, Jing Ji, Zhe Zhu, Chunsheng Kang, Jianghong Man, Sameer Agnihotri, Qianghu Wang, Fan Lin, Xu Qian, Stephen C. Mack, Zhibin Hu, Chaojun Li, Michael D. Taylor, Ning Liu, Nu Zhang, Ming Lu, Yongping You, Jeremy N. Rich, Wei Zhang, Xiuxing Wang\",\"doi\":\"10.1038/s41467-025-58366-5\",\"DOIUrl\":null,\"url\":null,\"abstract\":\"<p>Glioblastoma (GBM) is the most lethal primary brain tumor with intra-tumoral hierarchy of glioblastoma stem cells (GSCs). The heterogeneity of GSCs within GBM inevitably leads to treatment resistance and tumor recurrence. Molecular mechanisms of different cellular state GSCs remain unclear. Here, we find that classical (CL) and mesenchymal (MES) GSCs are enriched in reactive immune region and high CL-MES signature informs poor prognosis in GBM. Through integrated analyses of GSCs RNA sequencing and single-cell RNA sequencing datasets, we identify specific GSCs targets, including MEOX2 for the CL GSCs and SRGN for the MES GSCs. MEOX2-NOTCH and SRGN-NFκB axes play important roles in promoting proliferation and maintaining stemness and subtype signatures of CL and MES GSCs, respectively. In the tumor microenvironment, MEOX2 and SRGN mediate the resistance of CL and MES GSCs to macrophage phagocytosis. Using genetic and pharmacologic approaches, we identify FDA-approved drugs targeting MEOX2 and SRGN. Combined CL and MES GSCs targeting demonstrates enhanced efficacy, both in vitro and in vivo. Our results highlighted a therapeutic strategy for the elimination of heterogeneous GSCs populations through combinatorial targeting of MEOX2 and SRGN in GSCs.</p>\",\"PeriodicalId\":19066,\"journal\":{\"name\":\"Nature Communications\",\"volume\":\"27 1\",\"pages\":\"\"},\"PeriodicalIF\":15.7000,\"publicationDate\":\"2025-03-26\",\"publicationTypes\":\"Journal Article\",\"fieldsOfStudy\":null,\"isOpenAccess\":false,\"openAccessPdf\":\"\",\"citationCount\":\"0\",\"resultStr\":null,\"platform\":\"Semanticscholar\",\"paperid\":null,\"PeriodicalName\":\"Nature Communications\",\"FirstCategoryId\":\"103\",\"ListUrlMain\":\"https://doi.org/10.1038/s41467-025-58366-5\",\"RegionNum\":1,\"RegionCategory\":\"综合性期刊\",\"ArticlePicture\":[],\"TitleCN\":null,\"AbstractTextCN\":null,\"PMCID\":null,\"EPubDate\":\"\",\"PubModel\":\"\",\"JCR\":\"Q1\",\"JCRName\":\"MULTIDISCIPLINARY SCIENCES\",\"Score\":null,\"Total\":0}","platform":"Semanticscholar","paperid":null,"PeriodicalName":"Nature Communications","FirstCategoryId":"103","ListUrlMain":"https://doi.org/10.1038/s41467-025-58366-5","RegionNum":1,"RegionCategory":"综合性期刊","ArticlePicture":[],"TitleCN":null,"AbstractTextCN":null,"PMCID":null,"EPubDate":"","PubModel":"","JCR":"Q1","JCRName":"MULTIDISCIPLINARY SCIENCES","Score":null,"Total":0}
引用次数: 0

摘要

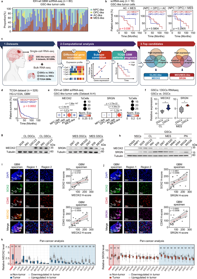
胶质母细胞瘤(GBM)是肿瘤内具有胶质母细胞瘤干细胞(GSCs)分层的最致命的原发性脑肿瘤。GBM内GSCs的异质性不可避免地导致治疗抵抗和肿瘤复发。不同细胞状态GSCs的分子机制尚不清楚。在这里,我们发现经典(CL)和间充质(MES) GSCs在反应性免疫区富集,高CL-MES特征导致GBM预后不良。通过对GSCs RNA测序和单细胞RNA测序数据集的综合分析,我们确定了特定的GSCs靶点,包括针对CL GSCs的MEOX2和针对MES GSCs的SRGN。MEOX2-NOTCH和SRGN-NFκB轴分别在促进CL和MES GSCs的增殖和维持干性和亚型特征中发挥重要作用。在肿瘤微环境中,MEOX2和SRGN介导CL和MES GSCs对巨噬细胞吞噬的抵抗。利用遗传学和药理学方法,我们确定了fda批准的靶向MEOX2和SRGN的药物。CL和MES联合靶向GSCs在体外和体内均显示出更高的疗效。我们的研究结果强调了通过联合靶向GSCs中的MEOX2和SRGN来消除异质GSCs群体的治疗策略。
本文章由计算机程序翻译,如有差异,请以英文原文为准。

Combined targeting of glioblastoma stem cells of different cellular states disrupts malignant progression

Combined targeting of glioblastoma stem cells of different cellular states disrupts malignant progression

Glioblastoma (GBM) is the most lethal primary brain tumor with intra-tumoral hierarchy of glioblastoma stem cells (GSCs). The heterogeneity of GSCs within GBM inevitably leads to treatment resistance and tumor recurrence. Molecular mechanisms of different cellular state GSCs remain unclear. Here, we find that classical (CL) and mesenchymal (MES) GSCs are enriched in reactive immune region and high CL-MES signature informs poor prognosis in GBM. Through integrated analyses of GSCs RNA sequencing and single-cell RNA sequencing datasets, we identify specific GSCs targets, including MEOX2 for the CL GSCs and SRGN for the MES GSCs. MEOX2-NOTCH and SRGN-NFκB axes play important roles in promoting proliferation and maintaining stemness and subtype signatures of CL and MES GSCs, respectively. In the tumor microenvironment, MEOX2 and SRGN mediate the resistance of CL and MES GSCs to macrophage phagocytosis. Using genetic and pharmacologic approaches, we identify FDA-approved drugs targeting MEOX2 and SRGN. Combined CL and MES GSCs targeting demonstrates enhanced efficacy, both in vitro and in vivo. Our results highlighted a therapeutic strategy for the elimination of heterogeneous GSCs populations through combinatorial targeting of MEOX2 and SRGN in GSCs.

求助全文
通过发布文献求助,成功后即可免费获取论文全文。 去求助
来源期刊
Nature Communications
Nature Communications Biological Science Disciplines-
CiteScore
24.90
自引率
2.40%
发文量
6928
审稿时长
3.7 months
期刊介绍: Nature Communications, an open-access journal, publishes high-quality research spanning all areas of the natural sciences. Papers featured in the journal showcase significant advances relevant to specialists in each respective field. With a 2-year impact factor of 16.6 (2022) and a median time of 8 days from submission to the first editorial decision, Nature Communications is committed to rapid dissemination of research findings. As a multidisciplinary journal, it welcomes contributions from biological, health, physical, chemical, Earth, social, mathematical, applied, and engineering sciences, aiming to highlight important breakthroughs within each domain.
×
引用
GB/T 7714-2015
复制
MLA
复制
APA
复制
导出至
BibTeX EndNote RefMan NoteFirst NoteExpress
×
提示
您的信息不完整,为了账户安全,请先补充。
现在去补充
×
提示
您因"违规操作"
具体请查看互助需知
我知道了
×
提示
确定
请完成安全验证×
copy
已复制链接
快去分享给好友吧!
我知道了
右上角分享
点击右上角分享
0
联系我们:info@booksci.cn Book学术提供免费学术资源搜索服务,方便国内外学者检索中英文文献。致力于提供最便捷和优质的服务体验。 Copyright © 2023 布克学术 All rights reserved.
京ICP备2023020795号-1
ghs 京公网安备 11010802042870号
Book学术文献互助
Book学术文献互助群
群 号:604180095
Book学术官方微信