核苷酸回收效率对人类端粒长度的代谢限制

IF 15.7 1区 综合性期刊 Q1 MULTIDISCIPLINARY SCIENCES
William Mannherz, Andrew Crompton, Noah Lampl, Suneet Agarwal
{"title":"核苷酸回收效率对人类端粒长度的代谢限制","authors":"William Mannherz, Andrew Crompton, Noah Lampl, Suneet Agarwal","doi":"10.1038/s41467-025-58221-7","DOIUrl":null,"url":null,"abstract":"<p>Human telomere length is tightly regulated and associated with diseases at either extreme, but how these bounds are established remains incompletely understood. Here, we developed a rapid cell-based telomere synthesis assay and found that nucleoside salvage bidirectionally constrains human telomere length. Metabolism of deoxyguanosine (dG) or guanosine via purine nucleoside phosphorylase (PNP) and hypoxanthine-guanine phosphoribosyltransferase to form guanine ribonucleotides strongly inhibited telomerase and shortened telomeres. Conversely, salvage of dG to its nucleotide forms via deoxycytidine kinase drove potent telomerase activation, the extent of which was controlled by the dNTPase SAMHD1. Circumventing limits on salvage by expressing <i>Drosophila melanogaster</i> deoxynucleoside kinase or augmenting dG metabolism using the PNP inhibitor ulodesine robustly lengthened telomeres in human cells, including those from patients with lethal telomere diseases. Our results provide an updated paradigm for telomere length control, wherein telomerase reverse transcriptase activity is actively and bidirectionally constrained by the availability of its dNTP substrates, in a manner that may be therapeutically actionable.</p>","PeriodicalId":19066,"journal":{"name":"Nature Communications","volume":"21 1","pages":""},"PeriodicalIF":15.7000,"publicationDate":"2025-03-27","publicationTypes":"Journal Article","fieldsOfStudy":null,"isOpenAccess":false,"openAccessPdf":"","citationCount":"0","resultStr":"{\"title\":\"Metabolic constraint of human telomere length by nucleotide salvage efficiency\",\"authors\":\"William Mannherz, Andrew Crompton, Noah Lampl, Suneet Agarwal\",\"doi\":\"10.1038/s41467-025-58221-7\",\"DOIUrl\":null,\"url\":null,\"abstract\":\"<p>Human telomere length is tightly regulated and associated with diseases at either extreme, but how these bounds are established remains incompletely understood. Here, we developed a rapid cell-based telomere synthesis assay and found that nucleoside salvage bidirectionally constrains human telomere length. Metabolism of deoxyguanosine (dG) or guanosine via purine nucleoside phosphorylase (PNP) and hypoxanthine-guanine phosphoribosyltransferase to form guanine ribonucleotides strongly inhibited telomerase and shortened telomeres. Conversely, salvage of dG to its nucleotide forms via deoxycytidine kinase drove potent telomerase activation, the extent of which was controlled by the dNTPase SAMHD1. Circumventing limits on salvage by expressing <i>Drosophila melanogaster</i> deoxynucleoside kinase or augmenting dG metabolism using the PNP inhibitor ulodesine robustly lengthened telomeres in human cells, including those from patients with lethal telomere diseases. Our results provide an updated paradigm for telomere length control, wherein telomerase reverse transcriptase activity is actively and bidirectionally constrained by the availability of its dNTP substrates, in a manner that may be therapeutically actionable.</p>\",\"PeriodicalId\":19066,\"journal\":{\"name\":\"Nature Communications\",\"volume\":\"21 1\",\"pages\":\"\"},\"PeriodicalIF\":15.7000,\"publicationDate\":\"2025-03-27\",\"publicationTypes\":\"Journal Article\",\"fieldsOfStudy\":null,\"isOpenAccess\":false,\"openAccessPdf\":\"\",\"citationCount\":\"0\",\"resultStr\":null,\"platform\":\"Semanticscholar\",\"paperid\":null,\"PeriodicalName\":\"Nature Communications\",\"FirstCategoryId\":\"103\",\"ListUrlMain\":\"https://doi.org/10.1038/s41467-025-58221-7\",\"RegionNum\":1,\"RegionCategory\":\"综合性期刊\",\"ArticlePicture\":[],\"TitleCN\":null,\"AbstractTextCN\":null,\"PMCID\":null,\"EPubDate\":\"\",\"PubModel\":\"\",\"JCR\":\"Q1\",\"JCRName\":\"MULTIDISCIPLINARY SCIENCES\",\"Score\":null,\"Total\":0}","platform":"Semanticscholar","paperid":null,"PeriodicalName":"Nature Communications","FirstCategoryId":"103","ListUrlMain":"https://doi.org/10.1038/s41467-025-58221-7","RegionNum":1,"RegionCategory":"综合性期刊","ArticlePicture":[],"TitleCN":null,"AbstractTextCN":null,"PMCID":null,"EPubDate":"","PubModel":"","JCR":"Q1","JCRName":"MULTIDISCIPLINARY SCIENCES","Score":null,"Total":0}
引用次数: 0

摘要

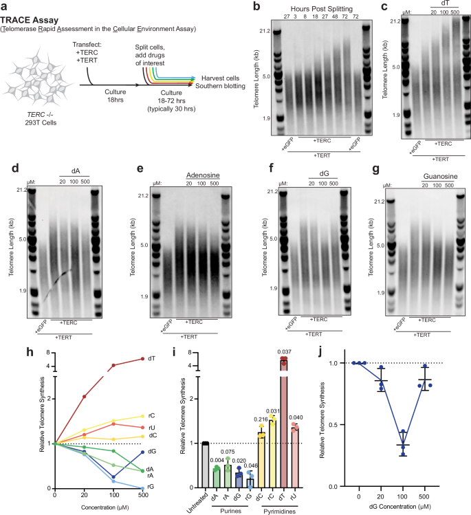
人类端粒长度受到严格调控,在任何极端情况下都与疾病有关,但这些界限是如何建立的仍不完全清楚。在这里,我们开发了一种快速的基于细胞的端粒合成试验,发现核苷回收双向限制人类端粒长度。脱氧鸟苷(dG)或鸟苷通过嘌呤核苷磷酸化酶(PNP)和次黄嘌呤-鸟嘌呤磷酸化核糖基转移酶代谢形成鸟嘌呤核糖核苷酸强烈抑制端粒酶和缩短端粒。相反,通过脱氧胞苷激酶挽救dG到其核苷酸形式驱动端粒酶的有效激活,其程度由dNTPase SAMHD1控制。通过表达果蝇黑ogaster脱氧核苷激酶或使用PNP抑制剂ulodesine增强dG代谢来规避挽救的限制,可显著延长人类细胞的端粒,包括那些来自致命端粒疾病患者的细胞。我们的研究结果为端粒长度控制提供了一个更新的范例,其中端粒酶逆转录酶活性受到其dNTP底物的可用性的主动和双向限制,以一种可能在治疗上可行的方式。
本文章由计算机程序翻译,如有差异,请以英文原文为准。

Metabolic constraint of human telomere length by nucleotide salvage efficiency

Metabolic constraint of human telomere length by nucleotide salvage efficiency

Human telomere length is tightly regulated and associated with diseases at either extreme, but how these bounds are established remains incompletely understood. Here, we developed a rapid cell-based telomere synthesis assay and found that nucleoside salvage bidirectionally constrains human telomere length. Metabolism of deoxyguanosine (dG) or guanosine via purine nucleoside phosphorylase (PNP) and hypoxanthine-guanine phosphoribosyltransferase to form guanine ribonucleotides strongly inhibited telomerase and shortened telomeres. Conversely, salvage of dG to its nucleotide forms via deoxycytidine kinase drove potent telomerase activation, the extent of which was controlled by the dNTPase SAMHD1. Circumventing limits on salvage by expressing Drosophila melanogaster deoxynucleoside kinase or augmenting dG metabolism using the PNP inhibitor ulodesine robustly lengthened telomeres in human cells, including those from patients with lethal telomere diseases. Our results provide an updated paradigm for telomere length control, wherein telomerase reverse transcriptase activity is actively and bidirectionally constrained by the availability of its dNTP substrates, in a manner that may be therapeutically actionable.

求助全文
通过发布文献求助,成功后即可免费获取论文全文。 去求助
来源期刊
Nature Communications
Nature Communications Biological Science Disciplines-
CiteScore
24.90
自引率
2.40%
发文量
6928
审稿时长
3.7 months
期刊介绍: Nature Communications, an open-access journal, publishes high-quality research spanning all areas of the natural sciences. Papers featured in the journal showcase significant advances relevant to specialists in each respective field. With a 2-year impact factor of 16.6 (2022) and a median time of 8 days from submission to the first editorial decision, Nature Communications is committed to rapid dissemination of research findings. As a multidisciplinary journal, it welcomes contributions from biological, health, physical, chemical, Earth, social, mathematical, applied, and engineering sciences, aiming to highlight important breakthroughs within each domain.
×
引用
GB/T 7714-2015
复制
MLA
复制
APA
复制
导出至
BibTeX EndNote RefMan NoteFirst NoteExpress
×
提示
您的信息不完整,为了账户安全,请先补充。
现在去补充
×
提示
您因"违规操作"
具体请查看互助需知
我知道了
×
提示
确定
请完成安全验证×
copy
已复制链接
快去分享给好友吧!
我知道了
右上角分享
点击右上角分享
0
联系我们:info@booksci.cn Book学术提供免费学术资源搜索服务,方便国内外学者检索中英文文献。致力于提供最便捷和优质的服务体验。 Copyright © 2023 布克学术 All rights reserved.
京ICP备2023020795号-1
ghs 京公网安备 11010802042870号
Book学术文献互助
Book学术文献互助群
群 号:604180095
Book学术官方微信