小檗碱通过PI3K-AKT信号通路改变小胶质细胞M1/M2极化,在阿尔茨海默病中发挥神经保护作用。

IF 2 4区 医学 Q3 PHYSIOLOGY
Physiological research Pub Date : 2025-03-24
Y Hu, P Zhang, X Wang
{"title":"小檗碱通过PI3K-AKT信号通路改变小胶质细胞M1/M2极化,在阿尔茨海默病中发挥神经保护作用。","authors":"Y Hu, P Zhang, X Wang","doi":"","DOIUrl":null,"url":null,"abstract":"<p><p>Berberine (BBR), a small molecule protoberberine isoquinoline alkaloid, is easy to cross the blood-brain barrier and is a potential drug for neurodegenerative diseases. Here, we explored the role and molecular mechanism of BBR in Alzheimer's disease (AD) progression. Weighted gene co-expression network analysis (WGCNA) was conducted to determine AD pathology-associated gene modules and differentially expressed genes (DEGs) were also identified. GO and KEGG analyses were performed for gene function and signaling pathway annotation. Cell counting kit-8 (CCK8) assay was applied to analyze cell viability. Immunofluorescence (IF) staining assay was conducted to measure the levels of polarization markers. The production of inflammatory cytokines was analyzed by enzyme-linked immunosorbent assay (ELISA). Reactive oxygen species (ROS) level and mitochondrial membrane potential (MMP) were detected using a ROS detection kit and a MMP Detection Kit (JC-1), respectively. AD pathology-associated DEGs were applied for GO function annotation and KEGG enrichment analysis, and the results uncovered that AD pathology was related to immune and inflammation. Lipopolysaccharide (LPS) exposure induced the M1 phenotype of microglia, and BBR suppressed LPS-induced M1 polarization and induced microglia toward M2 polarization. Through co-culture of microglia and neuronal cells, we found that BBR exerted a neuro-protective role by attenuating the injury of LPS-induced HMC3 on SH-SY5Y cells. Mechanically, BBR switched the M1/M2 phenotypes of microglia by activating PI3K-AKT signaling. In summary, BBR protected neuronal cells from activated microglia-mediated neuro-inflammation by switching the M1/M2 polarization in LPS-induced microglia via activating PI3K-AKT signaling. Key words Alzheimer's Disease, Berberine, Microglia polarization, Neuroinflammation, PI3K-AKT signaling.</p>","PeriodicalId":20235,"journal":{"name":"Physiological research","volume":"74 1","pages":"129-140"},"PeriodicalIF":2.0000,"publicationDate":"2025-03-24","publicationTypes":"Journal Article","fieldsOfStudy":null,"isOpenAccess":false,"openAccessPdf":"https://www.ncbi.nlm.nih.gov/pmc/articles/PMC11995938/pdf/","citationCount":"0","resultStr":"{\"title\":\"Berberine Exerts Neuroprotective Effects in Alzheimer's Disease by Switching Microglia M1/M2 Polarization Through PI3K-AKT Signaling.\",\"authors\":\"Y Hu, P Zhang, X Wang\",\"doi\":\"\",\"DOIUrl\":null,\"url\":null,\"abstract\":\"<p><p>Berberine (BBR), a small molecule protoberberine isoquinoline alkaloid, is easy to cross the blood-brain barrier and is a potential drug for neurodegenerative diseases. Here, we explored the role and molecular mechanism of BBR in Alzheimer's disease (AD) progression. Weighted gene co-expression network analysis (WGCNA) was conducted to determine AD pathology-associated gene modules and differentially expressed genes (DEGs) were also identified. GO and KEGG analyses were performed for gene function and signaling pathway annotation. Cell counting kit-8 (CCK8) assay was applied to analyze cell viability. Immunofluorescence (IF) staining assay was conducted to measure the levels of polarization markers. The production of inflammatory cytokines was analyzed by enzyme-linked immunosorbent assay (ELISA). Reactive oxygen species (ROS) level and mitochondrial membrane potential (MMP) were detected using a ROS detection kit and a MMP Detection Kit (JC-1), respectively. AD pathology-associated DEGs were applied for GO function annotation and KEGG enrichment analysis, and the results uncovered that AD pathology was related to immune and inflammation. Lipopolysaccharide (LPS) exposure induced the M1 phenotype of microglia, and BBR suppressed LPS-induced M1 polarization and induced microglia toward M2 polarization. Through co-culture of microglia and neuronal cells, we found that BBR exerted a neuro-protective role by attenuating the injury of LPS-induced HMC3 on SH-SY5Y cells. Mechanically, BBR switched the M1/M2 phenotypes of microglia by activating PI3K-AKT signaling. In summary, BBR protected neuronal cells from activated microglia-mediated neuro-inflammation by switching the M1/M2 polarization in LPS-induced microglia via activating PI3K-AKT signaling. Key words Alzheimer's Disease, Berberine, Microglia polarization, Neuroinflammation, PI3K-AKT signaling.</p>\",\"PeriodicalId\":20235,\"journal\":{\"name\":\"Physiological research\",\"volume\":\"74 1\",\"pages\":\"129-140\"},\"PeriodicalIF\":2.0000,\"publicationDate\":\"2025-03-24\",\"publicationTypes\":\"Journal Article\",\"fieldsOfStudy\":null,\"isOpenAccess\":false,\"openAccessPdf\":\"https://www.ncbi.nlm.nih.gov/pmc/articles/PMC11995938/pdf/\",\"citationCount\":\"0\",\"resultStr\":null,\"platform\":\"Semanticscholar\",\"paperid\":null,\"PeriodicalName\":\"Physiological research\",\"FirstCategoryId\":\"3\",\"ListUrlMain\":\"\",\"RegionNum\":4,\"RegionCategory\":\"医学\",\"ArticlePicture\":[],\"TitleCN\":null,\"AbstractTextCN\":null,\"PMCID\":null,\"EPubDate\":\"\",\"PubModel\":\"\",\"JCR\":\"Q3\",\"JCRName\":\"PHYSIOLOGY\",\"Score\":null,\"Total\":0}","platform":"Semanticscholar","paperid":null,"PeriodicalName":"Physiological research","FirstCategoryId":"3","ListUrlMain":"","RegionNum":4,"RegionCategory":"医学","ArticlePicture":[],"TitleCN":null,"AbstractTextCN":null,"PMCID":null,"EPubDate":"","PubModel":"","JCR":"Q3","JCRName":"PHYSIOLOGY","Score":null,"Total":0}
引用次数: 0

摘要

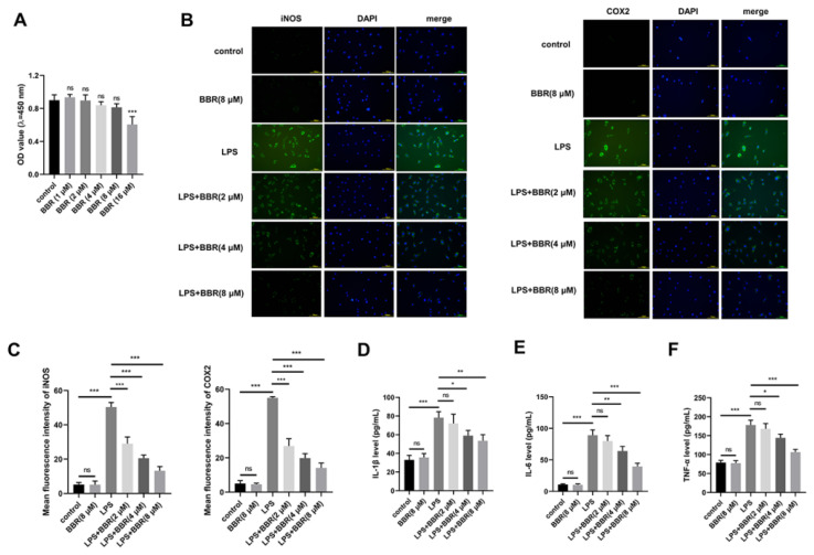
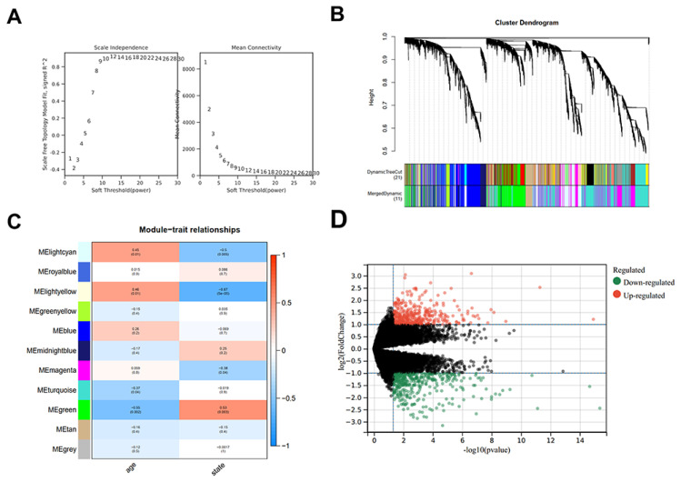
小檗碱(Berberine, BBR)是一种小分子的原小檗碱类异喹啉生物碱,易于穿过血脑屏障,是治疗神经退行性疾病的潜在药物。在这里,我们探讨了BBR在阿尔茨海默病(AD)进展中的作用和分子机制。采用加权基因共表达网络分析(WGCNA)确定AD病理相关基因模块,并鉴定差异表达基因(DEGs)。对基因功能和信号通路进行GO和KEGG分析。细胞计数试剂盒-8 (CCK8)法检测细胞活力。免疫荧光(IF)染色法检测极化标记物的水平。采用酶联免疫吸附试验(ELISA)分析炎症细胞因子的产生。采用活性氧(ROS)检测试剂盒和线粒体膜电位(MMP)检测试剂盒(JC-1)检测各组小鼠活性氧(ROS)水平和线粒体膜电位(MMP)。应用AD病理相关的deg进行GO功能注释和KEGG富集分析,结果发现AD病理与免疫和炎症有关。脂多糖(LPS)暴露诱导小胶质细胞M1表型,BBR抑制LPS诱导的M1极化,诱导小胶质细胞向M2极化方向发展。通过小胶质细胞和神经元细胞的共培养,我们发现BBR通过减轻lps诱导的HMC3对SH-SY5Y细胞的损伤而发挥神经保护作用。机械上,BBR通过激活PI3K-AKT信号通路来改变小胶质细胞的M1/M2表型。综上所述,BBR通过激活PI3K-AKT信号通路,改变lps诱导的小胶质细胞的M1/M2极化,从而保护神经元细胞免受激活的小胶质细胞介导的神经炎症。【关键词】阿尔茨海默病,小檗碱,小胶质细胞极化,神经炎症,PI3K-AKT信号
本文章由计算机程序翻译,如有差异,请以英文原文为准。

Berberine Exerts Neuroprotective Effects in Alzheimer's Disease by Switching Microglia M1/M2 Polarization Through PI3K-AKT Signaling.

Berberine Exerts Neuroprotective Effects in Alzheimer's Disease by Switching Microglia M1/M2 Polarization Through PI3K-AKT Signaling.

Berberine Exerts Neuroprotective Effects in Alzheimer's Disease by Switching Microglia M1/M2 Polarization Through PI3K-AKT Signaling.

Berberine Exerts Neuroprotective Effects in Alzheimer's Disease by Switching Microglia M1/M2 Polarization Through PI3K-AKT Signaling.

Berberine (BBR), a small molecule protoberberine isoquinoline alkaloid, is easy to cross the blood-brain barrier and is a potential drug for neurodegenerative diseases. Here, we explored the role and molecular mechanism of BBR in Alzheimer's disease (AD) progression. Weighted gene co-expression network analysis (WGCNA) was conducted to determine AD pathology-associated gene modules and differentially expressed genes (DEGs) were also identified. GO and KEGG analyses were performed for gene function and signaling pathway annotation. Cell counting kit-8 (CCK8) assay was applied to analyze cell viability. Immunofluorescence (IF) staining assay was conducted to measure the levels of polarization markers. The production of inflammatory cytokines was analyzed by enzyme-linked immunosorbent assay (ELISA). Reactive oxygen species (ROS) level and mitochondrial membrane potential (MMP) were detected using a ROS detection kit and a MMP Detection Kit (JC-1), respectively. AD pathology-associated DEGs were applied for GO function annotation and KEGG enrichment analysis, and the results uncovered that AD pathology was related to immune and inflammation. Lipopolysaccharide (LPS) exposure induced the M1 phenotype of microglia, and BBR suppressed LPS-induced M1 polarization and induced microglia toward M2 polarization. Through co-culture of microglia and neuronal cells, we found that BBR exerted a neuro-protective role by attenuating the injury of LPS-induced HMC3 on SH-SY5Y cells. Mechanically, BBR switched the M1/M2 phenotypes of microglia by activating PI3K-AKT signaling. In summary, BBR protected neuronal cells from activated microglia-mediated neuro-inflammation by switching the M1/M2 polarization in LPS-induced microglia via activating PI3K-AKT signaling. Key words Alzheimer's Disease, Berberine, Microglia polarization, Neuroinflammation, PI3K-AKT signaling.

求助全文
通过发布文献求助,成功后即可免费获取论文全文。 去求助
来源期刊
Physiological research
Physiological research 医学-生理学
CiteScore
4.00
自引率
4.80%
发文量
108
审稿时长
3 months
期刊介绍: Physiological Research is a peer reviewed Open Access journal that publishes articles on normal and pathological physiology, biochemistry, biophysics, and pharmacology. Authors can submit original, previously unpublished research articles, review articles, rapid or short communications. Instructions for Authors - Respect the instructions carefully when submitting your manuscript. Submitted manuscripts or revised manuscripts that do not follow these Instructions will not be included into the peer-review process. The articles are available in full versions as pdf files beginning with volume 40, 1991. The journal publishes the online Ahead of Print /Pre-Press version of the articles that are searchable in Medline and can be cited.
×
引用
GB/T 7714-2015
复制
MLA
复制
APA
复制
导出至
BibTeX EndNote RefMan NoteFirst NoteExpress
×
提示
您的信息不完整,为了账户安全,请先补充。
现在去补充
×
提示
您因"违规操作"
具体请查看互助需知
我知道了
×
提示
确定
请完成安全验证×
copy
已复制链接
快去分享给好友吧!
我知道了
右上角分享
点击右上角分享
0
联系我们:info@booksci.cn Book学术提供免费学术资源搜索服务,方便国内外学者检索中英文文献。致力于提供最便捷和优质的服务体验。 Copyright © 2023 布克学术 All rights reserved.
京ICP备2023020795号-1
ghs 京公网安备 11010802042870号
Book学术文献互助
Book学术文献互助群
群 号:604180095
Book学术官方微信