使用患者报告的措施来预测基于人群的狼疮队列的住院情况。

IF 3.5 2区 医学 Q1 RHEUMATOLOGY
Sung Sam Lim, Sandra Sze-Jung Wu, Ryan Ross, Gaobin Bao, Megan Richards, Liisa Palmer, Gary Bryant
{"title":"使用患者报告的措施来预测基于人群的狼疮队列的住院情况。","authors":"Sung Sam Lim, Sandra Sze-Jung Wu, Ryan Ross, Gaobin Bao, Megan Richards, Liisa Palmer, Gary Bryant","doi":"10.1136/lupus-2024-001406","DOIUrl":null,"url":null,"abstract":"<p><strong>Objective: </strong>SLE is a multisystem autoimmune disease where periods of disease activity, often difficult to predict, can cause irreversible disease damage. This study aimed to develop a patient-centric predictive model using real-world data that can identify patients with SLE at a higher risk of hospitalisation compared with the general SLE population.</p><p><strong>Methods: </strong>This observational, retrospective analysis used data from the Georgians Organized Against Lupus (GOAL) cohort from 2011 to 2013. The GOAL cohort is a population-based SLE cohort that collects yearly self-report surveys covering participants' sociodemographic characteristics, clinical characteristics and perceived SLE symptoms (using the Systemic Lupus Activity Questionnaire (SLAQ)). GOAL data were linked to the Georgia Hospital Discharge Database to collect participants' all-cause hospitalisation events in the 6 months following survey completion. A two-step approach was used to predict all-cause hospitalisations-logistic regressions selected a list of GOAL predictors that were subsequently included in the classification and regression tree (CART) models to generate patient subsets based on estimated hospitalisation rates.</p><p><strong>Results: </strong>There were 846 participants who completed 1486 surveys. Participants who were hospitalised within 6 months after survey completion were more likely to be younger, living in poverty and have more reported SLE symptoms than participants without a hospitalisation. CART modelling identified participants who reported any weight loss without trying, severe fatigue and Raynaud's symptoms as most likely to have an all-cause hospitalisation: one in three (34%) patients in this subset were hospitalised in the 6 months following survey completion, 2.6-fold the hospitalisation rates of the overall GOAL cohort (13%) and 6.8-fold the rate in the subset with the lowest hospitalisation rate (5%).</p><p><strong>Conclusions: </strong>This study suggests that patient-reported SLE symptoms and disease activity, specifically certain components of the SLAQ, may be of value in SLE risk management when considering hospitalisation reduction as a treatment goal.</p>","PeriodicalId":18126,"journal":{"name":"Lupus Science & Medicine","volume":"12 1","pages":""},"PeriodicalIF":3.5000,"publicationDate":"2025-03-23","publicationTypes":"Journal Article","fieldsOfStudy":null,"isOpenAccess":false,"openAccessPdf":"https://www.ncbi.nlm.nih.gov/pmc/articles/PMC11931938/pdf/","citationCount":"0","resultStr":"{\"title\":\"Using patient-reported measures to predict hospitalisation in a population-based lupus cohort.\",\"authors\":\"Sung Sam Lim, Sandra Sze-Jung Wu, Ryan Ross, Gaobin Bao, Megan Richards, Liisa Palmer, Gary Bryant\",\"doi\":\"10.1136/lupus-2024-001406\",\"DOIUrl\":null,\"url\":null,\"abstract\":\"<p><strong>Objective: </strong>SLE is a multisystem autoimmune disease where periods of disease activity, often difficult to predict, can cause irreversible disease damage. This study aimed to develop a patient-centric predictive model using real-world data that can identify patients with SLE at a higher risk of hospitalisation compared with the general SLE population.</p><p><strong>Methods: </strong>This observational, retrospective analysis used data from the Georgians Organized Against Lupus (GOAL) cohort from 2011 to 2013. The GOAL cohort is a population-based SLE cohort that collects yearly self-report surveys covering participants' sociodemographic characteristics, clinical characteristics and perceived SLE symptoms (using the Systemic Lupus Activity Questionnaire (SLAQ)). GOAL data were linked to the Georgia Hospital Discharge Database to collect participants' all-cause hospitalisation events in the 6 months following survey completion. A two-step approach was used to predict all-cause hospitalisations-logistic regressions selected a list of GOAL predictors that were subsequently included in the classification and regression tree (CART) models to generate patient subsets based on estimated hospitalisation rates.</p><p><strong>Results: </strong>There were 846 participants who completed 1486 surveys. Participants who were hospitalised within 6 months after survey completion were more likely to be younger, living in poverty and have more reported SLE symptoms than participants without a hospitalisation. CART modelling identified participants who reported any weight loss without trying, severe fatigue and Raynaud's symptoms as most likely to have an all-cause hospitalisation: one in three (34%) patients in this subset were hospitalised in the 6 months following survey completion, 2.6-fold the hospitalisation rates of the overall GOAL cohort (13%) and 6.8-fold the rate in the subset with the lowest hospitalisation rate (5%).</p><p><strong>Conclusions: </strong>This study suggests that patient-reported SLE symptoms and disease activity, specifically certain components of the SLAQ, may be of value in SLE risk management when considering hospitalisation reduction as a treatment goal.</p>\",\"PeriodicalId\":18126,\"journal\":{\"name\":\"Lupus Science & Medicine\",\"volume\":\"12 1\",\"pages\":\"\"},\"PeriodicalIF\":3.5000,\"publicationDate\":\"2025-03-23\",\"publicationTypes\":\"Journal Article\",\"fieldsOfStudy\":null,\"isOpenAccess\":false,\"openAccessPdf\":\"https://www.ncbi.nlm.nih.gov/pmc/articles/PMC11931938/pdf/\",\"citationCount\":\"0\",\"resultStr\":null,\"platform\":\"Semanticscholar\",\"paperid\":null,\"PeriodicalName\":\"Lupus Science & Medicine\",\"FirstCategoryId\":\"3\",\"ListUrlMain\":\"https://doi.org/10.1136/lupus-2024-001406\",\"RegionNum\":2,\"RegionCategory\":\"医学\",\"ArticlePicture\":[],\"TitleCN\":null,\"AbstractTextCN\":null,\"PMCID\":null,\"EPubDate\":\"\",\"PubModel\":\"\",\"JCR\":\"Q1\",\"JCRName\":\"RHEUMATOLOGY\",\"Score\":null,\"Total\":0}","platform":"Semanticscholar","paperid":null,"PeriodicalName":"Lupus Science & Medicine","FirstCategoryId":"3","ListUrlMain":"https://doi.org/10.1136/lupus-2024-001406","RegionNum":2,"RegionCategory":"医学","ArticlePicture":[],"TitleCN":null,"AbstractTextCN":null,"PMCID":null,"EPubDate":"","PubModel":"","JCR":"Q1","JCRName":"RHEUMATOLOGY","Score":null,"Total":0}
引用次数: 0

摘要

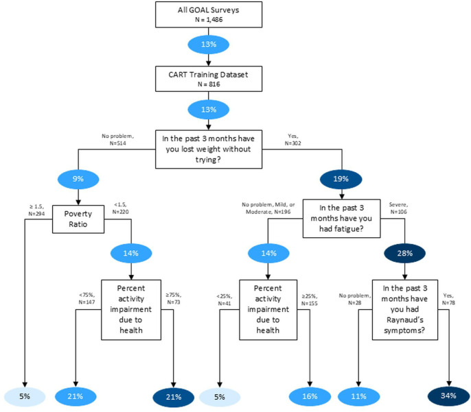
目的:SLE是一种多系统自身免疫性疾病,其疾病活动期通常难以预测,可导致不可逆转的疾病损害。本研究旨在利用真实世界的数据建立一个以患者为中心的预测模型,该模型可以识别与一般SLE人群相比,SLE患者住院风险更高。方法:这项观察性、回顾性分析使用了2011年至2013年格鲁吉亚组织对抗狼疮(GOAL)队列的数据。GOAL队列是一个基于人群的SLE队列,收集年度自我报告调查,包括参与者的社会人口学特征、临床特征和感知的SLE症状(使用系统性狼疮活动问卷(SLAQ))。GOAL数据与格鲁吉亚医院出院数据库相关联,以收集调查完成后6个月内参与者的全因住院事件。采用两步方法预测全因住院——逻辑回归选择了GOAL预测因子列表,这些预测因子随后被纳入分类和回归树(CART)模型,以根据估计的住院率生成患者子集。结果:共有846名参与者完成了1486份问卷调查。在调查结束后6个月内住院的参与者更可能是年轻的,生活在贫困中,并且比没有住院的参与者报告更多的SLE症状。CART模型确定了未经尝试就报告体重减轻、严重疲劳和雷诺症状的参与者最有可能有全因住院:该亚组中三分之一(34%)的患者在调查完成后的6个月内住院,住院率是GOAL总队列(13%)的2.6倍,住院率最低亚组(5%)的6.8倍。结论:本研究表明,当考虑减少住院作为治疗目标时,患者报告的SLE症状和疾病活动性,特别是SLAQ的某些组成部分,可能对SLE风险管理有价值。
本文章由计算机程序翻译,如有差异,请以英文原文为准。

Using patient-reported measures to predict hospitalisation in a population-based lupus cohort.

Using patient-reported measures to predict hospitalisation in a population-based lupus cohort.

Using patient-reported measures to predict hospitalisation in a population-based lupus cohort.

Using patient-reported measures to predict hospitalisation in a population-based lupus cohort.

Objective: SLE is a multisystem autoimmune disease where periods of disease activity, often difficult to predict, can cause irreversible disease damage. This study aimed to develop a patient-centric predictive model using real-world data that can identify patients with SLE at a higher risk of hospitalisation compared with the general SLE population.

Methods: This observational, retrospective analysis used data from the Georgians Organized Against Lupus (GOAL) cohort from 2011 to 2013. The GOAL cohort is a population-based SLE cohort that collects yearly self-report surveys covering participants' sociodemographic characteristics, clinical characteristics and perceived SLE symptoms (using the Systemic Lupus Activity Questionnaire (SLAQ)). GOAL data were linked to the Georgia Hospital Discharge Database to collect participants' all-cause hospitalisation events in the 6 months following survey completion. A two-step approach was used to predict all-cause hospitalisations-logistic regressions selected a list of GOAL predictors that were subsequently included in the classification and regression tree (CART) models to generate patient subsets based on estimated hospitalisation rates.

Results: There were 846 participants who completed 1486 surveys. Participants who were hospitalised within 6 months after survey completion were more likely to be younger, living in poverty and have more reported SLE symptoms than participants without a hospitalisation. CART modelling identified participants who reported any weight loss without trying, severe fatigue and Raynaud's symptoms as most likely to have an all-cause hospitalisation: one in three (34%) patients in this subset were hospitalised in the 6 months following survey completion, 2.6-fold the hospitalisation rates of the overall GOAL cohort (13%) and 6.8-fold the rate in the subset with the lowest hospitalisation rate (5%).

Conclusions: This study suggests that patient-reported SLE symptoms and disease activity, specifically certain components of the SLAQ, may be of value in SLE risk management when considering hospitalisation reduction as a treatment goal.

求助全文
通过发布文献求助,成功后即可免费获取论文全文。 去求助
来源期刊
Lupus Science & Medicine
Lupus Science & Medicine RHEUMATOLOGY-
CiteScore
5.30
自引率
7.70%
发文量
88
审稿时长
15 weeks
期刊介绍: Lupus Science & Medicine is a global, peer reviewed, open access online journal that provides a central point for publication of basic, clinical, translational, and epidemiological studies of all aspects of lupus and related diseases. It is the first lupus-specific open access journal in the world and was developed in response to the need for a barrier-free forum for publication of groundbreaking studies in lupus. The journal publishes research on lupus from fields including, but not limited to: rheumatology, dermatology, nephrology, immunology, pediatrics, cardiology, hepatology, pulmonology, obstetrics and gynecology, and psychiatry.
×
引用
GB/T 7714-2015
复制
MLA
复制
APA
复制
导出至
BibTeX EndNote RefMan NoteFirst NoteExpress
×
提示
您的信息不完整,为了账户安全,请先补充。
现在去补充
×
提示
您因"违规操作"
具体请查看互助需知
我知道了
×
提示
确定
请完成安全验证×
copy
已复制链接
快去分享给好友吧!
我知道了
右上角分享
点击右上角分享
0
联系我们:info@booksci.cn Book学术提供免费学术资源搜索服务,方便国内外学者检索中英文文献。致力于提供最便捷和优质的服务体验。 Copyright © 2023 布克学术 All rights reserved.
京ICP备2023020795号-1
ghs 京公网安备 11010802042870号
Book学术文献互助
Book学术文献互助群
群 号:604180095
Book学术官方微信