抑制atp依赖性(S)-NAD(P)H-hydrate dehydratase表达通过增加NADHX的过度积累抑制3T3-L1前脂肪细胞的脂肪细胞分化。

IF 1.7 4区 生物学 Q4 BIOCHEMISTRY & MOLECULAR BIOLOGY
Kazuki Nakajima, Kodai Takahashi, Masako Tanaka, Mina Kawashima, Koshi Machida, Yoichi Nakao, Keiyo Takubo, Nobuhito Goda
{"title":"抑制atp依赖性(S)-NAD(P)H-hydrate dehydratase表达通过增加NADHX的过度积累抑制3T3-L1前脂肪细胞的脂肪细胞分化。","authors":"Kazuki Nakajima, Kodai Takahashi, Masako Tanaka, Mina Kawashima, Koshi Machida, Yoichi Nakao, Keiyo Takubo, Nobuhito Goda","doi":"10.1093/jb/mvaf015","DOIUrl":null,"url":null,"abstract":"<p><p>ATP-dependent (S)-NAD(P)H-hydrate dehydratase (NAXD) is a crucial enzyme in the nicotinamide adenine dinucleotide repair system that regenerates NAD(P)H, an essential electron donor in metabolic redox reactions. NAD+-related metabolic pathways connect cellular metabolism and the expression of genes responsible for adipogenesis; however, the biological significance of the NAXD-mediated repair pathway remains unclear. Herein, we showed that NAXD is essential for normal adipocyte differentiation of 3T3-L1 murine preadipocytes. Silencing of the Naxd gene attenuated differentiation-induced lipid accumulation with excessive accumulation of hydrated NADH (NADHX) without altering NAD+ levels. FK866, a specific inhibitor of NAMPT, further reduced lipid accumulation even in Naxd-silenced cells with substantial decrease in NAD+. Supplementation with nicotinamide mononucleotide, a precursor of NAD+, restored NAD+ levels comparably in Naxd- and LacZ-silenced cells treated with FK866, but failed to recover adipocyte differentiation of Naxd-silenced cells to the level of LacZ-silenced cells. In contrast, exposure of wild-type 3T3-L1 cells to NADHX recapitulated the Naxd deficiency-elicited inhibitory effects on adipocyte differentiation with reduced expression of master transcriptional regulators of adipogenesis, peroxisome proliferator-activated receptor γ and CCAAT/enhancer binding protein α. These results suggest that NAXD supports normal adipogenesis, in part, by inhibiting excessive accumulation of NADHX.</p>","PeriodicalId":15234,"journal":{"name":"Journal of biochemistry","volume":" ","pages":"403-414"},"PeriodicalIF":1.7000,"publicationDate":"2025-05-30","publicationTypes":"Journal Article","fieldsOfStudy":null,"isOpenAccess":false,"openAccessPdf":"https://www.ncbi.nlm.nih.gov/pmc/articles/PMC12136578/pdf/","citationCount":"0","resultStr":"{\"title\":\"Suppression of ATP-dependent (S)-NAD(P)H-hydrate dehydratase expression inhibits adipocyte differentiation of 3T3-L1 preadipocytes by increasing excessive accumulation of NADHX.\",\"authors\":\"Kazuki Nakajima, Kodai Takahashi, Masako Tanaka, Mina Kawashima, Koshi Machida, Yoichi Nakao, Keiyo Takubo, Nobuhito Goda\",\"doi\":\"10.1093/jb/mvaf015\",\"DOIUrl\":null,\"url\":null,\"abstract\":\"<p><p>ATP-dependent (S)-NAD(P)H-hydrate dehydratase (NAXD) is a crucial enzyme in the nicotinamide adenine dinucleotide repair system that regenerates NAD(P)H, an essential electron donor in metabolic redox reactions. NAD+-related metabolic pathways connect cellular metabolism and the expression of genes responsible for adipogenesis; however, the biological significance of the NAXD-mediated repair pathway remains unclear. Herein, we showed that NAXD is essential for normal adipocyte differentiation of 3T3-L1 murine preadipocytes. Silencing of the Naxd gene attenuated differentiation-induced lipid accumulation with excessive accumulation of hydrated NADH (NADHX) without altering NAD+ levels. FK866, a specific inhibitor of NAMPT, further reduced lipid accumulation even in Naxd-silenced cells with substantial decrease in NAD+. Supplementation with nicotinamide mononucleotide, a precursor of NAD+, restored NAD+ levels comparably in Naxd- and LacZ-silenced cells treated with FK866, but failed to recover adipocyte differentiation of Naxd-silenced cells to the level of LacZ-silenced cells. In contrast, exposure of wild-type 3T3-L1 cells to NADHX recapitulated the Naxd deficiency-elicited inhibitory effects on adipocyte differentiation with reduced expression of master transcriptional regulators of adipogenesis, peroxisome proliferator-activated receptor γ and CCAAT/enhancer binding protein α. These results suggest that NAXD supports normal adipogenesis, in part, by inhibiting excessive accumulation of NADHX.</p>\",\"PeriodicalId\":15234,\"journal\":{\"name\":\"Journal of biochemistry\",\"volume\":\" \",\"pages\":\"403-414\"},\"PeriodicalIF\":1.7000,\"publicationDate\":\"2025-05-30\",\"publicationTypes\":\"Journal Article\",\"fieldsOfStudy\":null,\"isOpenAccess\":false,\"openAccessPdf\":\"https://www.ncbi.nlm.nih.gov/pmc/articles/PMC12136578/pdf/\",\"citationCount\":\"0\",\"resultStr\":null,\"platform\":\"Semanticscholar\",\"paperid\":null,\"PeriodicalName\":\"Journal of biochemistry\",\"FirstCategoryId\":\"99\",\"ListUrlMain\":\"https://doi.org/10.1093/jb/mvaf015\",\"RegionNum\":4,\"RegionCategory\":\"生物学\",\"ArticlePicture\":[],\"TitleCN\":null,\"AbstractTextCN\":null,\"PMCID\":null,\"EPubDate\":\"\",\"PubModel\":\"\",\"JCR\":\"Q4\",\"JCRName\":\"BIOCHEMISTRY & MOLECULAR BIOLOGY\",\"Score\":null,\"Total\":0}","platform":"Semanticscholar","paperid":null,"PeriodicalName":"Journal of biochemistry","FirstCategoryId":"99","ListUrlMain":"https://doi.org/10.1093/jb/mvaf015","RegionNum":4,"RegionCategory":"生物学","ArticlePicture":[],"TitleCN":null,"AbstractTextCN":null,"PMCID":null,"EPubDate":"","PubModel":"","JCR":"Q4","JCRName":"BIOCHEMISTRY & MOLECULAR BIOLOGY","Score":null,"Total":0}
引用次数: 0

摘要

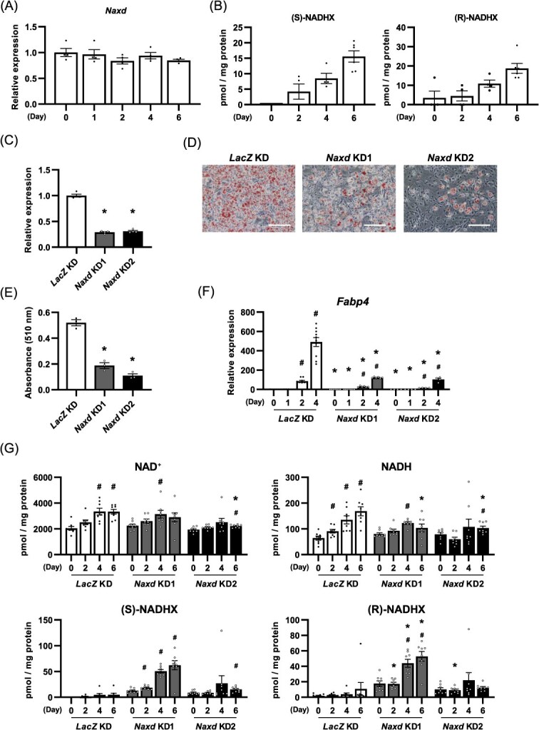
atp依赖性(S)-NAD(P)H-hydrate dehydratase (NAXD)是烟酰胺腺嘌呤二核苷酸修复系统中再生NAD(P)H的关键酶,NAD(P)H是代谢氧化还原反应中必不可少的电子供体。NAD+相关代谢途径连接细胞代谢和脂肪形成相关基因的表达;然而,naxd介导的修复途径的生物学意义尚不清楚。本研究表明,NAXD对小鼠3T3-L1前脂肪细胞的正常脂肪细胞分化至关重要。Naxd基因的沉默减弱了分化诱导的脂质积累,并伴有过量的NADH (NADHX)积累,而不改变NAD+水平。FK866是NAMPT的特异性抑制剂,即使在naxd沉默的细胞中,NAD+也会显著降低,从而进一步降低脂质积累。补充烟酰胺单核苷酸(NAD+的前体),在FK866处理的NAD -沉默细胞和lacz -沉默细胞中恢复了NAD+水平,但未能将NAD -沉默细胞的脂肪细胞分化恢复到lacz -沉默细胞的水平。相比之下,野生型3T3-L1细胞暴露于NADHX后,脂肪生成的主要转录调节因子、过氧化物酶体增殖体激活受体γ和CCAAT/增强子结合蛋白α的表达减少,再现了NADHX缺陷引发的脂肪细胞分化抑制作用。这些结果表明,NAXD通过抑制NADHX的过度积累,在一定程度上支持正常脂肪形成。
本文章由计算机程序翻译,如有差异,请以英文原文为准。

Suppression of ATP-dependent (S)-NAD(P)H-hydrate dehydratase expression inhibits adipocyte differentiation of 3T3-L1 preadipocytes by increasing excessive accumulation of NADHX.

Suppression of ATP-dependent (S)-NAD(P)H-hydrate dehydratase expression inhibits adipocyte differentiation of 3T3-L1 preadipocytes by increasing excessive accumulation of NADHX.

Suppression of ATP-dependent (S)-NAD(P)H-hydrate dehydratase expression inhibits adipocyte differentiation of 3T3-L1 preadipocytes by increasing excessive accumulation of NADHX.

Suppression of ATP-dependent (S)-NAD(P)H-hydrate dehydratase expression inhibits adipocyte differentiation of 3T3-L1 preadipocytes by increasing excessive accumulation of NADHX.

ATP-dependent (S)-NAD(P)H-hydrate dehydratase (NAXD) is a crucial enzyme in the nicotinamide adenine dinucleotide repair system that regenerates NAD(P)H, an essential electron donor in metabolic redox reactions. NAD+-related metabolic pathways connect cellular metabolism and the expression of genes responsible for adipogenesis; however, the biological significance of the NAXD-mediated repair pathway remains unclear. Herein, we showed that NAXD is essential for normal adipocyte differentiation of 3T3-L1 murine preadipocytes. Silencing of the Naxd gene attenuated differentiation-induced lipid accumulation with excessive accumulation of hydrated NADH (NADHX) without altering NAD+ levels. FK866, a specific inhibitor of NAMPT, further reduced lipid accumulation even in Naxd-silenced cells with substantial decrease in NAD+. Supplementation with nicotinamide mononucleotide, a precursor of NAD+, restored NAD+ levels comparably in Naxd- and LacZ-silenced cells treated with FK866, but failed to recover adipocyte differentiation of Naxd-silenced cells to the level of LacZ-silenced cells. In contrast, exposure of wild-type 3T3-L1 cells to NADHX recapitulated the Naxd deficiency-elicited inhibitory effects on adipocyte differentiation with reduced expression of master transcriptional regulators of adipogenesis, peroxisome proliferator-activated receptor γ and CCAAT/enhancer binding protein α. These results suggest that NAXD supports normal adipogenesis, in part, by inhibiting excessive accumulation of NADHX.

求助全文
通过发布文献求助,成功后即可免费获取论文全文。 去求助
来源期刊
Journal of biochemistry
Journal of biochemistry 生物-生化与分子生物学
CiteScore
4.80
自引率
3.70%
发文量
101
审稿时长
4-8 weeks
期刊介绍: The Journal of Biochemistry founded in 1922 publishes the results of original research in the fields of Biochemistry, Molecular Biology, Cell, and Biotechnology written in English in the form of Regular Papers or Rapid Communications. A Rapid Communication is not a preliminary note, but it is, though brief, a complete and final publication. The materials described in Rapid Communications should not be included in a later paper. The Journal also publishes short reviews (JB Review) and papers solicited by the Editorial Board.
×
引用
GB/T 7714-2015
复制
MLA
复制
APA
复制
导出至
BibTeX EndNote RefMan NoteFirst NoteExpress
×
提示
您的信息不完整,为了账户安全,请先补充。
现在去补充
×
提示
您因"违规操作"
具体请查看互助需知
我知道了
×
提示
确定
请完成安全验证×
copy
已复制链接
快去分享给好友吧!
我知道了
右上角分享
点击右上角分享
0
联系我们:info@booksci.cn Book学术提供免费学术资源搜索服务,方便国内外学者检索中英文文献。致力于提供最便捷和优质的服务体验。 Copyright © 2023 布克学术 All rights reserved.
京ICP备2023020795号-1
ghs 京公网安备 11010802042870号
Book学术文献互助
Book学术文献互助群
群 号:604180095
Book学术官方微信