在人类多囊肾中发现的微血管畸变是Pkd1突变小鼠模型的早期特征。

IF 3.3 3区 医学 Q2 CELL BIOLOGY
Disease Models & Mechanisms Pub Date : 2025-04-01 Epub Date: 2025-04-28 DOI:10.1242/dmm.052024
Daniyal J Jafree, Charith Perera, Mary Ball, Daniele Tolomeo, Gideon Pomeranz, Laura Wilson, Benjamin Davis, William J Mason, Eva Maria Funk, Maria Kolatsi-Joannou, Radu Polschi, Saif Malik, Benjamin J Stewart, Karen L Price, Hannah Mitchell, Reza Motallebzadeh, Yoshiharu Muto, Robert Lees, Sarah Needham, Dale Moulding, Jennie C Chandler, Sonal Nandanwar, Claire L Walsh, Paul J D Winyard, Peter J Scambler, René Hägerling, Menna R Clatworthy, Benjamin D Humphreys, Mark F Lythgoe, Simon Walker-Samuel, Adrian S Woolf, David A Long
{"title":"在人类多囊肾中发现的微血管畸变是Pkd1突变小鼠模型的早期特征。","authors":"Daniyal J Jafree, Charith Perera, Mary Ball, Daniele Tolomeo, Gideon Pomeranz, Laura Wilson, Benjamin Davis, William J Mason, Eva Maria Funk, Maria Kolatsi-Joannou, Radu Polschi, Saif Malik, Benjamin J Stewart, Karen L Price, Hannah Mitchell, Reza Motallebzadeh, Yoshiharu Muto, Robert Lees, Sarah Needham, Dale Moulding, Jennie C Chandler, Sonal Nandanwar, Claire L Walsh, Paul J D Winyard, Peter J Scambler, René Hägerling, Menna R Clatworthy, Benjamin D Humphreys, Mark F Lythgoe, Simon Walker-Samuel, Adrian S Woolf, David A Long","doi":"10.1242/dmm.052024","DOIUrl":null,"url":null,"abstract":"<p><p>Therapies targeting blood vessels hold promise for autosomal dominant polycystic kidney disease (ADPKD), the most common inherited disorder causing kidney failure. However, the onset and nature of kidney vascular abnormalities in ADPKD are poorly defined. Accordingly, we employed a combination of single-cell transcriptomics; three-dimensional imaging with geometric, topological and fractal analyses; and multimodal magnetic resonance imaging with arterial spin labelling to investigate aberrant microvasculature in ADPKD kidneys. Within human ADPKD kidneys with advanced cystic pathology and excretory failure, we identified a molecularly distinct blood microvascular subpopulation, characterised by impaired angiogenic signalling and metabolic dysfunction, differing from endothelial injury profiles observed in non-cystic human kidney diseases. Next, Pkd1 mutant mouse kidneys were examined postnatally, when cystic pathology is well established, but before excretory failure. An aberrant endothelial subpopulation was also detected, concurrent with reduced cortical blood perfusion. Disorganised kidney cortical microvasculature was also present in Pkd1 mutant mouse fetal kidneys when tubular dilation begins. Thus, aberrant features of cystic kidney vasculature are harmonised between human and mouse ADPKD, supporting early targeting of the vasculature as a strategy to ameliorate ADPKD progression.</p>","PeriodicalId":11144,"journal":{"name":"Disease Models & Mechanisms","volume":" ","pages":""},"PeriodicalIF":3.3000,"publicationDate":"2025-04-01","publicationTypes":"Journal Article","fieldsOfStudy":null,"isOpenAccess":false,"openAccessPdf":"https://www.ncbi.nlm.nih.gov/pmc/articles/PMC12067086/pdf/","citationCount":"0","resultStr":"{\"title\":\"Microvascular aberrations found in human polycystic kidneys are an early feature in a Pkd1 mutant mouse model.\",\"authors\":\"Daniyal J Jafree, Charith Perera, Mary Ball, Daniele Tolomeo, Gideon Pomeranz, Laura Wilson, Benjamin Davis, William J Mason, Eva Maria Funk, Maria Kolatsi-Joannou, Radu Polschi, Saif Malik, Benjamin J Stewart, Karen L Price, Hannah Mitchell, Reza Motallebzadeh, Yoshiharu Muto, Robert Lees, Sarah Needham, Dale Moulding, Jennie C Chandler, Sonal Nandanwar, Claire L Walsh, Paul J D Winyard, Peter J Scambler, René Hägerling, Menna R Clatworthy, Benjamin D Humphreys, Mark F Lythgoe, Simon Walker-Samuel, Adrian S Woolf, David A Long\",\"doi\":\"10.1242/dmm.052024\",\"DOIUrl\":null,\"url\":null,\"abstract\":\"<p><p>Therapies targeting blood vessels hold promise for autosomal dominant polycystic kidney disease (ADPKD), the most common inherited disorder causing kidney failure. However, the onset and nature of kidney vascular abnormalities in ADPKD are poorly defined. Accordingly, we employed a combination of single-cell transcriptomics; three-dimensional imaging with geometric, topological and fractal analyses; and multimodal magnetic resonance imaging with arterial spin labelling to investigate aberrant microvasculature in ADPKD kidneys. Within human ADPKD kidneys with advanced cystic pathology and excretory failure, we identified a molecularly distinct blood microvascular subpopulation, characterised by impaired angiogenic signalling and metabolic dysfunction, differing from endothelial injury profiles observed in non-cystic human kidney diseases. Next, Pkd1 mutant mouse kidneys were examined postnatally, when cystic pathology is well established, but before excretory failure. An aberrant endothelial subpopulation was also detected, concurrent with reduced cortical blood perfusion. Disorganised kidney cortical microvasculature was also present in Pkd1 mutant mouse fetal kidneys when tubular dilation begins. Thus, aberrant features of cystic kidney vasculature are harmonised between human and mouse ADPKD, supporting early targeting of the vasculature as a strategy to ameliorate ADPKD progression.</p>\",\"PeriodicalId\":11144,\"journal\":{\"name\":\"Disease Models & Mechanisms\",\"volume\":\" \",\"pages\":\"\"},\"PeriodicalIF\":3.3000,\"publicationDate\":\"2025-04-01\",\"publicationTypes\":\"Journal Article\",\"fieldsOfStudy\":null,\"isOpenAccess\":false,\"openAccessPdf\":\"https://www.ncbi.nlm.nih.gov/pmc/articles/PMC12067086/pdf/\",\"citationCount\":\"0\",\"resultStr\":null,\"platform\":\"Semanticscholar\",\"paperid\":null,\"PeriodicalName\":\"Disease Models & Mechanisms\",\"FirstCategoryId\":\"3\",\"ListUrlMain\":\"https://doi.org/10.1242/dmm.052024\",\"RegionNum\":3,\"RegionCategory\":\"医学\",\"ArticlePicture\":[],\"TitleCN\":null,\"AbstractTextCN\":null,\"PMCID\":null,\"EPubDate\":\"2025/4/28 0:00:00\",\"PubModel\":\"Epub\",\"JCR\":\"Q2\",\"JCRName\":\"CELL BIOLOGY\",\"Score\":null,\"Total\":0}","platform":"Semanticscholar","paperid":null,"PeriodicalName":"Disease Models & Mechanisms","FirstCategoryId":"3","ListUrlMain":"https://doi.org/10.1242/dmm.052024","RegionNum":3,"RegionCategory":"医学","ArticlePicture":[],"TitleCN":null,"AbstractTextCN":null,"PMCID":null,"EPubDate":"2025/4/28 0:00:00","PubModel":"Epub","JCR":"Q2","JCRName":"CELL BIOLOGY","Score":null,"Total":0}
引用次数: 0

摘要

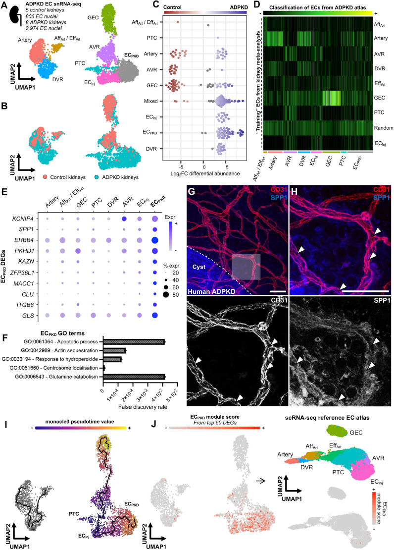
针对血管的治疗有望治疗常染色体显性多囊肾病(ADPKD),这是最常见的导致肾衰竭的遗传性疾病。然而,ADPKD肾血管异常的发病和性质尚不明确。因此,我们采用单细胞转录组学、三维成像(几何、拓扑和分形分析)和多模态磁共振成像(动脉自旋标记)相结合的方法来研究ADPKD肾脏的异常微血管。在患有晚期囊性病理和排泄衰竭的人ADPKD肾脏中,我们发现了一个分子上独特的血液微血管亚群,其特征是血管生成信号受损和代谢功能障碍,不同于在非囊性人肾脏疾病中观察到的内皮损伤特征。接下来,当囊性病理建立后,在排泄衰竭之前,对Pkd1突变小鼠肾脏进行检查。内皮细胞亚群异常,同时皮质血流灌注减少。当肾小管扩张开始时,Pkd1突变小鼠胎儿肾脏皮质微血管也出现紊乱。因此,囊肾血管的异常特征在人和小鼠ADPKD之间是一致的,支持早期靶向血管作为改善ADPKD进展的策略。
本文章由计算机程序翻译,如有差异,请以英文原文为准。

Microvascular aberrations found in human polycystic kidneys are an early feature in a Pkd1 mutant mouse model.

Microvascular aberrations found in human polycystic kidneys are an early feature in a Pkd1 mutant mouse model.

Microvascular aberrations found in human polycystic kidneys are an early feature in a Pkd1 mutant mouse model.

Microvascular aberrations found in human polycystic kidneys are an early feature in a Pkd1 mutant mouse model.

Therapies targeting blood vessels hold promise for autosomal dominant polycystic kidney disease (ADPKD), the most common inherited disorder causing kidney failure. However, the onset and nature of kidney vascular abnormalities in ADPKD are poorly defined. Accordingly, we employed a combination of single-cell transcriptomics; three-dimensional imaging with geometric, topological and fractal analyses; and multimodal magnetic resonance imaging with arterial spin labelling to investigate aberrant microvasculature in ADPKD kidneys. Within human ADPKD kidneys with advanced cystic pathology and excretory failure, we identified a molecularly distinct blood microvascular subpopulation, characterised by impaired angiogenic signalling and metabolic dysfunction, differing from endothelial injury profiles observed in non-cystic human kidney diseases. Next, Pkd1 mutant mouse kidneys were examined postnatally, when cystic pathology is well established, but before excretory failure. An aberrant endothelial subpopulation was also detected, concurrent with reduced cortical blood perfusion. Disorganised kidney cortical microvasculature was also present in Pkd1 mutant mouse fetal kidneys when tubular dilation begins. Thus, aberrant features of cystic kidney vasculature are harmonised between human and mouse ADPKD, supporting early targeting of the vasculature as a strategy to ameliorate ADPKD progression.

求助全文
通过发布文献求助,成功后即可免费获取论文全文。 去求助
来源期刊
Disease Models & Mechanisms
Disease Models & Mechanisms 医学-病理学
CiteScore
6.60
自引率
7.00%
发文量
203
审稿时长
6-12 weeks
期刊介绍: Disease Models & Mechanisms (DMM) is an online Open Access journal focusing on the use of model systems to better understand, diagnose and treat human disease.
×
引用
GB/T 7714-2015
复制
MLA
复制
APA
复制
导出至
BibTeX EndNote RefMan NoteFirst NoteExpress
×
提示
您的信息不完整,为了账户安全,请先补充。
现在去补充
×
提示
您因"违规操作"
具体请查看互助需知
我知道了
×
提示
确定
请完成安全验证×
copy
已复制链接
快去分享给好友吧!
我知道了
右上角分享
点击右上角分享
0
联系我们:info@booksci.cn Book学术提供免费学术资源搜索服务,方便国内外学者检索中英文文献。致力于提供最便捷和优质的服务体验。 Copyright © 2023 布克学术 All rights reserved.
京ICP备2023020795号-1
ghs 京公网安备 11010802042870号
Book学术文献互助
Book学术文献互助群
群 号:604180095
Book学术官方微信