[基于纳米体的trop2靶向CAR-T细胞制备及其对非小细胞肺癌的抗肿瘤作用]。

Q3 Medicine
Jing Wen, Xin Li
{"title":"[基于纳米体的trop2靶向CAR-T细胞制备及其对非小细胞肺癌的抗肿瘤作用]。","authors":"Jing Wen, Xin Li","doi":"10.12182/20250160107","DOIUrl":null,"url":null,"abstract":"<p><strong>Objective: </strong>To investigate whether chimeric antigen receptor (CAR) T cells constructed with nanobodies based on trophoblast cell-surface antigen 2 (Trop2) can be used to treat Trop2-positive non-small cell lung cancer.</p><p><strong>Methods: </strong>A Trop2-specific phage display nanobody library was constructed to screen for Trop2-specific nanobodies. The antigen-binding capacities of three Trop2 nanobodies (8<sup>#</sup>, 14<sup>#</sup>, and 48<sup>#</sup>) were assessed using indirect enzyme-linked immunosorbent assay (ELISA), and their binding affinities were analyzed through surface plasmon resonance (SPR) analysis. CAR-T cells were constructed with Trop2-specific nanobodies and were then co-cultured with the Trop2-positive NCI-H292 cell line expressing luciferase and the Trop2-negative A549 cell line. Luciferase values at effector-to-target ratios of 4∶1, 2∶1, 1∶1, and 1∶2 were measured using a multifunctional microplate reader to assess the killing efficiency. The levels of interleukin (IL)-2, interferon γ (IFN-γ), and tumor necrosis factor α (TNF-α) cytokines in the supernatant at an effector-to-target ratio of 4∶1 were measured using the ELISA method. We also established in this study an NCI-H292 xenograft model in NCG immunodeficient mice, which were divided into three groups, a phosphate-buffered saline (PBS) control group, a Mock-T group, and a Trop2 CAR-T group (<i>n</i> = 5). A total of 1×10<sup>7</sup> Trop2 CAR-T cells were administered via tail vein injection. Throughout the experimental period, the growth and survival status of the mice were observed daily, and tumor sizes were measured once every three days to analyze the survival time.</p><p><strong>Results: </strong>A Trop2-specific nanobody was successfully screened from the nanobody library, and indirect ELISA initially indicated that nanobody 48<sup>#</sup> had the strongest affinity. Subsequently, surface plasmon resonance analysis revealed that nanobody 48<sup>#</sup> exhibited an affinity in the range of 2.49×10<sup>-8</sup> M, indicating that it was a high-affinity antibody. Based on this nanobody, Trop2 CAR-T cells were successfully constructed. Furthermore, <i>in vitro</i> experiments demonstrated that Trop2 CAR-T cells killed Trop2-positive NCI-H292 non-small cell lung cancer cells in a dose-dependent manner. ELISA showed a significant increase in the secretion of cytokines (IL-2, IFN-γ, and TNF-α) in the co-culture system, further validating their antitumor activity. In the NCI-H292 xenograft mouse model, the Trop2 CAR-T group exhibited reduced tumor size (<i>P</i> < 0.001) and prolonged survival time of tumor-bearing mice (<i>P</i> < 0.05) compared to the PBS and Mock-T groups.</p><p><strong>Conclusion: </strong>These findings demonstrate that CAR T cells constructed with Trop2 nanobodies can effectively treat Trop2-positive non-small cell lung cancer.</p>","PeriodicalId":39321,"journal":{"name":"四川大学学报(医学版)","volume":"56 1","pages":"198-205"},"PeriodicalIF":0.0000,"publicationDate":"2025-01-20","publicationTypes":"Journal Article","fieldsOfStudy":null,"isOpenAccess":false,"openAccessPdf":"https://www.ncbi.nlm.nih.gov/pmc/articles/PMC11914024/pdf/","citationCount":"0","resultStr":"{\"title\":\"[Preparation of Trop2-Targeted CAR-T Cells Based on Nanobodies and Their Antitumor Effects Against Non-Small Cell Lung Cancer].\",\"authors\":\"Jing Wen, Xin Li\",\"doi\":\"10.12182/20250160107\",\"DOIUrl\":null,\"url\":null,\"abstract\":\"<p><strong>Objective: </strong>To investigate whether chimeric antigen receptor (CAR) T cells constructed with nanobodies based on trophoblast cell-surface antigen 2 (Trop2) can be used to treat Trop2-positive non-small cell lung cancer.</p><p><strong>Methods: </strong>A Trop2-specific phage display nanobody library was constructed to screen for Trop2-specific nanobodies. The antigen-binding capacities of three Trop2 nanobodies (8<sup>#</sup>, 14<sup>#</sup>, and 48<sup>#</sup>) were assessed using indirect enzyme-linked immunosorbent assay (ELISA), and their binding affinities were analyzed through surface plasmon resonance (SPR) analysis. CAR-T cells were constructed with Trop2-specific nanobodies and were then co-cultured with the Trop2-positive NCI-H292 cell line expressing luciferase and the Trop2-negative A549 cell line. Luciferase values at effector-to-target ratios of 4∶1, 2∶1, 1∶1, and 1∶2 were measured using a multifunctional microplate reader to assess the killing efficiency. The levels of interleukin (IL)-2, interferon γ (IFN-γ), and tumor necrosis factor α (TNF-α) cytokines in the supernatant at an effector-to-target ratio of 4∶1 were measured using the ELISA method. We also established in this study an NCI-H292 xenograft model in NCG immunodeficient mice, which were divided into three groups, a phosphate-buffered saline (PBS) control group, a Mock-T group, and a Trop2 CAR-T group (<i>n</i> = 5). A total of 1×10<sup>7</sup> Trop2 CAR-T cells were administered via tail vein injection. Throughout the experimental period, the growth and survival status of the mice were observed daily, and tumor sizes were measured once every three days to analyze the survival time.</p><p><strong>Results: </strong>A Trop2-specific nanobody was successfully screened from the nanobody library, and indirect ELISA initially indicated that nanobody 48<sup>#</sup> had the strongest affinity. Subsequently, surface plasmon resonance analysis revealed that nanobody 48<sup>#</sup> exhibited an affinity in the range of 2.49×10<sup>-8</sup> M, indicating that it was a high-affinity antibody. Based on this nanobody, Trop2 CAR-T cells were successfully constructed. Furthermore, <i>in vitro</i> experiments demonstrated that Trop2 CAR-T cells killed Trop2-positive NCI-H292 non-small cell lung cancer cells in a dose-dependent manner. ELISA showed a significant increase in the secretion of cytokines (IL-2, IFN-γ, and TNF-α) in the co-culture system, further validating their antitumor activity. In the NCI-H292 xenograft mouse model, the Trop2 CAR-T group exhibited reduced tumor size (<i>P</i> < 0.001) and prolonged survival time of tumor-bearing mice (<i>P</i> < 0.05) compared to the PBS and Mock-T groups.</p><p><strong>Conclusion: </strong>These findings demonstrate that CAR T cells constructed with Trop2 nanobodies can effectively treat Trop2-positive non-small cell lung cancer.</p>\",\"PeriodicalId\":39321,\"journal\":{\"name\":\"四川大学学报(医学版)\",\"volume\":\"56 1\",\"pages\":\"198-205\"},\"PeriodicalIF\":0.0000,\"publicationDate\":\"2025-01-20\",\"publicationTypes\":\"Journal Article\",\"fieldsOfStudy\":null,\"isOpenAccess\":false,\"openAccessPdf\":\"https://www.ncbi.nlm.nih.gov/pmc/articles/PMC11914024/pdf/\",\"citationCount\":\"0\",\"resultStr\":null,\"platform\":\"Semanticscholar\",\"paperid\":null,\"PeriodicalName\":\"四川大学学报(医学版)\",\"FirstCategoryId\":\"3\",\"ListUrlMain\":\"https://doi.org/10.12182/20250160107\",\"RegionNum\":0,\"RegionCategory\":null,\"ArticlePicture\":[],\"TitleCN\":null,\"AbstractTextCN\":null,\"PMCID\":null,\"EPubDate\":\"\",\"PubModel\":\"\",\"JCR\":\"Q3\",\"JCRName\":\"Medicine\",\"Score\":null,\"Total\":0}","platform":"Semanticscholar","paperid":null,"PeriodicalName":"四川大学学报(医学版)","FirstCategoryId":"3","ListUrlMain":"https://doi.org/10.12182/20250160107","RegionNum":0,"RegionCategory":null,"ArticlePicture":[],"TitleCN":null,"AbstractTextCN":null,"PMCID":null,"EPubDate":"","PubModel":"","JCR":"Q3","JCRName":"Medicine","Score":null,"Total":0}
引用次数: 0

摘要

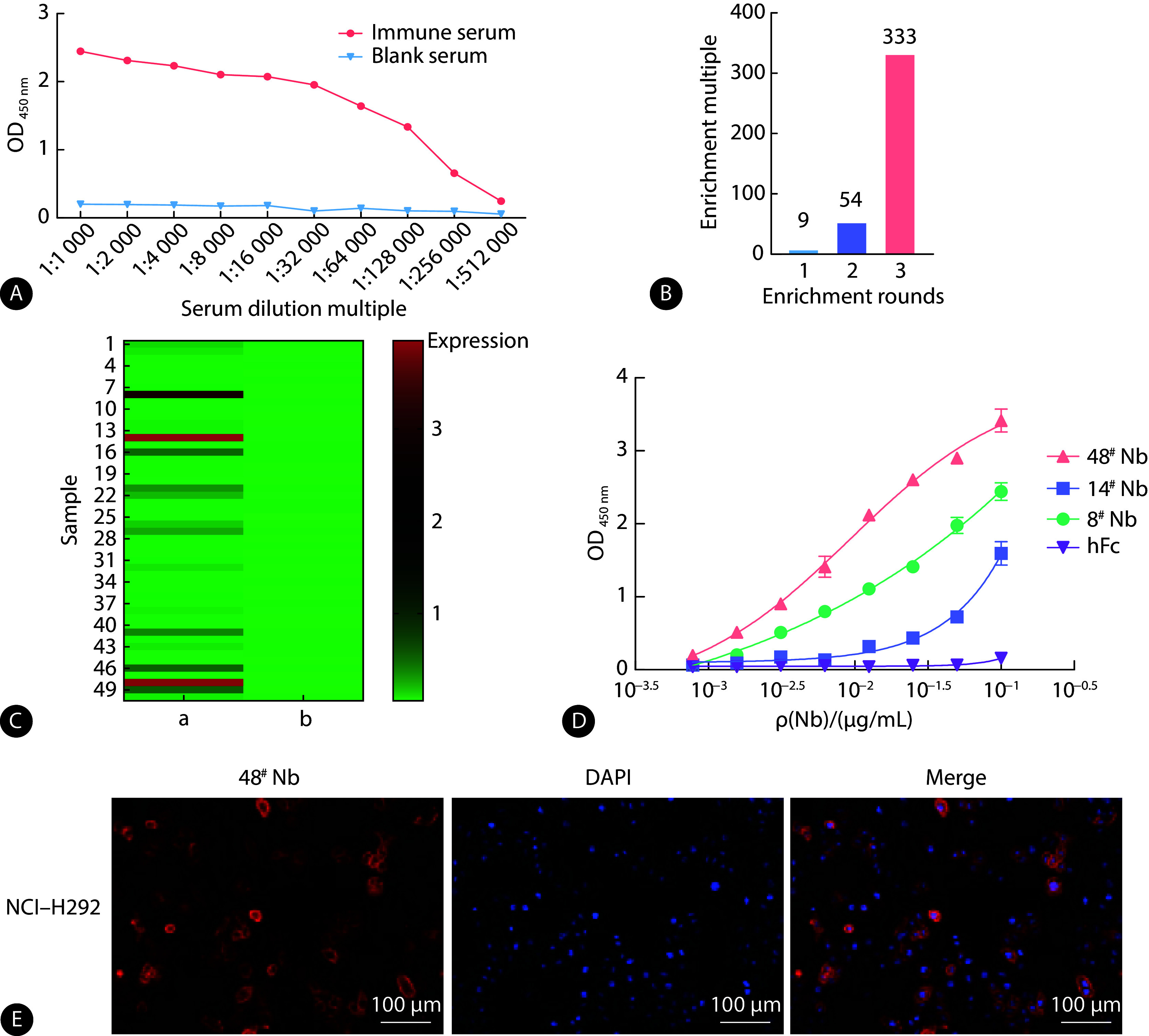
目的:探讨以滋养层细胞表面抗原2 (Trop2)为基础构建纳米体的CAR - T细胞能否用于治疗Trop2阳性的非小细胞肺癌。方法:构建trop2特异性噬菌体展示纳米体文库,筛选trop2特异性纳米体。采用间接酶联免疫吸附试验(ELISA)评估了3个Trop2纳米体(8#、14#和48#)的抗原结合能力,并通过表面等离子体共振(SPR)分析了它们的结合亲和力。用trop2特异性纳米体构建CAR-T细胞,然后与表达荧光素酶的trop2阳性的NCI-H292细胞株和trop2阴性的A549细胞株共培养。采用多功能酶标仪测定效靶比为4∶1、2∶1、1∶1和1∶2时的荧光素酶值,以评价杀伤效果。采用酶联免疫吸附法(ELISA)检测效靶比为4∶1的上清液中白细胞介素(IL)-2、干扰素γ (IFN-γ)和肿瘤坏死因子α (TNF-α)细胞因子水平。本研究还建立了NCG免疫缺陷小鼠NCI-H292异种移植模型,将其分为三组,即磷酸盐缓冲盐水(PBS)对照组、Mock-T组和Trop2 CAR-T组(n = 5)。共通过尾静脉注射1×107 Trop2 CAR-T细胞。在整个实验期间,每天观察小鼠的生长和生存状况,每三天测量一次肿瘤大小,分析生存时间。结果:从纳米体文库中成功筛选到一个trop2特异性纳米体,间接ELISA初步表明纳米体48#具有最强的亲和力。随后,表面等离子体共振分析显示,纳米体48#的亲和力在2.49×10-8 M范围内,表明它是一种高亲和力抗体。基于该纳米体,成功构建了Trop2 CAR-T细胞。此外,体外实验表明,Trop2 CAR-T细胞以剂量依赖的方式杀死Trop2阳性的NCI-H292非小细胞肺癌细胞。ELISA结果显示,共培养体系中细胞因子(IL-2、IFN-γ和TNF-α)的分泌显著增加,进一步证实了它们的抗肿瘤活性。在NCI-H292异种移植小鼠模型中,与PBS和Mock-T组相比,Trop2 CAR-T组肿瘤体积减小(P < 0.001),荷瘤小鼠存活时间延长(P < 0.05)。结论:利用Trop2纳米体构建CAR - T细胞可有效治疗Trop2阳性非小细胞肺癌。
本文章由计算机程序翻译,如有差异,请以英文原文为准。

[Preparation of Trop2-Targeted CAR-T Cells Based on Nanobodies and Their Antitumor Effects Against Non-Small Cell Lung Cancer].

[Preparation of Trop2-Targeted CAR-T Cells Based on Nanobodies and Their Antitumor Effects Against Non-Small Cell Lung Cancer].

[Preparation of Trop2-Targeted CAR-T Cells Based on Nanobodies and Their Antitumor Effects Against Non-Small Cell Lung Cancer].

[Preparation of Trop2-Targeted CAR-T Cells Based on Nanobodies and Their Antitumor Effects Against Non-Small Cell Lung Cancer].

Objective: To investigate whether chimeric antigen receptor (CAR) T cells constructed with nanobodies based on trophoblast cell-surface antigen 2 (Trop2) can be used to treat Trop2-positive non-small cell lung cancer.

Methods: A Trop2-specific phage display nanobody library was constructed to screen for Trop2-specific nanobodies. The antigen-binding capacities of three Trop2 nanobodies (8#, 14#, and 48#) were assessed using indirect enzyme-linked immunosorbent assay (ELISA), and their binding affinities were analyzed through surface plasmon resonance (SPR) analysis. CAR-T cells were constructed with Trop2-specific nanobodies and were then co-cultured with the Trop2-positive NCI-H292 cell line expressing luciferase and the Trop2-negative A549 cell line. Luciferase values at effector-to-target ratios of 4∶1, 2∶1, 1∶1, and 1∶2 were measured using a multifunctional microplate reader to assess the killing efficiency. The levels of interleukin (IL)-2, interferon γ (IFN-γ), and tumor necrosis factor α (TNF-α) cytokines in the supernatant at an effector-to-target ratio of 4∶1 were measured using the ELISA method. We also established in this study an NCI-H292 xenograft model in NCG immunodeficient mice, which were divided into three groups, a phosphate-buffered saline (PBS) control group, a Mock-T group, and a Trop2 CAR-T group (n = 5). A total of 1×107 Trop2 CAR-T cells were administered via tail vein injection. Throughout the experimental period, the growth and survival status of the mice were observed daily, and tumor sizes were measured once every three days to analyze the survival time.

Results: A Trop2-specific nanobody was successfully screened from the nanobody library, and indirect ELISA initially indicated that nanobody 48# had the strongest affinity. Subsequently, surface plasmon resonance analysis revealed that nanobody 48# exhibited an affinity in the range of 2.49×10-8 M, indicating that it was a high-affinity antibody. Based on this nanobody, Trop2 CAR-T cells were successfully constructed. Furthermore, in vitro experiments demonstrated that Trop2 CAR-T cells killed Trop2-positive NCI-H292 non-small cell lung cancer cells in a dose-dependent manner. ELISA showed a significant increase in the secretion of cytokines (IL-2, IFN-γ, and TNF-α) in the co-culture system, further validating their antitumor activity. In the NCI-H292 xenograft mouse model, the Trop2 CAR-T group exhibited reduced tumor size (P < 0.001) and prolonged survival time of tumor-bearing mice (P < 0.05) compared to the PBS and Mock-T groups.

Conclusion: These findings demonstrate that CAR T cells constructed with Trop2 nanobodies can effectively treat Trop2-positive non-small cell lung cancer.

求助全文
通过发布文献求助,成功后即可免费获取论文全文。 去求助
来源期刊
四川大学学报(医学版)
四川大学学报(医学版) Biochemistry, Genetics and Molecular Biology-Molecular Biology
CiteScore
0.70
自引率
0.00%
发文量
8695
期刊介绍: "Journal of Sichuan University (Medical Edition)" is a comprehensive medical academic journal sponsored by Sichuan University, a higher education institution directly under the Ministry of Education of the People's Republic of China. It was founded in 1959 and was originally named "Journal of Sichuan Medical College". In 1986, it was renamed "Journal of West China University of Medical Sciences". In 2003, it was renamed "Journal of Sichuan University (Medical Edition)" (bimonthly). "Journal of Sichuan University (Medical Edition)" is a Chinese core journal and a Chinese authoritative academic journal (RCCSE). It is included in the retrieval systems such as China Science and Technology Papers and Citation Database (CSTPCD), China Science Citation Database (CSCD) (core version), Peking University Library's "Overview of Chinese Core Journals", the U.S. "Index Medica" (IM/Medline), the U.S. "PubMed Central" (PMC), the U.S. "Biological Abstracts" (BA), the U.S. "Chemical Abstracts" (CA), the U.S. EBSCO, the Netherlands "Abstracts and Citation Database" (Scopus), the Japan Science and Technology Agency Database (JST), the Russian "Abstract Magazine", the Chinese Biomedical Literature CD-ROM Database (CBMdisc), the Chinese Biomedical Periodical Literature Database (CMCC), the China Academic Journal Network Full-text Database (CNKI), the Chinese Academic Journal (CD-ROM Edition), and the Wanfang Data-Digital Journal Group.
×
引用
GB/T 7714-2015
复制
MLA
复制
APA
复制
导出至
BibTeX EndNote RefMan NoteFirst NoteExpress
×
提示
您的信息不完整,为了账户安全,请先补充。
现在去补充
×
提示
您因"违规操作"
具体请查看互助需知
我知道了
×
提示
确定
请完成安全验证×
copy
已复制链接
快去分享给好友吧!
我知道了
右上角分享
点击右上角分享
0
联系我们:info@booksci.cn Book学术提供免费学术资源搜索服务,方便国内外学者检索中英文文献。致力于提供最便捷和优质的服务体验。 Copyright © 2023 布克学术 All rights reserved.
京ICP备2023020795号-1
ghs 京公网安备 11010802042870号
Book学术文献互助
Book学术文献互助群
群 号:604180095
Book学术官方微信