植物精油针对TRPV3进行皮肤更新及结构作用机制

IF 15.7 1区 综合性期刊 Q1 MULTIDISCIPLINARY SCIENCES
Yang Li, Xuteng Lu, Xufeng Cheng, Keyu Xia, Junyan Hu, Peiyu Wang, Peiyuan Pang, Bomin Gao, Demeng Sun, Zhuzhen Zhang, Dongdong Li, Zengqin Deng, Changlin Tian, Chang Xie, Jing Yao
{"title":"植物精油针对TRPV3进行皮肤更新及结构作用机制","authors":"Yang Li, Xuteng Lu, Xufeng Cheng, Keyu Xia, Junyan Hu, Peiyu Wang, Peiyuan Pang, Bomin Gao, Demeng Sun, Zhuzhen Zhang, Dongdong Li, Zengqin Deng, Changlin Tian, Chang Xie, Jing Yao","doi":"10.1038/s41467-025-58033-9","DOIUrl":null,"url":null,"abstract":"<p>Our skin safeguards the body homeostasis for health and also provides psychological consolation in social life. Natural essential oils are widely used for skin maintenance, while the molecular target and mechanism of action remain largely unknown. Here, we report that citronellal, a plant-derived acyclic monoterpene commonly used for personal care, stimulates skin renewal by promoting keratinocyte proliferation through the activation of TRPV3. We further present cryo-EM structures of human TRPV3 in complex with acyclic monoterpenes, including citronellal, citral, linalool and isodihydrolavandulal, determined at resolutions of 3.1-3.6 Å. Our structural and functional analysis unmasks consistent yet subtly different binding modes within the TRPV3 vanilloid site. Our results elucidate that essential oil ligands activate TRPV3 channels by competitively displacing endogenous lipids from the vanilloid site. Together, these findings identify TRPV3 as the molecular target of natural acyclic monoterpenes for skin renewal, and delineate the structural basis of action, thus being instrumental for moving forward skin healthcare.</p>","PeriodicalId":19066,"journal":{"name":"Nature Communications","volume":"42 1","pages":""},"PeriodicalIF":15.7000,"publicationDate":"2025-03-19","publicationTypes":"Journal Article","fieldsOfStudy":null,"isOpenAccess":false,"openAccessPdf":"","citationCount":"0","resultStr":"{\"title\":\"Plant essential oil targets TRPV3 for skin renewal and structural mechanism of action\",\"authors\":\"Yang Li, Xuteng Lu, Xufeng Cheng, Keyu Xia, Junyan Hu, Peiyu Wang, Peiyuan Pang, Bomin Gao, Demeng Sun, Zhuzhen Zhang, Dongdong Li, Zengqin Deng, Changlin Tian, Chang Xie, Jing Yao\",\"doi\":\"10.1038/s41467-025-58033-9\",\"DOIUrl\":null,\"url\":null,\"abstract\":\"<p>Our skin safeguards the body homeostasis for health and also provides psychological consolation in social life. Natural essential oils are widely used for skin maintenance, while the molecular target and mechanism of action remain largely unknown. Here, we report that citronellal, a plant-derived acyclic monoterpene commonly used for personal care, stimulates skin renewal by promoting keratinocyte proliferation through the activation of TRPV3. We further present cryo-EM structures of human TRPV3 in complex with acyclic monoterpenes, including citronellal, citral, linalool and isodihydrolavandulal, determined at resolutions of 3.1-3.6 Å. Our structural and functional analysis unmasks consistent yet subtly different binding modes within the TRPV3 vanilloid site. Our results elucidate that essential oil ligands activate TRPV3 channels by competitively displacing endogenous lipids from the vanilloid site. Together, these findings identify TRPV3 as the molecular target of natural acyclic monoterpenes for skin renewal, and delineate the structural basis of action, thus being instrumental for moving forward skin healthcare.</p>\",\"PeriodicalId\":19066,\"journal\":{\"name\":\"Nature Communications\",\"volume\":\"42 1\",\"pages\":\"\"},\"PeriodicalIF\":15.7000,\"publicationDate\":\"2025-03-19\",\"publicationTypes\":\"Journal Article\",\"fieldsOfStudy\":null,\"isOpenAccess\":false,\"openAccessPdf\":\"\",\"citationCount\":\"0\",\"resultStr\":null,\"platform\":\"Semanticscholar\",\"paperid\":null,\"PeriodicalName\":\"Nature Communications\",\"FirstCategoryId\":\"103\",\"ListUrlMain\":\"https://doi.org/10.1038/s41467-025-58033-9\",\"RegionNum\":1,\"RegionCategory\":\"综合性期刊\",\"ArticlePicture\":[],\"TitleCN\":null,\"AbstractTextCN\":null,\"PMCID\":null,\"EPubDate\":\"\",\"PubModel\":\"\",\"JCR\":\"Q1\",\"JCRName\":\"MULTIDISCIPLINARY SCIENCES\",\"Score\":null,\"Total\":0}","platform":"Semanticscholar","paperid":null,"PeriodicalName":"Nature Communications","FirstCategoryId":"103","ListUrlMain":"https://doi.org/10.1038/s41467-025-58033-9","RegionNum":1,"RegionCategory":"综合性期刊","ArticlePicture":[],"TitleCN":null,"AbstractTextCN":null,"PMCID":null,"EPubDate":"","PubModel":"","JCR":"Q1","JCRName":"MULTIDISCIPLINARY SCIENCES","Score":null,"Total":0}
引用次数: 0

摘要

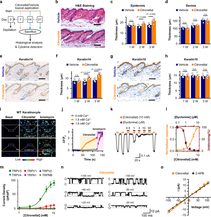
我们的皮肤为健康保护身体的平衡,也在社会生活中提供心理安慰。天然精油被广泛用于皮肤保养,但其分子靶点和作用机制仍不甚清楚。在这里,我们报道了香橼醛,一种通常用于个人护理的植物源性无环单萜,通过激活TRPV3来促进角质细胞增殖,从而刺激皮肤更新。我们进一步展示了人类TRPV3与无环单萜化合物(包括香茅醛、柠檬醛、芳樟醇和异二氢lavandulal)复合物的低温电镜结构,以3.1-3.6的分辨率测定Å。我们的结构和功能分析揭示了TRPV3香草蛋白位点内一致但微妙不同的结合模式。我们的研究结果表明,精油配体通过竞争性地取代香草蛋白位点的内源性脂质来激活TRPV3通道。总之,这些发现确定了TRPV3是用于皮肤更新的天然无环单萜烯的分子靶点,并描绘了作用的结构基础,从而有助于推进皮肤保健。
本文章由计算机程序翻译,如有差异,请以英文原文为准。

Plant essential oil targets TRPV3 for skin renewal and structural mechanism of action

Plant essential oil targets TRPV3 for skin renewal and structural mechanism of action

Our skin safeguards the body homeostasis for health and also provides psychological consolation in social life. Natural essential oils are widely used for skin maintenance, while the molecular target and mechanism of action remain largely unknown. Here, we report that citronellal, a plant-derived acyclic monoterpene commonly used for personal care, stimulates skin renewal by promoting keratinocyte proliferation through the activation of TRPV3. We further present cryo-EM structures of human TRPV3 in complex with acyclic monoterpenes, including citronellal, citral, linalool and isodihydrolavandulal, determined at resolutions of 3.1-3.6 Å. Our structural and functional analysis unmasks consistent yet subtly different binding modes within the TRPV3 vanilloid site. Our results elucidate that essential oil ligands activate TRPV3 channels by competitively displacing endogenous lipids from the vanilloid site. Together, these findings identify TRPV3 as the molecular target of natural acyclic monoterpenes for skin renewal, and delineate the structural basis of action, thus being instrumental for moving forward skin healthcare.

求助全文
通过发布文献求助,成功后即可免费获取论文全文。 去求助
来源期刊
Nature Communications
Nature Communications Biological Science Disciplines-
CiteScore
24.90
自引率
2.40%
发文量
6928
审稿时长
3.7 months
期刊介绍: Nature Communications, an open-access journal, publishes high-quality research spanning all areas of the natural sciences. Papers featured in the journal showcase significant advances relevant to specialists in each respective field. With a 2-year impact factor of 16.6 (2022) and a median time of 8 days from submission to the first editorial decision, Nature Communications is committed to rapid dissemination of research findings. As a multidisciplinary journal, it welcomes contributions from biological, health, physical, chemical, Earth, social, mathematical, applied, and engineering sciences, aiming to highlight important breakthroughs within each domain.
×
引用
GB/T 7714-2015
复制
MLA
复制
APA
复制
导出至
BibTeX EndNote RefMan NoteFirst NoteExpress
×
提示
您的信息不完整,为了账户安全,请先补充。
现在去补充
×
提示
您因"违规操作"
具体请查看互助需知
我知道了
×
提示
确定
请完成安全验证×
copy
已复制链接
快去分享给好友吧!
我知道了
右上角分享
点击右上角分享
0
联系我们:info@booksci.cn Book学术提供免费学术资源搜索服务,方便国内外学者检索中英文文献。致力于提供最便捷和优质的服务体验。 Copyright © 2023 布克学术 All rights reserved.
京ICP备2023020795号-1
ghs 京公网安备 11010802042870号
Book学术文献互助
Book学术文献互助群
群 号:604180095
Book学术官方微信