精子trna衍生片段的表达可能与禁欲相关的精子质量改善有关。

IF 2.7
Asian journal of andrology Pub Date : 2025-09-01 Epub Date: 2025-03-18 DOI:10.4103/aja2024123
Xi-Ren Ji, Rui-Jun Wang, Zeng-Hui Huang, Hui-Lan Wu, Xiu-Hai Huang, Hao Bo, Ge Lin, Wen-Bing Zhu, Chuan Huang
{"title":"精子trna衍生片段的表达可能与禁欲相关的精子质量改善有关。","authors":"Xi-Ren Ji, Rui-Jun Wang, Zeng-Hui Huang, Hui-Lan Wu, Xiu-Hai Huang, Hao Bo, Ge Lin, Wen-Bing Zhu, Chuan Huang","doi":"10.4103/aja2024123","DOIUrl":null,"url":null,"abstract":"<p><strong>Abstract: </strong>Recent studies have shown that shorter periods of ejaculatory abstinence may enhance certain sperm parameters, but the molecular mechanisms underlying these improvements are still unclear. This study explored whether reduced abstinence periods could improve semen quality, particularly for use in assisted reproductive technologies (ART). We analyzed semen samples from men with normal sperm counts ( n = 101) and those with low sperm motility or concentration ( n = 53) after 3-7 days of abstinence and then after 1-3 h of abstinence, obtained from the Reproductive & Genetic Hospital of CITIC-Xiangya (Changsha, China). Physiological and biochemical sperm parameters were evaluated, and the dynamics of transfer RNA (tRNA)-derived fragments (tRFs) were analyzed using deep RNA sequencing in five consecutive samples from men with normal sperm counts. Our results revealed significant improvement in sperm motility and a decrease in the DNA fragmentation index after the 1- to 3-h abstinence period. Additionally, we identified 245 differentially expressed tRFs, and the mitogen-activated protein kinase (MAPK) signaling pathway was the most enriched. Further investigations showed significant changes in tRF-Lys-TTT and its target gene mitogen-activated protein kinase kinase 2 ( MAP2K2 ), which indicates a role of tRFs in improving sperm function. These findings provide new insights into how shorter abstinence periods influence sperm quality and suggest that tRFs may serve as biomarkers for male fertility. This research highlights the potential for optimizing ART protocols and improving reproductive outcomes through molecular approaches that target sperm function.</p>","PeriodicalId":93889,"journal":{"name":"Asian journal of andrology","volume":" ","pages":"638-645"},"PeriodicalIF":2.7000,"publicationDate":"2025-09-01","publicationTypes":"Journal Article","fieldsOfStudy":null,"isOpenAccess":false,"openAccessPdf":"https://www.ncbi.nlm.nih.gov/pmc/articles/PMC12422575/pdf/","citationCount":"0","resultStr":"{\"title\":\"Sperm tRNA-derived fragments expression is potentially linked to abstinence-related improvement of sperm quality.\",\"authors\":\"Xi-Ren Ji, Rui-Jun Wang, Zeng-Hui Huang, Hui-Lan Wu, Xiu-Hai Huang, Hao Bo, Ge Lin, Wen-Bing Zhu, Chuan Huang\",\"doi\":\"10.4103/aja2024123\",\"DOIUrl\":null,\"url\":null,\"abstract\":\"<p><strong>Abstract: </strong>Recent studies have shown that shorter periods of ejaculatory abstinence may enhance certain sperm parameters, but the molecular mechanisms underlying these improvements are still unclear. This study explored whether reduced abstinence periods could improve semen quality, particularly for use in assisted reproductive technologies (ART). We analyzed semen samples from men with normal sperm counts ( n = 101) and those with low sperm motility or concentration ( n = 53) after 3-7 days of abstinence and then after 1-3 h of abstinence, obtained from the Reproductive & Genetic Hospital of CITIC-Xiangya (Changsha, China). Physiological and biochemical sperm parameters were evaluated, and the dynamics of transfer RNA (tRNA)-derived fragments (tRFs) were analyzed using deep RNA sequencing in five consecutive samples from men with normal sperm counts. Our results revealed significant improvement in sperm motility and a decrease in the DNA fragmentation index after the 1- to 3-h abstinence period. Additionally, we identified 245 differentially expressed tRFs, and the mitogen-activated protein kinase (MAPK) signaling pathway was the most enriched. Further investigations showed significant changes in tRF-Lys-TTT and its target gene mitogen-activated protein kinase kinase 2 ( MAP2K2 ), which indicates a role of tRFs in improving sperm function. These findings provide new insights into how shorter abstinence periods influence sperm quality and suggest that tRFs may serve as biomarkers for male fertility. This research highlights the potential for optimizing ART protocols and improving reproductive outcomes through molecular approaches that target sperm function.</p>\",\"PeriodicalId\":93889,\"journal\":{\"name\":\"Asian journal of andrology\",\"volume\":\" \",\"pages\":\"638-645\"},\"PeriodicalIF\":2.7000,\"publicationDate\":\"2025-09-01\",\"publicationTypes\":\"Journal Article\",\"fieldsOfStudy\":null,\"isOpenAccess\":false,\"openAccessPdf\":\"https://www.ncbi.nlm.nih.gov/pmc/articles/PMC12422575/pdf/\",\"citationCount\":\"0\",\"resultStr\":null,\"platform\":\"Semanticscholar\",\"paperid\":null,\"PeriodicalName\":\"Asian journal of andrology\",\"FirstCategoryId\":\"1085\",\"ListUrlMain\":\"https://doi.org/10.4103/aja2024123\",\"RegionNum\":0,\"RegionCategory\":null,\"ArticlePicture\":[],\"TitleCN\":null,\"AbstractTextCN\":null,\"PMCID\":null,\"EPubDate\":\"2025/3/18 0:00:00\",\"PubModel\":\"Epub\",\"JCR\":\"\",\"JCRName\":\"\",\"Score\":null,\"Total\":0}","platform":"Semanticscholar","paperid":null,"PeriodicalName":"Asian journal of andrology","FirstCategoryId":"1085","ListUrlMain":"https://doi.org/10.4103/aja2024123","RegionNum":0,"RegionCategory":null,"ArticlePicture":[],"TitleCN":null,"AbstractTextCN":null,"PMCID":null,"EPubDate":"2025/3/18 0:00:00","PubModel":"Epub","JCR":"","JCRName":"","Score":null,"Total":0}
引用次数: 0

摘要

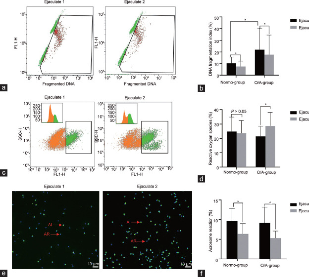
最近的研究表明,较短的射精禁欲时间可能会提高精子的某些参数,但这些改善的分子机制尚不清楚。本研究探讨了减少禁欲期是否可以提高精液质量,特别是用于辅助生殖技术(ART)。我们分析了精子数量正常的男性(101例)和精子活力或浓度低的男性(53例)在禁欲3-7天和禁欲1-3小时后的精液样本,这些样本来自中国长沙的中信湘雅生殖与遗传医院。对精子的生理生化参数进行了评估,并利用深度RNA测序分析了5个精子数量正常的男性连续样本的转移RNA (tRNA)衍生片段(tRFs)的动态。我们的研究结果显示,在1- 3小时的禁欲期后,精子活力显著改善,DNA断裂指数下降。此外,我们还鉴定出245个差异表达的trf,其中丝裂原活化蛋白激酶(MAPK)信号通路最富集。进一步研究发现,tRF-Lys-TTT及其靶基因MAP2K2发生了显著变化,这表明trf在改善精子功能方面发挥了作用。这些发现为更短的禁欲期如何影响精子质量提供了新的见解,并表明tRFs可能作为男性生育能力的生物标志物。这项研究强调了通过针对精子功能的分子方法优化ART方案和改善生殖结果的潜力。
本文章由计算机程序翻译,如有差异,请以英文原文为准。

Sperm tRNA-derived fragments expression is potentially linked to abstinence-related improvement of sperm quality.

Sperm tRNA-derived fragments expression is potentially linked to abstinence-related improvement of sperm quality.

Sperm tRNA-derived fragments expression is potentially linked to abstinence-related improvement of sperm quality.

Sperm tRNA-derived fragments expression is potentially linked to abstinence-related improvement of sperm quality.

Abstract: Recent studies have shown that shorter periods of ejaculatory abstinence may enhance certain sperm parameters, but the molecular mechanisms underlying these improvements are still unclear. This study explored whether reduced abstinence periods could improve semen quality, particularly for use in assisted reproductive technologies (ART). We analyzed semen samples from men with normal sperm counts ( n = 101) and those with low sperm motility or concentration ( n = 53) after 3-7 days of abstinence and then after 1-3 h of abstinence, obtained from the Reproductive & Genetic Hospital of CITIC-Xiangya (Changsha, China). Physiological and biochemical sperm parameters were evaluated, and the dynamics of transfer RNA (tRNA)-derived fragments (tRFs) were analyzed using deep RNA sequencing in five consecutive samples from men with normal sperm counts. Our results revealed significant improvement in sperm motility and a decrease in the DNA fragmentation index after the 1- to 3-h abstinence period. Additionally, we identified 245 differentially expressed tRFs, and the mitogen-activated protein kinase (MAPK) signaling pathway was the most enriched. Further investigations showed significant changes in tRF-Lys-TTT and its target gene mitogen-activated protein kinase kinase 2 ( MAP2K2 ), which indicates a role of tRFs in improving sperm function. These findings provide new insights into how shorter abstinence periods influence sperm quality and suggest that tRFs may serve as biomarkers for male fertility. This research highlights the potential for optimizing ART protocols and improving reproductive outcomes through molecular approaches that target sperm function.

求助全文
通过发布文献求助,成功后即可免费获取论文全文。 去求助
来源期刊
自引率
0.00%
发文量
0
×
引用
GB/T 7714-2015
复制
MLA
复制
APA
复制
导出至
BibTeX EndNote RefMan NoteFirst NoteExpress
×
提示
您的信息不完整,为了账户安全,请先补充。
现在去补充
×
提示
您因"违规操作"
具体请查看互助需知
我知道了
×
提示
确定
请完成安全验证×
copy
已复制链接
快去分享给好友吧!
我知道了
右上角分享
点击右上角分享
0
联系我们:info@booksci.cn Book学术提供免费学术资源搜索服务,方便国内外学者检索中英文文献。致力于提供最便捷和优质的服务体验。 Copyright © 2023 布克学术 All rights reserved.
京ICP备2023020795号-1
ghs 京公网安备 11010802042870号
Book学术文献互助
Book学术文献互助群
群 号:604180095
Book学术官方微信