FOXL2在卵巢早期发育过程中驱动支持性性腺细胞的分化。

IF 4.7 2区 医学 Q1 ENDOCRINOLOGY & METABOLISM
Laura Danti, Karolina Lundin, Petra Nedeczey-Ruzsák, Timo Tuuri, Juha S Tapanainen
{"title":"FOXL2在卵巢早期发育过程中驱动支持性性腺细胞的分化。","authors":"Laura Danti, Karolina Lundin, Petra Nedeczey-Ruzsák, Timo Tuuri, Juha S Tapanainen","doi":"10.1186/s12958-025-01377-0","DOIUrl":null,"url":null,"abstract":"<p><strong>Background: </strong>Forkhead box L2 (FOXL2) is a transcription factor from the forkhead box family primarily expressed in the pituitary, ovaries, and eyelids. Human mutations in FOXL2 cause blepharophimosis, ptosis, epicanthus and inversus syndrome (BPES), which can be associated with primary ovarian insufficiency, and is indirectly linked with differences of sex development (DSD). Animal studies have shown the crucial role that FOXL2 plays in the development, function, and maintenance of the ovary as well as in sex determination. However, the specific role of FOXL2 in early human somatic cell ovarian development is largely unknown.</p><p><strong>Methods: </strong>In this study, we utilised CRISPR/Cas9 genome activation and a previously published in-house 14-day gonadal differentiation protocol to study the role of FOXL2.</p><p><strong>Results: </strong>Our results demonstrate that FOXL2 downregulates coelomic epithelial markers GATA4 and LHX9, female gonadal markers RSPO1 and WNT4, and male gonadal markers SOX9, NR0B1 and DHH. The differentially expressed genes were mostly associated with Kyoto encyclopaedia of genes and genomes (KEGG) pathways relating to cell adhesion molecules and gene ontology (GO) pathways relating to extracellular matrix and junction formation. Furthermore, a comparative analysis with existing single cell RNA sequencing data from human in vivo-derived samples elucidated that FOXL2 initiates the downregulation of coelomic epithelial genes GATA4, LHX9 and UPK3B at day 6. By day 8, the genes ARX and GATA2 are transiently upregulated by FOXL2 induction and then downregulated as the genes LGR5, TSPAN8, OSR1 and TAC1 become upregulated.</p><p><strong>Conclusions: </strong>These findings suggest that FOXL2 facilitates the exit of differentiating cells from the coelomic epithelium and initially drives them towards a transitional identity before progressing into early supporting gonadal-like cells. The findings of this study significantly advance our understanding of normal gonadal development which can be used as a basis to elucidate pathological gonadal development underlying BPES.</p>","PeriodicalId":21011,"journal":{"name":"Reproductive Biology and Endocrinology","volume":"23 1","pages":"44"},"PeriodicalIF":4.7000,"publicationDate":"2025-03-18","publicationTypes":"Journal Article","fieldsOfStudy":null,"isOpenAccess":false,"openAccessPdf":"https://www.ncbi.nlm.nih.gov/pmc/articles/PMC11917015/pdf/","citationCount":"0","resultStr":"{\"title\":\"FOXL2 drives the differentiation of supporting gonadal cells in early ovarian development.\",\"authors\":\"Laura Danti, Karolina Lundin, Petra Nedeczey-Ruzsák, Timo Tuuri, Juha S Tapanainen\",\"doi\":\"10.1186/s12958-025-01377-0\",\"DOIUrl\":null,\"url\":null,\"abstract\":\"<p><strong>Background: </strong>Forkhead box L2 (FOXL2) is a transcription factor from the forkhead box family primarily expressed in the pituitary, ovaries, and eyelids. Human mutations in FOXL2 cause blepharophimosis, ptosis, epicanthus and inversus syndrome (BPES), which can be associated with primary ovarian insufficiency, and is indirectly linked with differences of sex development (DSD). Animal studies have shown the crucial role that FOXL2 plays in the development, function, and maintenance of the ovary as well as in sex determination. However, the specific role of FOXL2 in early human somatic cell ovarian development is largely unknown.</p><p><strong>Methods: </strong>In this study, we utilised CRISPR/Cas9 genome activation and a previously published in-house 14-day gonadal differentiation protocol to study the role of FOXL2.</p><p><strong>Results: </strong>Our results demonstrate that FOXL2 downregulates coelomic epithelial markers GATA4 and LHX9, female gonadal markers RSPO1 and WNT4, and male gonadal markers SOX9, NR0B1 and DHH. The differentially expressed genes were mostly associated with Kyoto encyclopaedia of genes and genomes (KEGG) pathways relating to cell adhesion molecules and gene ontology (GO) pathways relating to extracellular matrix and junction formation. Furthermore, a comparative analysis with existing single cell RNA sequencing data from human in vivo-derived samples elucidated that FOXL2 initiates the downregulation of coelomic epithelial genes GATA4, LHX9 and UPK3B at day 6. By day 8, the genes ARX and GATA2 are transiently upregulated by FOXL2 induction and then downregulated as the genes LGR5, TSPAN8, OSR1 and TAC1 become upregulated.</p><p><strong>Conclusions: </strong>These findings suggest that FOXL2 facilitates the exit of differentiating cells from the coelomic epithelium and initially drives them towards a transitional identity before progressing into early supporting gonadal-like cells. The findings of this study significantly advance our understanding of normal gonadal development which can be used as a basis to elucidate pathological gonadal development underlying BPES.</p>\",\"PeriodicalId\":21011,\"journal\":{\"name\":\"Reproductive Biology and Endocrinology\",\"volume\":\"23 1\",\"pages\":\"44\"},\"PeriodicalIF\":4.7000,\"publicationDate\":\"2025-03-18\",\"publicationTypes\":\"Journal Article\",\"fieldsOfStudy\":null,\"isOpenAccess\":false,\"openAccessPdf\":\"https://www.ncbi.nlm.nih.gov/pmc/articles/PMC11917015/pdf/\",\"citationCount\":\"0\",\"resultStr\":null,\"platform\":\"Semanticscholar\",\"paperid\":null,\"PeriodicalName\":\"Reproductive Biology and Endocrinology\",\"FirstCategoryId\":\"3\",\"ListUrlMain\":\"https://doi.org/10.1186/s12958-025-01377-0\",\"RegionNum\":2,\"RegionCategory\":\"医学\",\"ArticlePicture\":[],\"TitleCN\":null,\"AbstractTextCN\":null,\"PMCID\":null,\"EPubDate\":\"\",\"PubModel\":\"\",\"JCR\":\"Q1\",\"JCRName\":\"ENDOCRINOLOGY & METABOLISM\",\"Score\":null,\"Total\":0}","platform":"Semanticscholar","paperid":null,"PeriodicalName":"Reproductive Biology and Endocrinology","FirstCategoryId":"3","ListUrlMain":"https://doi.org/10.1186/s12958-025-01377-0","RegionNum":2,"RegionCategory":"医学","ArticlePicture":[],"TitleCN":null,"AbstractTextCN":null,"PMCID":null,"EPubDate":"","PubModel":"","JCR":"Q1","JCRName":"ENDOCRINOLOGY & METABOLISM","Score":null,"Total":0}
引用次数: 0

摘要

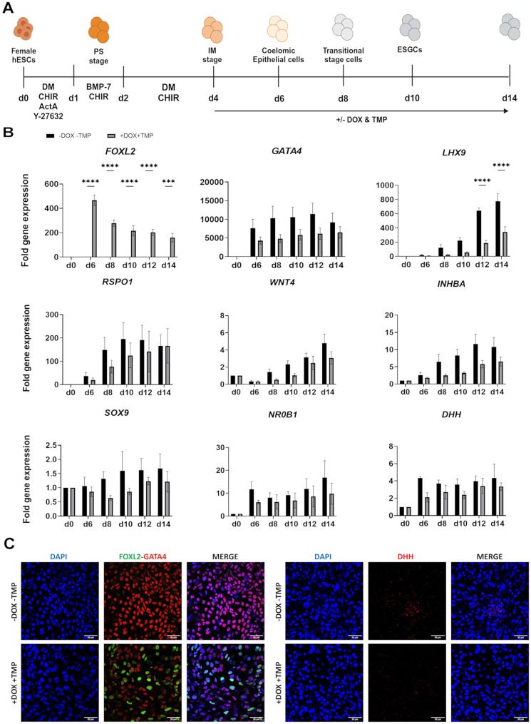
背景:叉头盒L2 (FOXL2)是叉头盒家族的一种转录因子,主要表达于垂体、卵巢和眼睑。人类FOXL2基因突变可导致眼睑下垂、上睑下垂、上眦赘肉和内眦赘肉综合征(BPES),这可能与原发性卵巢功能不全有关,并与性发育差异(DSD)间接相关。动物研究表明,FOXL2在卵巢的发育、功能和维持以及性别决定中起着至关重要的作用。然而,FOXL2在早期人类体细胞卵巢发育中的具体作用在很大程度上是未知的。方法:在本研究中,我们利用CRISPR/Cas9基因组激活和先前发表的14天性腺分化方案来研究FOXL2的作用。结果:FOXL2下调体腔上皮标志物GATA4和LHX9,下调女性性腺标志物RSPO1和WNT4,下调男性性腺标志物SOX9、NR0B1和DHH。差异表达基因主要与细胞粘附分子相关的京都基因和基因组百科全书(KEGG)途径和细胞外基质和连接形成相关的基因本体(GO)途径相关。此外,与现有的来自人体内样本的单细胞RNA测序数据的比较分析表明,FOXL2在第6天启动体腔上皮基因GATA4, LHX9和UPK3B的下调。到第8天,基因ARX和GATA2在FOXL2诱导下短暂上调,然后随着基因LGR5、TSPAN8、OSR1和TAC1上调而下调。结论:这些发现表明,FOXL2促进了体腔上皮分化细胞的退出,并最初推动它们向过渡性身份发展,然后发展为早期支持性腺样细胞。本研究结果显著提高了我们对正常性腺发育的认识,可作为阐明BPES背后的病理性性腺发育的基础。
本文章由计算机程序翻译,如有差异,请以英文原文为准。

FOXL2 drives the differentiation of supporting gonadal cells in early ovarian development.

FOXL2 drives the differentiation of supporting gonadal cells in early ovarian development.

FOXL2 drives the differentiation of supporting gonadal cells in early ovarian development.

FOXL2 drives the differentiation of supporting gonadal cells in early ovarian development.

Background: Forkhead box L2 (FOXL2) is a transcription factor from the forkhead box family primarily expressed in the pituitary, ovaries, and eyelids. Human mutations in FOXL2 cause blepharophimosis, ptosis, epicanthus and inversus syndrome (BPES), which can be associated with primary ovarian insufficiency, and is indirectly linked with differences of sex development (DSD). Animal studies have shown the crucial role that FOXL2 plays in the development, function, and maintenance of the ovary as well as in sex determination. However, the specific role of FOXL2 in early human somatic cell ovarian development is largely unknown.

Methods: In this study, we utilised CRISPR/Cas9 genome activation and a previously published in-house 14-day gonadal differentiation protocol to study the role of FOXL2.

Results: Our results demonstrate that FOXL2 downregulates coelomic epithelial markers GATA4 and LHX9, female gonadal markers RSPO1 and WNT4, and male gonadal markers SOX9, NR0B1 and DHH. The differentially expressed genes were mostly associated with Kyoto encyclopaedia of genes and genomes (KEGG) pathways relating to cell adhesion molecules and gene ontology (GO) pathways relating to extracellular matrix and junction formation. Furthermore, a comparative analysis with existing single cell RNA sequencing data from human in vivo-derived samples elucidated that FOXL2 initiates the downregulation of coelomic epithelial genes GATA4, LHX9 and UPK3B at day 6. By day 8, the genes ARX and GATA2 are transiently upregulated by FOXL2 induction and then downregulated as the genes LGR5, TSPAN8, OSR1 and TAC1 become upregulated.

Conclusions: These findings suggest that FOXL2 facilitates the exit of differentiating cells from the coelomic epithelium and initially drives them towards a transitional identity before progressing into early supporting gonadal-like cells. The findings of this study significantly advance our understanding of normal gonadal development which can be used as a basis to elucidate pathological gonadal development underlying BPES.

求助全文
通过发布文献求助,成功后即可免费获取论文全文。 去求助
来源期刊
Reproductive Biology and Endocrinology
Reproductive Biology and Endocrinology 医学-内分泌学与代谢
CiteScore
7.90
自引率
2.30%
发文量
161
审稿时长
4-8 weeks
期刊介绍: Reproductive Biology and Endocrinology publishes and disseminates high-quality results from excellent research in the reproductive sciences. The journal publishes on topics covering gametogenesis, fertilization, early embryonic development, embryo-uterus interaction, reproductive development, pregnancy, uterine biology, endocrinology of reproduction, control of reproduction, reproductive immunology, neuroendocrinology, and veterinary and human reproductive medicine, including all vertebrate species.
×
引用
GB/T 7714-2015
复制
MLA
复制
APA
复制
导出至
BibTeX EndNote RefMan NoteFirst NoteExpress
×
提示
您的信息不完整,为了账户安全,请先补充。
现在去补充
×
提示
您因"违规操作"
具体请查看互助需知
我知道了
×
提示
确定
请完成安全验证×
copy
已复制链接
快去分享给好友吧!
我知道了
右上角分享
点击右上角分享
0
联系我们:info@booksci.cn Book学术提供免费学术资源搜索服务,方便国内外学者检索中英文文献。致力于提供最便捷和优质的服务体验。 Copyright © 2023 布克学术 All rights reserved.
京ICP备2023020795号-1
ghs 京公网安备 11010802042870号
Book学术文献互助
Book学术文献互助群
群 号:604180095
Book学术官方微信