隐匿性转移期间的非线性进展确定了癌症的致死率。

IF 3.3 3区 医学 Q2 CELL BIOLOGY
Disease Models & Mechanisms Pub Date : 2025-03-01 Epub Date: 2025-03-19 DOI:10.1242/dmm.052113
Joshua D Ginzel, Henry Chapman, Joelle E Sills, Edwin J Allen, Lawrence S Barak, Robert D Cardiff, Alexander D Borowsky, Herbert Kim Lyerly, Bruce W Rogers, Joshua C Snyder
{"title":"隐匿性转移期间的非线性进展确定了癌症的致死率。","authors":"Joshua D Ginzel, Henry Chapman, Joelle E Sills, Edwin J Allen, Lawrence S Barak, Robert D Cardiff, Alexander D Borowsky, Herbert Kim Lyerly, Bruce W Rogers, Joshua C Snyder","doi":"10.1242/dmm.052113","DOIUrl":null,"url":null,"abstract":"<p><p>Cancer screening relies upon a linear model of neoplastic growth and progression. Yet, historical observations suggest that malignant progression is uncoupled from growth, which may explain the paradoxical increase in early-stage breast cancer detection without a dramatic reduction in metastasis. Here, we lineage trace millions of transformed cells and thousands of tumors using a cancer rainbow mouse model of HER2 (also known as ERBB2)-positive breast cancer. Transition rates from field cell to screen-detectable tumor to symptomatic tumor were estimated from a dynamical model of tumor development. Field cells were orders of magnitude less likely to transition to a screen-detectable tumor than the subsequent transition from screen-detectable tumor to symptomatic tumor. Our model supports a critical 'occult' transition in tumor development during which a transformed cell becomes a bona fide neoplasm. Lineage tracing and test by transplantation revealed that nonlinear progression during the occult transition gives rise to nascent lethal cancers at screen detection. Simulations illustrated how occult transition rates are a critical determinant of tumor growth and malignancy. Our data provide direct experimental evidence that cancers can deviate from the predictable linear progression model that is foundational to current screening paradigms.</p>","PeriodicalId":11144,"journal":{"name":"Disease Models & Mechanisms","volume":"18 3","pages":""},"PeriodicalIF":3.3000,"publicationDate":"2025-03-01","publicationTypes":"Journal Article","fieldsOfStudy":null,"isOpenAccess":false,"openAccessPdf":"https://www.ncbi.nlm.nih.gov/pmc/articles/PMC11957451/pdf/","citationCount":"0","resultStr":"{\"title\":\"Nonlinear progression during the occult transition establishes cancer lethality.\",\"authors\":\"Joshua D Ginzel, Henry Chapman, Joelle E Sills, Edwin J Allen, Lawrence S Barak, Robert D Cardiff, Alexander D Borowsky, Herbert Kim Lyerly, Bruce W Rogers, Joshua C Snyder\",\"doi\":\"10.1242/dmm.052113\",\"DOIUrl\":null,\"url\":null,\"abstract\":\"<p><p>Cancer screening relies upon a linear model of neoplastic growth and progression. Yet, historical observations suggest that malignant progression is uncoupled from growth, which may explain the paradoxical increase in early-stage breast cancer detection without a dramatic reduction in metastasis. Here, we lineage trace millions of transformed cells and thousands of tumors using a cancer rainbow mouse model of HER2 (also known as ERBB2)-positive breast cancer. Transition rates from field cell to screen-detectable tumor to symptomatic tumor were estimated from a dynamical model of tumor development. Field cells were orders of magnitude less likely to transition to a screen-detectable tumor than the subsequent transition from screen-detectable tumor to symptomatic tumor. Our model supports a critical 'occult' transition in tumor development during which a transformed cell becomes a bona fide neoplasm. Lineage tracing and test by transplantation revealed that nonlinear progression during the occult transition gives rise to nascent lethal cancers at screen detection. Simulations illustrated how occult transition rates are a critical determinant of tumor growth and malignancy. Our data provide direct experimental evidence that cancers can deviate from the predictable linear progression model that is foundational to current screening paradigms.</p>\",\"PeriodicalId\":11144,\"journal\":{\"name\":\"Disease Models & Mechanisms\",\"volume\":\"18 3\",\"pages\":\"\"},\"PeriodicalIF\":3.3000,\"publicationDate\":\"2025-03-01\",\"publicationTypes\":\"Journal Article\",\"fieldsOfStudy\":null,\"isOpenAccess\":false,\"openAccessPdf\":\"https://www.ncbi.nlm.nih.gov/pmc/articles/PMC11957451/pdf/\",\"citationCount\":\"0\",\"resultStr\":null,\"platform\":\"Semanticscholar\",\"paperid\":null,\"PeriodicalName\":\"Disease Models & Mechanisms\",\"FirstCategoryId\":\"3\",\"ListUrlMain\":\"https://doi.org/10.1242/dmm.052113\",\"RegionNum\":3,\"RegionCategory\":\"医学\",\"ArticlePicture\":[],\"TitleCN\":null,\"AbstractTextCN\":null,\"PMCID\":null,\"EPubDate\":\"2025/3/19 0:00:00\",\"PubModel\":\"Epub\",\"JCR\":\"Q2\",\"JCRName\":\"CELL BIOLOGY\",\"Score\":null,\"Total\":0}","platform":"Semanticscholar","paperid":null,"PeriodicalName":"Disease Models & Mechanisms","FirstCategoryId":"3","ListUrlMain":"https://doi.org/10.1242/dmm.052113","RegionNum":3,"RegionCategory":"医学","ArticlePicture":[],"TitleCN":null,"AbstractTextCN":null,"PMCID":null,"EPubDate":"2025/3/19 0:00:00","PubModel":"Epub","JCR":"Q2","JCRName":"CELL BIOLOGY","Score":null,"Total":0}
引用次数: 0

摘要

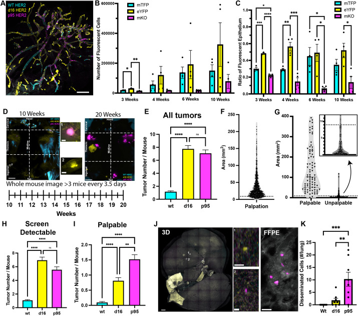
癌症筛查依赖于肿瘤生长和进展的线性模型。然而,历史观察表明,恶性进展与生长是分离的,这可能解释了早期乳腺癌检测的矛盾增加,而转移却没有显著减少。在这里,我们使用HER2(也称为ERBB2)阳性乳腺癌的癌症彩虹小鼠模型来追踪数百万个转化细胞和数千个肿瘤。根据肿瘤发展的动力学模型估计了从野细胞到筛检肿瘤到症状性肿瘤的转换率。野区细胞转变为筛查可检测肿瘤的可能性比随后从筛查可检测肿瘤转变为症状性肿瘤的可能性低几个数量级。我们的模型支持肿瘤发展过程中一个关键的“隐性”转变,在此期间转化的细胞成为真正的肿瘤。谱系追踪和移植测试显示,隐性转移过程中的非线性进展在筛选检测中导致新生的致命癌症。模拟说明了隐匿转移率是肿瘤生长和恶性的关键决定因素。我们的数据提供了直接的实验证据,表明癌症可以偏离可预测的线性进展模型,这是当前筛查范式的基础。
本文章由计算机程序翻译,如有差异,请以英文原文为准。

Nonlinear progression during the occult transition establishes cancer lethality.

Nonlinear progression during the occult transition establishes cancer lethality.

Nonlinear progression during the occult transition establishes cancer lethality.

Nonlinear progression during the occult transition establishes cancer lethality.

Cancer screening relies upon a linear model of neoplastic growth and progression. Yet, historical observations suggest that malignant progression is uncoupled from growth, which may explain the paradoxical increase in early-stage breast cancer detection without a dramatic reduction in metastasis. Here, we lineage trace millions of transformed cells and thousands of tumors using a cancer rainbow mouse model of HER2 (also known as ERBB2)-positive breast cancer. Transition rates from field cell to screen-detectable tumor to symptomatic tumor were estimated from a dynamical model of tumor development. Field cells were orders of magnitude less likely to transition to a screen-detectable tumor than the subsequent transition from screen-detectable tumor to symptomatic tumor. Our model supports a critical 'occult' transition in tumor development during which a transformed cell becomes a bona fide neoplasm. Lineage tracing and test by transplantation revealed that nonlinear progression during the occult transition gives rise to nascent lethal cancers at screen detection. Simulations illustrated how occult transition rates are a critical determinant of tumor growth and malignancy. Our data provide direct experimental evidence that cancers can deviate from the predictable linear progression model that is foundational to current screening paradigms.

求助全文
通过发布文献求助,成功后即可免费获取论文全文。 去求助
来源期刊
Disease Models & Mechanisms
Disease Models & Mechanisms 医学-病理学
CiteScore
6.60
自引率
7.00%
发文量
203
审稿时长
6-12 weeks
期刊介绍: Disease Models & Mechanisms (DMM) is an online Open Access journal focusing on the use of model systems to better understand, diagnose and treat human disease.
×
引用
GB/T 7714-2015
复制
MLA
复制
APA
复制
导出至
BibTeX EndNote RefMan NoteFirst NoteExpress
×
提示
您的信息不完整,为了账户安全,请先补充。
现在去补充
×
提示
您因"违规操作"
具体请查看互助需知
我知道了
×
提示
确定
请完成安全验证×
copy
已复制链接
快去分享给好友吧!
我知道了
右上角分享
点击右上角分享
0
联系我们:info@booksci.cn Book学术提供免费学术资源搜索服务,方便国内外学者检索中英文文献。致力于提供最便捷和优质的服务体验。 Copyright © 2023 布克学术 All rights reserved.
京ICP备2023020795号-1
ghs 京公网安备 11010802042870号
Book学术文献互助
Book学术文献互助群
群 号:604180095
Book学术官方微信