对不利条件有目的的适应性反应如何促进成功的听觉功能:一个概念模型。

IF 3 2区 医学 Q1 AUDIOLOGY & SPEECH-LANGUAGE PATHOLOGY
Trends in Hearing Pub Date : 2025-01-01 Epub Date: 2025-03-16 DOI:10.1177/23312165251317010
Timothy Beechey, Graham Naylor
{"title":"对不利条件有目的的适应性反应如何促进成功的听觉功能:一个概念模型。","authors":"Timothy Beechey, Graham Naylor","doi":"10.1177/23312165251317010","DOIUrl":null,"url":null,"abstract":"<p><p>This paper describes a conceptual model of adaptive responses to adverse auditory conditions with the aim of providing a basis for better understanding the demands of, and opportunities for, successful real-life auditory functioning. We review examples of behaviors that facilitate auditory functioning in adverse conditions. Next, we outline the concept of purpose-driven behavior and describe how changing behavior can ensure stable performance in a changing environment. We describe how tasks and environments (both physical and social) dictate which behaviors are possible and effective facilitators of auditory functioning, and how hearing disability may be understood in terms of capacity to adapt to the environment. A conceptual model of adaptive cognitive, physical, and linguistic responses within a moderating negative feedback system is presented along with implications for the interpretation of auditory experiments which seek to predict functioning outside the laboratory or clinic. We argue that taking account of how people can improve their own performance by adapting their behavior and modifying their environment may contribute to more robust and generalizable experimental findings.</p>","PeriodicalId":48678,"journal":{"name":"Trends in Hearing","volume":"29 ","pages":"23312165251317010"},"PeriodicalIF":3.0000,"publicationDate":"2025-01-01","publicationTypes":"Journal Article","fieldsOfStudy":null,"isOpenAccess":false,"openAccessPdf":"https://www.ncbi.nlm.nih.gov/pmc/articles/PMC11912170/pdf/","citationCount":"0","resultStr":"{\"title\":\"How Purposeful Adaptive Responses to Adverse Conditions Facilitate Successful Auditory Functioning: A Conceptual Model.\",\"authors\":\"Timothy Beechey, Graham Naylor\",\"doi\":\"10.1177/23312165251317010\",\"DOIUrl\":null,\"url\":null,\"abstract\":\"<p><p>This paper describes a conceptual model of adaptive responses to adverse auditory conditions with the aim of providing a basis for better understanding the demands of, and opportunities for, successful real-life auditory functioning. We review examples of behaviors that facilitate auditory functioning in adverse conditions. Next, we outline the concept of purpose-driven behavior and describe how changing behavior can ensure stable performance in a changing environment. We describe how tasks and environments (both physical and social) dictate which behaviors are possible and effective facilitators of auditory functioning, and how hearing disability may be understood in terms of capacity to adapt to the environment. A conceptual model of adaptive cognitive, physical, and linguistic responses within a moderating negative feedback system is presented along with implications for the interpretation of auditory experiments which seek to predict functioning outside the laboratory or clinic. We argue that taking account of how people can improve their own performance by adapting their behavior and modifying their environment may contribute to more robust and generalizable experimental findings.</p>\",\"PeriodicalId\":48678,\"journal\":{\"name\":\"Trends in Hearing\",\"volume\":\"29 \",\"pages\":\"23312165251317010\"},\"PeriodicalIF\":3.0000,\"publicationDate\":\"2025-01-01\",\"publicationTypes\":\"Journal Article\",\"fieldsOfStudy\":null,\"isOpenAccess\":false,\"openAccessPdf\":\"https://www.ncbi.nlm.nih.gov/pmc/articles/PMC11912170/pdf/\",\"citationCount\":\"0\",\"resultStr\":null,\"platform\":\"Semanticscholar\",\"paperid\":null,\"PeriodicalName\":\"Trends in Hearing\",\"FirstCategoryId\":\"3\",\"ListUrlMain\":\"https://doi.org/10.1177/23312165251317010\",\"RegionNum\":2,\"RegionCategory\":\"医学\",\"ArticlePicture\":[],\"TitleCN\":null,\"AbstractTextCN\":null,\"PMCID\":null,\"EPubDate\":\"2025/3/16 0:00:00\",\"PubModel\":\"Epub\",\"JCR\":\"Q1\",\"JCRName\":\"AUDIOLOGY & SPEECH-LANGUAGE PATHOLOGY\",\"Score\":null,\"Total\":0}","platform":"Semanticscholar","paperid":null,"PeriodicalName":"Trends in Hearing","FirstCategoryId":"3","ListUrlMain":"https://doi.org/10.1177/23312165251317010","RegionNum":2,"RegionCategory":"医学","ArticlePicture":[],"TitleCN":null,"AbstractTextCN":null,"PMCID":null,"EPubDate":"2025/3/16 0:00:00","PubModel":"Epub","JCR":"Q1","JCRName":"AUDIOLOGY & SPEECH-LANGUAGE PATHOLOGY","Score":null,"Total":0}
引用次数: 0

摘要

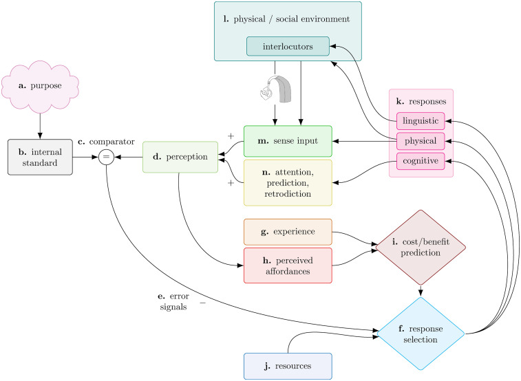
本文描述了对不利听觉条件的适应性反应的概念模型,旨在为更好地理解成功的现实生活听觉功能的需求和机会提供基础。我们回顾了在不利条件下促进听觉功能的行为的例子。接下来,我们概述了目的驱动行为的概念,并描述了改变行为如何在不断变化的环境中确保稳定的性能。我们描述了任务和环境(物理和社会)如何决定哪些行为是听觉功能的可能和有效的促进因素,以及如何从适应环境的能力方面理解听力残疾。在一个缓和的负反馈系统中,提出了适应性认知、身体和语言反应的概念模型,以及对听觉实验的解释的含义,听觉实验试图预测实验室或诊所以外的功能。我们认为,考虑到人们如何通过调整自己的行为和改变环境来提高自己的表现,可能有助于获得更强大和可推广的实验结果。
本文章由计算机程序翻译,如有差异,请以英文原文为准。

How Purposeful Adaptive Responses to Adverse Conditions Facilitate Successful Auditory Functioning: A Conceptual Model.

How Purposeful Adaptive Responses to Adverse Conditions Facilitate Successful Auditory Functioning: A Conceptual Model.

How Purposeful Adaptive Responses to Adverse Conditions Facilitate Successful Auditory Functioning: A Conceptual Model.

How Purposeful Adaptive Responses to Adverse Conditions Facilitate Successful Auditory Functioning: A Conceptual Model.

This paper describes a conceptual model of adaptive responses to adverse auditory conditions with the aim of providing a basis for better understanding the demands of, and opportunities for, successful real-life auditory functioning. We review examples of behaviors that facilitate auditory functioning in adverse conditions. Next, we outline the concept of purpose-driven behavior and describe how changing behavior can ensure stable performance in a changing environment. We describe how tasks and environments (both physical and social) dictate which behaviors are possible and effective facilitators of auditory functioning, and how hearing disability may be understood in terms of capacity to adapt to the environment. A conceptual model of adaptive cognitive, physical, and linguistic responses within a moderating negative feedback system is presented along with implications for the interpretation of auditory experiments which seek to predict functioning outside the laboratory or clinic. We argue that taking account of how people can improve their own performance by adapting their behavior and modifying their environment may contribute to more robust and generalizable experimental findings.

求助全文
通过发布文献求助,成功后即可免费获取论文全文。 去求助
来源期刊
Trends in Hearing
Trends in Hearing AUDIOLOGY & SPEECH-LANGUAGE PATHOLOGYOTORH-OTORHINOLARYNGOLOGY
CiteScore
4.50
自引率
11.10%
发文量
44
审稿时长
12 weeks
期刊介绍: Trends in Hearing is an open access journal completely dedicated to publishing original research and reviews focusing on human hearing, hearing loss, hearing aids, auditory implants, and aural rehabilitation. Under its former name, Trends in Amplification, the journal established itself as a forum for concise explorations of all areas of translational hearing research by leaders in the field. Trends in Hearing has now expanded its focus to include original research articles, with the goal of becoming the premier venue for research related to human hearing and hearing loss.
×
引用
GB/T 7714-2015
复制
MLA
复制
APA
复制
导出至
BibTeX EndNote RefMan NoteFirst NoteExpress
×
提示
您的信息不完整,为了账户安全,请先补充。
现在去补充
×
提示
您因"违规操作"
具体请查看互助需知
我知道了
×
提示
确定
请完成安全验证×
copy
已复制链接
快去分享给好友吧!
我知道了
右上角分享
点击右上角分享
0
联系我们:info@booksci.cn Book学术提供免费学术资源搜索服务,方便国内外学者检索中英文文献。致力于提供最便捷和优质的服务体验。 Copyright © 2023 布克学术 All rights reserved.
京ICP备2023020795号-1
ghs 京公网安备 11010802042870号
Book学术文献互助
Book学术文献互助群
群 号:604180095
Book学术官方微信