Wnt/β-catenin通路通过akap6介导的RyR2磷酸化和肌浆网钙渗漏诱导心功能障碍。

IF 5.9 2区 生物学 Q2 CELL BIOLOGY
Ang Li, Yuanyuan Shen, Zhenyan Li, Lin Li
{"title":"Wnt/β-catenin通路通过akap6介导的RyR2磷酸化和肌浆网钙渗漏诱导心功能障碍。","authors":"Ang Li, Yuanyuan Shen, Zhenyan Li, Lin Li","doi":"10.1093/jmcb/mjaf002","DOIUrl":null,"url":null,"abstract":"<p><p>The Wnt signaling pathway plays important roles in cardiomyocyte proliferation and cardiac regeneration after heart injury. Abnormal activation of the Wnt pathway causes a reduction in cardiomyocyte function, leading to hypertrophy, fibrosis, and heart failure. However, the mechanism through which Wnt signaling affects cardiomyocyte function during cardiac diseases is still unclear. In this study, we observed that activation of the Wnt/β-catenin pathway, but not the Wnt/Ca2+ pathway, leads to significant cytosol calcium enrichment. Such an effect can be inhibited by cycloheximide that blocks the downstream gene expression. By analyzing the transcriptome data, we found that activation of the Wnt/β-catenin pathway significantly upregulates the expression level of muscle-selective A kinase anchoring protein (mAKAP, also called AKAP6), a scaffold protein that can improve the interaction between protein kinase A (PKA) and its substrate ryanodine receptor 2 (RyR2) in cardiomyocytes. We further identified that AKAP6 is a target gene of the canonical Wnt pathway and increasing AKAP6 expression can enhance RyR2 phosphorylation by PKA, causing the sarcoplasmic reticulum calcium leakage and finally heart dysfunction. Our finding that the Wnt/β-catenin pathway affects cardiac calcium regulation via AKAP6 and RyR2 provides profound insights into heart diseases and sheds light on potential therapeutic strategies.</p>","PeriodicalId":16433,"journal":{"name":"Journal of Molecular Cell Biology","volume":" ","pages":""},"PeriodicalIF":5.9000,"publicationDate":"2025-07-28","publicationTypes":"Journal Article","fieldsOfStudy":null,"isOpenAccess":false,"openAccessPdf":"https://www.ncbi.nlm.nih.gov/pmc/articles/PMC12301655/pdf/","citationCount":"0","resultStr":"{\"title\":\"Wnt/β-catenin pathway induces cardiac dysfunction via AKAP6-mediated RyR2 phosphorylation and sarcoplasmic reticulum calcium leakage.\",\"authors\":\"Ang Li, Yuanyuan Shen, Zhenyan Li, Lin Li\",\"doi\":\"10.1093/jmcb/mjaf002\",\"DOIUrl\":null,\"url\":null,\"abstract\":\"<p><p>The Wnt signaling pathway plays important roles in cardiomyocyte proliferation and cardiac regeneration after heart injury. Abnormal activation of the Wnt pathway causes a reduction in cardiomyocyte function, leading to hypertrophy, fibrosis, and heart failure. However, the mechanism through which Wnt signaling affects cardiomyocyte function during cardiac diseases is still unclear. In this study, we observed that activation of the Wnt/β-catenin pathway, but not the Wnt/Ca2+ pathway, leads to significant cytosol calcium enrichment. Such an effect can be inhibited by cycloheximide that blocks the downstream gene expression. By analyzing the transcriptome data, we found that activation of the Wnt/β-catenin pathway significantly upregulates the expression level of muscle-selective A kinase anchoring protein (mAKAP, also called AKAP6), a scaffold protein that can improve the interaction between protein kinase A (PKA) and its substrate ryanodine receptor 2 (RyR2) in cardiomyocytes. We further identified that AKAP6 is a target gene of the canonical Wnt pathway and increasing AKAP6 expression can enhance RyR2 phosphorylation by PKA, causing the sarcoplasmic reticulum calcium leakage and finally heart dysfunction. Our finding that the Wnt/β-catenin pathway affects cardiac calcium regulation via AKAP6 and RyR2 provides profound insights into heart diseases and sheds light on potential therapeutic strategies.</p>\",\"PeriodicalId\":16433,\"journal\":{\"name\":\"Journal of Molecular Cell Biology\",\"volume\":\" \",\"pages\":\"\"},\"PeriodicalIF\":5.9000,\"publicationDate\":\"2025-07-28\",\"publicationTypes\":\"Journal Article\",\"fieldsOfStudy\":null,\"isOpenAccess\":false,\"openAccessPdf\":\"https://www.ncbi.nlm.nih.gov/pmc/articles/PMC12301655/pdf/\",\"citationCount\":\"0\",\"resultStr\":null,\"platform\":\"Semanticscholar\",\"paperid\":null,\"PeriodicalName\":\"Journal of Molecular Cell Biology\",\"FirstCategoryId\":\"99\",\"ListUrlMain\":\"https://doi.org/10.1093/jmcb/mjaf002\",\"RegionNum\":2,\"RegionCategory\":\"生物学\",\"ArticlePicture\":[],\"TitleCN\":null,\"AbstractTextCN\":null,\"PMCID\":null,\"EPubDate\":\"\",\"PubModel\":\"\",\"JCR\":\"Q2\",\"JCRName\":\"CELL BIOLOGY\",\"Score\":null,\"Total\":0}","platform":"Semanticscholar","paperid":null,"PeriodicalName":"Journal of Molecular Cell Biology","FirstCategoryId":"99","ListUrlMain":"https://doi.org/10.1093/jmcb/mjaf002","RegionNum":2,"RegionCategory":"生物学","ArticlePicture":[],"TitleCN":null,"AbstractTextCN":null,"PMCID":null,"EPubDate":"","PubModel":"","JCR":"Q2","JCRName":"CELL BIOLOGY","Score":null,"Total":0}
引用次数: 0

摘要

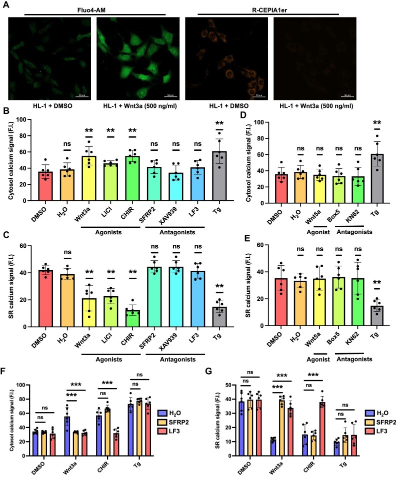
Wnt信号通路在心脏损伤后心肌细胞增殖和心脏再生中起重要作用。Wnt通路的异常激活导致心肌细胞功能降低,导致肥厚、纤维化和心力衰竭。然而,Wnt信号在心脏病期间影响心肌细胞功能的机制尚不清楚。在这项研究中,我们观察到激活Wnt/β-catenin通路,而不是激活Wnt/Ca2+通路,导致细胞质钙显著富集。这种作用可被环己亚胺抑制,环己亚胺阻断下游基因的表达。通过分析转录组数据,我们发现Wnt/β-catenin通路的激活显著上调肌肉选择性A激酶锚定蛋白(mAKAP,也称为AKAP6)的表达水平,这是一种支架蛋白,可以改善PKA与其底物ryanodine受体2 (RyR2)在心肌细胞中的相互作用。我们进一步发现AKAP6是典型Wnt通路的靶基因,增加AKAP6的表达可增强PKA对RyR2的磷酸化,导致肌浆网钙渗漏,最终导致心功能障碍。我们发现Wnt/β-catenin通路通过AKAP6和RyR2影响心脏钙调节,这为心脏病的研究提供了深刻的见解,并揭示了潜在的治疗策略。
本文章由计算机程序翻译,如有差异,请以英文原文为准。

Wnt/β-catenin pathway induces cardiac dysfunction via AKAP6-mediated RyR2 phosphorylation and sarcoplasmic reticulum calcium leakage.

Wnt/β-catenin pathway induces cardiac dysfunction via AKAP6-mediated RyR2 phosphorylation and sarcoplasmic reticulum calcium leakage.

Wnt/β-catenin pathway induces cardiac dysfunction via AKAP6-mediated RyR2 phosphorylation and sarcoplasmic reticulum calcium leakage.

Wnt/β-catenin pathway induces cardiac dysfunction via AKAP6-mediated RyR2 phosphorylation and sarcoplasmic reticulum calcium leakage.

The Wnt signaling pathway plays important roles in cardiomyocyte proliferation and cardiac regeneration after heart injury. Abnormal activation of the Wnt pathway causes a reduction in cardiomyocyte function, leading to hypertrophy, fibrosis, and heart failure. However, the mechanism through which Wnt signaling affects cardiomyocyte function during cardiac diseases is still unclear. In this study, we observed that activation of the Wnt/β-catenin pathway, but not the Wnt/Ca2+ pathway, leads to significant cytosol calcium enrichment. Such an effect can be inhibited by cycloheximide that blocks the downstream gene expression. By analyzing the transcriptome data, we found that activation of the Wnt/β-catenin pathway significantly upregulates the expression level of muscle-selective A kinase anchoring protein (mAKAP, also called AKAP6), a scaffold protein that can improve the interaction between protein kinase A (PKA) and its substrate ryanodine receptor 2 (RyR2) in cardiomyocytes. We further identified that AKAP6 is a target gene of the canonical Wnt pathway and increasing AKAP6 expression can enhance RyR2 phosphorylation by PKA, causing the sarcoplasmic reticulum calcium leakage and finally heart dysfunction. Our finding that the Wnt/β-catenin pathway affects cardiac calcium regulation via AKAP6 and RyR2 provides profound insights into heart diseases and sheds light on potential therapeutic strategies.

求助全文
通过发布文献求助,成功后即可免费获取论文全文。 去求助
来源期刊
CiteScore
9.60
自引率
1.80%
发文量
1383
期刊介绍: The Journal of Molecular Cell Biology ( JMCB ) is a full open access, peer-reviewed online journal interested in inter-disciplinary studies at the cross-sections between molecular and cell biology as well as other disciplines of life sciences. The broad scope of JMCB reflects the merging of these life science disciplines such as stem cell research, signaling, genetics, epigenetics, genomics, development, immunology, cancer biology, molecular pathogenesis, neuroscience, and systems biology. The journal will publish primary research papers with findings of unusual significance and broad scientific interest. Review articles, letters and commentary on timely issues are also welcome. JMCB features an outstanding Editorial Board, which will serve as scientific advisors to the journal and provide strategic guidance for the development of the journal. By selecting only the best papers for publication, JMCB will provide a first rate publishing forum for scientists all over the world.
×
引用
GB/T 7714-2015
复制
MLA
复制
APA
复制
导出至
BibTeX EndNote RefMan NoteFirst NoteExpress
×
提示
您的信息不完整,为了账户安全,请先补充。
现在去补充
×
提示
您因"违规操作"
具体请查看互助需知
我知道了
×
提示
确定
请完成安全验证×
copy
已复制链接
快去分享给好友吧!
我知道了
右上角分享
点击右上角分享
0
联系我们:info@booksci.cn Book学术提供免费学术资源搜索服务,方便国内外学者检索中英文文献。致力于提供最便捷和优质的服务体验。 Copyright © 2023 布克学术 All rights reserved.
京ICP备2023020795号-1
ghs 京公网安备 11010802042870号
Book学术文献互助
Book学术文献互助群
群 号:604180095
Book学术官方微信