EFNA2介导僵硬调节的下咽癌进展。

IF 3.4 3区 医学 Q1 OTORHINOLARYNGOLOGY
Songqun Hu, Yuanru Liu, Min Cheng, Min Xu, Huiting Liu, Ying Shan, Haosheng Ni, Tian Xia, Qicheng Zhang, Zhenxin Zhang, Bo You
{"title":"EFNA2介导僵硬调节的下咽癌进展。","authors":"Songqun Hu, Yuanru Liu, Min Cheng, Min Xu, Huiting Liu, Ying Shan, Haosheng Ni, Tian Xia, Qicheng Zhang, Zhenxin Zhang, Bo You","doi":"10.21053/ceo.2024.00315","DOIUrl":null,"url":null,"abstract":"<p><strong>Objectives: </strong>Hypopharyngeal cancer (HPC), originating from the hypopharyngeal mucosa, is associated with a poor prognosis. Extracellular matrix (ECM) stiffness is closely linked to tumor progression and patient outcomes. This study aimed to investigate the effects of matrix stiffness and to identify molecular markers relevant to HPC prognosis, with the goal of improving clinical outcomes.</p><p><strong>Methods: </strong>Immunohistochemical analysis and cervical enhanced computed tomography (CT) data were used to evaluate correlations among CT values, matrix stiffness, and prognosis, and to develop a prognostic model for HPC. Cell culture models with varying matrix stiffness were established using polypropylene hydrogel. Western blotting, colony formation, EDU incorporation, and Transwell assays were employed to assess the effects of matrix stiffness on proliferation, migration, invasion, and epithelial-mesenchymal transition (EMT). High-throughput sequencing identified differentially expressed genes in HPC cells cultured on matrices of differing stiffness. Gene editing, in vivo subcutaneous tumorigenesis studies, and Western blotting were performed to elucidate the molecular mechanisms by which high matrix stiffness influences HPC progression and the role of ephrin A2 (EFNA2) in proliferation, migration, and EMT.</p><p><strong>Results: </strong>Arterial phase CT values were positively correlated with matrix stiffness. Increased matrix stiffness was associated with lymph node metastasis, diminished therapeutic response, and poorer prognosis. Furthermore, metastatic lymph nodes in HPC patients exhibited higher CT values than those in patients with nasopharyngeal carcinoma. A high-stiffness ECM promoted proliferation, migration, and EMT in HPC cells. Mechanistically, a stiff ECM enhanced EFNA2 expression, thereby promoting proliferation, migration, EMT, and tumor growth in vivo.</p><p><strong>Conclusion: </strong>EFNA2 and elevated matrix stiffness jointly contribute to the malignant phenotype in HPC. EFNA2 may represent a potential therapeutic target for managing HPC progression induced by high matrix stiffness.</p>","PeriodicalId":10318,"journal":{"name":"Clinical and Experimental Otorhinolaryngology","volume":" ","pages":"188-199"},"PeriodicalIF":3.4000,"publicationDate":"2025-05-01","publicationTypes":"Journal Article","fieldsOfStudy":null,"isOpenAccess":false,"openAccessPdf":"https://www.ncbi.nlm.nih.gov/pmc/articles/PMC12146608/pdf/","citationCount":"0","resultStr":"{\"title\":\"EFNA2 Mediates Stiffness-Regulated Hypopharyngeal Cancer Progression.\",\"authors\":\"Songqun Hu, Yuanru Liu, Min Cheng, Min Xu, Huiting Liu, Ying Shan, Haosheng Ni, Tian Xia, Qicheng Zhang, Zhenxin Zhang, Bo You\",\"doi\":\"10.21053/ceo.2024.00315\",\"DOIUrl\":null,\"url\":null,\"abstract\":\"<p><strong>Objectives: </strong>Hypopharyngeal cancer (HPC), originating from the hypopharyngeal mucosa, is associated with a poor prognosis. Extracellular matrix (ECM) stiffness is closely linked to tumor progression and patient outcomes. This study aimed to investigate the effects of matrix stiffness and to identify molecular markers relevant to HPC prognosis, with the goal of improving clinical outcomes.</p><p><strong>Methods: </strong>Immunohistochemical analysis and cervical enhanced computed tomography (CT) data were used to evaluate correlations among CT values, matrix stiffness, and prognosis, and to develop a prognostic model for HPC. Cell culture models with varying matrix stiffness were established using polypropylene hydrogel. Western blotting, colony formation, EDU incorporation, and Transwell assays were employed to assess the effects of matrix stiffness on proliferation, migration, invasion, and epithelial-mesenchymal transition (EMT). High-throughput sequencing identified differentially expressed genes in HPC cells cultured on matrices of differing stiffness. Gene editing, in vivo subcutaneous tumorigenesis studies, and Western blotting were performed to elucidate the molecular mechanisms by which high matrix stiffness influences HPC progression and the role of ephrin A2 (EFNA2) in proliferation, migration, and EMT.</p><p><strong>Results: </strong>Arterial phase CT values were positively correlated with matrix stiffness. Increased matrix stiffness was associated with lymph node metastasis, diminished therapeutic response, and poorer prognosis. Furthermore, metastatic lymph nodes in HPC patients exhibited higher CT values than those in patients with nasopharyngeal carcinoma. A high-stiffness ECM promoted proliferation, migration, and EMT in HPC cells. Mechanistically, a stiff ECM enhanced EFNA2 expression, thereby promoting proliferation, migration, EMT, and tumor growth in vivo.</p><p><strong>Conclusion: </strong>EFNA2 and elevated matrix stiffness jointly contribute to the malignant phenotype in HPC. EFNA2 may represent a potential therapeutic target for managing HPC progression induced by high matrix stiffness.</p>\",\"PeriodicalId\":10318,\"journal\":{\"name\":\"Clinical and Experimental Otorhinolaryngology\",\"volume\":\" \",\"pages\":\"188-199\"},\"PeriodicalIF\":3.4000,\"publicationDate\":\"2025-05-01\",\"publicationTypes\":\"Journal Article\",\"fieldsOfStudy\":null,\"isOpenAccess\":false,\"openAccessPdf\":\"https://www.ncbi.nlm.nih.gov/pmc/articles/PMC12146608/pdf/\",\"citationCount\":\"0\",\"resultStr\":null,\"platform\":\"Semanticscholar\",\"paperid\":null,\"PeriodicalName\":\"Clinical and Experimental Otorhinolaryngology\",\"FirstCategoryId\":\"3\",\"ListUrlMain\":\"https://doi.org/10.21053/ceo.2024.00315\",\"RegionNum\":3,\"RegionCategory\":\"医学\",\"ArticlePicture\":[],\"TitleCN\":null,\"AbstractTextCN\":null,\"PMCID\":null,\"EPubDate\":\"2025/3/17 0:00:00\",\"PubModel\":\"Epub\",\"JCR\":\"Q1\",\"JCRName\":\"OTORHINOLARYNGOLOGY\",\"Score\":null,\"Total\":0}","platform":"Semanticscholar","paperid":null,"PeriodicalName":"Clinical and Experimental Otorhinolaryngology","FirstCategoryId":"3","ListUrlMain":"https://doi.org/10.21053/ceo.2024.00315","RegionNum":3,"RegionCategory":"医学","ArticlePicture":[],"TitleCN":null,"AbstractTextCN":null,"PMCID":null,"EPubDate":"2025/3/17 0:00:00","PubModel":"Epub","JCR":"Q1","JCRName":"OTORHINOLARYNGOLOGY","Score":null,"Total":0}
引用次数: 0

摘要

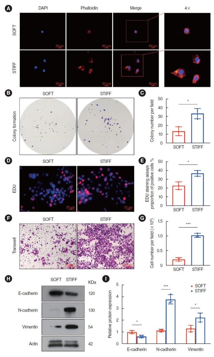
目的:下咽癌(HPC)起源于下咽黏膜,预后差。细胞外基质(ECM)的硬度与肿瘤的进展和预后密切相关。本研究旨在探讨基质刚度对HPC预后的影响,识别与HPC预后相关的分子标志物,以改善HPC预后。方法:采用免疫组化及宫颈增强CT资料,分析CT值、基质刚度与预后的相关性,建立HPC预后预测模型。用聚丙烯水凝胶构建不同基质刚度的细胞培养模型。采用Western blotting、克隆形成、EDU和Transwell检测基质硬度对细胞增殖、迁移、侵袭和上皮-间质转化(EMT)的影响。采用高通量测序技术鉴定不同基质硬度培养的HPC细胞的差异基因。通过基因编辑技术、体内皮下肿瘤发生研究和western blotting研究高刚度基质对HPC影响的分子机制,以及EFNA2对增殖、迁移和EMT的影响。结果:动脉CT值与基质刚度呈正相关。基质硬度与淋巴结转移、治疗效果和预后有关。此外,与鼻咽癌(NPC)患者相比,HPC患者的转移淋巴结的CT值更高。高刚度ECM能促进HPC细胞的增殖、迁移和EMT。在机制上,高硬度ECM影响EFNA2的表达,从而促进体内的增殖、迁移、EMT和肿瘤生长。结论:EFNA2与高基质刚度共同促进了HPC的恶性表型。EFNA2可能作为高基质刚度诱导的HPC进展的潜在治疗靶点。
本文章由计算机程序翻译,如有差异,请以英文原文为准。

EFNA2 Mediates Stiffness-Regulated Hypopharyngeal Cancer Progression.

EFNA2 Mediates Stiffness-Regulated Hypopharyngeal Cancer Progression.

EFNA2 Mediates Stiffness-Regulated Hypopharyngeal Cancer Progression.

EFNA2 Mediates Stiffness-Regulated Hypopharyngeal Cancer Progression.

Objectives: Hypopharyngeal cancer (HPC), originating from the hypopharyngeal mucosa, is associated with a poor prognosis. Extracellular matrix (ECM) stiffness is closely linked to tumor progression and patient outcomes. This study aimed to investigate the effects of matrix stiffness and to identify molecular markers relevant to HPC prognosis, with the goal of improving clinical outcomes.

Methods: Immunohistochemical analysis and cervical enhanced computed tomography (CT) data were used to evaluate correlations among CT values, matrix stiffness, and prognosis, and to develop a prognostic model for HPC. Cell culture models with varying matrix stiffness were established using polypropylene hydrogel. Western blotting, colony formation, EDU incorporation, and Transwell assays were employed to assess the effects of matrix stiffness on proliferation, migration, invasion, and epithelial-mesenchymal transition (EMT). High-throughput sequencing identified differentially expressed genes in HPC cells cultured on matrices of differing stiffness. Gene editing, in vivo subcutaneous tumorigenesis studies, and Western blotting were performed to elucidate the molecular mechanisms by which high matrix stiffness influences HPC progression and the role of ephrin A2 (EFNA2) in proliferation, migration, and EMT.

Results: Arterial phase CT values were positively correlated with matrix stiffness. Increased matrix stiffness was associated with lymph node metastasis, diminished therapeutic response, and poorer prognosis. Furthermore, metastatic lymph nodes in HPC patients exhibited higher CT values than those in patients with nasopharyngeal carcinoma. A high-stiffness ECM promoted proliferation, migration, and EMT in HPC cells. Mechanistically, a stiff ECM enhanced EFNA2 expression, thereby promoting proliferation, migration, EMT, and tumor growth in vivo.

Conclusion: EFNA2 and elevated matrix stiffness jointly contribute to the malignant phenotype in HPC. EFNA2 may represent a potential therapeutic target for managing HPC progression induced by high matrix stiffness.

求助全文
通过发布文献求助,成功后即可免费获取论文全文。 去求助
来源期刊
CiteScore
4.90
自引率
6.70%
发文量
49
审稿时长
6-12 weeks
期刊介绍: Clinical and Experimental Otorhinolaryngology (Clin Exp Otorhinolaryngol, CEO) is an international peer-reviewed journal on recent developments in diagnosis and treatment of otorhinolaryngology-head and neck surgery and dedicated to the advancement of patient care in ear, nose, throat, head, and neck disorders. This journal publishes original articles relating to both clinical and basic researches, reviews, and clinical trials, encompassing the whole topics of otorhinolaryngology-head and neck surgery. CEO was first issued in 2008 and this journal is published in English four times (the last day of February, May, August, and November) per year by the Korean Society of Otorhinolaryngology-Head and Neck Surgery. The Journal aims at publishing evidence-based, scientifically written articles from different disciplines of otorhinolaryngology field. The readership contains clinical/basic research into current practice in otorhinolaryngology, audiology, speech pathology, head and neck oncology, plastic and reconstructive surgery. The readers are otolaryngologists, head and neck surgeons and oncologists, audiologists, and speech pathologists.
×
引用
GB/T 7714-2015
复制
MLA
复制
APA
复制
导出至
BibTeX EndNote RefMan NoteFirst NoteExpress
×
提示
您的信息不完整,为了账户安全,请先补充。
现在去补充
×
提示
您因"违规操作"
具体请查看互助需知
我知道了
×
提示
确定
请完成安全验证×
copy
已复制链接
快去分享给好友吧!
我知道了
右上角分享
点击右上角分享
0
联系我们:info@booksci.cn Book学术提供免费学术资源搜索服务,方便国内外学者检索中英文文献。致力于提供最便捷和优质的服务体验。 Copyright © 2023 布克学术 All rights reserved.
京ICP备2023020795号-1
ghs 京公网安备 11010802042870号
Book学术文献互助
Book学术文献互助群
群 号:604180095
Book学术官方微信