达格列净通过抑制脂质积累、炎症和肝纤维化来减轻代谢功能障碍相关的脂肪变性肝病。

IF 2.7 3区 医学 Q2 PHARMACOLOGY & PHARMACY
Xingyu Fan, Yueyue Wang, Yue Wang, Hao Duan, Yijun Du, Tianrong Pan, Xing Zhong
{"title":"达格列净通过抑制脂质积累、炎症和肝纤维化来减轻代谢功能障碍相关的脂肪变性肝病。","authors":"Xingyu Fan, Yueyue Wang, Yue Wang, Hao Duan, Yijun Du, Tianrong Pan, Xing Zhong","doi":"10.1186/s40360-025-00898-z","DOIUrl":null,"url":null,"abstract":"<p><strong>Background: </strong>Metabolic dysfunction-associated steatotic liver disease (MASLD) has emerged as a globally prevalent liver disease, closely linked to the rising incidence of obesity, diabetes, and metabolic syndrome. Dapagliflozin (DaPa), a sodium-glucose cotransporter-2 inhibitor, is primarily prescribed for diabetes management. It has shown potential efficacy in managing MASLD in clinical settings. However, the molecular mechanisms underlying the effects of DaPa on MASLD remain poorly understood. Hence, we aimed to investigate the role of and mechanisms underlying DaPa in MASLD.</p><p><strong>Methods: </strong>Male diet-induced obese (DIO) C57BL/6J mice were injected with streptozotocin (STZ), followed by a high-fat diet regimen to stimulate metabolic dysfunction. Subsequently, they received DaPa via gavage for 5 weeks. Hepatic lipid accumulation, pathological alterations, inflammatory markers, and liver fibrosis were assessed.</p><p><strong>Results: </strong>DaPa administration reduced liver fat accumulation in DIO mice. Additionally, it decreased oxidative stress and lipid peroxide levels, which was attributed to the upregulation of glutathione and the downregulation of malondialdehyde and reactive oxygen species levels. Notably, DaPa downregulated the inflammatory response and reduced liver fibrosis.</p><p><strong>Conclusions: </strong>DaPa protects against MASLD by inhibiting lipid accumulation, inflammation, oxidative stress, and liver fibrosis.</p>","PeriodicalId":9023,"journal":{"name":"BMC Pharmacology & Toxicology","volume":"26 1","pages":"59"},"PeriodicalIF":2.7000,"publicationDate":"2025-03-12","publicationTypes":"Journal Article","fieldsOfStudy":null,"isOpenAccess":false,"openAccessPdf":"https://www.ncbi.nlm.nih.gov/pmc/articles/PMC11905655/pdf/","citationCount":"0","resultStr":"{\"title\":\"Dapagliflozin attenuates metabolic dysfunction-associated steatotic liver disease by inhibiting lipid accumulation, inflammation and liver fibrosis.\",\"authors\":\"Xingyu Fan, Yueyue Wang, Yue Wang, Hao Duan, Yijun Du, Tianrong Pan, Xing Zhong\",\"doi\":\"10.1186/s40360-025-00898-z\",\"DOIUrl\":null,\"url\":null,\"abstract\":\"<p><strong>Background: </strong>Metabolic dysfunction-associated steatotic liver disease (MASLD) has emerged as a globally prevalent liver disease, closely linked to the rising incidence of obesity, diabetes, and metabolic syndrome. Dapagliflozin (DaPa), a sodium-glucose cotransporter-2 inhibitor, is primarily prescribed for diabetes management. It has shown potential efficacy in managing MASLD in clinical settings. However, the molecular mechanisms underlying the effects of DaPa on MASLD remain poorly understood. Hence, we aimed to investigate the role of and mechanisms underlying DaPa in MASLD.</p><p><strong>Methods: </strong>Male diet-induced obese (DIO) C57BL/6J mice were injected with streptozotocin (STZ), followed by a high-fat diet regimen to stimulate metabolic dysfunction. Subsequently, they received DaPa via gavage for 5 weeks. Hepatic lipid accumulation, pathological alterations, inflammatory markers, and liver fibrosis were assessed.</p><p><strong>Results: </strong>DaPa administration reduced liver fat accumulation in DIO mice. Additionally, it decreased oxidative stress and lipid peroxide levels, which was attributed to the upregulation of glutathione and the downregulation of malondialdehyde and reactive oxygen species levels. Notably, DaPa downregulated the inflammatory response and reduced liver fibrosis.</p><p><strong>Conclusions: </strong>DaPa protects against MASLD by inhibiting lipid accumulation, inflammation, oxidative stress, and liver fibrosis.</p>\",\"PeriodicalId\":9023,\"journal\":{\"name\":\"BMC Pharmacology & Toxicology\",\"volume\":\"26 1\",\"pages\":\"59\"},\"PeriodicalIF\":2.7000,\"publicationDate\":\"2025-03-12\",\"publicationTypes\":\"Journal Article\",\"fieldsOfStudy\":null,\"isOpenAccess\":false,\"openAccessPdf\":\"https://www.ncbi.nlm.nih.gov/pmc/articles/PMC11905655/pdf/\",\"citationCount\":\"0\",\"resultStr\":null,\"platform\":\"Semanticscholar\",\"paperid\":null,\"PeriodicalName\":\"BMC Pharmacology & Toxicology\",\"FirstCategoryId\":\"3\",\"ListUrlMain\":\"https://doi.org/10.1186/s40360-025-00898-z\",\"RegionNum\":3,\"RegionCategory\":\"医学\",\"ArticlePicture\":[],\"TitleCN\":null,\"AbstractTextCN\":null,\"PMCID\":null,\"EPubDate\":\"\",\"PubModel\":\"\",\"JCR\":\"Q2\",\"JCRName\":\"PHARMACOLOGY & PHARMACY\",\"Score\":null,\"Total\":0}","platform":"Semanticscholar","paperid":null,"PeriodicalName":"BMC Pharmacology & Toxicology","FirstCategoryId":"3","ListUrlMain":"https://doi.org/10.1186/s40360-025-00898-z","RegionNum":3,"RegionCategory":"医学","ArticlePicture":[],"TitleCN":null,"AbstractTextCN":null,"PMCID":null,"EPubDate":"","PubModel":"","JCR":"Q2","JCRName":"PHARMACOLOGY & PHARMACY","Score":null,"Total":0}
引用次数: 0

摘要

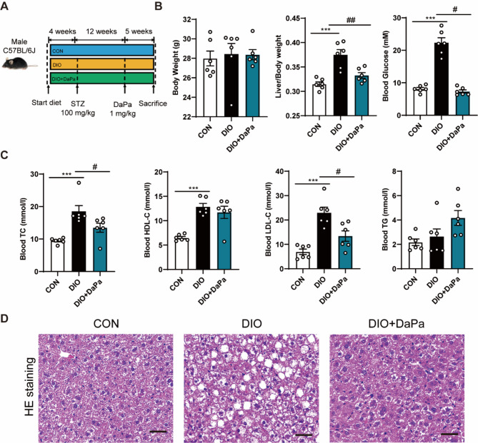
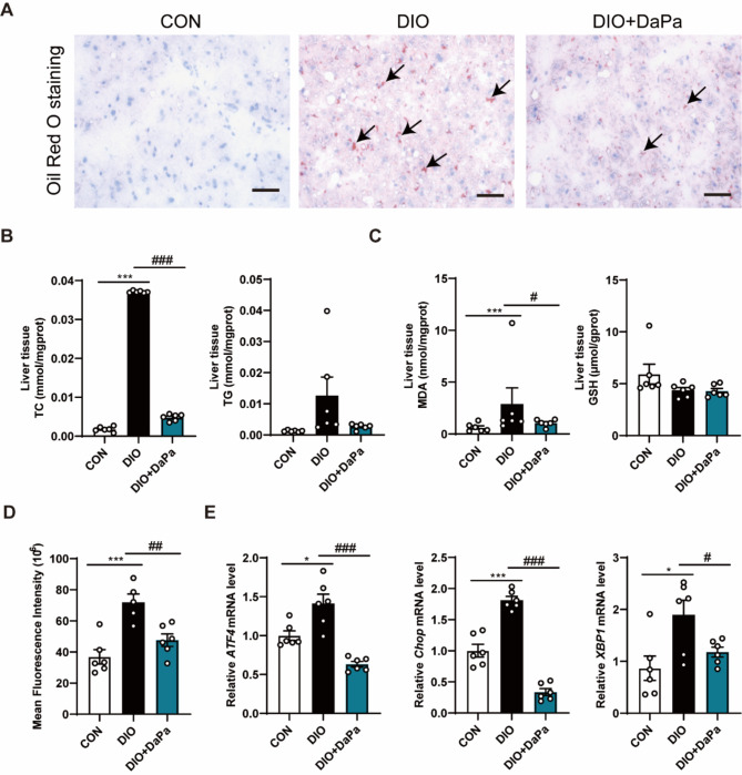
背景:代谢功能障碍相关脂肪变性肝病(MASLD)已成为一种全球流行的肝脏疾病,与肥胖、糖尿病和代谢综合征的发病率上升密切相关。Dapagliflozin (DaPa)是一种钠-葡萄糖共转运蛋白-2抑制剂,主要用于糖尿病治疗。它在临床治疗MASLD方面显示出潜在的疗效。然而,DaPa对MASLD影响的分子机制仍然知之甚少。因此,我们的目的是研究DaPa在MASLD中的作用和机制。方法:将雄性饮食性肥胖(DIO) C57BL/6J小鼠注射链脲佐菌素(STZ),然后给予高脂饮食方案刺激代谢功能障碍。随后给予DaPa灌胃5周。评估肝脂质积累、病理改变、炎症标志物和肝纤维化。结果:DaPa可减少DIO小鼠肝脏脂肪堆积。此外,它还降低了氧化应激和脂质过氧化水平,这是由于谷胱甘肽的上调和丙二醛和活性氧水平的下调。值得注意的是,DaPa下调了炎症反应,减少了肝纤维化。结论:DaPa通过抑制脂质积累、炎症、氧化应激和肝纤维化来预防MASLD。
本文章由计算机程序翻译,如有差异,请以英文原文为准。

Dapagliflozin attenuates metabolic dysfunction-associated steatotic liver disease by inhibiting lipid accumulation, inflammation and liver fibrosis.

Dapagliflozin attenuates metabolic dysfunction-associated steatotic liver disease by inhibiting lipid accumulation, inflammation and liver fibrosis.

Dapagliflozin attenuates metabolic dysfunction-associated steatotic liver disease by inhibiting lipid accumulation, inflammation and liver fibrosis.

Dapagliflozin attenuates metabolic dysfunction-associated steatotic liver disease by inhibiting lipid accumulation, inflammation and liver fibrosis.

Background: Metabolic dysfunction-associated steatotic liver disease (MASLD) has emerged as a globally prevalent liver disease, closely linked to the rising incidence of obesity, diabetes, and metabolic syndrome. Dapagliflozin (DaPa), a sodium-glucose cotransporter-2 inhibitor, is primarily prescribed for diabetes management. It has shown potential efficacy in managing MASLD in clinical settings. However, the molecular mechanisms underlying the effects of DaPa on MASLD remain poorly understood. Hence, we aimed to investigate the role of and mechanisms underlying DaPa in MASLD.

Methods: Male diet-induced obese (DIO) C57BL/6J mice were injected with streptozotocin (STZ), followed by a high-fat diet regimen to stimulate metabolic dysfunction. Subsequently, they received DaPa via gavage for 5 weeks. Hepatic lipid accumulation, pathological alterations, inflammatory markers, and liver fibrosis were assessed.

Results: DaPa administration reduced liver fat accumulation in DIO mice. Additionally, it decreased oxidative stress and lipid peroxide levels, which was attributed to the upregulation of glutathione and the downregulation of malondialdehyde and reactive oxygen species levels. Notably, DaPa downregulated the inflammatory response and reduced liver fibrosis.

Conclusions: DaPa protects against MASLD by inhibiting lipid accumulation, inflammation, oxidative stress, and liver fibrosis.

求助全文
通过发布文献求助,成功后即可免费获取论文全文。 去求助
来源期刊
BMC Pharmacology & Toxicology
BMC Pharmacology & Toxicology PHARMACOLOGY & PHARMACYTOXICOLOGY&nb-TOXICOLOGY
CiteScore
4.80
自引率
0.00%
发文量
87
审稿时长
12 weeks
期刊介绍: BMC Pharmacology and Toxicology is an open access, peer-reviewed journal that considers articles on all aspects of chemically defined therapeutic and toxic agents. The journal welcomes submissions from all fields of experimental and clinical pharmacology including clinical trials and toxicology.
×
引用
GB/T 7714-2015
复制
MLA
复制
APA
复制
导出至
BibTeX EndNote RefMan NoteFirst NoteExpress
×
提示
您的信息不完整,为了账户安全,请先补充。
现在去补充
×
提示
您因"违规操作"
具体请查看互助需知
我知道了
×
提示
确定
请完成安全验证×
copy
已复制链接
快去分享给好友吧!
我知道了
右上角分享
点击右上角分享
0
联系我们:info@booksci.cn Book学术提供免费学术资源搜索服务,方便国内外学者检索中英文文献。致力于提供最便捷和优质的服务体验。 Copyright © 2023 布克学术 All rights reserved.
京ICP备2023020795号-1
ghs 京公网安备 11010802042870号
Book学术文献互助
Book学术文献互助群
群 号:604180095
Book学术官方微信