胎盘源性因子促进人类ipsc -肝类器官生长

IF 15.7 1区 综合性期刊 Q1 MULTIDISCIPLINARY SCIENCES
Yoshiki Kuse, Shinya Matsumoto, Syusaku Tsuzuki, Erica Carolina, Takashi Okumura, Toshiharu Kasai, Soichiro Yamabe, Kiyoshi Yamaguchi, Yoichi Furukawa, Tomomi Tadokoro, Yasuharu Ueno, Takayoshi Oba, Naoki Tanimizu, Hideki Taniguchi
{"title":"胎盘源性因子促进人类ipsc -肝类器官生长","authors":"Yoshiki Kuse, Shinya Matsumoto, Syusaku Tsuzuki, Erica Carolina, Takashi Okumura, Toshiharu Kasai, Soichiro Yamabe, Kiyoshi Yamaguchi, Yoichi Furukawa, Tomomi Tadokoro, Yasuharu Ueno, Takayoshi Oba, Naoki Tanimizu, Hideki Taniguchi","doi":"10.1038/s41467-025-57551-w","DOIUrl":null,"url":null,"abstract":"<p>Organoids derived from human induced pluripotent stem cells (hiPSC) are potentially applicable for regenerative medicine. However, the applications have been hampered by limited organoid size and function as a consequence of a lack of progenitor expansion. Here, we report the recapitulation of progenitor expansion in hiPSC-liver organoids based on the analysis of mouse development. Visualization of blood perfusion and oxygen levels in mouse embryos reveals a transient hypoxic environment during hepatoblast expansion, despite active blood flow. During this specific stage, the placenta expresses various growth factors. Human and mouse placenta-liver interaction analysis identifies various placenta-derived factors. Among them, IL1α efficiently induces the growth in hiPSC-liver organoids as well as mouse fetal livers following progenitor expansion under hypoxia. Furthermore, subsequent oxygenation demonstrates that progenitors expanded by IL1α contribute to hiPSC-liver organoid size and function. Taken together, we demonstrate that treatment with the placenta-derived factor under hypoxia is a crucial human organoid culture technique that efficiently induces progenitor expansion.</p>","PeriodicalId":19066,"journal":{"name":"Nature Communications","volume":"20 1","pages":""},"PeriodicalIF":15.7000,"publicationDate":"2025-03-13","publicationTypes":"Journal Article","fieldsOfStudy":null,"isOpenAccess":false,"openAccessPdf":"","citationCount":"0","resultStr":"{\"title\":\"Placenta-derived factors contribute to human iPSC-liver organoid growth\",\"authors\":\"Yoshiki Kuse, Shinya Matsumoto, Syusaku Tsuzuki, Erica Carolina, Takashi Okumura, Toshiharu Kasai, Soichiro Yamabe, Kiyoshi Yamaguchi, Yoichi Furukawa, Tomomi Tadokoro, Yasuharu Ueno, Takayoshi Oba, Naoki Tanimizu, Hideki Taniguchi\",\"doi\":\"10.1038/s41467-025-57551-w\",\"DOIUrl\":null,\"url\":null,\"abstract\":\"<p>Organoids derived from human induced pluripotent stem cells (hiPSC) are potentially applicable for regenerative medicine. However, the applications have been hampered by limited organoid size and function as a consequence of a lack of progenitor expansion. Here, we report the recapitulation of progenitor expansion in hiPSC-liver organoids based on the analysis of mouse development. Visualization of blood perfusion and oxygen levels in mouse embryos reveals a transient hypoxic environment during hepatoblast expansion, despite active blood flow. During this specific stage, the placenta expresses various growth factors. Human and mouse placenta-liver interaction analysis identifies various placenta-derived factors. Among them, IL1α efficiently induces the growth in hiPSC-liver organoids as well as mouse fetal livers following progenitor expansion under hypoxia. Furthermore, subsequent oxygenation demonstrates that progenitors expanded by IL1α contribute to hiPSC-liver organoid size and function. Taken together, we demonstrate that treatment with the placenta-derived factor under hypoxia is a crucial human organoid culture technique that efficiently induces progenitor expansion.</p>\",\"PeriodicalId\":19066,\"journal\":{\"name\":\"Nature Communications\",\"volume\":\"20 1\",\"pages\":\"\"},\"PeriodicalIF\":15.7000,\"publicationDate\":\"2025-03-13\",\"publicationTypes\":\"Journal Article\",\"fieldsOfStudy\":null,\"isOpenAccess\":false,\"openAccessPdf\":\"\",\"citationCount\":\"0\",\"resultStr\":null,\"platform\":\"Semanticscholar\",\"paperid\":null,\"PeriodicalName\":\"Nature Communications\",\"FirstCategoryId\":\"103\",\"ListUrlMain\":\"https://doi.org/10.1038/s41467-025-57551-w\",\"RegionNum\":1,\"RegionCategory\":\"综合性期刊\",\"ArticlePicture\":[],\"TitleCN\":null,\"AbstractTextCN\":null,\"PMCID\":null,\"EPubDate\":\"\",\"PubModel\":\"\",\"JCR\":\"Q1\",\"JCRName\":\"MULTIDISCIPLINARY SCIENCES\",\"Score\":null,\"Total\":0}","platform":"Semanticscholar","paperid":null,"PeriodicalName":"Nature Communications","FirstCategoryId":"103","ListUrlMain":"https://doi.org/10.1038/s41467-025-57551-w","RegionNum":1,"RegionCategory":"综合性期刊","ArticlePicture":[],"TitleCN":null,"AbstractTextCN":null,"PMCID":null,"EPubDate":"","PubModel":"","JCR":"Q1","JCRName":"MULTIDISCIPLINARY SCIENCES","Score":null,"Total":0}
引用次数: 0

摘要

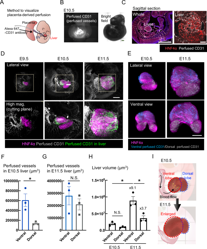
人类诱导多能干细胞(hiPSC)衍生的类器官在再生医学中具有潜在的应用前景。然而,由于缺乏祖细胞扩展,类器官的大小和功能有限,应用受到阻碍。在此,我们报告了基于小鼠发育分析的hipsc -肝类器官中祖细胞扩增的重现。小鼠胚胎的血液灌注和氧水平可视化显示,在肝母细胞扩张期间,尽管血流活跃,但存在短暂的缺氧环境。在这个特定的阶段,胎盘表达各种生长因子。人类和小鼠胎盘-肝脏相互作用分析确定了各种胎盘衍生的因素。其中,il - 1α能有效诱导hipsc -肝类器官和小鼠胎肝在缺氧条件下祖细胞扩张后的生长。此外,随后的氧合表明,il - 1α扩增的祖细胞有助于hipsc肝类器官的大小和功能。综上所述,我们证明在缺氧条件下使用胎盘衍生因子是一种重要的人类类器官培养技术,可以有效地诱导祖细胞扩增。
本文章由计算机程序翻译,如有差异,请以英文原文为准。

Placenta-derived factors contribute to human iPSC-liver organoid growth

Placenta-derived factors contribute to human iPSC-liver organoid growth

Organoids derived from human induced pluripotent stem cells (hiPSC) are potentially applicable for regenerative medicine. However, the applications have been hampered by limited organoid size and function as a consequence of a lack of progenitor expansion. Here, we report the recapitulation of progenitor expansion in hiPSC-liver organoids based on the analysis of mouse development. Visualization of blood perfusion and oxygen levels in mouse embryos reveals a transient hypoxic environment during hepatoblast expansion, despite active blood flow. During this specific stage, the placenta expresses various growth factors. Human and mouse placenta-liver interaction analysis identifies various placenta-derived factors. Among them, IL1α efficiently induces the growth in hiPSC-liver organoids as well as mouse fetal livers following progenitor expansion under hypoxia. Furthermore, subsequent oxygenation demonstrates that progenitors expanded by IL1α contribute to hiPSC-liver organoid size and function. Taken together, we demonstrate that treatment with the placenta-derived factor under hypoxia is a crucial human organoid culture technique that efficiently induces progenitor expansion.

求助全文
通过发布文献求助,成功后即可免费获取论文全文。 去求助
来源期刊
Nature Communications
Nature Communications Biological Science Disciplines-
CiteScore
24.90
自引率
2.40%
发文量
6928
审稿时长
3.7 months
期刊介绍: Nature Communications, an open-access journal, publishes high-quality research spanning all areas of the natural sciences. Papers featured in the journal showcase significant advances relevant to specialists in each respective field. With a 2-year impact factor of 16.6 (2022) and a median time of 8 days from submission to the first editorial decision, Nature Communications is committed to rapid dissemination of research findings. As a multidisciplinary journal, it welcomes contributions from biological, health, physical, chemical, Earth, social, mathematical, applied, and engineering sciences, aiming to highlight important breakthroughs within each domain.
×
引用
GB/T 7714-2015
复制
MLA
复制
APA
复制
导出至
BibTeX EndNote RefMan NoteFirst NoteExpress
×
提示
您的信息不完整,为了账户安全,请先补充。
现在去补充
×
提示
您因"违规操作"
具体请查看互助需知
我知道了
×
提示
确定
请完成安全验证×
copy
已复制链接
快去分享给好友吧!
我知道了
右上角分享
点击右上角分享
0
联系我们:info@booksci.cn Book学术提供免费学术资源搜索服务,方便国内外学者检索中英文文献。致力于提供最便捷和优质的服务体验。 Copyright © 2023 布克学术 All rights reserved.
京ICP备2023020795号-1
ghs 京公网安备 11010802042870号
Book学术文献互助
Book学术文献互助群
群 号:604180095
Book学术官方微信