fan1介导的翻译合成和POLQ/ helq介导的末端连接产生链间交联诱导的突变

IF 15.7 1区 综合性期刊 Q1 MULTIDISCIPLINARY SCIENCES
Jip Verschuren, Robin van Schendel, Ivo van Bostelen, Alex E. E. Verkennis, Puck Knipscheer, Marcel Tijsterman
{"title":"fan1介导的翻译合成和POLQ/ helq介导的末端连接产生链间交联诱导的突变","authors":"Jip Verschuren, Robin van Schendel, Ivo van Bostelen, Alex E. E. Verkennis, Puck Knipscheer, Marcel Tijsterman","doi":"10.1038/s41467-025-57764-z","DOIUrl":null,"url":null,"abstract":"<p>To counteract the damaging effects of DNA interstrand crosslinks (ICLs), cells have evolved various specialized ICL repair pathways. However, how ICL repair impacts genetic integrity remains incompletely understood. Here, we determined the mutagenic consequences of psoralen ICL repair in the animal model <i>C. elegans</i> and identify two mutagenic repair mechanisms: (i) translesion synthesis through POLH and REV1/3-mediated bypass, leading to single nucleotide polymorphisms (SNVs), and (ii) end joining via POLQ or HELQ action resulting in deletions. While we found no role for the Fanconi anemia genes FANCD2 and FANCI, disruption of TRAIP, which triggers unloading of the CMG helicase at sites of blocked replication, led to a strikingly altered repair profile, suggesting a role for DNA replication in the etiology of ICL-induced deletions. TRAIP deficiency did not affect SNV formation; instead, we found these SNVs to depend on the functionality of the Fanconi anemia-associated nuclease FAN1.</p>","PeriodicalId":19066,"journal":{"name":"Nature Communications","volume":"16 1","pages":""},"PeriodicalIF":15.7000,"publicationDate":"2025-03-13","publicationTypes":"Journal Article","fieldsOfStudy":null,"isOpenAccess":false,"openAccessPdf":"","citationCount":"0","resultStr":"{\"title\":\"FAN1-mediated translesion synthesis and POLQ/HELQ-mediated end joining generate interstrand crosslink-induced mutations\",\"authors\":\"Jip Verschuren, Robin van Schendel, Ivo van Bostelen, Alex E. E. Verkennis, Puck Knipscheer, Marcel Tijsterman\",\"doi\":\"10.1038/s41467-025-57764-z\",\"DOIUrl\":null,\"url\":null,\"abstract\":\"<p>To counteract the damaging effects of DNA interstrand crosslinks (ICLs), cells have evolved various specialized ICL repair pathways. However, how ICL repair impacts genetic integrity remains incompletely understood. Here, we determined the mutagenic consequences of psoralen ICL repair in the animal model <i>C. elegans</i> and identify two mutagenic repair mechanisms: (i) translesion synthesis through POLH and REV1/3-mediated bypass, leading to single nucleotide polymorphisms (SNVs), and (ii) end joining via POLQ or HELQ action resulting in deletions. While we found no role for the Fanconi anemia genes FANCD2 and FANCI, disruption of TRAIP, which triggers unloading of the CMG helicase at sites of blocked replication, led to a strikingly altered repair profile, suggesting a role for DNA replication in the etiology of ICL-induced deletions. TRAIP deficiency did not affect SNV formation; instead, we found these SNVs to depend on the functionality of the Fanconi anemia-associated nuclease FAN1.</p>\",\"PeriodicalId\":19066,\"journal\":{\"name\":\"Nature Communications\",\"volume\":\"16 1\",\"pages\":\"\"},\"PeriodicalIF\":15.7000,\"publicationDate\":\"2025-03-13\",\"publicationTypes\":\"Journal Article\",\"fieldsOfStudy\":null,\"isOpenAccess\":false,\"openAccessPdf\":\"\",\"citationCount\":\"0\",\"resultStr\":null,\"platform\":\"Semanticscholar\",\"paperid\":null,\"PeriodicalName\":\"Nature Communications\",\"FirstCategoryId\":\"103\",\"ListUrlMain\":\"https://doi.org/10.1038/s41467-025-57764-z\",\"RegionNum\":1,\"RegionCategory\":\"综合性期刊\",\"ArticlePicture\":[],\"TitleCN\":null,\"AbstractTextCN\":null,\"PMCID\":null,\"EPubDate\":\"\",\"PubModel\":\"\",\"JCR\":\"Q1\",\"JCRName\":\"MULTIDISCIPLINARY SCIENCES\",\"Score\":null,\"Total\":0}","platform":"Semanticscholar","paperid":null,"PeriodicalName":"Nature Communications","FirstCategoryId":"103","ListUrlMain":"https://doi.org/10.1038/s41467-025-57764-z","RegionNum":1,"RegionCategory":"综合性期刊","ArticlePicture":[],"TitleCN":null,"AbstractTextCN":null,"PMCID":null,"EPubDate":"","PubModel":"","JCR":"Q1","JCRName":"MULTIDISCIPLINARY SCIENCES","Score":null,"Total":0}
引用次数: 0

摘要

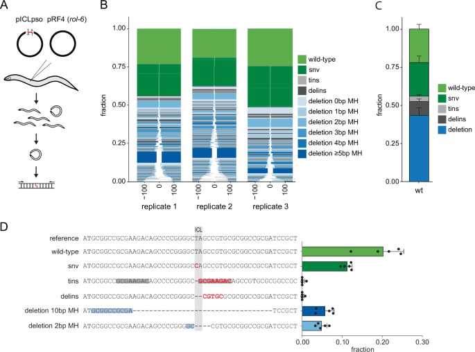
为了抵消DNA链间交联(ICL)的破坏作用,细胞进化出各种专门的ICL修复途径。然而,ICL修复如何影响遗传完整性仍不完全清楚。在这里,我们确定了动物模型秀丽隐杆线虫中补骨脂素ICL修复的致突变后果,并确定了两种致突变修复机制:(i)通过POLH和rev1 /3介导的旁路翻译合成,导致单核苷酸多态性(SNVs),以及(ii)通过POLQ或HELQ作用的末端连接导致缺失。虽然我们没有发现范可尼贫血基因FANCD2和FANCI的作用,但TRAIP的破坏会触发CMG解旋酶在阻断复制位点的卸载,导致修复谱发生显著改变,这表明DNA复制在icl诱导的缺失的病因学中起作用。TRAIP缺乏不影响SNV的形成;相反,我们发现这些snv依赖于范可尼贫血相关核酸酶FAN1的功能。
本文章由计算机程序翻译,如有差异,请以英文原文为准。

FAN1-mediated translesion synthesis and POLQ/HELQ-mediated end joining generate interstrand crosslink-induced mutations

FAN1-mediated translesion synthesis and POLQ/HELQ-mediated end joining generate interstrand crosslink-induced mutations

To counteract the damaging effects of DNA interstrand crosslinks (ICLs), cells have evolved various specialized ICL repair pathways. However, how ICL repair impacts genetic integrity remains incompletely understood. Here, we determined the mutagenic consequences of psoralen ICL repair in the animal model C. elegans and identify two mutagenic repair mechanisms: (i) translesion synthesis through POLH and REV1/3-mediated bypass, leading to single nucleotide polymorphisms (SNVs), and (ii) end joining via POLQ or HELQ action resulting in deletions. While we found no role for the Fanconi anemia genes FANCD2 and FANCI, disruption of TRAIP, which triggers unloading of the CMG helicase at sites of blocked replication, led to a strikingly altered repair profile, suggesting a role for DNA replication in the etiology of ICL-induced deletions. TRAIP deficiency did not affect SNV formation; instead, we found these SNVs to depend on the functionality of the Fanconi anemia-associated nuclease FAN1.

求助全文
通过发布文献求助,成功后即可免费获取论文全文。 去求助
来源期刊
Nature Communications
Nature Communications Biological Science Disciplines-
CiteScore
24.90
自引率
2.40%
发文量
6928
审稿时长
3.7 months
期刊介绍: Nature Communications, an open-access journal, publishes high-quality research spanning all areas of the natural sciences. Papers featured in the journal showcase significant advances relevant to specialists in each respective field. With a 2-year impact factor of 16.6 (2022) and a median time of 8 days from submission to the first editorial decision, Nature Communications is committed to rapid dissemination of research findings. As a multidisciplinary journal, it welcomes contributions from biological, health, physical, chemical, Earth, social, mathematical, applied, and engineering sciences, aiming to highlight important breakthroughs within each domain.
×
引用
GB/T 7714-2015
复制
MLA
复制
APA
复制
导出至
BibTeX EndNote RefMan NoteFirst NoteExpress
×
提示
您的信息不完整,为了账户安全,请先补充。
现在去补充
×
提示
您因"违规操作"
具体请查看互助需知
我知道了
×
提示
确定
请完成安全验证×
copy
已复制链接
快去分享给好友吧!
我知道了
右上角分享
点击右上角分享
0
联系我们:info@booksci.cn Book学术提供免费学术资源搜索服务,方便国内外学者检索中英文文献。致力于提供最便捷和优质的服务体验。 Copyright © 2023 布克学术 All rights reserved.
京ICP备2023020795号-1
ghs 京公网安备 11010802042870号
Book学术文献互助
Book学术文献互助群
群 号:604180095
Book学术官方微信