脑内皮细胞小窝蛋白-1/CXCL10轴促进T细胞跨血脑屏障的细胞迁移

IF 3.7 4区 医学 Q2 NEUROSCIENCES
ASN NEURO Pub Date : 2025-01-01 Epub Date: 2025-03-10 DOI:10.1080/17590914.2025.2472070
Troy N Trevino, Ali A Almousawi, Remy Martins-Goncalves, Andrea Ochoa-Raya, KaReisha F Robinson, Genesis L Abad, Leon M Tai, Suellen D Oliveira, Richard D Minshall, Sarah E Lutz
{"title":"脑内皮细胞小窝蛋白-1/CXCL10轴促进T细胞跨血脑屏障的细胞迁移","authors":"Troy N Trevino, Ali A Almousawi, Remy Martins-Goncalves, Andrea Ochoa-Raya, KaReisha F Robinson, Genesis L Abad, Leon M Tai, Suellen D Oliveira, Richard D Minshall, Sarah E Lutz","doi":"10.1080/17590914.2025.2472070","DOIUrl":null,"url":null,"abstract":"<p><p>The mechanisms that govern whether T cells cross blood-brain barrier (BBB) endothelium by transcellular versus paracellular routes are unclear. Caveolin-1 is a membrane scaffolding and signaling protein associated with transcellular transmigration through the endothelial cytoplasm. Here, we report that the neuroinflammatory chemokine CXCL10 induced transcellular, caveolar transmigration of CXCR3+ CD4+ T cells. Specifically, data revealed that CXCL10-induced transcellular transmigration requires expression of Caveolin-1 and ICAM-1 in brain endothelial cells and of the CXCL10 receptor, CXCR3, and LFA-1 in T cells. Moreover, Caveolin-1 promoted CXCL10 aggregation into brain endothelial cytoplasmic stores, providing a mechanism for activation and recruitment of CXCR3+ T cells to migrate at cytoplasmic locations, distal to cell-cell junctions. Consistent with our <i>in vitro</i> data, genetic ablation of Caveolin-1 reduces infiltration of CXCR3+ CD4+ T cells into the CNS in experimental autoimmune encephalomyelitis. Our findings establish a novel mechanism by which brain endothelial cells utilize Caveolin-1 dependent CXCL10 intracellular stores to license T cells for transcellular migration across the blood-brain barrier.</p>","PeriodicalId":8616,"journal":{"name":"ASN NEURO","volume":"17 1","pages":"2472070"},"PeriodicalIF":3.7000,"publicationDate":"2025-01-01","publicationTypes":"Journal Article","fieldsOfStudy":null,"isOpenAccess":false,"openAccessPdf":"https://www.ncbi.nlm.nih.gov/pmc/articles/PMC12047051/pdf/","citationCount":"0","resultStr":"{\"title\":\"A Brain Endothelial Cell Caveolin-1/CXCL10 Axis Promotes T Cell Transcellular Migration Across the Blood-Brain Barrier.\",\"authors\":\"Troy N Trevino, Ali A Almousawi, Remy Martins-Goncalves, Andrea Ochoa-Raya, KaReisha F Robinson, Genesis L Abad, Leon M Tai, Suellen D Oliveira, Richard D Minshall, Sarah E Lutz\",\"doi\":\"10.1080/17590914.2025.2472070\",\"DOIUrl\":null,\"url\":null,\"abstract\":\"<p><p>The mechanisms that govern whether T cells cross blood-brain barrier (BBB) endothelium by transcellular versus paracellular routes are unclear. Caveolin-1 is a membrane scaffolding and signaling protein associated with transcellular transmigration through the endothelial cytoplasm. Here, we report that the neuroinflammatory chemokine CXCL10 induced transcellular, caveolar transmigration of CXCR3+ CD4+ T cells. Specifically, data revealed that CXCL10-induced transcellular transmigration requires expression of Caveolin-1 and ICAM-1 in brain endothelial cells and of the CXCL10 receptor, CXCR3, and LFA-1 in T cells. Moreover, Caveolin-1 promoted CXCL10 aggregation into brain endothelial cytoplasmic stores, providing a mechanism for activation and recruitment of CXCR3+ T cells to migrate at cytoplasmic locations, distal to cell-cell junctions. Consistent with our <i>in vitro</i> data, genetic ablation of Caveolin-1 reduces infiltration of CXCR3+ CD4+ T cells into the CNS in experimental autoimmune encephalomyelitis. Our findings establish a novel mechanism by which brain endothelial cells utilize Caveolin-1 dependent CXCL10 intracellular stores to license T cells for transcellular migration across the blood-brain barrier.</p>\",\"PeriodicalId\":8616,\"journal\":{\"name\":\"ASN NEURO\",\"volume\":\"17 1\",\"pages\":\"2472070\"},\"PeriodicalIF\":3.7000,\"publicationDate\":\"2025-01-01\",\"publicationTypes\":\"Journal Article\",\"fieldsOfStudy\":null,\"isOpenAccess\":false,\"openAccessPdf\":\"https://www.ncbi.nlm.nih.gov/pmc/articles/PMC12047051/pdf/\",\"citationCount\":\"0\",\"resultStr\":null,\"platform\":\"Semanticscholar\",\"paperid\":null,\"PeriodicalName\":\"ASN NEURO\",\"FirstCategoryId\":\"3\",\"ListUrlMain\":\"https://doi.org/10.1080/17590914.2025.2472070\",\"RegionNum\":4,\"RegionCategory\":\"医学\",\"ArticlePicture\":[],\"TitleCN\":null,\"AbstractTextCN\":null,\"PMCID\":null,\"EPubDate\":\"2025/3/10 0:00:00\",\"PubModel\":\"Epub\",\"JCR\":\"Q2\",\"JCRName\":\"NEUROSCIENCES\",\"Score\":null,\"Total\":0}","platform":"Semanticscholar","paperid":null,"PeriodicalName":"ASN NEURO","FirstCategoryId":"3","ListUrlMain":"https://doi.org/10.1080/17590914.2025.2472070","RegionNum":4,"RegionCategory":"医学","ArticlePicture":[],"TitleCN":null,"AbstractTextCN":null,"PMCID":null,"EPubDate":"2025/3/10 0:00:00","PubModel":"Epub","JCR":"Q2","JCRName":"NEUROSCIENCES","Score":null,"Total":0}
引用次数: 0

摘要

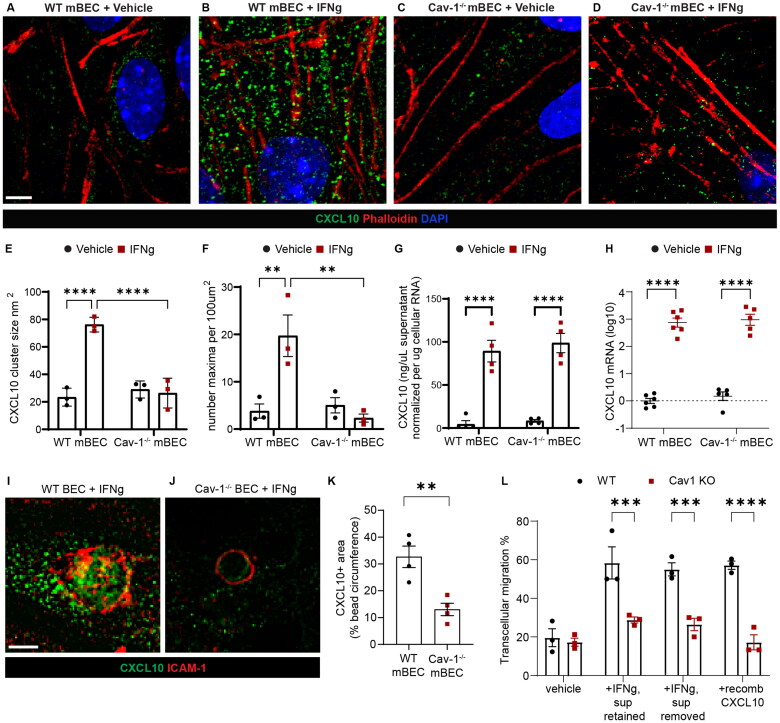
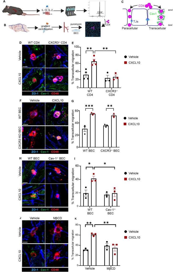
控制T细胞是否通过跨细胞或细胞旁途径穿过血脑屏障(BBB)内皮的机制尚不清楚。Caveolin-1是一种膜支架和信号蛋白,与通过内皮细胞质的跨细胞转运有关。在这里,我们报道了神经炎症趋化因子CXCL10诱导CXCR3+ CD4+ T细胞的跨细胞、空泡迁移。具体来说,数据显示CXCL10诱导的跨细胞迁移需要脑内皮细胞中Caveolin-1和ICAM-1的表达,以及T细胞中CXCL10受体CXCR3和LFA-1的表达。此外,Caveolin-1促进CXCL10聚集到脑内皮细胞质储藏库,为CXCR3+ T细胞的激活和募集提供了一种机制,使其迁移到细胞质位置,远至细胞-细胞连接处。与我们的体外实验数据一致,在实验性自身免疫性脑脊髓炎中,基因消融Caveolin-1可减少CXCR3+ CD4+ T细胞向中枢神经系统的浸润。我们的发现建立了一种新的机制,通过这种机制,脑内皮细胞利用Caveolin-1依赖性CXCL10细胞内储存来许可T细胞跨血脑屏障进行跨细胞迁移。
本文章由计算机程序翻译,如有差异,请以英文原文为准。

A Brain Endothelial Cell Caveolin-1/CXCL10 Axis Promotes T Cell Transcellular Migration Across the Blood-Brain Barrier.

A Brain Endothelial Cell Caveolin-1/CXCL10 Axis Promotes T Cell Transcellular Migration Across the Blood-Brain Barrier.

A Brain Endothelial Cell Caveolin-1/CXCL10 Axis Promotes T Cell Transcellular Migration Across the Blood-Brain Barrier.

A Brain Endothelial Cell Caveolin-1/CXCL10 Axis Promotes T Cell Transcellular Migration Across the Blood-Brain Barrier.

The mechanisms that govern whether T cells cross blood-brain barrier (BBB) endothelium by transcellular versus paracellular routes are unclear. Caveolin-1 is a membrane scaffolding and signaling protein associated with transcellular transmigration through the endothelial cytoplasm. Here, we report that the neuroinflammatory chemokine CXCL10 induced transcellular, caveolar transmigration of CXCR3+ CD4+ T cells. Specifically, data revealed that CXCL10-induced transcellular transmigration requires expression of Caveolin-1 and ICAM-1 in brain endothelial cells and of the CXCL10 receptor, CXCR3, and LFA-1 in T cells. Moreover, Caveolin-1 promoted CXCL10 aggregation into brain endothelial cytoplasmic stores, providing a mechanism for activation and recruitment of CXCR3+ T cells to migrate at cytoplasmic locations, distal to cell-cell junctions. Consistent with our in vitro data, genetic ablation of Caveolin-1 reduces infiltration of CXCR3+ CD4+ T cells into the CNS in experimental autoimmune encephalomyelitis. Our findings establish a novel mechanism by which brain endothelial cells utilize Caveolin-1 dependent CXCL10 intracellular stores to license T cells for transcellular migration across the blood-brain barrier.

求助全文
通过发布文献求助,成功后即可免费获取论文全文。 去求助
来源期刊
ASN NEURO
ASN NEURO NEUROSCIENCES-
CiteScore
7.70
自引率
4.30%
发文量
35
审稿时长
>12 weeks
期刊介绍: ASN NEURO is an open access, peer-reviewed journal uniquely positioned to provide investigators with the most recent advances across the breadth of the cellular and molecular neurosciences. The official journal of the American Society for Neurochemistry, ASN NEURO is dedicated to the promotion, support, and facilitation of communication among cellular and molecular neuroscientists of all specializations.
×
引用
GB/T 7714-2015
复制
MLA
复制
APA
复制
导出至
BibTeX EndNote RefMan NoteFirst NoteExpress
×
提示
您的信息不完整,为了账户安全,请先补充。
现在去补充
×
提示
您因"违规操作"
具体请查看互助需知
我知道了
×
提示
确定
请完成安全验证×
copy
已复制链接
快去分享给好友吧!
我知道了
右上角分享
点击右上角分享
0
联系我们:info@booksci.cn Book学术提供免费学术资源搜索服务,方便国内外学者检索中英文文献。致力于提供最便捷和优质的服务体验。 Copyright © 2023 布克学术 All rights reserved.
京ICP备2023020795号-1
ghs 京公网安备 11010802042870号
Book学术文献互助
Book学术文献互助群
群 号:604180095
Book学术官方微信