跨性别和性别差异个体阴道成形术后性满意度和功能(SatisFunction)调查:初步发展和未来临床应用的内容效度。

IF 2 3区 医学 Q1 MEDICINE, GENERAL & INTERNAL
Sexual Medicine Pub Date : 2025-03-08 eCollection Date: 2025-02-01 DOI:10.1093/sexmed/qfaf011
Amine Sahmoud, Rebekah Russell, Erika Kelley, Elad Fraiman, Carly Goldblatt, Matthew Loria, Kirtishri Mishra, Shubham Gupta, Rachel Pope
{"title":"跨性别和性别差异个体阴道成形术后性满意度和功能(SatisFunction)调查:初步发展和未来临床应用的内容效度。","authors":"Amine Sahmoud, Rebekah Russell, Erika Kelley, Elad Fraiman, Carly Goldblatt, Matthew Loria, Kirtishri Mishra, Shubham Gupta, Rachel Pope","doi":"10.1093/sexmed/qfaf011","DOIUrl":null,"url":null,"abstract":"<p><strong>Background: </strong>Transgender and gender diverse individuals (TGDIs) are people whose gender identity is not in line with their sex assigned at birth, but current surveys used for cisgender patients addressing sexual satisfaction and function (SFS) do not fit the needs of this unique population.</p><p><strong>Aim: </strong>The authors of this project sought to create and validate a new comprehensive survey in North American English that differs from the current options for TGDI post-vaginoplasty.</p><p><strong>Materials and methods: </strong>Using the current literature on SFS as a foundation, a 26-item survey was created and distributed to 16 TGDI at least 3 months post-vaginoplasty. Feedback and review for content validity took place in the forms of interviews with the 16 TGDI, an expert panel, and the creation of a community advisory board.</p><p><strong>Outcomes: </strong>Feedback was incorporated to transform the original 26-item questionnaire into a 32-question survey with eight domains, named the SatisFunction Survey Post-Vaginoplasty, which represents the preliminary development and content validity of the survey, with its clinical use not recommended until further validation steps are completed.</p><p><strong>Results: </strong>Feedback focused on improving the clarity of questions to address sexual vs non-sexual behaviors, providing definitions of terms in the question stems for improved user understanding, including more questions on specific anatomic locations, addressing gender dysphoria as it relates to genital self-image, specifying type of vaginoplasty and only including questions relevant to those with or without a vaginal canal.</p><p><strong>Clinical implications: </strong>The authors foresee clinical use of the survey for recurrent assessment in the postoperative period as well as post-revision.</p><p><strong>Strength and limitations: </strong>Community-based research is essential in developing an assessment tool tailored to the unique needs of a specific population. This study presents the findings of preliminary content validation but requires further validation before clinical use, and is limited by a small sample size from a single-site institution.</p><p><strong>Conclusion: </strong>Future directions involve completing the validation process for the survey with distribution to a larger TGDI population with other validated surveys with a subsequent cohort interview to address construct and divergent validity as well as reliability.</p>","PeriodicalId":21782,"journal":{"name":"Sexual Medicine","volume":"13 1","pages":"qfaf011"},"PeriodicalIF":2.0000,"publicationDate":"2025-03-08","publicationTypes":"Journal Article","fieldsOfStudy":null,"isOpenAccess":false,"openAccessPdf":"https://www.ncbi.nlm.nih.gov/pmc/articles/PMC11890106/pdf/","citationCount":"0","resultStr":"{\"title\":\"Sexual satisfaction and function (SatisFunction) survey post-vaginoplasty for transgender and gender diverse individuals: preliminary development and content validity for future clinical use.\",\"authors\":\"Amine Sahmoud, Rebekah Russell, Erika Kelley, Elad Fraiman, Carly Goldblatt, Matthew Loria, Kirtishri Mishra, Shubham Gupta, Rachel Pope\",\"doi\":\"10.1093/sexmed/qfaf011\",\"DOIUrl\":null,\"url\":null,\"abstract\":\"<p><strong>Background: </strong>Transgender and gender diverse individuals (TGDIs) are people whose gender identity is not in line with their sex assigned at birth, but current surveys used for cisgender patients addressing sexual satisfaction and function (SFS) do not fit the needs of this unique population.</p><p><strong>Aim: </strong>The authors of this project sought to create and validate a new comprehensive survey in North American English that differs from the current options for TGDI post-vaginoplasty.</p><p><strong>Materials and methods: </strong>Using the current literature on SFS as a foundation, a 26-item survey was created and distributed to 16 TGDI at least 3 months post-vaginoplasty. Feedback and review for content validity took place in the forms of interviews with the 16 TGDI, an expert panel, and the creation of a community advisory board.</p><p><strong>Outcomes: </strong>Feedback was incorporated to transform the original 26-item questionnaire into a 32-question survey with eight domains, named the SatisFunction Survey Post-Vaginoplasty, which represents the preliminary development and content validity of the survey, with its clinical use not recommended until further validation steps are completed.</p><p><strong>Results: </strong>Feedback focused on improving the clarity of questions to address sexual vs non-sexual behaviors, providing definitions of terms in the question stems for improved user understanding, including more questions on specific anatomic locations, addressing gender dysphoria as it relates to genital self-image, specifying type of vaginoplasty and only including questions relevant to those with or without a vaginal canal.</p><p><strong>Clinical implications: </strong>The authors foresee clinical use of the survey for recurrent assessment in the postoperative period as well as post-revision.</p><p><strong>Strength and limitations: </strong>Community-based research is essential in developing an assessment tool tailored to the unique needs of a specific population. This study presents the findings of preliminary content validation but requires further validation before clinical use, and is limited by a small sample size from a single-site institution.</p><p><strong>Conclusion: </strong>Future directions involve completing the validation process for the survey with distribution to a larger TGDI population with other validated surveys with a subsequent cohort interview to address construct and divergent validity as well as reliability.</p>\",\"PeriodicalId\":21782,\"journal\":{\"name\":\"Sexual Medicine\",\"volume\":\"13 1\",\"pages\":\"qfaf011\"},\"PeriodicalIF\":2.0000,\"publicationDate\":\"2025-03-08\",\"publicationTypes\":\"Journal Article\",\"fieldsOfStudy\":null,\"isOpenAccess\":false,\"openAccessPdf\":\"https://www.ncbi.nlm.nih.gov/pmc/articles/PMC11890106/pdf/\",\"citationCount\":\"0\",\"resultStr\":null,\"platform\":\"Semanticscholar\",\"paperid\":null,\"PeriodicalName\":\"Sexual Medicine\",\"FirstCategoryId\":\"3\",\"ListUrlMain\":\"https://doi.org/10.1093/sexmed/qfaf011\",\"RegionNum\":3,\"RegionCategory\":\"医学\",\"ArticlePicture\":[],\"TitleCN\":null,\"AbstractTextCN\":null,\"PMCID\":null,\"EPubDate\":\"2025/2/1 0:00:00\",\"PubModel\":\"eCollection\",\"JCR\":\"Q1\",\"JCRName\":\"MEDICINE, GENERAL & INTERNAL\",\"Score\":null,\"Total\":0}","platform":"Semanticscholar","paperid":null,"PeriodicalName":"Sexual Medicine","FirstCategoryId":"3","ListUrlMain":"https://doi.org/10.1093/sexmed/qfaf011","RegionNum":3,"RegionCategory":"医学","ArticlePicture":[],"TitleCN":null,"AbstractTextCN":null,"PMCID":null,"EPubDate":"2025/2/1 0:00:00","PubModel":"eCollection","JCR":"Q1","JCRName":"MEDICINE, GENERAL & INTERNAL","Score":null,"Total":0}
引用次数: 0

摘要

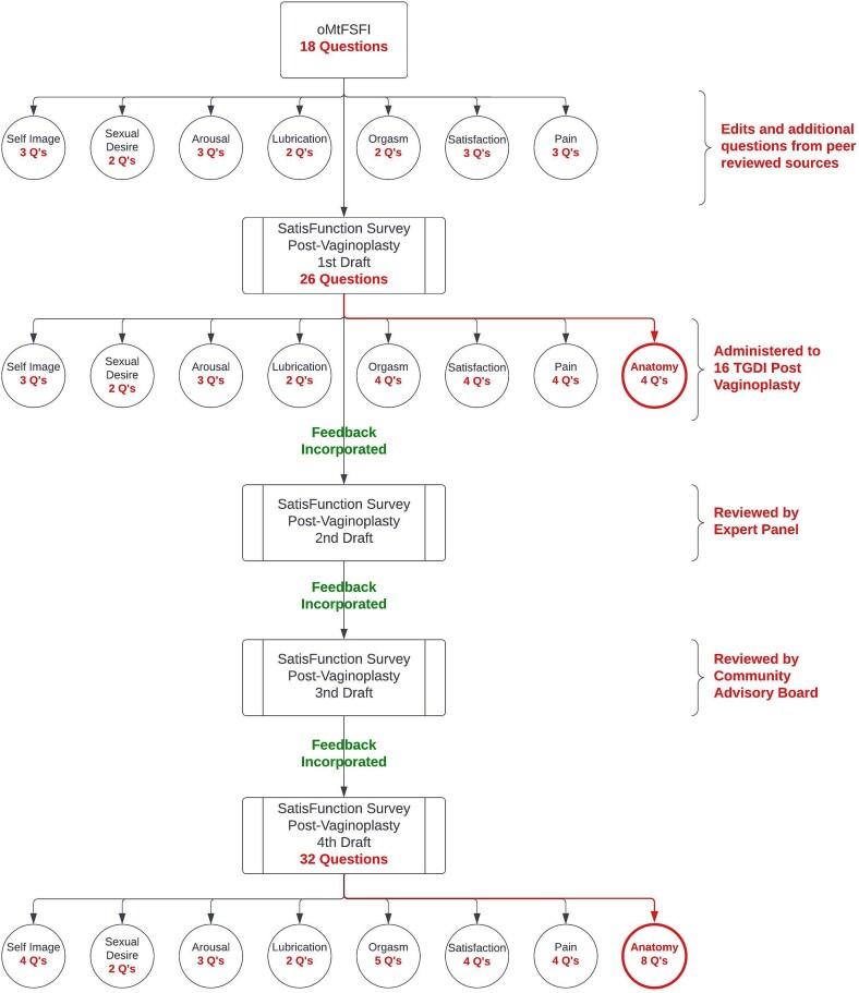
背景:变性人和性别多样性个体(TGDIs)是指性别认同与其出生时的性别分配不一致的人群,但目前用于顺性患者的性满足和功能(SFS)调查并不适合这一独特人群的需求。目的:该项目的作者试图创建和验证一项新的北美英语综合调查,不同于目前阴道成形术后TGDI的选择。材料和方法:以目前关于阴道成形术的文献为基础,创建了一份26项的调查,并在阴道成形术后至少3个月分发给16名TGDI。对内容有效性的反馈和审查以与16位TGDI、一个专家小组和创建一个社区咨询委员会的形式进行。结果:反馈被纳入,将原来的26项问卷转变为32个问题的8个领域调查,命名为阴道成形术后满意度调查,这代表了调查的初步发展和内容效度,在进一步验证步骤完成之前不建议临床使用。结果:反馈集中在提高问题的清晰度,以解决性行为与非性行为,提供问题系统中的术语定义,以提高用户的理解,包括更多关于特定解剖位置的问题,解决与生殖器自我形象相关的性别焦虑,指定阴道成形术的类型,只包括与阴道管或无阴道管相关的问题。临床意义:作者预见了该调查在术后以及翻修后的临床应用。优势和局限性:基于社区的研究对于开发适合特定人群独特需求的评估工具至关重要。本研究提出了初步内容验证的结果,但在临床使用前需要进一步验证,并且受到来自单一站点机构的小样本量的限制。结论:未来的方向包括完成调查的验证过程,分布到更大的TGDI人群,以及随后的队列访谈,以解决结构和分歧效度以及信度。
本文章由计算机程序翻译,如有差异,请以英文原文为准。

Sexual satisfaction and function (SatisFunction) survey post-vaginoplasty for transgender and gender diverse individuals: preliminary development and content validity for future clinical use.

Sexual satisfaction and function (SatisFunction) survey post-vaginoplasty for transgender and gender diverse individuals: preliminary development and content validity for future clinical use.

Background: Transgender and gender diverse individuals (TGDIs) are people whose gender identity is not in line with their sex assigned at birth, but current surveys used for cisgender patients addressing sexual satisfaction and function (SFS) do not fit the needs of this unique population.

Aim: The authors of this project sought to create and validate a new comprehensive survey in North American English that differs from the current options for TGDI post-vaginoplasty.

Materials and methods: Using the current literature on SFS as a foundation, a 26-item survey was created and distributed to 16 TGDI at least 3 months post-vaginoplasty. Feedback and review for content validity took place in the forms of interviews with the 16 TGDI, an expert panel, and the creation of a community advisory board.

Outcomes: Feedback was incorporated to transform the original 26-item questionnaire into a 32-question survey with eight domains, named the SatisFunction Survey Post-Vaginoplasty, which represents the preliminary development and content validity of the survey, with its clinical use not recommended until further validation steps are completed.

Results: Feedback focused on improving the clarity of questions to address sexual vs non-sexual behaviors, providing definitions of terms in the question stems for improved user understanding, including more questions on specific anatomic locations, addressing gender dysphoria as it relates to genital self-image, specifying type of vaginoplasty and only including questions relevant to those with or without a vaginal canal.

Clinical implications: The authors foresee clinical use of the survey for recurrent assessment in the postoperative period as well as post-revision.

Strength and limitations: Community-based research is essential in developing an assessment tool tailored to the unique needs of a specific population. This study presents the findings of preliminary content validation but requires further validation before clinical use, and is limited by a small sample size from a single-site institution.

Conclusion: Future directions involve completing the validation process for the survey with distribution to a larger TGDI population with other validated surveys with a subsequent cohort interview to address construct and divergent validity as well as reliability.

求助全文
通过发布文献求助,成功后即可免费获取论文全文。 去求助
来源期刊
Sexual Medicine
Sexual Medicine MEDICINE, GENERAL & INTERNAL-
CiteScore
5.40
自引率
0.00%
发文量
103
审稿时长
22 weeks
期刊介绍: Sexual Medicine is an official publication of the International Society for Sexual Medicine, and serves the field as the peer-reviewed, open access journal for rapid dissemination of multidisciplinary clinical and basic research in all areas of global sexual medicine, and particularly acts as a venue for topics of regional or sub-specialty interest. The journal is focused on issues in clinical medicine and epidemiology but also publishes basic science papers with particular relevance to specific populations. Sexual Medicine offers clinicians and researchers a rapid route to publication and the opportunity to publish in a broadly distributed and highly visible global forum. The journal publishes high quality articles from all over the world and actively seeks submissions from countries with expanding sexual medicine communities. Sexual Medicine relies on the same expert panel of editors and reviewers as The Journal of Sexual Medicine and Sexual Medicine Reviews.
×
引用
GB/T 7714-2015
复制
MLA
复制
APA
复制
导出至
BibTeX EndNote RefMan NoteFirst NoteExpress
×
提示
您的信息不完整,为了账户安全,请先补充。
现在去补充
×
提示
您因"违规操作"
具体请查看互助需知
我知道了
×
提示
确定
请完成安全验证×
copy
已复制链接
快去分享给好友吧!
我知道了
右上角分享
点击右上角分享
0
联系我们:info@booksci.cn Book学术提供免费学术资源搜索服务,方便国内外学者检索中英文文献。致力于提供最便捷和优质的服务体验。 Copyright © 2023 布克学术 All rights reserved.
京ICP备2023020795号-1
ghs 京公网安备 11010802042870号
Book学术文献互助
Book学术文献互助群
群 号:604180095
Book学术官方微信