LncRNA GAS5以m6a依赖的方式调控子宫肌瘤细胞的收缩。

IF 3.8 Q2 CELL BIOLOGY
Yue Sun, Min Zhang, Tianjun Wang, Shiyun Huang, Qing Zuo, Lanhua Liu, Runrun Feng, Yufei Han, Cen Cao, Haiyan Sun, Yihan Lu, Xinxin Zhu, Yuping Tang, Shuang Wu, Guoqiang Ping, Lizhou Sun, Zhiping Ge, Ziyan Jiang
{"title":"LncRNA GAS5以m6a依赖的方式调控子宫肌瘤细胞的收缩。","authors":"Yue Sun, Min Zhang, Tianjun Wang, Shiyun Huang, Qing Zuo, Lanhua Liu, Runrun Feng, Yufei Han, Cen Cao, Haiyan Sun, Yihan Lu, Xinxin Zhu, Yuping Tang, Shuang Wu, Guoqiang Ping, Lizhou Sun, Zhiping Ge, Ziyan Jiang","doi":"10.1093/function/zqaf009","DOIUrl":null,"url":null,"abstract":"<p><p>LncRNAs are engaged in signaling pathways in human physiological and pathological states. However, LncRNAs mediate the onset of human labor still remains unknown. RNA sequencing of lower segment myometrium (in labor vs. not in labor) was analyzed. N6-Methyladenosine (m6A) complexes were detected by RIP and meRIP in human myometrial cells. Plasmid and siRNA transfection was performed, and contraction ability was assessed. RNA pulldown, silver staining, protein mass spectrometry, and RIP were used to identify binding proteins. FISH and immunofluorescence costaining were applied to assess the coexpression. GAS5 was upregulated in human myometrium after labor onset. METTL3 and IGF2BP1 maintained GAS5 RNA stability based on actinomycin assay, thus strengthening the contraction of myometrial cells. RIP and meRIP revealed the binding sites of GAS5 with METTL3 and IGF2BP1, respectively. Furthermore, GAS5 binds TPM4 in cytoplasm of myometrium cells and transports TPM4 to the contraction filaments. m6A RNA modifications were also noted in the mouse myometrium after labor onset. These findings highlighted the critical role of m6A modification in GAS5, providing a new method to explore RNA epigenetic regulatory patterns in human parturition.</p>","PeriodicalId":73119,"journal":{"name":"Function (Oxford, England)","volume":" ","pages":""},"PeriodicalIF":3.8000,"publicationDate":"2025-03-24","publicationTypes":"Journal Article","fieldsOfStudy":null,"isOpenAccess":false,"openAccessPdf":"https://www.ncbi.nlm.nih.gov/pmc/articles/PMC11931615/pdf/","citationCount":"0","resultStr":"{\"title\":\"LncRNA GAS5 Regulates Myometrial Cell Contractions in an m6A-Dependent Manner.\",\"authors\":\"Yue Sun, Min Zhang, Tianjun Wang, Shiyun Huang, Qing Zuo, Lanhua Liu, Runrun Feng, Yufei Han, Cen Cao, Haiyan Sun, Yihan Lu, Xinxin Zhu, Yuping Tang, Shuang Wu, Guoqiang Ping, Lizhou Sun, Zhiping Ge, Ziyan Jiang\",\"doi\":\"10.1093/function/zqaf009\",\"DOIUrl\":null,\"url\":null,\"abstract\":\"<p><p>LncRNAs are engaged in signaling pathways in human physiological and pathological states. However, LncRNAs mediate the onset of human labor still remains unknown. RNA sequencing of lower segment myometrium (in labor vs. not in labor) was analyzed. N6-Methyladenosine (m6A) complexes were detected by RIP and meRIP in human myometrial cells. Plasmid and siRNA transfection was performed, and contraction ability was assessed. RNA pulldown, silver staining, protein mass spectrometry, and RIP were used to identify binding proteins. FISH and immunofluorescence costaining were applied to assess the coexpression. GAS5 was upregulated in human myometrium after labor onset. METTL3 and IGF2BP1 maintained GAS5 RNA stability based on actinomycin assay, thus strengthening the contraction of myometrial cells. RIP and meRIP revealed the binding sites of GAS5 with METTL3 and IGF2BP1, respectively. Furthermore, GAS5 binds TPM4 in cytoplasm of myometrium cells and transports TPM4 to the contraction filaments. m6A RNA modifications were also noted in the mouse myometrium after labor onset. These findings highlighted the critical role of m6A modification in GAS5, providing a new method to explore RNA epigenetic regulatory patterns in human parturition.</p>\",\"PeriodicalId\":73119,\"journal\":{\"name\":\"Function (Oxford, England)\",\"volume\":\" \",\"pages\":\"\"},\"PeriodicalIF\":3.8000,\"publicationDate\":\"2025-03-24\",\"publicationTypes\":\"Journal Article\",\"fieldsOfStudy\":null,\"isOpenAccess\":false,\"openAccessPdf\":\"https://www.ncbi.nlm.nih.gov/pmc/articles/PMC11931615/pdf/\",\"citationCount\":\"0\",\"resultStr\":null,\"platform\":\"Semanticscholar\",\"paperid\":null,\"PeriodicalName\":\"Function (Oxford, England)\",\"FirstCategoryId\":\"1085\",\"ListUrlMain\":\"https://doi.org/10.1093/function/zqaf009\",\"RegionNum\":0,\"RegionCategory\":null,\"ArticlePicture\":[],\"TitleCN\":null,\"AbstractTextCN\":null,\"PMCID\":null,\"EPubDate\":\"\",\"PubModel\":\"\",\"JCR\":\"Q2\",\"JCRName\":\"CELL BIOLOGY\",\"Score\":null,\"Total\":0}","platform":"Semanticscholar","paperid":null,"PeriodicalName":"Function (Oxford, England)","FirstCategoryId":"1085","ListUrlMain":"https://doi.org/10.1093/function/zqaf009","RegionNum":0,"RegionCategory":null,"ArticlePicture":[],"TitleCN":null,"AbstractTextCN":null,"PMCID":null,"EPubDate":"","PubModel":"","JCR":"Q2","JCRName":"CELL BIOLOGY","Score":null,"Total":0}
引用次数: 0

摘要

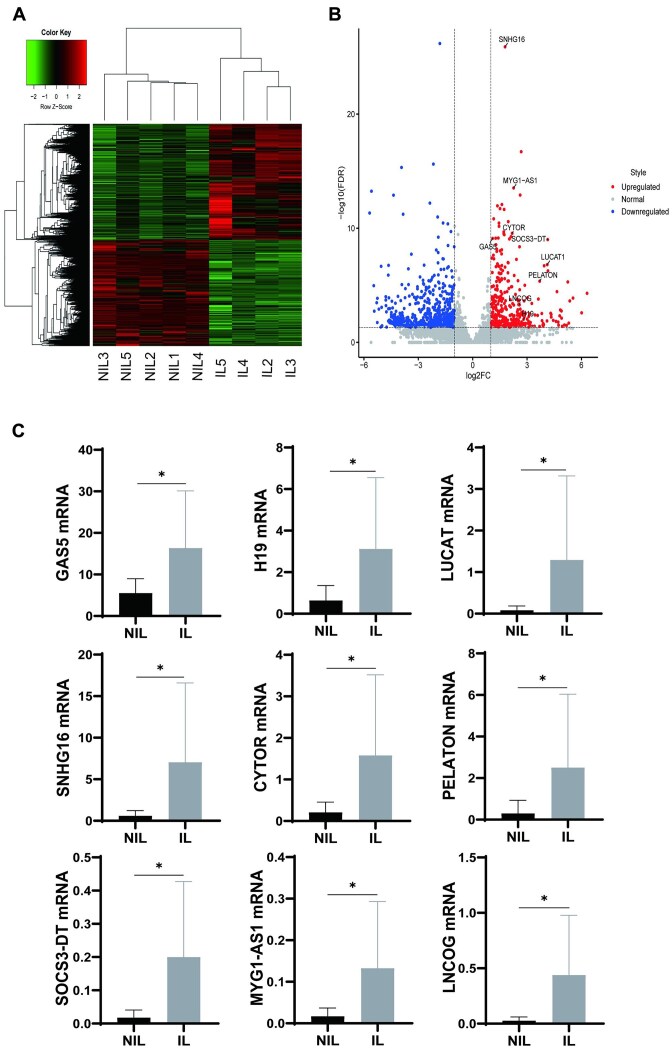
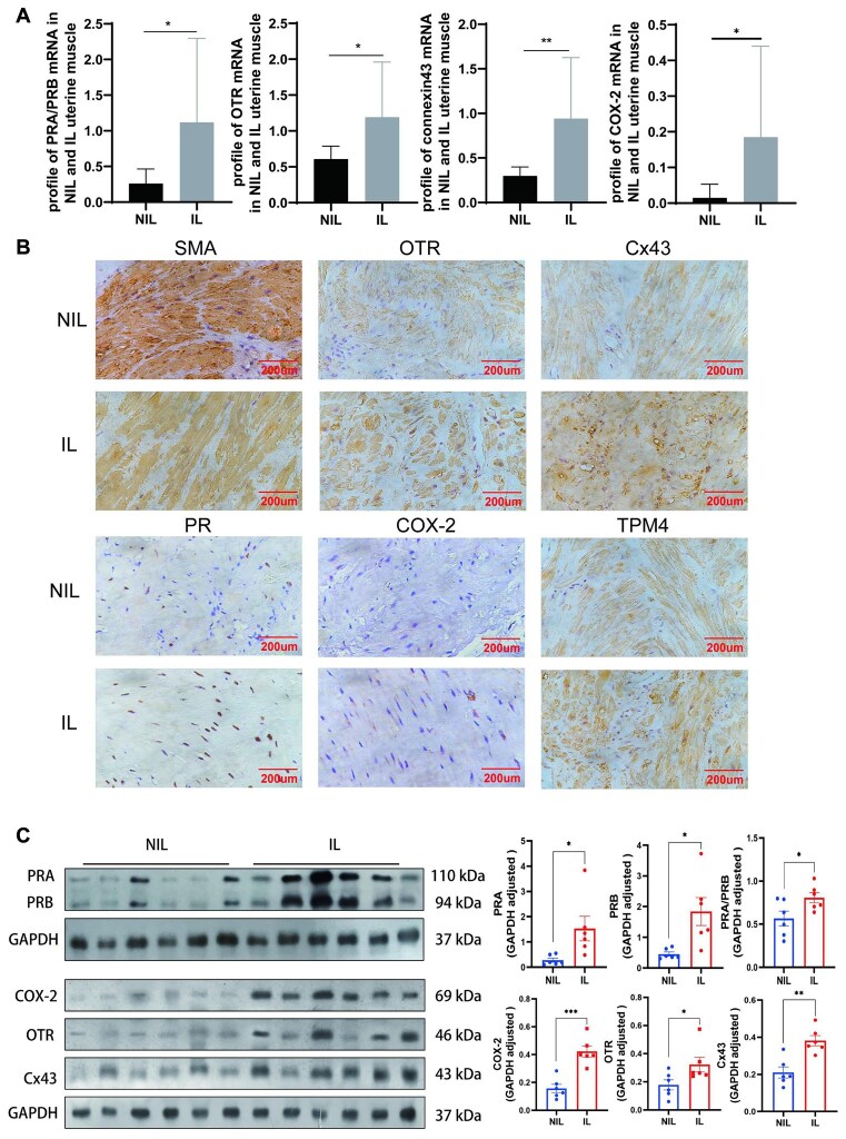
背景:LncRNAs参与人体生理和病理状态的信号通路。然而,lncrna介导人类分娩的发生仍然未知。方法:分析产程与非产程下段子宫肌层的RNA序列。采用RIP和meRIP检测人子宫肌瘤细胞中n6 -甲基腺苷(m6A)复合物。质粒和siRNA转染,并评估收缩能力。采用RNA拉下法、银染色法、蛋白质谱法和RIP法鉴定结合蛋白。应用FISH和免疫荧光染色检测共表达情况。结果:分娩后人子宫肌层中GAS5表达上调。放线菌素检测显示,METTL3和IGF2BP1维持GAS5 RNA的稳定性,从而加强了肌层细胞的收缩。RIP和meRIP分别揭示了GAS5与METTL3和IGF2BP1的结合位点。此外,GAS5与肌层细胞细胞质中的TPM4结合,并将TPM4转运至收缩丝。分娩后小鼠子宫肌层也出现了m6A RNA修饰。结论:这些发现突出了m6A修饰在GAS5中的关键作用,为探索人类胚胎发育过程中RNA表观遗传调控模式提供了一种新的方法。
本文章由计算机程序翻译,如有差异,请以英文原文为准。

LncRNA GAS5 Regulates Myometrial Cell Contractions in an m6A-Dependent Manner.

LncRNA GAS5 Regulates Myometrial Cell Contractions in an m6A-Dependent Manner.

LncRNA GAS5 Regulates Myometrial Cell Contractions in an m6A-Dependent Manner.

LncRNA GAS5 Regulates Myometrial Cell Contractions in an m6A-Dependent Manner.

LncRNAs are engaged in signaling pathways in human physiological and pathological states. However, LncRNAs mediate the onset of human labor still remains unknown. RNA sequencing of lower segment myometrium (in labor vs. not in labor) was analyzed. N6-Methyladenosine (m6A) complexes were detected by RIP and meRIP in human myometrial cells. Plasmid and siRNA transfection was performed, and contraction ability was assessed. RNA pulldown, silver staining, protein mass spectrometry, and RIP were used to identify binding proteins. FISH and immunofluorescence costaining were applied to assess the coexpression. GAS5 was upregulated in human myometrium after labor onset. METTL3 and IGF2BP1 maintained GAS5 RNA stability based on actinomycin assay, thus strengthening the contraction of myometrial cells. RIP and meRIP revealed the binding sites of GAS5 with METTL3 and IGF2BP1, respectively. Furthermore, GAS5 binds TPM4 in cytoplasm of myometrium cells and transports TPM4 to the contraction filaments. m6A RNA modifications were also noted in the mouse myometrium after labor onset. These findings highlighted the critical role of m6A modification in GAS5, providing a new method to explore RNA epigenetic regulatory patterns in human parturition.

求助全文
通过发布文献求助,成功后即可免费获取论文全文。 去求助
来源期刊
CiteScore
5.70
自引率
0.00%
发文量
0
审稿时长
3 weeks
×
引用
GB/T 7714-2015
复制
MLA
复制
APA
复制
导出至
BibTeX EndNote RefMan NoteFirst NoteExpress
×
提示
您的信息不完整,为了账户安全,请先补充。
现在去补充
×
提示
您因"违规操作"
具体请查看互助需知
我知道了
×
提示
确定
请完成安全验证×
copy
已复制链接
快去分享给好友吧!
我知道了
右上角分享
点击右上角分享
0
联系我们:info@booksci.cn Book学术提供免费学术资源搜索服务,方便国内外学者检索中英文文献。致力于提供最便捷和优质的服务体验。 Copyright © 2023 布克学术 All rights reserved.
京ICP备2023020795号-1
ghs 京公网安备 11010802042870号
Book学术文献互助
Book学术文献互助群
群 号:604180095
Book学术官方微信