核磁共振成像检测阿尔茨海默病和肺部感染大鼠模型的血脑屏障改变。

npj Imaging Pub Date : 2025-01-01 Epub Date: 2025-03-04 DOI:10.1038/s44303-025-00071-5
Yolanda Ohene, William J Morrey, Elizabeth Powell, Katherine F Smethers, Nadim Luka, Kieron South, Michael Berks, Catherine B Lawrence, Geoff J M Parker, Laura M Parkes, Hervé Boutin, Ben R Dickie
{"title":"核磁共振成像检测阿尔茨海默病和肺部感染大鼠模型的血脑屏障改变。","authors":"Yolanda Ohene, William J Morrey, Elizabeth Powell, Katherine F Smethers, Nadim Luka, Kieron South, Michael Berks, Catherine B Lawrence, Geoff J M Parker, Laura M Parkes, Hervé Boutin, Ben R Dickie","doi":"10.1038/s44303-025-00071-5","DOIUrl":null,"url":null,"abstract":"<p><p>Pneumonia is a common infection in people suffering with Alzheimer's disease, leading to delirium, critical illness or severe neurological decline, which may be due to an amplified response of the blood-brain barrier (BBB) to peripheral insult. We assess the response of the BBB to repeated <i>Streptococcus pneumoniae</i> lung infection in rat model of Alzheimer's disease (TgF344-AD), at 13- and 18-months old, using dynamic contrast-enhanced (DCE) MRI and filter exchange imaging. Higher BBB water exchange rate is initially detected in infected TgF344-AD rats. BBB water exchange rates correlated with hippocampus aquaporin-4 water channel expression in infected animals. We detected no differences in BBB permeability to gadolinium contrast agent measured by DCE-MRI, confirmed by staining for tight junction proteins, occludin and claudin-5. These findings provide insight into the mechanisms of how peripheral inflammation impacts the BBB.</p>","PeriodicalId":501709,"journal":{"name":"npj Imaging","volume":"3 1","pages":"8"},"PeriodicalIF":0.0000,"publicationDate":"2025-01-01","publicationTypes":"Journal Article","fieldsOfStudy":null,"isOpenAccess":false,"openAccessPdf":"https://www.ncbi.nlm.nih.gov/pmc/articles/PMC11879872/pdf/","citationCount":"0","resultStr":"{\"title\":\"MRI detects blood-brain barrier alterations in a rat model of Alzheimer's disease and lung infection.\",\"authors\":\"Yolanda Ohene, William J Morrey, Elizabeth Powell, Katherine F Smethers, Nadim Luka, Kieron South, Michael Berks, Catherine B Lawrence, Geoff J M Parker, Laura M Parkes, Hervé Boutin, Ben R Dickie\",\"doi\":\"10.1038/s44303-025-00071-5\",\"DOIUrl\":null,\"url\":null,\"abstract\":\"<p><p>Pneumonia is a common infection in people suffering with Alzheimer's disease, leading to delirium, critical illness or severe neurological decline, which may be due to an amplified response of the blood-brain barrier (BBB) to peripheral insult. We assess the response of the BBB to repeated <i>Streptococcus pneumoniae</i> lung infection in rat model of Alzheimer's disease (TgF344-AD), at 13- and 18-months old, using dynamic contrast-enhanced (DCE) MRI and filter exchange imaging. Higher BBB water exchange rate is initially detected in infected TgF344-AD rats. BBB water exchange rates correlated with hippocampus aquaporin-4 water channel expression in infected animals. We detected no differences in BBB permeability to gadolinium contrast agent measured by DCE-MRI, confirmed by staining for tight junction proteins, occludin and claudin-5. These findings provide insight into the mechanisms of how peripheral inflammation impacts the BBB.</p>\",\"PeriodicalId\":501709,\"journal\":{\"name\":\"npj Imaging\",\"volume\":\"3 1\",\"pages\":\"8\"},\"PeriodicalIF\":0.0000,\"publicationDate\":\"2025-01-01\",\"publicationTypes\":\"Journal Article\",\"fieldsOfStudy\":null,\"isOpenAccess\":false,\"openAccessPdf\":\"https://www.ncbi.nlm.nih.gov/pmc/articles/PMC11879872/pdf/\",\"citationCount\":\"0\",\"resultStr\":null,\"platform\":\"Semanticscholar\",\"paperid\":null,\"PeriodicalName\":\"npj Imaging\",\"FirstCategoryId\":\"1085\",\"ListUrlMain\":\"https://doi.org/10.1038/s44303-025-00071-5\",\"RegionNum\":0,\"RegionCategory\":null,\"ArticlePicture\":[],\"TitleCN\":null,\"AbstractTextCN\":null,\"PMCID\":null,\"EPubDate\":\"2025/3/4 0:00:00\",\"PubModel\":\"Epub\",\"JCR\":\"\",\"JCRName\":\"\",\"Score\":null,\"Total\":0}","platform":"Semanticscholar","paperid":null,"PeriodicalName":"npj Imaging","FirstCategoryId":"1085","ListUrlMain":"https://doi.org/10.1038/s44303-025-00071-5","RegionNum":0,"RegionCategory":null,"ArticlePicture":[],"TitleCN":null,"AbstractTextCN":null,"PMCID":null,"EPubDate":"2025/3/4 0:00:00","PubModel":"Epub","JCR":"","JCRName":"","Score":null,"Total":0}
引用次数: 0

摘要

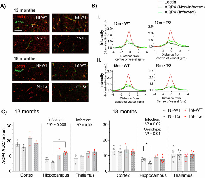
肺炎是阿尔茨海默病患者的一种常见感染,可导致谵妄、危重疾病或严重的神经功能衰退,这可能是由于血脑屏障(BBB)对外周损伤的反应增强所致。我们评估了13个月和18个月大的阿尔茨海默病大鼠模型(TgF344-AD)血脑屏障对反复肺炎链球菌肺部感染的反应,使用动态对比增强(DCE) MRI和滤光片交换成像。感染的TgF344-AD大鼠最初检测到较高的血脑屏障水交换率。感染动物血脑屏障水交换率与海马水通道蛋白-4表达相关。通过对紧密连接蛋白、occludin和claudin-5的染色,我们发现DCE-MRI测量的钆造影剂对血脑屏障的通透性没有差异。这些发现为外周炎症如何影响血脑屏障的机制提供了见解。
本文章由计算机程序翻译,如有差异,请以英文原文为准。

MRI detects blood-brain barrier alterations in a rat model of Alzheimer's disease and lung infection.

MRI detects blood-brain barrier alterations in a rat model of Alzheimer's disease and lung infection.

MRI detects blood-brain barrier alterations in a rat model of Alzheimer's disease and lung infection.

MRI detects blood-brain barrier alterations in a rat model of Alzheimer's disease and lung infection.

Pneumonia is a common infection in people suffering with Alzheimer's disease, leading to delirium, critical illness or severe neurological decline, which may be due to an amplified response of the blood-brain barrier (BBB) to peripheral insult. We assess the response of the BBB to repeated Streptococcus pneumoniae lung infection in rat model of Alzheimer's disease (TgF344-AD), at 13- and 18-months old, using dynamic contrast-enhanced (DCE) MRI and filter exchange imaging. Higher BBB water exchange rate is initially detected in infected TgF344-AD rats. BBB water exchange rates correlated with hippocampus aquaporin-4 water channel expression in infected animals. We detected no differences in BBB permeability to gadolinium contrast agent measured by DCE-MRI, confirmed by staining for tight junction proteins, occludin and claudin-5. These findings provide insight into the mechanisms of how peripheral inflammation impacts the BBB.

求助全文
通过发布文献求助,成功后即可免费获取论文全文。 去求助
来源期刊
自引率
0.00%
发文量
0
×
引用
GB/T 7714-2015
复制
MLA
复制
APA
复制
导出至
BibTeX EndNote RefMan NoteFirst NoteExpress
×
提示
您的信息不完整,为了账户安全,请先补充。
现在去补充
×
提示
您因"违规操作"
具体请查看互助需知
我知道了
×
提示
确定
请完成安全验证×
copy
已复制链接
快去分享给好友吧!
我知道了
右上角分享
点击右上角分享
0
联系我们:info@booksci.cn Book学术提供免费学术资源搜索服务,方便国内外学者检索中英文文献。致力于提供最便捷和优质的服务体验。 Copyright © 2023 布克学术 All rights reserved.
京ICP备2023020795号-1
ghs 京公网安备 11010802042870号
Book学术文献互助
Book学术文献互助群
群 号:604180095
Book学术官方微信