miR-542-3p 通过调节 PTEN/AKT/GSK3β/β-catenin 通路,减轻皮质酮诱导的抑郁小鼠海马神经元损伤。

0 MEDICINE, RESEARCH & EXPERIMENTAL
Ningbo Yang, Jie Li, Hongxia Hu, Xujiang Wang
{"title":"miR-542-3p 通过调节 PTEN/AKT/GSK3β/β-catenin 通路,减轻皮质酮诱导的抑郁小鼠海马神经元损伤。","authors":"Ningbo Yang, Jie Li, Hongxia Hu, Xujiang Wang","doi":"10.17305/bb.2025.11523","DOIUrl":null,"url":null,"abstract":"<p><p>Depression is a common psychological disease, and nerve injury is the key link of depression. The molecular mechanism involved in this link needs to be explored. miR-542-3p can reduce the degree of hippocampal neuronal damage in rats, but its mechanism in the neural damage of depression is still unclear. HT-22 cell injury was induced by corticosterone (CORT). After overexpression or knockdown of miR-542-3p, CORT-induced HT-22 cell injury was tested by cell counting kit-8 (CCK-8) assay, lactate dehydrogenase (LDH) assay and flow cytometry. Inflammatory and oxidative stress indicator levels were analyzed by kit and flow cytometry. The target genes of miR-542-3p were obtained by database analysis, and the targeting relationship between miR-542-3p and phosphatase and tensin homolog (PTEN) was explored based on dual luciferase assay. After PTEN overexpression or application of AKT pathway agonist MK-2206, the degree of cell damage, inflammation, and oxidative stress were detected again. CORT was used to induce depression in mice. Pathological changes of brain tissue structure and neuronal survival were observed by pathological staining. The miR-542-3p, PTEN, and AKT/GSK3β/β-catenin pathway protein levels in vivo and in vitro were detected by qRT-PCR and Western blot. Overexpression/knockdown of miR-542-3p alleviated/aggravated CORT-induced cell injury, inflammation, and oxidation levels in HT-22 cells (P < 0.05). Meanwhile, overexpressed miR-542-3p can reduce neurological damage of mice. miR-542-3p can target PTEN, and it can trigger the AKT/GSK3β/β-catenin pathway by targeting PTEN expression to reduce CORT-induced nerve injury (P < 0.05). miR-542-3p can reduce CORT-induced hippocampal neuronal damage by targeting PTEN and activating the AKT/GSK3β/β-catenin pathway.</p>","PeriodicalId":72398,"journal":{"name":"Biomolecules & biomedicine","volume":" ","pages":"2067-2082"},"PeriodicalIF":0.0000,"publicationDate":"2025-08-05","publicationTypes":"Journal Article","fieldsOfStudy":null,"isOpenAccess":false,"openAccessPdf":"https://www.ncbi.nlm.nih.gov/pmc/articles/PMC12450084/pdf/","citationCount":"0","resultStr":"{\"title\":\"miR-542-3p attenuates corticosterone-induced hippocampal neuronal damage in depressive mice by modulating PTEN/AKT/GSK3β/β-catenin pathway.\",\"authors\":\"Ningbo Yang, Jie Li, Hongxia Hu, Xujiang Wang\",\"doi\":\"10.17305/bb.2025.11523\",\"DOIUrl\":null,\"url\":null,\"abstract\":\"<p><p>Depression is a common psychological disease, and nerve injury is the key link of depression. The molecular mechanism involved in this link needs to be explored. miR-542-3p can reduce the degree of hippocampal neuronal damage in rats, but its mechanism in the neural damage of depression is still unclear. HT-22 cell injury was induced by corticosterone (CORT). After overexpression or knockdown of miR-542-3p, CORT-induced HT-22 cell injury was tested by cell counting kit-8 (CCK-8) assay, lactate dehydrogenase (LDH) assay and flow cytometry. Inflammatory and oxidative stress indicator levels were analyzed by kit and flow cytometry. The target genes of miR-542-3p were obtained by database analysis, and the targeting relationship between miR-542-3p and phosphatase and tensin homolog (PTEN) was explored based on dual luciferase assay. After PTEN overexpression or application of AKT pathway agonist MK-2206, the degree of cell damage, inflammation, and oxidative stress were detected again. CORT was used to induce depression in mice. Pathological changes of brain tissue structure and neuronal survival were observed by pathological staining. The miR-542-3p, PTEN, and AKT/GSK3β/β-catenin pathway protein levels in vivo and in vitro were detected by qRT-PCR and Western blot. Overexpression/knockdown of miR-542-3p alleviated/aggravated CORT-induced cell injury, inflammation, and oxidation levels in HT-22 cells (P < 0.05). Meanwhile, overexpressed miR-542-3p can reduce neurological damage of mice. miR-542-3p can target PTEN, and it can trigger the AKT/GSK3β/β-catenin pathway by targeting PTEN expression to reduce CORT-induced nerve injury (P < 0.05). miR-542-3p can reduce CORT-induced hippocampal neuronal damage by targeting PTEN and activating the AKT/GSK3β/β-catenin pathway.</p>\",\"PeriodicalId\":72398,\"journal\":{\"name\":\"Biomolecules & biomedicine\",\"volume\":\" \",\"pages\":\"2067-2082\"},\"PeriodicalIF\":0.0000,\"publicationDate\":\"2025-08-05\",\"publicationTypes\":\"Journal Article\",\"fieldsOfStudy\":null,\"isOpenAccess\":false,\"openAccessPdf\":\"https://www.ncbi.nlm.nih.gov/pmc/articles/PMC12450084/pdf/\",\"citationCount\":\"0\",\"resultStr\":null,\"platform\":\"Semanticscholar\",\"paperid\":null,\"PeriodicalName\":\"Biomolecules & biomedicine\",\"FirstCategoryId\":\"1085\",\"ListUrlMain\":\"https://doi.org/10.17305/bb.2025.11523\",\"RegionNum\":0,\"RegionCategory\":null,\"ArticlePicture\":[],\"TitleCN\":null,\"AbstractTextCN\":null,\"PMCID\":null,\"EPubDate\":\"\",\"PubModel\":\"\",\"JCR\":\"0\",\"JCRName\":\"MEDICINE, RESEARCH & EXPERIMENTAL\",\"Score\":null,\"Total\":0}","platform":"Semanticscholar","paperid":null,"PeriodicalName":"Biomolecules & biomedicine","FirstCategoryId":"1085","ListUrlMain":"https://doi.org/10.17305/bb.2025.11523","RegionNum":0,"RegionCategory":null,"ArticlePicture":[],"TitleCN":null,"AbstractTextCN":null,"PMCID":null,"EPubDate":"","PubModel":"","JCR":"0","JCRName":"MEDICINE, RESEARCH & EXPERIMENTAL","Score":null,"Total":0}
引用次数: 0

摘要

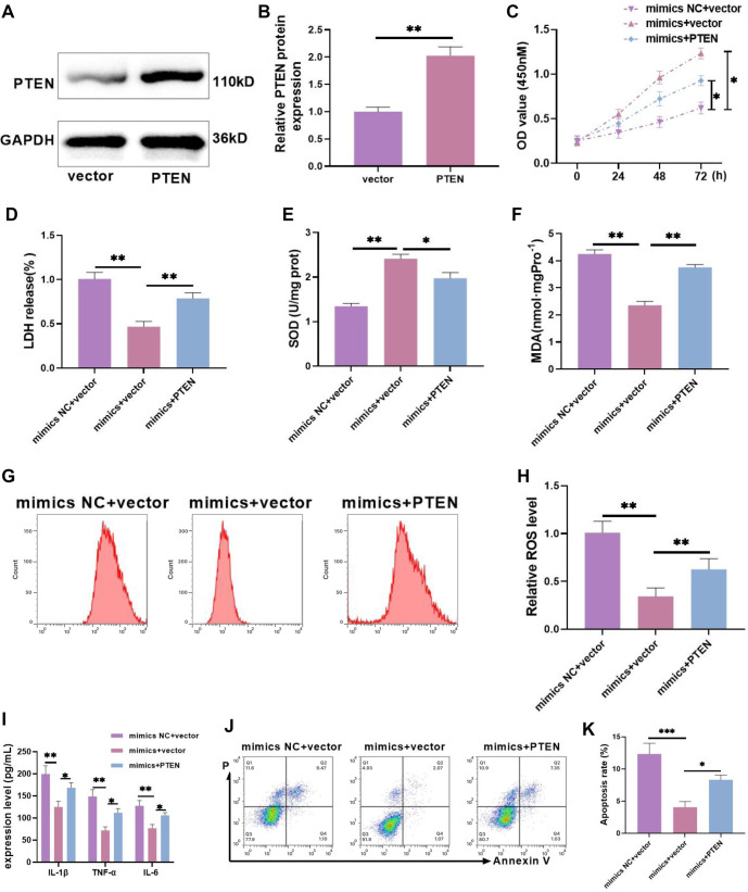
抑郁症是一种常见的心理疾病,神经损伤是抑郁症的关键环节。这一环节所涉及的分子机制有待探索。miR-542-3p可减轻大鼠海马神经元损伤程度,但其在抑郁症神经损伤中的作用机制尚不清楚。皮质酮(CORT)诱导HT-22细胞损伤。过表达或敲低miR-542-3p后,采用细胞计数试剂盒-8 (CCK-8)法、乳酸脱氢酶(LDH)法和流式细胞术检测cort诱导的HT-22细胞损伤。通过试剂盒和流式细胞术分析炎症和氧化应激指标水平。通过数据库分析获得miR-542-3p的靶基因,并基于双荧光素酶法探索miR-542-3p与磷酸酶和紧张素同源物(PTEN)的靶向关系。PTEN过表达或应用AKT通路激动剂MK-2206后,再次检测细胞损伤程度、炎症程度和氧化应激程度。采用CORT诱导小鼠抑郁。病理染色观察大鼠脑组织结构病理变化及神经元存活情况。采用qRT-PCR和Western blot检测小鼠体内、体外miR-542-3p、PTEN、AKT/GSK3β/β-catenin通路蛋白水平。miR-542-3p过表达/敲低可减轻/加重cort诱导的HT-22细胞损伤、炎症和氧化水平(P < 0.05)。同时,过表达miR-542-3p可减轻小鼠神经损伤。miR-542-3p可以靶向PTEN,通过靶向PTEN表达触发AKT/GSK3β/β-catenin通路,减轻cort诱导的神经损伤(P < 0.05)。miR-542-3p可以通过靶向PTEN和激活AKT/GSK3β/β-catenin通路来减轻cort诱导的海马神经元损伤。
本文章由计算机程序翻译,如有差异,请以英文原文为准。

miR-542-3p attenuates corticosterone-induced hippocampal neuronal damage in depressive mice by modulating PTEN/AKT/GSK3β/β-catenin pathway.

miR-542-3p attenuates corticosterone-induced hippocampal neuronal damage in depressive mice by modulating PTEN/AKT/GSK3β/β-catenin pathway.

miR-542-3p attenuates corticosterone-induced hippocampal neuronal damage in depressive mice by modulating PTEN/AKT/GSK3β/β-catenin pathway.

miR-542-3p attenuates corticosterone-induced hippocampal neuronal damage in depressive mice by modulating PTEN/AKT/GSK3β/β-catenin pathway.

Depression is a common psychological disease, and nerve injury is the key link of depression. The molecular mechanism involved in this link needs to be explored. miR-542-3p can reduce the degree of hippocampal neuronal damage in rats, but its mechanism in the neural damage of depression is still unclear. HT-22 cell injury was induced by corticosterone (CORT). After overexpression or knockdown of miR-542-3p, CORT-induced HT-22 cell injury was tested by cell counting kit-8 (CCK-8) assay, lactate dehydrogenase (LDH) assay and flow cytometry. Inflammatory and oxidative stress indicator levels were analyzed by kit and flow cytometry. The target genes of miR-542-3p were obtained by database analysis, and the targeting relationship between miR-542-3p and phosphatase and tensin homolog (PTEN) was explored based on dual luciferase assay. After PTEN overexpression or application of AKT pathway agonist MK-2206, the degree of cell damage, inflammation, and oxidative stress were detected again. CORT was used to induce depression in mice. Pathological changes of brain tissue structure and neuronal survival were observed by pathological staining. The miR-542-3p, PTEN, and AKT/GSK3β/β-catenin pathway protein levels in vivo and in vitro were detected by qRT-PCR and Western blot. Overexpression/knockdown of miR-542-3p alleviated/aggravated CORT-induced cell injury, inflammation, and oxidation levels in HT-22 cells (P < 0.05). Meanwhile, overexpressed miR-542-3p can reduce neurological damage of mice. miR-542-3p can target PTEN, and it can trigger the AKT/GSK3β/β-catenin pathway by targeting PTEN expression to reduce CORT-induced nerve injury (P < 0.05). miR-542-3p can reduce CORT-induced hippocampal neuronal damage by targeting PTEN and activating the AKT/GSK3β/β-catenin pathway.

求助全文
通过发布文献求助,成功后即可免费获取论文全文。 去求助
来源期刊
CiteScore
1.10
自引率
0.00%
发文量
0
×
引用
GB/T 7714-2015
复制
MLA
复制
APA
复制
导出至
BibTeX EndNote RefMan NoteFirst NoteExpress
×
提示
您的信息不完整,为了账户安全,请先补充。
现在去补充
×
提示
您因"违规操作"
具体请查看互助需知
我知道了
×
提示
确定
请完成安全验证×
copy
已复制链接
快去分享给好友吧!
我知道了
右上角分享
点击右上角分享
0
联系我们:info@booksci.cn Book学术提供免费学术资源搜索服务,方便国内外学者检索中英文文献。致力于提供最便捷和优质的服务体验。 Copyright © 2023 布克学术 All rights reserved.
京ICP备2023020795号-1
ghs 京公网安备 11010802042870号
Book学术文献互助
Book学术文献互助群
群 号:604180095
Book学术官方微信