腹内侧前额叶皮层突出的团聚核神经元在厌恶记忆消退过程中的不同神经反应。

IF 2.9 3区 医学 Q2 NEUROSCIENCES
Yuki Mochizuki, Asuka Joji-Nishino, Kazuo Emoto, Akira Uematsu
{"title":"腹内侧前额叶皮层突出的团聚核神经元在厌恶记忆消退过程中的不同神经反应。","authors":"Yuki Mochizuki, Asuka Joji-Nishino, Kazuo Emoto, Akira Uematsu","doi":"10.1186/s13041-025-01185-y","DOIUrl":null,"url":null,"abstract":"<p><p>Animals adaptively regulate aversive memories in safe environments through extinction, a process central to exposure therapy for anxiety disorders. The limbic thalamus controls cognitive function in concert with interconnected cortical and limbic structures. Though medial prefrontal (mPFC) afferents to the limbic thalamus regulate aversive memory, the functional role of limbic thalamus efferents to mPFC is unclear. Here, we investigated the roles of thalamic nuclei, the reuniens (RE) and mediodorsal (MD) thalamus, projecting to the medial prefrontal cortex (mPFC) in aversive memory conditioning and extinction in male mice. Using retrograde tracing, we demonstrated that ventromedial PFC (vmPFC)- and dorsomedial PFC (dmPFC)-projecting neurons are topologically segregated within the RE and MD. Fiber photometry revealed that both RE→vmPFC and MD→vmPFC neurons respond to aversive stimuli. Notably, RE→vmPFC neurons develop shock-associated cue (CS+) response during aversive conditioning. During extinction, RE→vmPFC neurons exhibited a biphasic response to CS+, while MD→vmPFC neurons showed no cue-evoked activity. Neither optogenetic activation nor inactivation of these populations altered freezing behavior during extinction compared to controls. Collectively, these findings indicate that RE→vmPFC neurons encode aversive cue information during extinction but are dispensable for behavioral modulation. This study highlights the distinct contributions of limbic thalamus-PFC circuits to aversive memory processing.</p>","PeriodicalId":18851,"journal":{"name":"Molecular Brain","volume":"18 1","pages":"18"},"PeriodicalIF":2.9000,"publicationDate":"2025-03-05","publicationTypes":"Journal Article","fieldsOfStudy":null,"isOpenAccess":false,"openAccessPdf":"https://www.ncbi.nlm.nih.gov/pmc/articles/PMC11881366/pdf/","citationCount":"0","resultStr":"{\"title\":\"Distinct neural responses of ventromedial prefrontal cortex-projecting nucleus reuniens neurons during aversive memory extinction.\",\"authors\":\"Yuki Mochizuki, Asuka Joji-Nishino, Kazuo Emoto, Akira Uematsu\",\"doi\":\"10.1186/s13041-025-01185-y\",\"DOIUrl\":null,\"url\":null,\"abstract\":\"<p><p>Animals adaptively regulate aversive memories in safe environments through extinction, a process central to exposure therapy for anxiety disorders. The limbic thalamus controls cognitive function in concert with interconnected cortical and limbic structures. Though medial prefrontal (mPFC) afferents to the limbic thalamus regulate aversive memory, the functional role of limbic thalamus efferents to mPFC is unclear. Here, we investigated the roles of thalamic nuclei, the reuniens (RE) and mediodorsal (MD) thalamus, projecting to the medial prefrontal cortex (mPFC) in aversive memory conditioning and extinction in male mice. Using retrograde tracing, we demonstrated that ventromedial PFC (vmPFC)- and dorsomedial PFC (dmPFC)-projecting neurons are topologically segregated within the RE and MD. Fiber photometry revealed that both RE→vmPFC and MD→vmPFC neurons respond to aversive stimuli. Notably, RE→vmPFC neurons develop shock-associated cue (CS+) response during aversive conditioning. During extinction, RE→vmPFC neurons exhibited a biphasic response to CS+, while MD→vmPFC neurons showed no cue-evoked activity. Neither optogenetic activation nor inactivation of these populations altered freezing behavior during extinction compared to controls. Collectively, these findings indicate that RE→vmPFC neurons encode aversive cue information during extinction but are dispensable for behavioral modulation. This study highlights the distinct contributions of limbic thalamus-PFC circuits to aversive memory processing.</p>\",\"PeriodicalId\":18851,\"journal\":{\"name\":\"Molecular Brain\",\"volume\":\"18 1\",\"pages\":\"18\"},\"PeriodicalIF\":2.9000,\"publicationDate\":\"2025-03-05\",\"publicationTypes\":\"Journal Article\",\"fieldsOfStudy\":null,\"isOpenAccess\":false,\"openAccessPdf\":\"https://www.ncbi.nlm.nih.gov/pmc/articles/PMC11881366/pdf/\",\"citationCount\":\"0\",\"resultStr\":null,\"platform\":\"Semanticscholar\",\"paperid\":null,\"PeriodicalName\":\"Molecular Brain\",\"FirstCategoryId\":\"3\",\"ListUrlMain\":\"https://doi.org/10.1186/s13041-025-01185-y\",\"RegionNum\":3,\"RegionCategory\":\"医学\",\"ArticlePicture\":[],\"TitleCN\":null,\"AbstractTextCN\":null,\"PMCID\":null,\"EPubDate\":\"\",\"PubModel\":\"\",\"JCR\":\"Q2\",\"JCRName\":\"NEUROSCIENCES\",\"Score\":null,\"Total\":0}","platform":"Semanticscholar","paperid":null,"PeriodicalName":"Molecular Brain","FirstCategoryId":"3","ListUrlMain":"https://doi.org/10.1186/s13041-025-01185-y","RegionNum":3,"RegionCategory":"医学","ArticlePicture":[],"TitleCN":null,"AbstractTextCN":null,"PMCID":null,"EPubDate":"","PubModel":"","JCR":"Q2","JCRName":"NEUROSCIENCES","Score":null,"Total":0}
引用次数: 0

摘要

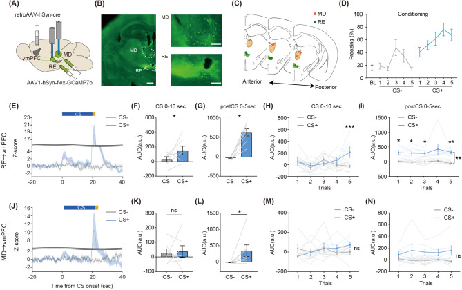
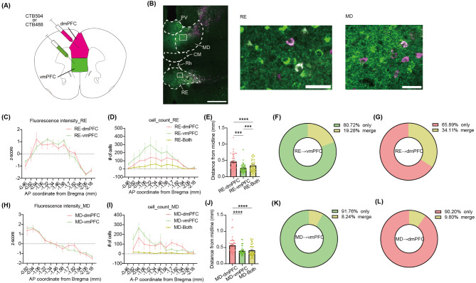
动物在安全的环境中通过灭绝来适应性地调节厌恶记忆,这是焦虑症暴露疗法的核心过程。边缘丘脑与相互联系的皮层和边缘结构一起控制认知功能。虽然内侧前额叶(mPFC)传入边缘丘脑调节厌恶记忆,但边缘丘脑传入mPFC的功能作用尚不清楚。在此,我们研究了雄性小鼠丘脑核(reuniens (RE)和medial odorsal (MD))在投射到内侧前额叶皮层(mPFC)的丘脑核在厌恶记忆条件反射和消退中的作用。通过逆行追踪,我们发现腹内侧PFC (vmPFC)和背内侧PFC (dmPFC)投射神经元在RE和MD内是拓扑分离的。纤维光度测定显示RE→vmPFC和MD→vmPFC神经元都对厌恶刺激有反应。值得注意的是,在厌恶条件反射过程中,RE→vmPFC神经元产生了冲击相关线索(CS+)反应。在消失过程中,RE→vmPFC神经元对CS+表现出双相反应,而MD→vmPFC神经元对CS+无线索诱发活性。与对照组相比,光遗传激活和灭活都没有改变这些种群在灭绝期间的冻结行为。总的来说,这些发现表明,RE→vmPFC神经元在消失过程中编码厌恶提示信息,但在行为调节中是必不可少的。这项研究强调了边缘丘脑- pfc回路对厌恶记忆加工的独特贡献。
本文章由计算机程序翻译,如有差异,请以英文原文为准。

Distinct neural responses of ventromedial prefrontal cortex-projecting nucleus reuniens neurons during aversive memory extinction.

Distinct neural responses of ventromedial prefrontal cortex-projecting nucleus reuniens neurons during aversive memory extinction.

Distinct neural responses of ventromedial prefrontal cortex-projecting nucleus reuniens neurons during aversive memory extinction.

Distinct neural responses of ventromedial prefrontal cortex-projecting nucleus reuniens neurons during aversive memory extinction.

Animals adaptively regulate aversive memories in safe environments through extinction, a process central to exposure therapy for anxiety disorders. The limbic thalamus controls cognitive function in concert with interconnected cortical and limbic structures. Though medial prefrontal (mPFC) afferents to the limbic thalamus regulate aversive memory, the functional role of limbic thalamus efferents to mPFC is unclear. Here, we investigated the roles of thalamic nuclei, the reuniens (RE) and mediodorsal (MD) thalamus, projecting to the medial prefrontal cortex (mPFC) in aversive memory conditioning and extinction in male mice. Using retrograde tracing, we demonstrated that ventromedial PFC (vmPFC)- and dorsomedial PFC (dmPFC)-projecting neurons are topologically segregated within the RE and MD. Fiber photometry revealed that both RE→vmPFC and MD→vmPFC neurons respond to aversive stimuli. Notably, RE→vmPFC neurons develop shock-associated cue (CS+) response during aversive conditioning. During extinction, RE→vmPFC neurons exhibited a biphasic response to CS+, while MD→vmPFC neurons showed no cue-evoked activity. Neither optogenetic activation nor inactivation of these populations altered freezing behavior during extinction compared to controls. Collectively, these findings indicate that RE→vmPFC neurons encode aversive cue information during extinction but are dispensable for behavioral modulation. This study highlights the distinct contributions of limbic thalamus-PFC circuits to aversive memory processing.

求助全文
通过发布文献求助,成功后即可免费获取论文全文。 去求助
来源期刊
Molecular Brain
Molecular Brain NEUROSCIENCES-
CiteScore
7.30
自引率
0.00%
发文量
97
审稿时长
>12 weeks
期刊介绍: Molecular Brain is an open access, peer-reviewed journal that considers manuscripts on all aspects of studies on the nervous system at the molecular, cellular, and systems level providing a forum for scientists to communicate their findings. Molecular brain research is a rapidly expanding research field in which integrative approaches at the genetic, molecular, cellular and synaptic levels yield key information about the physiological and pathological brain. These studies involve the use of a wide range of modern techniques in molecular biology, genomics, proteomics, imaging and electrophysiology.
×
引用
GB/T 7714-2015
复制
MLA
复制
APA
复制
导出至
BibTeX EndNote RefMan NoteFirst NoteExpress
×
提示
您的信息不完整,为了账户安全,请先补充。
现在去补充
×
提示
您因"违规操作"
具体请查看互助需知
我知道了
×
提示
确定
请完成安全验证×
copy
已复制链接
快去分享给好友吧!
我知道了
右上角分享
点击右上角分享
0
联系我们:info@booksci.cn Book学术提供免费学术资源搜索服务,方便国内外学者检索中英文文献。致力于提供最便捷和优质的服务体验。 Copyright © 2023 布克学术 All rights reserved.
京ICP备2023020795号-1
ghs 京公网安备 11010802042870号
Book学术文献互助
Book学术文献互助群
群 号:604180095
Book学术官方微信