TAK-981在小鼠性腺周围白色脂肪组织中模拟基因低SUMOylation的药理抑制作用。

IF 3.1 4区 生物学 Q2 ENDOCRINOLOGY & METABOLISM
Adipocyte Pub Date : 2025-12-01 Epub Date: 2025-03-06 DOI:10.1080/21623945.2025.2474107
Damien Dufour, Xu Zhao, Florian Chaleil, Patrizia Maria Christiane Nothnagel, Magnar Bjørås, Anne-Marie Lefrançois-Martinez, Antoine Martinez, Pierre Chymkowitch
{"title":"TAK-981在小鼠性腺周围白色脂肪组织中模拟基因低SUMOylation的药理抑制作用。","authors":"Damien Dufour, Xu Zhao, Florian Chaleil, Patrizia Maria Christiane Nothnagel, Magnar Bjørås, Anne-Marie Lefrançois-Martinez, Antoine Martinez, Pierre Chymkowitch","doi":"10.1080/21623945.2025.2474107","DOIUrl":null,"url":null,"abstract":"<p><p>Post-translational modification by the small ubiquitin-like modifier (SUMO) is essential for cellular differentiation and homeostasis. Here, we investigate the role of SUMOylation in adipose tissue development using TAK-981, a pharmacological inhibitor of SUMOylation. Administration of TAK-981 to mice resulted in significant defect in weight gain and adipocyte atrophy in perigonadal white adipose tissue (gWAT) depots. Gene expression analyses revealed a marked downregulation of adipogenic genes, including <i>Pparg</i>, <i>Cebpa</i>, and <i>Fasn</i>. Our data thus indicate that TAK-981 treatment impaired adipogenesis in gWAT, consistent with prior findings that SUMOylation supports transcriptional regulation of adipogenesis and lipid metabolism. We also found significant infiltration of immune cells and efferocytosis in gWAT. Our results thus indicate that SUMOylation inhibition using a small molecule phenocopies genetic hypoSUMOylation models, highlighting its critical role in maintaining adipocyte functionality and immune environment. These findings provide evidence that SUMOylation is essential for fat accumulation <i>in vivo</i>. Furthermore, given that TAK-981 is currently under clinical evaluation for the treatment of solid tumors, our results underscore the importance of considering the potential unintended effects of SUMOylation inhibition on adipose tissue in patients.</p>","PeriodicalId":7226,"journal":{"name":"Adipocyte","volume":"14 1","pages":"2474107"},"PeriodicalIF":3.1000,"publicationDate":"2025-12-01","publicationTypes":"Journal Article","fieldsOfStudy":null,"isOpenAccess":false,"openAccessPdf":"https://www.ncbi.nlm.nih.gov/pmc/articles/PMC11901380/pdf/","citationCount":"0","resultStr":"{\"title\":\"Pharmacological inhibition of SUMOylation with TAK-981 mimics genetic HypoSUMOylation in murine perigonadal white adipose tissue.\",\"authors\":\"Damien Dufour, Xu Zhao, Florian Chaleil, Patrizia Maria Christiane Nothnagel, Magnar Bjørås, Anne-Marie Lefrançois-Martinez, Antoine Martinez, Pierre Chymkowitch\",\"doi\":\"10.1080/21623945.2025.2474107\",\"DOIUrl\":null,\"url\":null,\"abstract\":\"<p><p>Post-translational modification by the small ubiquitin-like modifier (SUMO) is essential for cellular differentiation and homeostasis. Here, we investigate the role of SUMOylation in adipose tissue development using TAK-981, a pharmacological inhibitor of SUMOylation. Administration of TAK-981 to mice resulted in significant defect in weight gain and adipocyte atrophy in perigonadal white adipose tissue (gWAT) depots. Gene expression analyses revealed a marked downregulation of adipogenic genes, including <i>Pparg</i>, <i>Cebpa</i>, and <i>Fasn</i>. Our data thus indicate that TAK-981 treatment impaired adipogenesis in gWAT, consistent with prior findings that SUMOylation supports transcriptional regulation of adipogenesis and lipid metabolism. We also found significant infiltration of immune cells and efferocytosis in gWAT. Our results thus indicate that SUMOylation inhibition using a small molecule phenocopies genetic hypoSUMOylation models, highlighting its critical role in maintaining adipocyte functionality and immune environment. These findings provide evidence that SUMOylation is essential for fat accumulation <i>in vivo</i>. Furthermore, given that TAK-981 is currently under clinical evaluation for the treatment of solid tumors, our results underscore the importance of considering the potential unintended effects of SUMOylation inhibition on adipose tissue in patients.</p>\",\"PeriodicalId\":7226,\"journal\":{\"name\":\"Adipocyte\",\"volume\":\"14 1\",\"pages\":\"2474107\"},\"PeriodicalIF\":3.1000,\"publicationDate\":\"2025-12-01\",\"publicationTypes\":\"Journal Article\",\"fieldsOfStudy\":null,\"isOpenAccess\":false,\"openAccessPdf\":\"https://www.ncbi.nlm.nih.gov/pmc/articles/PMC11901380/pdf/\",\"citationCount\":\"0\",\"resultStr\":null,\"platform\":\"Semanticscholar\",\"paperid\":null,\"PeriodicalName\":\"Adipocyte\",\"FirstCategoryId\":\"99\",\"ListUrlMain\":\"https://doi.org/10.1080/21623945.2025.2474107\",\"RegionNum\":4,\"RegionCategory\":\"生物学\",\"ArticlePicture\":[],\"TitleCN\":null,\"AbstractTextCN\":null,\"PMCID\":null,\"EPubDate\":\"2025/3/6 0:00:00\",\"PubModel\":\"Epub\",\"JCR\":\"Q2\",\"JCRName\":\"ENDOCRINOLOGY & METABOLISM\",\"Score\":null,\"Total\":0}","platform":"Semanticscholar","paperid":null,"PeriodicalName":"Adipocyte","FirstCategoryId":"99","ListUrlMain":"https://doi.org/10.1080/21623945.2025.2474107","RegionNum":4,"RegionCategory":"生物学","ArticlePicture":[],"TitleCN":null,"AbstractTextCN":null,"PMCID":null,"EPubDate":"2025/3/6 0:00:00","PubModel":"Epub","JCR":"Q2","JCRName":"ENDOCRINOLOGY & METABOLISM","Score":null,"Total":0}
引用次数: 0

摘要

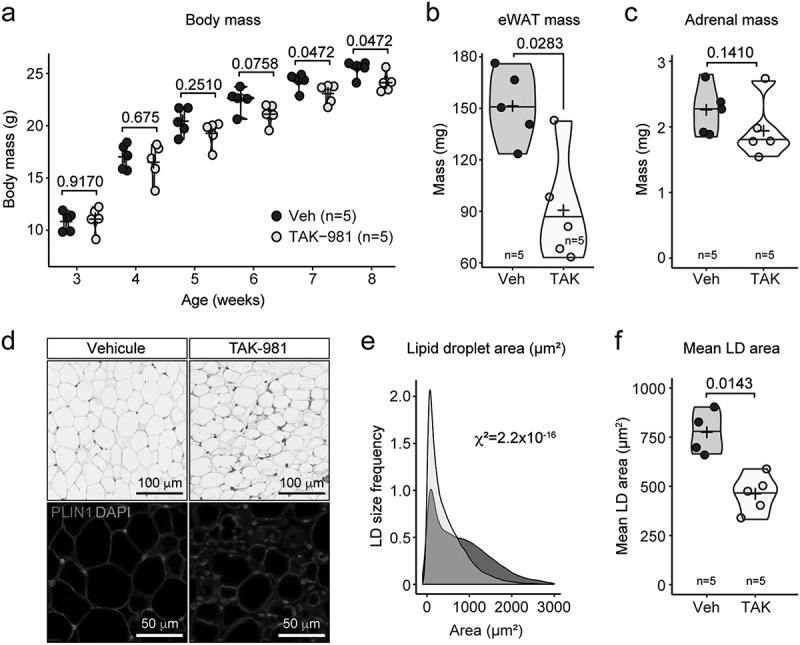
小泛素样修饰物(SUMO)的翻译后修饰对细胞分化和稳态至关重要。在这里,我们使用SUMOylation的药理学抑制剂TAK-981来研究SUMOylation在脂肪组织发育中的作用。TAK-981给药后小鼠的体重增加和腹股沟周围白色脂肪组织(gWAT)储存库脂肪细胞萎缩明显。基因表达分析显示脂肪生成基因显著下调,包括Pparg、Cebpa和Fasn。因此,我们的数据表明,TAK-981治疗会损害gWAT的脂肪形成,这与先前的研究结果一致,即SUMOylation支持脂肪形成和脂质代谢的转录调节。我们还发现在gWAT中有明显的免疫细胞浸润和efferocytosis。因此,我们的研究结果表明,使用小分子表型显示遗传低summoylation模型的summoylation抑制,突出其在维持脂肪细胞功能和免疫环境中的关键作用。这些发现提供了证据,表明summoylation是体内脂肪积累的必要条件。此外,鉴于TAK-981目前正处于治疗实体瘤的临床评估阶段,我们的研究结果强调了考虑SUMOylation抑制对患者脂肪组织潜在的意外影响的重要性。
本文章由计算机程序翻译,如有差异,请以英文原文为准。

Pharmacological inhibition of SUMOylation with TAK-981 mimics genetic HypoSUMOylation in murine perigonadal white adipose tissue.

Pharmacological inhibition of SUMOylation with TAK-981 mimics genetic HypoSUMOylation in murine perigonadal white adipose tissue.

Pharmacological inhibition of SUMOylation with TAK-981 mimics genetic HypoSUMOylation in murine perigonadal white adipose tissue.

Pharmacological inhibition of SUMOylation with TAK-981 mimics genetic HypoSUMOylation in murine perigonadal white adipose tissue.

Post-translational modification by the small ubiquitin-like modifier (SUMO) is essential for cellular differentiation and homeostasis. Here, we investigate the role of SUMOylation in adipose tissue development using TAK-981, a pharmacological inhibitor of SUMOylation. Administration of TAK-981 to mice resulted in significant defect in weight gain and adipocyte atrophy in perigonadal white adipose tissue (gWAT) depots. Gene expression analyses revealed a marked downregulation of adipogenic genes, including Pparg, Cebpa, and Fasn. Our data thus indicate that TAK-981 treatment impaired adipogenesis in gWAT, consistent with prior findings that SUMOylation supports transcriptional regulation of adipogenesis and lipid metabolism. We also found significant infiltration of immune cells and efferocytosis in gWAT. Our results thus indicate that SUMOylation inhibition using a small molecule phenocopies genetic hypoSUMOylation models, highlighting its critical role in maintaining adipocyte functionality and immune environment. These findings provide evidence that SUMOylation is essential for fat accumulation in vivo. Furthermore, given that TAK-981 is currently under clinical evaluation for the treatment of solid tumors, our results underscore the importance of considering the potential unintended effects of SUMOylation inhibition on adipose tissue in patients.

求助全文
通过发布文献求助,成功后即可免费获取论文全文。 去求助
来源期刊
Adipocyte
Adipocyte Medicine-Histology
CiteScore
6.50
自引率
3.00%
发文量
46
审稿时长
32 weeks
期刊介绍: Adipocyte recognizes that the adipose tissue is the largest endocrine organ in the body, and explores the link between dysfunctional adipose tissue and the growing number of chronic diseases including diabetes, hypertension, cardiovascular disease and cancer. Historically, the primary function of the adipose tissue was limited to energy storage and thermoregulation. However, a plethora of research over the past 3 decades has recognized the dynamic role of the adipose tissue and its contribution to a variety of physiological processes including reproduction, angiogenesis, apoptosis, inflammation, blood pressure, coagulation, fibrinolysis, immunity and general metabolic homeostasis. The field of Adipose Tissue research has grown tremendously, and Adipocyte is the first international peer-reviewed journal of its kind providing a multi-disciplinary forum for research focusing exclusively on all aspects of adipose tissue physiology and pathophysiology. Adipocyte accepts high-profile submissions in basic, translational and clinical research.
×
引用
GB/T 7714-2015
复制
MLA
复制
APA
复制
导出至
BibTeX EndNote RefMan NoteFirst NoteExpress
×
提示
您的信息不完整,为了账户安全,请先补充。
现在去补充
×
提示
您因"违规操作"
具体请查看互助需知
我知道了
×
提示
确定
请完成安全验证×
copy
已复制链接
快去分享给好友吧!
我知道了
右上角分享
点击右上角分享
0
联系我们:info@booksci.cn Book学术提供免费学术资源搜索服务,方便国内外学者检索中英文文献。致力于提供最便捷和优质的服务体验。 Copyright © 2023 布克学术 All rights reserved.
京ICP备2023020795号-1
ghs 京公网安备 11010802042870号
Book学术文献互助
Book学术文献互助群
群 号:604180095
Book学术官方微信