联合治疗可显著促进髓鞘再生。

IF 5.9 2区 生物学 Q2 CELL BIOLOGY
Yawen Li, Pingping Li, Yixuan Song, Wenjun Zhang, Xinyue Jiang, Siyi Chen, Wei Luo, Caiyun Ma, Changqing Liu, Jianguo Niu, Aibin Liang, Yarui Du, Bo O Zhou, Mingliang Zhang
{"title":"联合治疗可显著促进髓鞘再生。","authors":"Yawen Li, Pingping Li, Yixuan Song, Wenjun Zhang, Xinyue Jiang, Siyi Chen, Wei Luo, Caiyun Ma, Changqing Liu, Jianguo Niu, Aibin Liang, Yarui Du, Bo O Zhou, Mingliang Zhang","doi":"10.1093/jmcb/mjaf005","DOIUrl":null,"url":null,"abstract":"<p><p>Multiple sclerosis (MS) is an immune-mediated disease in the central nervous system that is characterized by demyelination, axonal degeneration, and progressive neurological disability and is so far incurable. Current medications are predominantly immune-targeted but fail to prevent disease progression due to their inability to actively promote remyelination. Small molecules have been reported to promote myelin regeneration but their therapeutic efficacy is limited by insufficient immune modulation. Thus, the strategies achieving both immunomodulation and active myelin regeneration are highly desired. Here, we investigated a combination therapy (CT) for MS designed to simultaneously modulate immune responses and promote oligodendrocyte precursor cell differentiation and in situ remyelination in an experimental autoimmune encephalomyelitis mouse model. Remarkably, CT suppressed acute inflammatory activity, activated the signaling pathways for myelin development, induced the expression of myelin-related genes, and significantly promoted remyelination and the recovery of motor performance. Furthermore, a reduced immunomodulator dosage or shorter treatment duration with small-molecule drugs achieved comparable symptom reversal. Our findings demonstrate the potential of CT to address complex pathobiology and lay a foundation for developing novel therapeutic strategies for MS.</p>","PeriodicalId":16433,"journal":{"name":"Journal of Molecular Cell Biology","volume":" ","pages":""},"PeriodicalIF":5.9000,"publicationDate":"2025-09-10","publicationTypes":"Journal Article","fieldsOfStudy":null,"isOpenAccess":false,"openAccessPdf":"https://www.ncbi.nlm.nih.gov/pmc/articles/PMC12421577/pdf/","citationCount":"0","resultStr":"{\"title\":\"Combination therapy dramatically promotes remyelination.\",\"authors\":\"Yawen Li, Pingping Li, Yixuan Song, Wenjun Zhang, Xinyue Jiang, Siyi Chen, Wei Luo, Caiyun Ma, Changqing Liu, Jianguo Niu, Aibin Liang, Yarui Du, Bo O Zhou, Mingliang Zhang\",\"doi\":\"10.1093/jmcb/mjaf005\",\"DOIUrl\":null,\"url\":null,\"abstract\":\"<p><p>Multiple sclerosis (MS) is an immune-mediated disease in the central nervous system that is characterized by demyelination, axonal degeneration, and progressive neurological disability and is so far incurable. Current medications are predominantly immune-targeted but fail to prevent disease progression due to their inability to actively promote remyelination. Small molecules have been reported to promote myelin regeneration but their therapeutic efficacy is limited by insufficient immune modulation. Thus, the strategies achieving both immunomodulation and active myelin regeneration are highly desired. Here, we investigated a combination therapy (CT) for MS designed to simultaneously modulate immune responses and promote oligodendrocyte precursor cell differentiation and in situ remyelination in an experimental autoimmune encephalomyelitis mouse model. Remarkably, CT suppressed acute inflammatory activity, activated the signaling pathways for myelin development, induced the expression of myelin-related genes, and significantly promoted remyelination and the recovery of motor performance. Furthermore, a reduced immunomodulator dosage or shorter treatment duration with small-molecule drugs achieved comparable symptom reversal. Our findings demonstrate the potential of CT to address complex pathobiology and lay a foundation for developing novel therapeutic strategies for MS.</p>\",\"PeriodicalId\":16433,\"journal\":{\"name\":\"Journal of Molecular Cell Biology\",\"volume\":\" \",\"pages\":\"\"},\"PeriodicalIF\":5.9000,\"publicationDate\":\"2025-09-10\",\"publicationTypes\":\"Journal Article\",\"fieldsOfStudy\":null,\"isOpenAccess\":false,\"openAccessPdf\":\"https://www.ncbi.nlm.nih.gov/pmc/articles/PMC12421577/pdf/\",\"citationCount\":\"0\",\"resultStr\":null,\"platform\":\"Semanticscholar\",\"paperid\":null,\"PeriodicalName\":\"Journal of Molecular Cell Biology\",\"FirstCategoryId\":\"99\",\"ListUrlMain\":\"https://doi.org/10.1093/jmcb/mjaf005\",\"RegionNum\":2,\"RegionCategory\":\"生物学\",\"ArticlePicture\":[],\"TitleCN\":null,\"AbstractTextCN\":null,\"PMCID\":null,\"EPubDate\":\"\",\"PubModel\":\"\",\"JCR\":\"Q2\",\"JCRName\":\"CELL BIOLOGY\",\"Score\":null,\"Total\":0}","platform":"Semanticscholar","paperid":null,"PeriodicalName":"Journal of Molecular Cell Biology","FirstCategoryId":"99","ListUrlMain":"https://doi.org/10.1093/jmcb/mjaf005","RegionNum":2,"RegionCategory":"生物学","ArticlePicture":[],"TitleCN":null,"AbstractTextCN":null,"PMCID":null,"EPubDate":"","PubModel":"","JCR":"Q2","JCRName":"CELL BIOLOGY","Score":null,"Total":0}
引用次数: 0

摘要

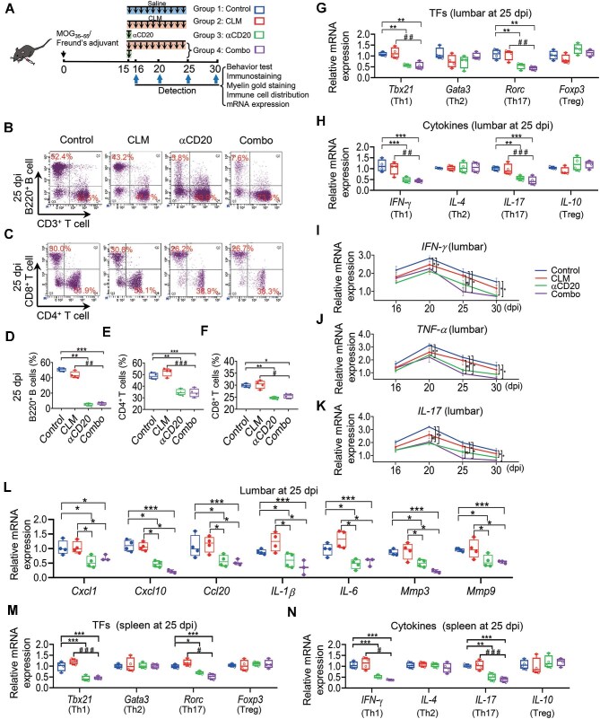
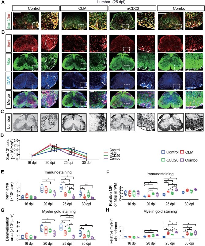
多发性硬化症(MS)是一种免疫介导的中枢神经系统疾病,以脱髓鞘、轴突变性和进行性神经功能障碍为特征,迄今为止无法治愈。目前的药物主要是免疫靶向,但由于无法积极促进髓鞘再生,无法预防疾病进展。据报道,小分子可促进髓磷脂再生,但其治疗效果受到免疫调节不足的限制。因此,实现免疫调节和活跃髓鞘再生的策略是非常需要的。本研究在实验性自身免疫性脑脊髓炎(EAE)小鼠模型中研究了一种MS联合治疗(CT),旨在同时调节免疫反应,促进少突胶质前细胞(OPC)分化和原位再髓鞘形成。值得注意的是,CT抑制急性炎症活性,激活髓磷脂发育的信号通路,诱导髓磷脂相关基因的表达,显著促进髓鞘再生和运动能力的恢复。此外,减少免疫调节剂剂量或缩短小分子药物治疗时间也能达到类似的症状逆转。我们的研究结果证明了CT在解决复杂病理生物学问题方面的潜力,并为开发新的MS治疗策略奠定了基础。
本文章由计算机程序翻译,如有差异,请以英文原文为准。

Combination therapy dramatically promotes remyelination.

Combination therapy dramatically promotes remyelination.

Combination therapy dramatically promotes remyelination.

Combination therapy dramatically promotes remyelination.

Multiple sclerosis (MS) is an immune-mediated disease in the central nervous system that is characterized by demyelination, axonal degeneration, and progressive neurological disability and is so far incurable. Current medications are predominantly immune-targeted but fail to prevent disease progression due to their inability to actively promote remyelination. Small molecules have been reported to promote myelin regeneration but their therapeutic efficacy is limited by insufficient immune modulation. Thus, the strategies achieving both immunomodulation and active myelin regeneration are highly desired. Here, we investigated a combination therapy (CT) for MS designed to simultaneously modulate immune responses and promote oligodendrocyte precursor cell differentiation and in situ remyelination in an experimental autoimmune encephalomyelitis mouse model. Remarkably, CT suppressed acute inflammatory activity, activated the signaling pathways for myelin development, induced the expression of myelin-related genes, and significantly promoted remyelination and the recovery of motor performance. Furthermore, a reduced immunomodulator dosage or shorter treatment duration with small-molecule drugs achieved comparable symptom reversal. Our findings demonstrate the potential of CT to address complex pathobiology and lay a foundation for developing novel therapeutic strategies for MS.

求助全文
通过发布文献求助,成功后即可免费获取论文全文。 去求助
来源期刊
CiteScore
9.60
自引率
1.80%
发文量
1383
期刊介绍: The Journal of Molecular Cell Biology ( JMCB ) is a full open access, peer-reviewed online journal interested in inter-disciplinary studies at the cross-sections between molecular and cell biology as well as other disciplines of life sciences. The broad scope of JMCB reflects the merging of these life science disciplines such as stem cell research, signaling, genetics, epigenetics, genomics, development, immunology, cancer biology, molecular pathogenesis, neuroscience, and systems biology. The journal will publish primary research papers with findings of unusual significance and broad scientific interest. Review articles, letters and commentary on timely issues are also welcome. JMCB features an outstanding Editorial Board, which will serve as scientific advisors to the journal and provide strategic guidance for the development of the journal. By selecting only the best papers for publication, JMCB will provide a first rate publishing forum for scientists all over the world.
×
引用
GB/T 7714-2015
复制
MLA
复制
APA
复制
导出至
BibTeX EndNote RefMan NoteFirst NoteExpress
×
提示
您的信息不完整,为了账户安全,请先补充。
现在去补充
×
提示
您因"违规操作"
具体请查看互助需知
我知道了
×
提示
确定
请完成安全验证×
copy
已复制链接
快去分享给好友吧!
我知道了
右上角分享
点击右上角分享
0
联系我们:info@booksci.cn Book学术提供免费学术资源搜索服务,方便国内外学者检索中英文文献。致力于提供最便捷和优质的服务体验。 Copyright © 2023 布克学术 All rights reserved.
京ICP备2023020795号-1
ghs 京公网安备 11010802042870号
Book学术文献互助
Book学术文献互助群
群 号:604180095
Book学术官方微信