WYL结构域转录因子通过感知c-di-GMP调控植物乳杆菌肠道定植

IF 15.7 1区 综合性期刊 Q1 MULTIDISCIPLINARY SCIENCES
Quan Guo, Guangqiang Wang, Leijie Zheng, Hui Xue, Ruimin Wang, Yajing Fang, Jiachao Zhang
{"title":"WYL结构域转录因子通过感知c-di-GMP调控植物乳杆菌肠道定植","authors":"Quan Guo, Guangqiang Wang, Leijie Zheng, Hui Xue, Ruimin Wang, Yajing Fang, Jiachao Zhang","doi":"10.1038/s41467-025-57581-4","DOIUrl":null,"url":null,"abstract":"<p>Cyclic diguanosine monophosphate (c-di-GMP) functions as a crucial bacterial second messenger to control diverse biological functions. Although numerous studies have reported the health effects of <i>Lactiplantibacillus plantarum</i>, the regulatory role of c-di-GMP in <i>L. plantarum</i> remains elusive. Here we show that c-di-GMP functions as an important signal molecule for intestinal colonization of <i>L. plantarum</i>. The intracellular c-di-GMP pool in this probiotic is governed principally by the diguanylate cyclases DgcB, DgcC, and DgcD and the phosphodiesterases PdeA and PdeD. Moreover, we reveal that the WYL domain transcription factor MbpR is a c-di-GMP effector in <i>L. plantarum</i> WCFS1. MbpR reduces the transcription level of mucin-binding proteins (MucBPs) via binding to a special motif within the coding sequences. Perception of c-di-GMP by the WYL domain reversed the inhibitory effect of MbpR on the expression of MucBPs, resulting in increased adherence to intestinal epithelial cells by <i>L. plantarum</i>. Overall, our study provides evidence that a WYL domain transcription factor participates in probiotic colonization by sensing c-di-GMP.</p>","PeriodicalId":19066,"journal":{"name":"Nature Communications","volume":"16 1","pages":""},"PeriodicalIF":15.7000,"publicationDate":"2025-03-04","publicationTypes":"Journal Article","fieldsOfStudy":null,"isOpenAccess":false,"openAccessPdf":"","citationCount":"0","resultStr":"{\"title\":\"A WYL domain transcription factor regulates Lactiplantibacillus plantarum intestinal colonization via perceiving c-di-GMP\",\"authors\":\"Quan Guo, Guangqiang Wang, Leijie Zheng, Hui Xue, Ruimin Wang, Yajing Fang, Jiachao Zhang\",\"doi\":\"10.1038/s41467-025-57581-4\",\"DOIUrl\":null,\"url\":null,\"abstract\":\"<p>Cyclic diguanosine monophosphate (c-di-GMP) functions as a crucial bacterial second messenger to control diverse biological functions. Although numerous studies have reported the health effects of <i>Lactiplantibacillus plantarum</i>, the regulatory role of c-di-GMP in <i>L. plantarum</i> remains elusive. Here we show that c-di-GMP functions as an important signal molecule for intestinal colonization of <i>L. plantarum</i>. The intracellular c-di-GMP pool in this probiotic is governed principally by the diguanylate cyclases DgcB, DgcC, and DgcD and the phosphodiesterases PdeA and PdeD. Moreover, we reveal that the WYL domain transcription factor MbpR is a c-di-GMP effector in <i>L. plantarum</i> WCFS1. MbpR reduces the transcription level of mucin-binding proteins (MucBPs) via binding to a special motif within the coding sequences. Perception of c-di-GMP by the WYL domain reversed the inhibitory effect of MbpR on the expression of MucBPs, resulting in increased adherence to intestinal epithelial cells by <i>L. plantarum</i>. Overall, our study provides evidence that a WYL domain transcription factor participates in probiotic colonization by sensing c-di-GMP.</p>\",\"PeriodicalId\":19066,\"journal\":{\"name\":\"Nature Communications\",\"volume\":\"16 1\",\"pages\":\"\"},\"PeriodicalIF\":15.7000,\"publicationDate\":\"2025-03-04\",\"publicationTypes\":\"Journal Article\",\"fieldsOfStudy\":null,\"isOpenAccess\":false,\"openAccessPdf\":\"\",\"citationCount\":\"0\",\"resultStr\":null,\"platform\":\"Semanticscholar\",\"paperid\":null,\"PeriodicalName\":\"Nature Communications\",\"FirstCategoryId\":\"103\",\"ListUrlMain\":\"https://doi.org/10.1038/s41467-025-57581-4\",\"RegionNum\":1,\"RegionCategory\":\"综合性期刊\",\"ArticlePicture\":[],\"TitleCN\":null,\"AbstractTextCN\":null,\"PMCID\":null,\"EPubDate\":\"\",\"PubModel\":\"\",\"JCR\":\"Q1\",\"JCRName\":\"MULTIDISCIPLINARY SCIENCES\",\"Score\":null,\"Total\":0}","platform":"Semanticscholar","paperid":null,"PeriodicalName":"Nature Communications","FirstCategoryId":"103","ListUrlMain":"https://doi.org/10.1038/s41467-025-57581-4","RegionNum":1,"RegionCategory":"综合性期刊","ArticlePicture":[],"TitleCN":null,"AbstractTextCN":null,"PMCID":null,"EPubDate":"","PubModel":"","JCR":"Q1","JCRName":"MULTIDISCIPLINARY SCIENCES","Score":null,"Total":0}
引用次数: 0

摘要

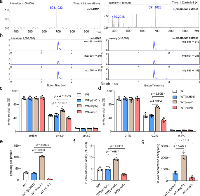
环二鸟苷单磷酸(c-di-GMP)是细菌控制多种生物功能的重要第二信使。尽管大量研究报道了植物乳杆菌对健康的影响,但c-di-GMP在植物乳杆菌中的调节作用仍不明确。本研究表明,c-二- gmp是植物乳杆菌肠道定植的重要信号分子。这种益生菌的胞内c-二gmp池主要由二胍酸环化酶DgcB、DgcC和DgcD以及磷酸二酯酶PdeA和PdeD控制。此外,我们发现WYL结构域转录因子MbpR是L. plantarum WCFS1中的c-di-GMP效应因子。MbpR通过结合编码序列中的一个特殊基序来降低粘蛋白结合蛋白(mucbp)的转录水平。WYL结构域感知c-di-GMP逆转了MbpR对mucbp表达的抑制作用,导致植物乳杆菌对肠上皮细胞的粘附增加。总之,我们的研究提供了WYL结构域转录因子通过感知c-di-GMP参与益生菌定植的证据。
本文章由计算机程序翻译,如有差异,请以英文原文为准。

A WYL domain transcription factor regulates Lactiplantibacillus plantarum intestinal colonization via perceiving c-di-GMP

A WYL domain transcription factor regulates Lactiplantibacillus plantarum intestinal colonization via perceiving c-di-GMP

Cyclic diguanosine monophosphate (c-di-GMP) functions as a crucial bacterial second messenger to control diverse biological functions. Although numerous studies have reported the health effects of Lactiplantibacillus plantarum, the regulatory role of c-di-GMP in L. plantarum remains elusive. Here we show that c-di-GMP functions as an important signal molecule for intestinal colonization of L. plantarum. The intracellular c-di-GMP pool in this probiotic is governed principally by the diguanylate cyclases DgcB, DgcC, and DgcD and the phosphodiesterases PdeA and PdeD. Moreover, we reveal that the WYL domain transcription factor MbpR is a c-di-GMP effector in L. plantarum WCFS1. MbpR reduces the transcription level of mucin-binding proteins (MucBPs) via binding to a special motif within the coding sequences. Perception of c-di-GMP by the WYL domain reversed the inhibitory effect of MbpR on the expression of MucBPs, resulting in increased adherence to intestinal epithelial cells by L. plantarum. Overall, our study provides evidence that a WYL domain transcription factor participates in probiotic colonization by sensing c-di-GMP.

求助全文
通过发布文献求助,成功后即可免费获取论文全文。 去求助
来源期刊
Nature Communications
Nature Communications Biological Science Disciplines-
CiteScore
24.90
自引率
2.40%
发文量
6928
审稿时长
3.7 months
期刊介绍: Nature Communications, an open-access journal, publishes high-quality research spanning all areas of the natural sciences. Papers featured in the journal showcase significant advances relevant to specialists in each respective field. With a 2-year impact factor of 16.6 (2022) and a median time of 8 days from submission to the first editorial decision, Nature Communications is committed to rapid dissemination of research findings. As a multidisciplinary journal, it welcomes contributions from biological, health, physical, chemical, Earth, social, mathematical, applied, and engineering sciences, aiming to highlight important breakthroughs within each domain.
×
引用
GB/T 7714-2015
复制
MLA
复制
APA
复制
导出至
BibTeX EndNote RefMan NoteFirst NoteExpress
×
提示
您的信息不完整,为了账户安全,请先补充。
现在去补充
×
提示
您因"违规操作"
具体请查看互助需知
我知道了
×
提示
确定
请完成安全验证×
copy
已复制链接
快去分享给好友吧!
我知道了
右上角分享
点击右上角分享
0
联系我们:info@booksci.cn Book学术提供免费学术资源搜索服务,方便国内外学者检索中英文文献。致力于提供最便捷和优质的服务体验。 Copyright © 2023 布克学术 All rights reserved.
京ICP备2023020795号-1
ghs 京公网安备 11010802042870号
Book学术文献互助
Book学术文献互助群
群 号:604180095
Book学术官方微信