靶向神经酰胺酶ACER3通过不饱和神经酰胺介导的LXRβ信号转导减轻胆汁酸过载,从而减轻小鼠胆汁淤积

IF 15.7 1区 综合性期刊 Q1 MULTIDISCIPLINARY SCIENCES
Leyi Liao, Ziying Liu, Lei Liu, Can Huang, Yiyi Li, Cungui Mao, Ruijuan Xu, Haiqing Liu, Cuiting Liu, Yonghong Peng, Tingying Lei, Hanbiao Liang, Sheng Yu, Jianping Qian, Xianqiu Wu, Biao Wang, Yixiong Lin, Jie Zhou, Qingping Li, Chuanjiang Li, Kai Wang
{"title":"靶向神经酰胺酶ACER3通过不饱和神经酰胺介导的LXRβ信号转导减轻胆汁酸过载,从而减轻小鼠胆汁淤积","authors":"Leyi Liao, Ziying Liu, Lei Liu, Can Huang, Yiyi Li, Cungui Mao, Ruijuan Xu, Haiqing Liu, Cuiting Liu, Yonghong Peng, Tingying Lei, Hanbiao Liang, Sheng Yu, Jianping Qian, Xianqiu Wu, Biao Wang, Yixiong Lin, Jie Zhou, Qingping Li, Chuanjiang Li, Kai Wang","doi":"10.1038/s41467-025-57330-7","DOIUrl":null,"url":null,"abstract":"<p>Bile acid overload critically drives the pathogenesis of cholestatic liver injury (CLI). While ceramide metabolism has garnered increasing interest in liver research, the role of ceramides in CLI remains unclear. This study investigates the function of alkaline ceramidase 3 (ACER3)-catalyzed hydrolysis of unsaturated ceramides in CLI. Using clinical specimens, this work finds that <i>ACER3</i> expression is upregulated in the cholestatic liver and positively correlated with the severity of CLI in patients. <i>Acer3</i> ablation increases ceramide(d18:1/18:1) and attenuates bile duct ligation-induced CLI in female mice with reduced hepatic necrosis, inflammation, and fibrosis. However, it does not significantly impact CLI in male mice. Moreover, ceramide(d18:1/18:1) treatment attenuates CLI in wild-type female mice. Similarly, <i>ACER3</i> knockdown and ceramide(d18:1/18:1) treatment prevent lithocholic-acid-induced cell death in human-liver-derived HepG2 cells. Mechanistically, ceramide(d18:1/18:1) binds the ligand binding domain of the liver X receptor β, acting as an agonist to activate its transcriptional functions. This activation upregulates sulfotransferase 2A1-catalyzed bile acid sulfation, normalizes bile acid metabolism, and restores lipogenesis, thereby reducing bile acid overload in hepatocytes to attenuate CLI. Our findings uncover the role of ceramide(d18:1/18:1)-liver X receptor β signaling in mitigating bile acid overload in the cholestatic liver, offering mechanistic insights and suggesting therapeutic potential for targeting ACER3 and ceramide(d18:1/18:1) for CLI.</p>","PeriodicalId":19066,"journal":{"name":"Nature Communications","volume":"130 1","pages":""},"PeriodicalIF":15.7000,"publicationDate":"2025-03-02","publicationTypes":"Journal Article","fieldsOfStudy":null,"isOpenAccess":false,"openAccessPdf":"","citationCount":"0","resultStr":"{\"title\":\"Targeting the ceramidase ACER3 attenuates cholestasis in mice by mitigating bile acid overload via unsaturated ceramide-mediated LXRβ signaling transduction\",\"authors\":\"Leyi Liao, Ziying Liu, Lei Liu, Can Huang, Yiyi Li, Cungui Mao, Ruijuan Xu, Haiqing Liu, Cuiting Liu, Yonghong Peng, Tingying Lei, Hanbiao Liang, Sheng Yu, Jianping Qian, Xianqiu Wu, Biao Wang, Yixiong Lin, Jie Zhou, Qingping Li, Chuanjiang Li, Kai Wang\",\"doi\":\"10.1038/s41467-025-57330-7\",\"DOIUrl\":null,\"url\":null,\"abstract\":\"<p>Bile acid overload critically drives the pathogenesis of cholestatic liver injury (CLI). While ceramide metabolism has garnered increasing interest in liver research, the role of ceramides in CLI remains unclear. This study investigates the function of alkaline ceramidase 3 (ACER3)-catalyzed hydrolysis of unsaturated ceramides in CLI. Using clinical specimens, this work finds that <i>ACER3</i> expression is upregulated in the cholestatic liver and positively correlated with the severity of CLI in patients. <i>Acer3</i> ablation increases ceramide(d18:1/18:1) and attenuates bile duct ligation-induced CLI in female mice with reduced hepatic necrosis, inflammation, and fibrosis. However, it does not significantly impact CLI in male mice. Moreover, ceramide(d18:1/18:1) treatment attenuates CLI in wild-type female mice. Similarly, <i>ACER3</i> knockdown and ceramide(d18:1/18:1) treatment prevent lithocholic-acid-induced cell death in human-liver-derived HepG2 cells. Mechanistically, ceramide(d18:1/18:1) binds the ligand binding domain of the liver X receptor β, acting as an agonist to activate its transcriptional functions. This activation upregulates sulfotransferase 2A1-catalyzed bile acid sulfation, normalizes bile acid metabolism, and restores lipogenesis, thereby reducing bile acid overload in hepatocytes to attenuate CLI. Our findings uncover the role of ceramide(d18:1/18:1)-liver X receptor β signaling in mitigating bile acid overload in the cholestatic liver, offering mechanistic insights and suggesting therapeutic potential for targeting ACER3 and ceramide(d18:1/18:1) for CLI.</p>\",\"PeriodicalId\":19066,\"journal\":{\"name\":\"Nature Communications\",\"volume\":\"130 1\",\"pages\":\"\"},\"PeriodicalIF\":15.7000,\"publicationDate\":\"2025-03-02\",\"publicationTypes\":\"Journal Article\",\"fieldsOfStudy\":null,\"isOpenAccess\":false,\"openAccessPdf\":\"\",\"citationCount\":\"0\",\"resultStr\":null,\"platform\":\"Semanticscholar\",\"paperid\":null,\"PeriodicalName\":\"Nature Communications\",\"FirstCategoryId\":\"103\",\"ListUrlMain\":\"https://doi.org/10.1038/s41467-025-57330-7\",\"RegionNum\":1,\"RegionCategory\":\"综合性期刊\",\"ArticlePicture\":[],\"TitleCN\":null,\"AbstractTextCN\":null,\"PMCID\":null,\"EPubDate\":\"\",\"PubModel\":\"\",\"JCR\":\"Q1\",\"JCRName\":\"MULTIDISCIPLINARY SCIENCES\",\"Score\":null,\"Total\":0}","platform":"Semanticscholar","paperid":null,"PeriodicalName":"Nature Communications","FirstCategoryId":"103","ListUrlMain":"https://doi.org/10.1038/s41467-025-57330-7","RegionNum":1,"RegionCategory":"综合性期刊","ArticlePicture":[],"TitleCN":null,"AbstractTextCN":null,"PMCID":null,"EPubDate":"","PubModel":"","JCR":"Q1","JCRName":"MULTIDISCIPLINARY SCIENCES","Score":null,"Total":0}
引用次数: 0

摘要

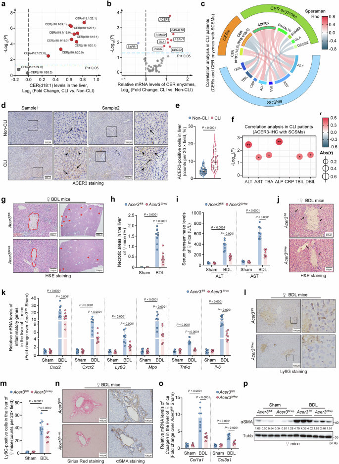
胆汁酸超载对胆汁淤积性肝损伤(CLI)的发病机制起关键作用。虽然神经酰胺代谢在肝脏研究中引起了越来越多的兴趣,但神经酰胺在CLI中的作用仍不清楚。本研究探讨碱性神经酰胺酶3 (ACER3)在CLI中催化不饱和神经酰胺水解的功能。本研究通过临床标本发现,ACER3在胆汁淤积肝脏中表达上调,且与患者CLI的严重程度呈正相关。在雌性小鼠中,Acer3消融增加神经酰胺(d18:1/18:1)并减轻胆管结扎诱导的CLI,同时减少肝坏死、炎症和纤维化。然而,它对雄性小鼠的CLI没有显著影响。此外,神经酰胺(d18:1/18:1)处理可减轻野生型雌性小鼠的CLI。同样,ACER3敲除和神经酰胺(d18:1/18:1)处理可防止石胆酸诱导的人肝源性HepG2细胞死亡。从机制上讲,神经酰胺(d18:1/18:1)结合肝脏X受体β的配体结合域,作为激动剂激活其转录功能。这种激活上调硫转移酶2a1催化的胆汁酸硫酸化,使胆汁酸代谢正常化,恢复脂肪生成,从而减少肝细胞中的胆汁酸过载,以减轻CLI。我们的研究结果揭示了神经酰胺(d18:1/18:1)-肝X受体β信号在缓解胆汁淤积肝脏胆汁酸超载中的作用,提供了机制见解,并提示靶向ACER3和神经酰胺(d18:1/18:1)治疗CLI的潜力。
本文章由计算机程序翻译,如有差异,请以英文原文为准。

Targeting the ceramidase ACER3 attenuates cholestasis in mice by mitigating bile acid overload via unsaturated ceramide-mediated LXRβ signaling transduction

Targeting the ceramidase ACER3 attenuates cholestasis in mice by mitigating bile acid overload via unsaturated ceramide-mediated LXRβ signaling transduction

Bile acid overload critically drives the pathogenesis of cholestatic liver injury (CLI). While ceramide metabolism has garnered increasing interest in liver research, the role of ceramides in CLI remains unclear. This study investigates the function of alkaline ceramidase 3 (ACER3)-catalyzed hydrolysis of unsaturated ceramides in CLI. Using clinical specimens, this work finds that ACER3 expression is upregulated in the cholestatic liver and positively correlated with the severity of CLI in patients. Acer3 ablation increases ceramide(d18:1/18:1) and attenuates bile duct ligation-induced CLI in female mice with reduced hepatic necrosis, inflammation, and fibrosis. However, it does not significantly impact CLI in male mice. Moreover, ceramide(d18:1/18:1) treatment attenuates CLI in wild-type female mice. Similarly, ACER3 knockdown and ceramide(d18:1/18:1) treatment prevent lithocholic-acid-induced cell death in human-liver-derived HepG2 cells. Mechanistically, ceramide(d18:1/18:1) binds the ligand binding domain of the liver X receptor β, acting as an agonist to activate its transcriptional functions. This activation upregulates sulfotransferase 2A1-catalyzed bile acid sulfation, normalizes bile acid metabolism, and restores lipogenesis, thereby reducing bile acid overload in hepatocytes to attenuate CLI. Our findings uncover the role of ceramide(d18:1/18:1)-liver X receptor β signaling in mitigating bile acid overload in the cholestatic liver, offering mechanistic insights and suggesting therapeutic potential for targeting ACER3 and ceramide(d18:1/18:1) for CLI.

求助全文
通过发布文献求助,成功后即可免费获取论文全文。 去求助
来源期刊
Nature Communications
Nature Communications Biological Science Disciplines-
CiteScore
24.90
自引率
2.40%
发文量
6928
审稿时长
3.7 months
期刊介绍: Nature Communications, an open-access journal, publishes high-quality research spanning all areas of the natural sciences. Papers featured in the journal showcase significant advances relevant to specialists in each respective field. With a 2-year impact factor of 16.6 (2022) and a median time of 8 days from submission to the first editorial decision, Nature Communications is committed to rapid dissemination of research findings. As a multidisciplinary journal, it welcomes contributions from biological, health, physical, chemical, Earth, social, mathematical, applied, and engineering sciences, aiming to highlight important breakthroughs within each domain.
×
引用
GB/T 7714-2015
复制
MLA
复制
APA
复制
导出至
BibTeX EndNote RefMan NoteFirst NoteExpress
×
提示
您的信息不完整,为了账户安全,请先补充。
现在去补充
×
提示
您因"违规操作"
具体请查看互助需知
我知道了
×
提示
确定
请完成安全验证×
copy
已复制链接
快去分享给好友吧!
我知道了
右上角分享
点击右上角分享
0
联系我们:info@booksci.cn Book学术提供免费学术资源搜索服务,方便国内外学者检索中英文文献。致力于提供最便捷和优质的服务体验。 Copyright © 2023 布克学术 All rights reserved.
京ICP备2023020795号-1
ghs 京公网安备 11010802042870号
Book学术文献互助
Book学术文献互助群
群 号:604180095
Book学术官方微信