通过综合生物信息学分析确定 BTK 为桥本氏甲状腺炎的免疫相关生物标记物

IF 2.7 4区 医学 Q3 IMMUNOLOGY
Yingzhao Liu, Zhangwei Zhu, Qian Xu, Juan Xu, Jie Xing, Shengjun Wang, Huiyong Peng
{"title":"通过综合生物信息学分析确定 BTK 为桥本氏甲状腺炎的免疫相关生物标记物","authors":"Yingzhao Liu, Zhangwei Zhu, Qian Xu, Juan Xu, Jie Xing, Shengjun Wang, Huiyong Peng","doi":"10.1186/s12865-025-00691-x","DOIUrl":null,"url":null,"abstract":"<p><strong>Background: </strong>Hashimoto's thyroiditis (HT) is one of the most common autoimmune disorders characterized by diffuse enlargement of the thyroid gland, lymphocyte infiltration, and thyroid-specific autoantibodies. Cellular and humoral immune disorders have been implicated in the development of HT. However, little is known regarding the role of immune-related molecules in HT. This study was aimed to identify key immune-related biomarkers in HT by using bioinformatic analysis.</p><p><strong>Method: </strong>Integration of the sequencing data from HT and normal control (NC) in the GSA and GTEx databases yielded a dataset named NGS. The GSE138198 dataset from the GEO database was downloaded as a validation set. WGCNA analysis was performed to identify key modules associated with HT. Lasso regression analysis (LASSO) and random forest (RF) were performed to determine potential diagnostic biomarkers. The potential value was assessed by using receiver operating characteristic (ROC) curve analysis. CIBERSORT algorithm was used to evaluate the infiltration of immune cells in HT and NC samples. The transcript levels of verified genes from expanded samples were detected by quantitative real-time PCR.</p><p><strong>Results: </strong>A total of 1,401 differentially expressed genes (DEGs) were identified in HT patients. Gene Ontology (GO) and Kyoto Encyclopedia of Genes and Genomes (KEGG) pathway analyses indicated that these DEGs were predominantly enriched in immune-related pathways. Furthermore, 192 immune-related genes were identified in HT through the intersection of WGCNA modules, DEGs, and the IRGs. Among them, two upregulated genes ((Bruton's tyrosine kinase, BTK) and CD19) showed the potential diagnostic value for HT by using machine learning. The ROC curve analysis revealed that BTK had a higher diagnostic value than CD19 across two datasets. Intriguingly, only BTK expression was upregulated in the peripheral blood mononuclear cells of HT patients, and was significantly positively correlated with the serum levels of thyroid autoantibodies. Further studies confirmed a significant positive correlation between BTK and increased proportions of plasma cells in HT patients.</p><p><strong>Conclusion: </strong>This study identified BTK was significantly increased in HT patients, which might be the involved in the pathogenesis of HT by regulating plasma cells and represented a potential immune-related biomarker of HT.</p>","PeriodicalId":9040,"journal":{"name":"BMC Immunology","volume":"26 1","pages":"11"},"PeriodicalIF":2.7000,"publicationDate":"2025-02-28","publicationTypes":"Journal Article","fieldsOfStudy":null,"isOpenAccess":false,"openAccessPdf":"https://www.ncbi.nlm.nih.gov/pmc/articles/PMC11869739/pdf/","citationCount":"0","resultStr":"{\"title\":\"Identification of BTK as an immune-related biomarker for Hashimoto's thyroiditis by integrated bioinformatic analysis.\",\"authors\":\"Yingzhao Liu, Zhangwei Zhu, Qian Xu, Juan Xu, Jie Xing, Shengjun Wang, Huiyong Peng\",\"doi\":\"10.1186/s12865-025-00691-x\",\"DOIUrl\":null,\"url\":null,\"abstract\":\"<p><strong>Background: </strong>Hashimoto's thyroiditis (HT) is one of the most common autoimmune disorders characterized by diffuse enlargement of the thyroid gland, lymphocyte infiltration, and thyroid-specific autoantibodies. Cellular and humoral immune disorders have been implicated in the development of HT. However, little is known regarding the role of immune-related molecules in HT. This study was aimed to identify key immune-related biomarkers in HT by using bioinformatic analysis.</p><p><strong>Method: </strong>Integration of the sequencing data from HT and normal control (NC) in the GSA and GTEx databases yielded a dataset named NGS. The GSE138198 dataset from the GEO database was downloaded as a validation set. WGCNA analysis was performed to identify key modules associated with HT. Lasso regression analysis (LASSO) and random forest (RF) were performed to determine potential diagnostic biomarkers. The potential value was assessed by using receiver operating characteristic (ROC) curve analysis. CIBERSORT algorithm was used to evaluate the infiltration of immune cells in HT and NC samples. The transcript levels of verified genes from expanded samples were detected by quantitative real-time PCR.</p><p><strong>Results: </strong>A total of 1,401 differentially expressed genes (DEGs) were identified in HT patients. Gene Ontology (GO) and Kyoto Encyclopedia of Genes and Genomes (KEGG) pathway analyses indicated that these DEGs were predominantly enriched in immune-related pathways. Furthermore, 192 immune-related genes were identified in HT through the intersection of WGCNA modules, DEGs, and the IRGs. Among them, two upregulated genes ((Bruton's tyrosine kinase, BTK) and CD19) showed the potential diagnostic value for HT by using machine learning. The ROC curve analysis revealed that BTK had a higher diagnostic value than CD19 across two datasets. Intriguingly, only BTK expression was upregulated in the peripheral blood mononuclear cells of HT patients, and was significantly positively correlated with the serum levels of thyroid autoantibodies. Further studies confirmed a significant positive correlation between BTK and increased proportions of plasma cells in HT patients.</p><p><strong>Conclusion: </strong>This study identified BTK was significantly increased in HT patients, which might be the involved in the pathogenesis of HT by regulating plasma cells and represented a potential immune-related biomarker of HT.</p>\",\"PeriodicalId\":9040,\"journal\":{\"name\":\"BMC Immunology\",\"volume\":\"26 1\",\"pages\":\"11\"},\"PeriodicalIF\":2.7000,\"publicationDate\":\"2025-02-28\",\"publicationTypes\":\"Journal Article\",\"fieldsOfStudy\":null,\"isOpenAccess\":false,\"openAccessPdf\":\"https://www.ncbi.nlm.nih.gov/pmc/articles/PMC11869739/pdf/\",\"citationCount\":\"0\",\"resultStr\":null,\"platform\":\"Semanticscholar\",\"paperid\":null,\"PeriodicalName\":\"BMC Immunology\",\"FirstCategoryId\":\"3\",\"ListUrlMain\":\"https://doi.org/10.1186/s12865-025-00691-x\",\"RegionNum\":4,\"RegionCategory\":\"医学\",\"ArticlePicture\":[],\"TitleCN\":null,\"AbstractTextCN\":null,\"PMCID\":null,\"EPubDate\":\"\",\"PubModel\":\"\",\"JCR\":\"Q3\",\"JCRName\":\"IMMUNOLOGY\",\"Score\":null,\"Total\":0}","platform":"Semanticscholar","paperid":null,"PeriodicalName":"BMC Immunology","FirstCategoryId":"3","ListUrlMain":"https://doi.org/10.1186/s12865-025-00691-x","RegionNum":4,"RegionCategory":"医学","ArticlePicture":[],"TitleCN":null,"AbstractTextCN":null,"PMCID":null,"EPubDate":"","PubModel":"","JCR":"Q3","JCRName":"IMMUNOLOGY","Score":null,"Total":0}
引用次数: 0

摘要

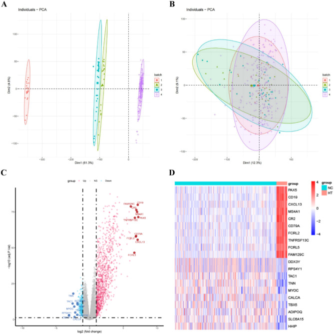
背景:桥本氏甲状腺炎(HT)是最常见的自身免疫性疾病之一,以甲状腺弥漫性肿大、淋巴细胞浸润和甲状腺特异性自身抗体为特征。细胞和体液免疫紊乱与 HT 的发病有关。然而,人们对免疫相关分子在甲状腺肿大中的作用知之甚少。本研究旨在通过生物信息学分析确定 HT 中关键的免疫相关生物标志物:方法:整合 GSA 和 GTEx 数据库中 HT 和正常对照(NC)的测序数据,得到一个名为 NGS 的数据集。从 GEO 数据库下载 GSE138198 数据集作为验证集。进行了 WGCNA 分析,以确定与 HT 相关的关键模块。进行了拉索回归分析(LASSO)和随机森林分析(RF),以确定潜在的诊断生物标志物。潜在价值通过接收者操作特征曲线(ROC)分析进行评估。CIBERSORT 算法用于评估 HT 和 NC 样本中免疫细胞的浸润情况。通过定量实时 PCR 检测扩增样本中已验证基因的转录水平:结果:在 HT 患者中发现了 1401 个差异表达基因(DEGs)。基因本体(GO)和京都基因组百科全书(KEGG)通路分析表明,这些差异表达基因主要富集在免疫相关通路中。此外,通过WGCNA模块、DEGs和IRGs的交叉,在HT中发现了192个免疫相关基因。其中,两个上调基因(布鲁顿酪氨酸激酶(BTK)和CD19)通过机器学习显示出对HT的潜在诊断价值。ROC曲线分析显示,在两个数据集中,BTK的诊断价值高于CD19。耐人寻味的是,在 HT 患者的外周血单核细胞中,只有 BTK 表达上调,且与血清中甲状腺自身抗体水平呈显著正相关。进一步的研究证实,BTK 与 HT 患者浆细胞比例的增加呈显著正相关:本研究发现,BTK在HT患者中明显升高,它可能通过调节浆细胞参与了HT的发病机制,是HT潜在的免疫相关生物标志物。
本文章由计算机程序翻译,如有差异,请以英文原文为准。

Identification of BTK as an immune-related biomarker for Hashimoto's thyroiditis by integrated bioinformatic analysis.

Identification of BTK as an immune-related biomarker for Hashimoto's thyroiditis by integrated bioinformatic analysis.

Identification of BTK as an immune-related biomarker for Hashimoto's thyroiditis by integrated bioinformatic analysis.

Identification of BTK as an immune-related biomarker for Hashimoto's thyroiditis by integrated bioinformatic analysis.

Background: Hashimoto's thyroiditis (HT) is one of the most common autoimmune disorders characterized by diffuse enlargement of the thyroid gland, lymphocyte infiltration, and thyroid-specific autoantibodies. Cellular and humoral immune disorders have been implicated in the development of HT. However, little is known regarding the role of immune-related molecules in HT. This study was aimed to identify key immune-related biomarkers in HT by using bioinformatic analysis.

Method: Integration of the sequencing data from HT and normal control (NC) in the GSA and GTEx databases yielded a dataset named NGS. The GSE138198 dataset from the GEO database was downloaded as a validation set. WGCNA analysis was performed to identify key modules associated with HT. Lasso regression analysis (LASSO) and random forest (RF) were performed to determine potential diagnostic biomarkers. The potential value was assessed by using receiver operating characteristic (ROC) curve analysis. CIBERSORT algorithm was used to evaluate the infiltration of immune cells in HT and NC samples. The transcript levels of verified genes from expanded samples were detected by quantitative real-time PCR.

Results: A total of 1,401 differentially expressed genes (DEGs) were identified in HT patients. Gene Ontology (GO) and Kyoto Encyclopedia of Genes and Genomes (KEGG) pathway analyses indicated that these DEGs were predominantly enriched in immune-related pathways. Furthermore, 192 immune-related genes were identified in HT through the intersection of WGCNA modules, DEGs, and the IRGs. Among them, two upregulated genes ((Bruton's tyrosine kinase, BTK) and CD19) showed the potential diagnostic value for HT by using machine learning. The ROC curve analysis revealed that BTK had a higher diagnostic value than CD19 across two datasets. Intriguingly, only BTK expression was upregulated in the peripheral blood mononuclear cells of HT patients, and was significantly positively correlated with the serum levels of thyroid autoantibodies. Further studies confirmed a significant positive correlation between BTK and increased proportions of plasma cells in HT patients.

Conclusion: This study identified BTK was significantly increased in HT patients, which might be the involved in the pathogenesis of HT by regulating plasma cells and represented a potential immune-related biomarker of HT.

求助全文
通过发布文献求助,成功后即可免费获取论文全文。 去求助
来源期刊
BMC Immunology
BMC Immunology 医学-免疫学
CiteScore
5.50
自引率
0.00%
发文量
54
审稿时长
1 months
期刊介绍: BMC Immunology is an open access journal publishing original peer-reviewed research articles in molecular, cellular, tissue-level, organismal, functional, and developmental aspects of the immune system as well as clinical studies and animal models of human diseases.
×
引用
GB/T 7714-2015
复制
MLA
复制
APA
复制
导出至
BibTeX EndNote RefMan NoteFirst NoteExpress
×
提示
您的信息不完整,为了账户安全,请先补充。
现在去补充
×
提示
您因"违规操作"
具体请查看互助需知
我知道了
×
提示
确定
请完成安全验证×
copy
已复制链接
快去分享给好友吧!
我知道了
右上角分享
点击右上角分享
0
联系我们:info@booksci.cn Book学术提供免费学术资源搜索服务,方便国内外学者检索中英文文献。致力于提供最便捷和优质的服务体验。 Copyright © 2023 布克学术 All rights reserved.
京ICP备2023020795号-1
ghs 京公网安备 11010802042870号
Book学术文献互助
Book学术文献互助群
群 号:604180095
Book学术官方微信