用于污点规范化的深度监督两级生成式对抗网络。

IF 3.9 2区 综合性期刊 Q1 MULTIDISCIPLINARY SCIENCES
Zhe Du, Pujing Zhang, Xiaodong Huang, Zhigang Hu, Gege Yang, Mengyang Xi, Dechun Liu
{"title":"用于污点规范化的深度监督两级生成式对抗网络。","authors":"Zhe Du, Pujing Zhang, Xiaodong Huang, Zhigang Hu, Gege Yang, Mengyang Xi, Dechun Liu","doi":"10.1038/s41598-025-91587-8","DOIUrl":null,"url":null,"abstract":"<p><p>The color variations present in histopathological images pose a significant challenge to computational pathology and, consequently, negatively affect the performance of certain pathological image analysis methods, especially those based on deep learning techniques. To date, several methods have been proposed to mitigate this issue. However, these methods either produce images with low texture retention, perform poorly when trained with small datasets, or have low generalization capabilities. In this paper, we propose a Deep Supervised Two-stage Generative Adversarial Network known as DSTGAN for stain-normalization. Specifically, we introduce deep supervision to generative adversarial networks in an innovative way to enhance the learning capacity of the model, benefiting from different model regularization methods. To make fuller use of source domain images for training the model, we drew upon semi-supervised concepts to design a novel two-stage staining strategy. Additionally, we construct a generator that can capture long-distance semantic relationships, enabling the model to retain more abundant texture information in the generated images. In the evaluation of the quality of generated images, we have achieved state-of-the-art performance on TUPAC-2016, MITOS-ATYPIA-14, ICIAR-BACH-2018 and MICCAI-16-GlaS datasets, improving the precision of classification and segmentation by 5.2% and 4.2%, respectively. Not only has our model significantly improved the quality of the stained images compared to existing stain normalization methods, but it also has a positive impact on the execution of downstream classification and segmentation tasks. Our method has further reduced the effect that staining differences have on computational pathology, thereby improving the accuracy of histopathological image analysis to some extent.</p>","PeriodicalId":21811,"journal":{"name":"Scientific Reports","volume":"15 1","pages":"7068"},"PeriodicalIF":3.9000,"publicationDate":"2025-02-27","publicationTypes":"Journal Article","fieldsOfStudy":null,"isOpenAccess":false,"openAccessPdf":"https://www.ncbi.nlm.nih.gov/pmc/articles/PMC11868385/pdf/","citationCount":"0","resultStr":"{\"title\":\"Deeply supervised two stage generative adversarial network for stain normalization.\",\"authors\":\"Zhe Du, Pujing Zhang, Xiaodong Huang, Zhigang Hu, Gege Yang, Mengyang Xi, Dechun Liu\",\"doi\":\"10.1038/s41598-025-91587-8\",\"DOIUrl\":null,\"url\":null,\"abstract\":\"<p><p>The color variations present in histopathological images pose a significant challenge to computational pathology and, consequently, negatively affect the performance of certain pathological image analysis methods, especially those based on deep learning techniques. To date, several methods have been proposed to mitigate this issue. However, these methods either produce images with low texture retention, perform poorly when trained with small datasets, or have low generalization capabilities. In this paper, we propose a Deep Supervised Two-stage Generative Adversarial Network known as DSTGAN for stain-normalization. Specifically, we introduce deep supervision to generative adversarial networks in an innovative way to enhance the learning capacity of the model, benefiting from different model regularization methods. To make fuller use of source domain images for training the model, we drew upon semi-supervised concepts to design a novel two-stage staining strategy. Additionally, we construct a generator that can capture long-distance semantic relationships, enabling the model to retain more abundant texture information in the generated images. In the evaluation of the quality of generated images, we have achieved state-of-the-art performance on TUPAC-2016, MITOS-ATYPIA-14, ICIAR-BACH-2018 and MICCAI-16-GlaS datasets, improving the precision of classification and segmentation by 5.2% and 4.2%, respectively. Not only has our model significantly improved the quality of the stained images compared to existing stain normalization methods, but it also has a positive impact on the execution of downstream classification and segmentation tasks. Our method has further reduced the effect that staining differences have on computational pathology, thereby improving the accuracy of histopathological image analysis to some extent.</p>\",\"PeriodicalId\":21811,\"journal\":{\"name\":\"Scientific Reports\",\"volume\":\"15 1\",\"pages\":\"7068\"},\"PeriodicalIF\":3.9000,\"publicationDate\":\"2025-02-27\",\"publicationTypes\":\"Journal Article\",\"fieldsOfStudy\":null,\"isOpenAccess\":false,\"openAccessPdf\":\"https://www.ncbi.nlm.nih.gov/pmc/articles/PMC11868385/pdf/\",\"citationCount\":\"0\",\"resultStr\":null,\"platform\":\"Semanticscholar\",\"paperid\":null,\"PeriodicalName\":\"Scientific Reports\",\"FirstCategoryId\":\"103\",\"ListUrlMain\":\"https://doi.org/10.1038/s41598-025-91587-8\",\"RegionNum\":2,\"RegionCategory\":\"综合性期刊\",\"ArticlePicture\":[],\"TitleCN\":null,\"AbstractTextCN\":null,\"PMCID\":null,\"EPubDate\":\"\",\"PubModel\":\"\",\"JCR\":\"Q1\",\"JCRName\":\"MULTIDISCIPLINARY SCIENCES\",\"Score\":null,\"Total\":0}","platform":"Semanticscholar","paperid":null,"PeriodicalName":"Scientific Reports","FirstCategoryId":"103","ListUrlMain":"https://doi.org/10.1038/s41598-025-91587-8","RegionNum":2,"RegionCategory":"综合性期刊","ArticlePicture":[],"TitleCN":null,"AbstractTextCN":null,"PMCID":null,"EPubDate":"","PubModel":"","JCR":"Q1","JCRName":"MULTIDISCIPLINARY SCIENCES","Score":null,"Total":0}
引用次数: 0

摘要

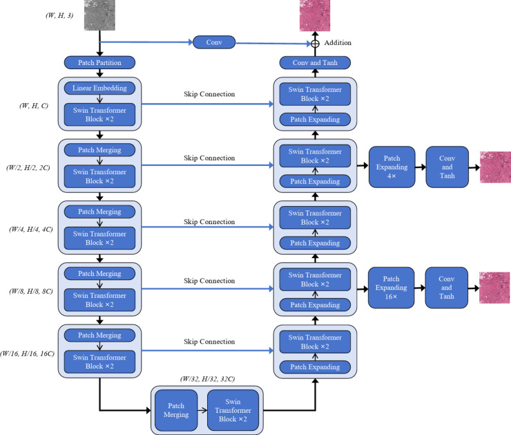
组织病理图像中存在的颜色变化对计算病理学提出了重大挑战,因此,对某些病理图像分析方法的性能产生了负面影响,特别是那些基于深度学习技术的方法。到目前为止,已经提出了几种方法来缓解这个问题。然而,这些方法产生的图像纹理保留率较低,在小数据集训练时表现不佳,或者泛化能力较低。在本文中,我们提出了一种深度监督两阶段生成对抗网络,称为dsgan,用于污渍归一化。具体来说,我们以一种创新的方式将深度监督引入生成对抗网络,以增强模型的学习能力,从而受益于不同的模型正则化方法。为了更充分地利用源域图像来训练模型,我们借鉴了半监督概念来设计一种新的两阶段染色策略。此外,我们构建了一个能够捕获远距离语义关系的生成器,使模型能够在生成的图像中保留更丰富的纹理信息。在对生成图像质量的评估中,我们在TUPAC-2016、MITOS-ATYPIA-14、ICIAR-BACH-2018和MICCAI-16-GlaS数据集上取得了最先进的性能,分类和分割的精度分别提高了5.2%和4.2%。与现有的染色归一化方法相比,我们的模型不仅显著提高了染色图像的质量,而且对下游分类和分割任务的执行也产生了积极的影响。我们的方法进一步降低了染色差异对计算病理的影响,从而在一定程度上提高了组织病理图像分析的准确性。
本文章由计算机程序翻译,如有差异,请以英文原文为准。

Deeply supervised two stage generative adversarial network for stain normalization.

Deeply supervised two stage generative adversarial network for stain normalization.

Deeply supervised two stage generative adversarial network for stain normalization.

Deeply supervised two stage generative adversarial network for stain normalization.

The color variations present in histopathological images pose a significant challenge to computational pathology and, consequently, negatively affect the performance of certain pathological image analysis methods, especially those based on deep learning techniques. To date, several methods have been proposed to mitigate this issue. However, these methods either produce images with low texture retention, perform poorly when trained with small datasets, or have low generalization capabilities. In this paper, we propose a Deep Supervised Two-stage Generative Adversarial Network known as DSTGAN for stain-normalization. Specifically, we introduce deep supervision to generative adversarial networks in an innovative way to enhance the learning capacity of the model, benefiting from different model regularization methods. To make fuller use of source domain images for training the model, we drew upon semi-supervised concepts to design a novel two-stage staining strategy. Additionally, we construct a generator that can capture long-distance semantic relationships, enabling the model to retain more abundant texture information in the generated images. In the evaluation of the quality of generated images, we have achieved state-of-the-art performance on TUPAC-2016, MITOS-ATYPIA-14, ICIAR-BACH-2018 and MICCAI-16-GlaS datasets, improving the precision of classification and segmentation by 5.2% and 4.2%, respectively. Not only has our model significantly improved the quality of the stained images compared to existing stain normalization methods, but it also has a positive impact on the execution of downstream classification and segmentation tasks. Our method has further reduced the effect that staining differences have on computational pathology, thereby improving the accuracy of histopathological image analysis to some extent.

求助全文
通过发布文献求助,成功后即可免费获取论文全文。 去求助
来源期刊
Scientific Reports
Scientific Reports Natural Science Disciplines-
CiteScore
7.50
自引率
4.30%
发文量
19567
审稿时长
3.9 months
期刊介绍: We publish original research from all areas of the natural sciences, psychology, medicine and engineering. You can learn more about what we publish by browsing our specific scientific subject areas below or explore Scientific Reports by browsing all articles and collections. Scientific Reports has a 2-year impact factor: 4.380 (2021), and is the 6th most-cited journal in the world, with more than 540,000 citations in 2020 (Clarivate Analytics, 2021). •Engineering Engineering covers all aspects of engineering, technology, and applied science. It plays a crucial role in the development of technologies to address some of the world''s biggest challenges, helping to save lives and improve the way we live. •Physical sciences Physical sciences are those academic disciplines that aim to uncover the underlying laws of nature — often written in the language of mathematics. It is a collective term for areas of study including astronomy, chemistry, materials science and physics. •Earth and environmental sciences Earth and environmental sciences cover all aspects of Earth and planetary science and broadly encompass solid Earth processes, surface and atmospheric dynamics, Earth system history, climate and climate change, marine and freshwater systems, and ecology. It also considers the interactions between humans and these systems. •Biological sciences Biological sciences encompass all the divisions of natural sciences examining various aspects of vital processes. The concept includes anatomy, physiology, cell biology, biochemistry and biophysics, and covers all organisms from microorganisms, animals to plants. •Health sciences The health sciences study health, disease and healthcare. This field of study aims to develop knowledge, interventions and technology for use in healthcare to improve the treatment of patients.
×
引用
GB/T 7714-2015
复制
MLA
复制
APA
复制
导出至
BibTeX EndNote RefMan NoteFirst NoteExpress
×
提示
您的信息不完整,为了账户安全,请先补充。
现在去补充
×
提示
您因"违规操作"
具体请查看互助需知
我知道了
×
提示
确定
请完成安全验证×
copy
已复制链接
快去分享给好友吧!
我知道了
右上角分享
点击右上角分享
0
联系我们:info@booksci.cn Book学术提供免费学术资源搜索服务,方便国内外学者检索中英文文献。致力于提供最便捷和优质的服务体验。 Copyright © 2023 布克学术 All rights reserved.
京ICP备2023020795号-1
ghs 京公网安备 11010802042870号
Book学术文献互助
Book学术文献互助群
群 号:604180095
Book学术官方微信