TFRC敲低通过抑制心肌细胞铁下垂和心房纤维化来减轻心房颤动。

IF 1.2 4区 农林科学 Q1 VETERINARY SCIENCES
Experimental Animals Pub Date : 2025-07-11 Epub Date: 2025-02-26 DOI:10.1538/expanim.24-0127
Yufei Zhan, Yang Zhou, Chi Zhang, Zongwang Zhai, Yi Yang, Xingpeng Liu
{"title":"TFRC敲低通过抑制心肌细胞铁下垂和心房纤维化来减轻心房颤动。","authors":"Yufei Zhan, Yang Zhou, Chi Zhang, Zongwang Zhai, Yi Yang, Xingpeng Liu","doi":"10.1538/expanim.24-0127","DOIUrl":null,"url":null,"abstract":"<p><p>Atrial fibrillation (AF) is a common arrhythmia in clinical. Its most important pathophysiological factor is atrial fibrosis. Transferrin receptor (TFRC) promotes ferroptosis by facilitating iron uptake. Its role in AF is unknown. TFRC expression in Angiotensin II (Ang II)-induced AF mice was significantly upregulated. TFRC knockdown significantly reduced AF occurrence. TFRC silence ameliorated myocardial fibrosis by inhibiting transforming growth factor-β1 (TGF-β1)/Smad2 pathway in vivo. TFRC interference reduced ferroptosis by inhibiting lipid oxidation product generation in vivo. Ang II-induced HL-1 cardiomyocyte model was employed to simulate an in vivo situation. The in vitro results were consistent with the in vivo results. Forkhead box O3 (FOXO3) was reported to protect atrium against fibrosis and participate in ferroptosis. FOXO3 exerted transcriptional repressive activity by binding to TFRC promoter. FOXO3 overexpression protected HL-1 cells against ferroptosis, which was reversed by TFRC overexpression. In summary, TFRC knockdown reduces AF occurrence by ameliorating atrial fibrosis through inhibiting cardiomyocyte ferroptosis under FOXO3 regulation.</p>","PeriodicalId":12102,"journal":{"name":"Experimental Animals","volume":" ","pages":"348-361"},"PeriodicalIF":1.2000,"publicationDate":"2025-07-11","publicationTypes":"Journal Article","fieldsOfStudy":null,"isOpenAccess":false,"openAccessPdf":"https://www.ncbi.nlm.nih.gov/pmc/articles/PMC12270597/pdf/","citationCount":"0","resultStr":"{\"title\":\"Transferrin receptor knockdown attenuates atrial fibrillation by inhibiting cardiomyocyte ferroptosis and atrial fibrosis.\",\"authors\":\"Yufei Zhan, Yang Zhou, Chi Zhang, Zongwang Zhai, Yi Yang, Xingpeng Liu\",\"doi\":\"10.1538/expanim.24-0127\",\"DOIUrl\":null,\"url\":null,\"abstract\":\"<p><p>Atrial fibrillation (AF) is a common arrhythmia in clinical. Its most important pathophysiological factor is atrial fibrosis. Transferrin receptor (TFRC) promotes ferroptosis by facilitating iron uptake. Its role in AF is unknown. TFRC expression in Angiotensin II (Ang II)-induced AF mice was significantly upregulated. TFRC knockdown significantly reduced AF occurrence. TFRC silence ameliorated myocardial fibrosis by inhibiting transforming growth factor-β1 (TGF-β1)/Smad2 pathway in vivo. TFRC interference reduced ferroptosis by inhibiting lipid oxidation product generation in vivo. Ang II-induced HL-1 cardiomyocyte model was employed to simulate an in vivo situation. The in vitro results were consistent with the in vivo results. Forkhead box O3 (FOXO3) was reported to protect atrium against fibrosis and participate in ferroptosis. FOXO3 exerted transcriptional repressive activity by binding to TFRC promoter. FOXO3 overexpression protected HL-1 cells against ferroptosis, which was reversed by TFRC overexpression. In summary, TFRC knockdown reduces AF occurrence by ameliorating atrial fibrosis through inhibiting cardiomyocyte ferroptosis under FOXO3 regulation.</p>\",\"PeriodicalId\":12102,\"journal\":{\"name\":\"Experimental Animals\",\"volume\":\" \",\"pages\":\"348-361\"},\"PeriodicalIF\":1.2000,\"publicationDate\":\"2025-07-11\",\"publicationTypes\":\"Journal Article\",\"fieldsOfStudy\":null,\"isOpenAccess\":false,\"openAccessPdf\":\"https://www.ncbi.nlm.nih.gov/pmc/articles/PMC12270597/pdf/\",\"citationCount\":\"0\",\"resultStr\":null,\"platform\":\"Semanticscholar\",\"paperid\":null,\"PeriodicalName\":\"Experimental Animals\",\"FirstCategoryId\":\"3\",\"ListUrlMain\":\"https://doi.org/10.1538/expanim.24-0127\",\"RegionNum\":4,\"RegionCategory\":\"农林科学\",\"ArticlePicture\":[],\"TitleCN\":null,\"AbstractTextCN\":null,\"PMCID\":null,\"EPubDate\":\"2025/2/26 0:00:00\",\"PubModel\":\"Epub\",\"JCR\":\"Q1\",\"JCRName\":\"VETERINARY SCIENCES\",\"Score\":null,\"Total\":0}","platform":"Semanticscholar","paperid":null,"PeriodicalName":"Experimental Animals","FirstCategoryId":"3","ListUrlMain":"https://doi.org/10.1538/expanim.24-0127","RegionNum":4,"RegionCategory":"农林科学","ArticlePicture":[],"TitleCN":null,"AbstractTextCN":null,"PMCID":null,"EPubDate":"2025/2/26 0:00:00","PubModel":"Epub","JCR":"Q1","JCRName":"VETERINARY SCIENCES","Score":null,"Total":0}
引用次数: 0

摘要

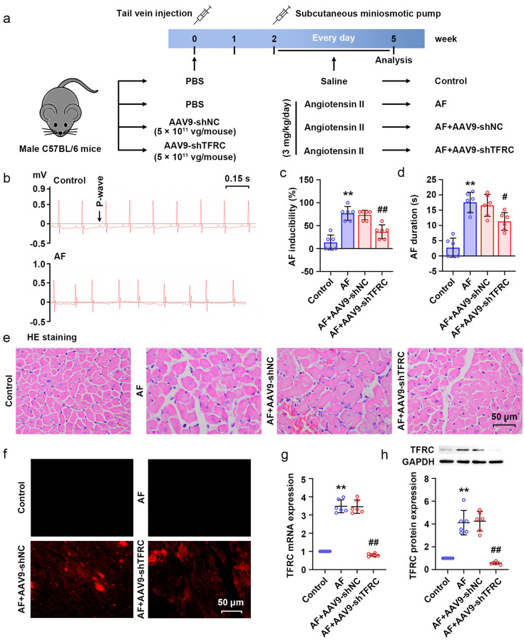
心房颤动(AF)是临床上常见的心律失常。其最重要的病理生理因素是心房纤维化。转铁蛋白受体(TFRC)通过促进铁摄取来促进铁下垂。其在房颤中的作用尚不清楚。血管紧张素II (Ang II)诱导的AF小鼠中TFRC表达显著上调。TFRC敲除可显著减少AF的发生。TFRC沉默在体内通过抑制TGF-β1/Smad2途径改善心肌纤维化。TFRC干扰通过抑制体内脂质氧化产物的生成来减少铁下垂。采用Angⅱ诱导的HL-1心肌细胞模型模拟体内情况。体外实验结果与体内实验结果一致。FOXO3有保护心房免受纤维化和参与铁下垂的报道。FOXO3通过结合TFRC启动子发挥转录抑制活性。FOXO3过表达可保护HL-1细胞免于铁下垂,而TFRC过表达可逆转这一作用。综上所述,在FOXO3调控下,TFRC敲低可通过抑制心肌细胞铁下沉来改善心房纤维化,从而减少房颤的发生。
本文章由计算机程序翻译,如有差异,请以英文原文为准。

Transferrin receptor knockdown attenuates atrial fibrillation by inhibiting cardiomyocyte ferroptosis and atrial fibrosis.

Transferrin receptor knockdown attenuates atrial fibrillation by inhibiting cardiomyocyte ferroptosis and atrial fibrosis.

Transferrin receptor knockdown attenuates atrial fibrillation by inhibiting cardiomyocyte ferroptosis and atrial fibrosis.

Transferrin receptor knockdown attenuates atrial fibrillation by inhibiting cardiomyocyte ferroptosis and atrial fibrosis.

Atrial fibrillation (AF) is a common arrhythmia in clinical. Its most important pathophysiological factor is atrial fibrosis. Transferrin receptor (TFRC) promotes ferroptosis by facilitating iron uptake. Its role in AF is unknown. TFRC expression in Angiotensin II (Ang II)-induced AF mice was significantly upregulated. TFRC knockdown significantly reduced AF occurrence. TFRC silence ameliorated myocardial fibrosis by inhibiting transforming growth factor-β1 (TGF-β1)/Smad2 pathway in vivo. TFRC interference reduced ferroptosis by inhibiting lipid oxidation product generation in vivo. Ang II-induced HL-1 cardiomyocyte model was employed to simulate an in vivo situation. The in vitro results were consistent with the in vivo results. Forkhead box O3 (FOXO3) was reported to protect atrium against fibrosis and participate in ferroptosis. FOXO3 exerted transcriptional repressive activity by binding to TFRC promoter. FOXO3 overexpression protected HL-1 cells against ferroptosis, which was reversed by TFRC overexpression. In summary, TFRC knockdown reduces AF occurrence by ameliorating atrial fibrosis through inhibiting cardiomyocyte ferroptosis under FOXO3 regulation.

求助全文
通过发布文献求助,成功后即可免费获取论文全文。 去求助
来源期刊
Experimental Animals
Experimental Animals 生物-动物学
CiteScore
2.80
自引率
4.20%
发文量
2
审稿时长
3 months
期刊介绍: The aim of this international journal is to accelerate progress in laboratory animal experimentation and disseminate relevant information in related areas through publication of peer reviewed Original papers and Review articles. The journal covers basic to applied biomedical research centering around use of experimental animals and also covers topics related to experimental animals such as technology, management, and animal welfare.
×
引用
GB/T 7714-2015
复制
MLA
复制
APA
复制
导出至
BibTeX EndNote RefMan NoteFirst NoteExpress
×
提示
您的信息不完整,为了账户安全,请先补充。
现在去补充
×
提示
您因"违规操作"
具体请查看互助需知
我知道了
×
提示
确定
请完成安全验证×
copy
已复制链接
快去分享给好友吧!
我知道了
右上角分享
点击右上角分享
0
联系我们:info@booksci.cn Book学术提供免费学术资源搜索服务,方便国内外学者检索中英文文献。致力于提供最便捷和优质的服务体验。 Copyright © 2023 布克学术 All rights reserved.
京ICP备2023020795号-1
ghs 京公网安备 11010802042870号
Book学术文献互助
Book学术文献互助群
群 号:604180095
Book学术官方微信