小鼠正常衰老过程中PINK1-PRKN信号的改变。

Autophagy reports Pub Date : 2024-01-01 Epub Date: 2024-12-07 DOI:10.1080/27694127.2024.2434379
Zahra Baninameh, Jens O Watzlawik, Xu Hou, Tyrique Richardson, Nicholas W Kurchaba, Tingxiang Yan, Damian N Di Florio, DeLisa Fairweather, Lu Kang, Justin H Nguyen, Takahisa Kanekiyo, Dennis W Dickson, Sachiko Noda, Shigeto Sato, Nobutaka Hattori, Matthew S Goldberg, Ian G Ganley, Kelly L Stauch, Fabienne C Fiesel, Wolfdieter Springer
{"title":"小鼠正常衰老过程中PINK1-PRKN信号的改变。","authors":"Zahra Baninameh, Jens O Watzlawik, Xu Hou, Tyrique Richardson, Nicholas W Kurchaba, Tingxiang Yan, Damian N Di Florio, DeLisa Fairweather, Lu Kang, Justin H Nguyen, Takahisa Kanekiyo, Dennis W Dickson, Sachiko Noda, Shigeto Sato, Nobutaka Hattori, Matthew S Goldberg, Ian G Ganley, Kelly L Stauch, Fabienne C Fiesel, Wolfdieter Springer","doi":"10.1080/27694127.2024.2434379","DOIUrl":null,"url":null,"abstract":"<p><p>The ubiquitin kinase-ligase pair PINK1-PRKN identifies and selectively marks damaged mitochondria for elimination via the autophagy-lysosome system (mitophagy). While this cytoprotective pathway has been extensively studied <i>in vitro</i> upon acute and complete depolarization of mitochondria, the significance of PINK1-PRKN mitophagy <i>in vivo</i> is less well established. Here we used a novel approach to study PINK1-PRKN signaling in different energetically demanding tissues of mice during normal aging. We demonstrate a generally increased expression of both genes and enhanced enzymatic activity with aging across tissue types. Collectively our data suggest a distinct regulation of PINK1-PRKN signaling under basal conditions with the most pronounced activation and flux of the pathway in mouse heart compared to brain or skeletal muscle. Our biochemical analyses complement existing mitophagy reporter readouts and provide an important baseline assessment <i>in vivo</i>, setting the stage for further investigations of the PINK1-PRKN pathway during stress and in relevant disease conditions.</p>","PeriodicalId":72341,"journal":{"name":"Autophagy reports","volume":"3 1","pages":""},"PeriodicalIF":0.0000,"publicationDate":"2024-01-01","publicationTypes":"Journal Article","fieldsOfStudy":null,"isOpenAccess":false,"openAccessPdf":"https://www.ncbi.nlm.nih.gov/pmc/articles/PMC11855339/pdf/","citationCount":"0","resultStr":"{\"title\":\"Alterations of PINK1-PRKN signaling in mice during normal aging.\",\"authors\":\"Zahra Baninameh, Jens O Watzlawik, Xu Hou, Tyrique Richardson, Nicholas W Kurchaba, Tingxiang Yan, Damian N Di Florio, DeLisa Fairweather, Lu Kang, Justin H Nguyen, Takahisa Kanekiyo, Dennis W Dickson, Sachiko Noda, Shigeto Sato, Nobutaka Hattori, Matthew S Goldberg, Ian G Ganley, Kelly L Stauch, Fabienne C Fiesel, Wolfdieter Springer\",\"doi\":\"10.1080/27694127.2024.2434379\",\"DOIUrl\":null,\"url\":null,\"abstract\":\"<p><p>The ubiquitin kinase-ligase pair PINK1-PRKN identifies and selectively marks damaged mitochondria for elimination via the autophagy-lysosome system (mitophagy). While this cytoprotective pathway has been extensively studied <i>in vitro</i> upon acute and complete depolarization of mitochondria, the significance of PINK1-PRKN mitophagy <i>in vivo</i> is less well established. Here we used a novel approach to study PINK1-PRKN signaling in different energetically demanding tissues of mice during normal aging. We demonstrate a generally increased expression of both genes and enhanced enzymatic activity with aging across tissue types. Collectively our data suggest a distinct regulation of PINK1-PRKN signaling under basal conditions with the most pronounced activation and flux of the pathway in mouse heart compared to brain or skeletal muscle. Our biochemical analyses complement existing mitophagy reporter readouts and provide an important baseline assessment <i>in vivo</i>, setting the stage for further investigations of the PINK1-PRKN pathway during stress and in relevant disease conditions.</p>\",\"PeriodicalId\":72341,\"journal\":{\"name\":\"Autophagy reports\",\"volume\":\"3 1\",\"pages\":\"\"},\"PeriodicalIF\":0.0000,\"publicationDate\":\"2024-01-01\",\"publicationTypes\":\"Journal Article\",\"fieldsOfStudy\":null,\"isOpenAccess\":false,\"openAccessPdf\":\"https://www.ncbi.nlm.nih.gov/pmc/articles/PMC11855339/pdf/\",\"citationCount\":\"0\",\"resultStr\":null,\"platform\":\"Semanticscholar\",\"paperid\":null,\"PeriodicalName\":\"Autophagy reports\",\"FirstCategoryId\":\"1085\",\"ListUrlMain\":\"https://doi.org/10.1080/27694127.2024.2434379\",\"RegionNum\":0,\"RegionCategory\":null,\"ArticlePicture\":[],\"TitleCN\":null,\"AbstractTextCN\":null,\"PMCID\":null,\"EPubDate\":\"2024/12/7 0:00:00\",\"PubModel\":\"Epub\",\"JCR\":\"\",\"JCRName\":\"\",\"Score\":null,\"Total\":0}","platform":"Semanticscholar","paperid":null,"PeriodicalName":"Autophagy reports","FirstCategoryId":"1085","ListUrlMain":"https://doi.org/10.1080/27694127.2024.2434379","RegionNum":0,"RegionCategory":null,"ArticlePicture":[],"TitleCN":null,"AbstractTextCN":null,"PMCID":null,"EPubDate":"2024/12/7 0:00:00","PubModel":"Epub","JCR":"","JCRName":"","Score":null,"Total":0}
引用次数: 0

摘要

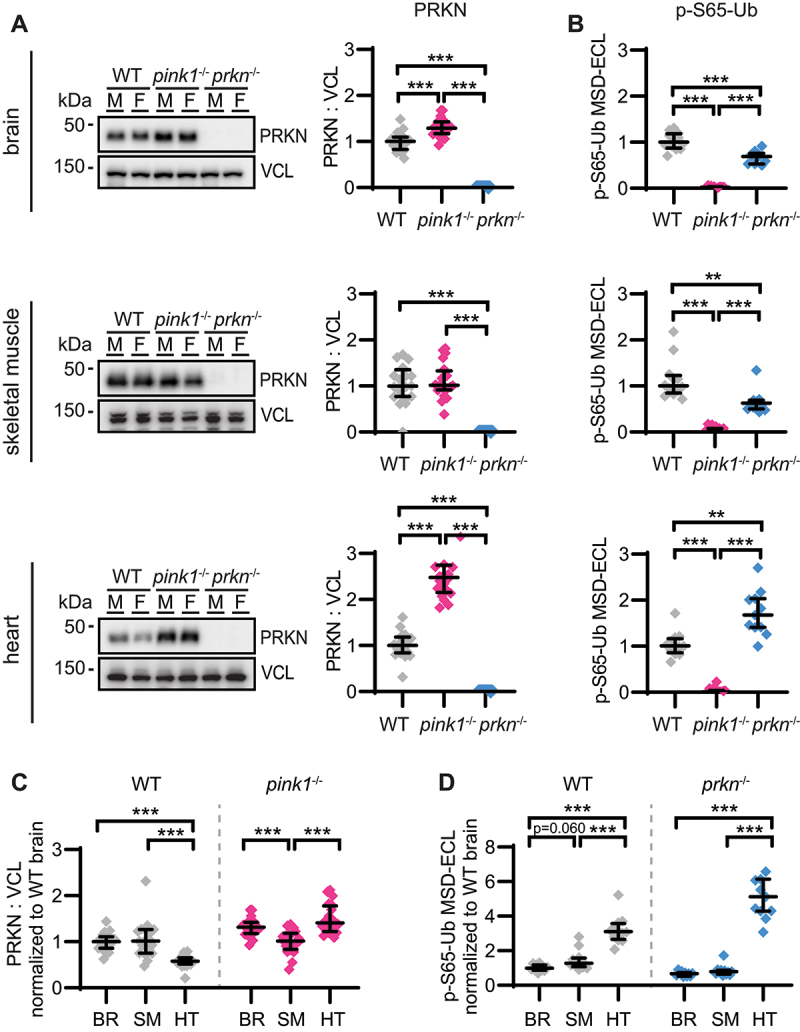
泛素激酶连接酶对 PINK1-PRKN 可识别并选择性地标记受损线粒体,以便通过自噬-溶酶体系统(丝裂噬)将其清除。虽然这一细胞保护途径已在体外对线粒体急性和完全去极化进行了广泛研究,但 PINK1-PRKN 有丝分裂在体内的意义还不太明确。在这里,我们采用了一种新方法来研究正常衰老过程中小鼠不同能量需求组织中的 PINK1-PRKN 信号转导。我们发现,随着组织类型的老化,这两个基因的表达量普遍增加,酶活性也随之增强。总之,我们的数据表明,在基础条件下,PINK1-PRKN 信号传导的调控方式各不相同,与大脑或骨骼肌相比,小鼠心脏中的通路激活和通量最为明显。我们的生化分析补充了现有的有丝分裂报告读数,并提供了重要的体内基线评估,为进一步研究压力和相关疾病条件下的 PINK1-PRKN 通路奠定了基础。
本文章由计算机程序翻译,如有差异,请以英文原文为准。

Alterations of PINK1-PRKN signaling in mice during normal aging.

Alterations of PINK1-PRKN signaling in mice during normal aging.

Alterations of PINK1-PRKN signaling in mice during normal aging.

Alterations of PINK1-PRKN signaling in mice during normal aging.

The ubiquitin kinase-ligase pair PINK1-PRKN identifies and selectively marks damaged mitochondria for elimination via the autophagy-lysosome system (mitophagy). While this cytoprotective pathway has been extensively studied in vitro upon acute and complete depolarization of mitochondria, the significance of PINK1-PRKN mitophagy in vivo is less well established. Here we used a novel approach to study PINK1-PRKN signaling in different energetically demanding tissues of mice during normal aging. We demonstrate a generally increased expression of both genes and enhanced enzymatic activity with aging across tissue types. Collectively our data suggest a distinct regulation of PINK1-PRKN signaling under basal conditions with the most pronounced activation and flux of the pathway in mouse heart compared to brain or skeletal muscle. Our biochemical analyses complement existing mitophagy reporter readouts and provide an important baseline assessment in vivo, setting the stage for further investigations of the PINK1-PRKN pathway during stress and in relevant disease conditions.

求助全文
通过发布文献求助,成功后即可免费获取论文全文。 去求助
来源期刊
自引率
0.00%
发文量
0
×
引用
GB/T 7714-2015
复制
MLA
复制
APA
复制
导出至
BibTeX EndNote RefMan NoteFirst NoteExpress
×
提示
您的信息不完整,为了账户安全,请先补充。
现在去补充
×
提示
您因"违规操作"
具体请查看互助需知
我知道了
×
提示
确定
请完成安全验证×
copy
已复制链接
快去分享给好友吧!
我知道了
右上角分享
点击右上角分享
0
联系我们:info@booksci.cn Book学术提供免费学术资源搜索服务,方便国内外学者检索中英文文献。致力于提供最便捷和优质的服务体验。 Copyright © 2023 布克学术 All rights reserved.
京ICP备2023020795号-1
ghs 京公网安备 11010802042870号
Book学术文献互助
Book学术文献互助群
群 号:604180095
Book学术官方微信