雷公藤红素通过caspase依赖性途径促进甲状腺癌细胞凋亡细胞死亡。

IF 1.8 Q3 ENDOCRINOLOGY & METABOLISM
Ruoyi Yang, Jie Yao, Hong Ma, Chunyan Shui, Teng Li, Sicheng Zhang, Chao Li
{"title":"雷公藤红素通过caspase依赖性途径促进甲状腺癌细胞凋亡细胞死亡。","authors":"Ruoyi Yang, Jie Yao, Hong Ma, Chunyan Shui, Teng Li, Sicheng Zhang, Chao Li","doi":"10.1186/s13044-024-00222-7","DOIUrl":null,"url":null,"abstract":"<p><strong>Background: </strong>Celastrol, a naturally occurring bioactive compound, has demonstrated potential in treating inflammation, obesity, and tumors, particularly in colorectal, gastric, and breast cancers. However, its therapeutic effects on thyroid cancer (TC), which have poor clinical outcomes, remain unclear. This study aimed to investigate Celastrol's potential in treating thyroid cancer using cell lines.</p><p><strong>Methods: </strong>The viability and proliferation of thyroid cancer cells treated with or without Celastrol were analyzed by CCK-8 and colony formation assay. The state of thyroid cancer cells treated with or without Celastrol were observed by microscopy. Further evidence from flow cytometry and TUNEL staining demonstrated the induction of apoptotic processes in thyroid cancer cells. The expression of PARP1, Caspase-3, Bax, BCL2 in thyroid cancer cells after indicated treatment was analyzed by Western blot and Caspase-3 expression in thyroid cancer cells after 12 and 24 h of Celastrol treatment was detected by immunofuorescence assay. Anaplastic thyroid cancer growth-limiting of Celastrol was evaluated in nude mice.</p><p><strong>Results: </strong>Celastrol induction promoted apoptotic in TC cells, increased the expression of PARP1, Bax and Caspase-3 and reduces expression of BCL2 by Western Blot. The expression of Caspase-3 was increased by immunofluorescence, which indicating that Celastrol may serve as an adjuvant therapeutic agent for thyroid cancer treatment by inducing apoptosis through the caspase-3 pathway. Celastrol treatment of mice implanted with anaplastic thyroid cancer cells also inhibited tumor growth, associated with reduced Ki-67 and increased Caspase-3.</p><p><strong>Conclusions: </strong>Celastrol promotes apoptotic cell death in thyroid carcinoma cells by the Caspase-3 pathway.</p>","PeriodicalId":39048,"journal":{"name":"Thyroid Research","volume":"18 1","pages":"9"},"PeriodicalIF":1.8000,"publicationDate":"2025-02-26","publicationTypes":"Journal Article","fieldsOfStudy":null,"isOpenAccess":false,"openAccessPdf":"https://www.ncbi.nlm.nih.gov/pmc/articles/PMC11863774/pdf/","citationCount":"0","resultStr":"{\"title\":\"Celastrol promotes apoptotic cell death in thyroid cancer cells through a caspases-dependent pathway.\",\"authors\":\"Ruoyi Yang, Jie Yao, Hong Ma, Chunyan Shui, Teng Li, Sicheng Zhang, Chao Li\",\"doi\":\"10.1186/s13044-024-00222-7\",\"DOIUrl\":null,\"url\":null,\"abstract\":\"<p><strong>Background: </strong>Celastrol, a naturally occurring bioactive compound, has demonstrated potential in treating inflammation, obesity, and tumors, particularly in colorectal, gastric, and breast cancers. However, its therapeutic effects on thyroid cancer (TC), which have poor clinical outcomes, remain unclear. This study aimed to investigate Celastrol's potential in treating thyroid cancer using cell lines.</p><p><strong>Methods: </strong>The viability and proliferation of thyroid cancer cells treated with or without Celastrol were analyzed by CCK-8 and colony formation assay. The state of thyroid cancer cells treated with or without Celastrol were observed by microscopy. Further evidence from flow cytometry and TUNEL staining demonstrated the induction of apoptotic processes in thyroid cancer cells. The expression of PARP1, Caspase-3, Bax, BCL2 in thyroid cancer cells after indicated treatment was analyzed by Western blot and Caspase-3 expression in thyroid cancer cells after 12 and 24 h of Celastrol treatment was detected by immunofuorescence assay. Anaplastic thyroid cancer growth-limiting of Celastrol was evaluated in nude mice.</p><p><strong>Results: </strong>Celastrol induction promoted apoptotic in TC cells, increased the expression of PARP1, Bax and Caspase-3 and reduces expression of BCL2 by Western Blot. The expression of Caspase-3 was increased by immunofluorescence, which indicating that Celastrol may serve as an adjuvant therapeutic agent for thyroid cancer treatment by inducing apoptosis through the caspase-3 pathway. Celastrol treatment of mice implanted with anaplastic thyroid cancer cells also inhibited tumor growth, associated with reduced Ki-67 and increased Caspase-3.</p><p><strong>Conclusions: </strong>Celastrol promotes apoptotic cell death in thyroid carcinoma cells by the Caspase-3 pathway.</p>\",\"PeriodicalId\":39048,\"journal\":{\"name\":\"Thyroid Research\",\"volume\":\"18 1\",\"pages\":\"9\"},\"PeriodicalIF\":1.8000,\"publicationDate\":\"2025-02-26\",\"publicationTypes\":\"Journal Article\",\"fieldsOfStudy\":null,\"isOpenAccess\":false,\"openAccessPdf\":\"https://www.ncbi.nlm.nih.gov/pmc/articles/PMC11863774/pdf/\",\"citationCount\":\"0\",\"resultStr\":null,\"platform\":\"Semanticscholar\",\"paperid\":null,\"PeriodicalName\":\"Thyroid Research\",\"FirstCategoryId\":\"1085\",\"ListUrlMain\":\"https://doi.org/10.1186/s13044-024-00222-7\",\"RegionNum\":0,\"RegionCategory\":null,\"ArticlePicture\":[],\"TitleCN\":null,\"AbstractTextCN\":null,\"PMCID\":null,\"EPubDate\":\"\",\"PubModel\":\"\",\"JCR\":\"Q3\",\"JCRName\":\"ENDOCRINOLOGY & METABOLISM\",\"Score\":null,\"Total\":0}","platform":"Semanticscholar","paperid":null,"PeriodicalName":"Thyroid Research","FirstCategoryId":"1085","ListUrlMain":"https://doi.org/10.1186/s13044-024-00222-7","RegionNum":0,"RegionCategory":null,"ArticlePicture":[],"TitleCN":null,"AbstractTextCN":null,"PMCID":null,"EPubDate":"","PubModel":"","JCR":"Q3","JCRName":"ENDOCRINOLOGY & METABOLISM","Score":null,"Total":0}
引用次数: 0

摘要

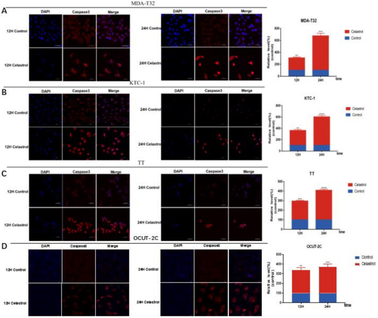
背景:雷公藤红素是一种天然存在的生物活性化合物,已被证明在治疗炎症、肥胖和肿瘤方面具有潜力,特别是在结肠直肠癌、胃癌和乳腺癌方面。然而,其对甲状腺癌(TC)的治疗效果尚不清楚,临床上预后不佳。本研究旨在通过细胞系研究Celastrol治疗甲状腺癌的潜力。方法:采用CCK-8法和菌落形成法分析加、不加Celastrol的甲状腺癌细胞的生存能力和增殖能力。用显微镜观察加或不加雷公藤红素处理甲状腺癌细胞的状态。流式细胞术和TUNEL染色进一步证实了诱导甲状腺癌细胞凋亡过程。Western blot检测治疗后甲状腺癌细胞中PARP1、Caspase-3、Bax、BCL2的表达情况,免疫荧光法检测治疗12、24 h后甲状腺癌细胞中Caspase-3的表达情况。裸鼠观察了雷公藤红素对间变性甲状腺癌的抑制作用。结果:经Western Blot检测,Celastrol诱导可促进TC细胞凋亡,增加PARP1、Bax和Caspase-3的表达,降低BCL2的表达。免疫荧光检测显示Caspase-3表达升高,提示Celastrol可能通过Caspase-3途径诱导细胞凋亡,作为甲状腺癌治疗的辅助治疗剂。雷公芪红素处理移植间变性甲状腺癌细胞的小鼠也抑制肿瘤生长,与Ki-67降低和Caspase-3升高相关。结论:雷公藤红素通过Caspase-3通路促进甲状腺癌细胞凋亡细胞死亡。
本文章由计算机程序翻译,如有差异,请以英文原文为准。

Celastrol promotes apoptotic cell death in thyroid cancer cells through a caspases-dependent pathway.

Celastrol promotes apoptotic cell death in thyroid cancer cells through a caspases-dependent pathway.

Celastrol promotes apoptotic cell death in thyroid cancer cells through a caspases-dependent pathway.

Celastrol promotes apoptotic cell death in thyroid cancer cells through a caspases-dependent pathway.

Background: Celastrol, a naturally occurring bioactive compound, has demonstrated potential in treating inflammation, obesity, and tumors, particularly in colorectal, gastric, and breast cancers. However, its therapeutic effects on thyroid cancer (TC), which have poor clinical outcomes, remain unclear. This study aimed to investigate Celastrol's potential in treating thyroid cancer using cell lines.

Methods: The viability and proliferation of thyroid cancer cells treated with or without Celastrol were analyzed by CCK-8 and colony formation assay. The state of thyroid cancer cells treated with or without Celastrol were observed by microscopy. Further evidence from flow cytometry and TUNEL staining demonstrated the induction of apoptotic processes in thyroid cancer cells. The expression of PARP1, Caspase-3, Bax, BCL2 in thyroid cancer cells after indicated treatment was analyzed by Western blot and Caspase-3 expression in thyroid cancer cells after 12 and 24 h of Celastrol treatment was detected by immunofuorescence assay. Anaplastic thyroid cancer growth-limiting of Celastrol was evaluated in nude mice.

Results: Celastrol induction promoted apoptotic in TC cells, increased the expression of PARP1, Bax and Caspase-3 and reduces expression of BCL2 by Western Blot. The expression of Caspase-3 was increased by immunofluorescence, which indicating that Celastrol may serve as an adjuvant therapeutic agent for thyroid cancer treatment by inducing apoptosis through the caspase-3 pathway. Celastrol treatment of mice implanted with anaplastic thyroid cancer cells also inhibited tumor growth, associated with reduced Ki-67 and increased Caspase-3.

Conclusions: Celastrol promotes apoptotic cell death in thyroid carcinoma cells by the Caspase-3 pathway.

求助全文
通过发布文献求助,成功后即可免费获取论文全文。 去求助
来源期刊
Thyroid Research
Thyroid Research Medicine-Endocrinology, Diabetes and Metabolism
CiteScore
3.10
自引率
4.50%
发文量
21
审稿时长
8 weeks
×
引用
GB/T 7714-2015
复制
MLA
复制
APA
复制
导出至
BibTeX EndNote RefMan NoteFirst NoteExpress
×
提示
您的信息不完整,为了账户安全,请先补充。
现在去补充
×
提示
您因"违规操作"
具体请查看互助需知
我知道了
×
提示
确定
请完成安全验证×
copy
已复制链接
快去分享给好友吧!
我知道了
右上角分享
点击右上角分享
0
联系我们:info@booksci.cn Book学术提供免费学术资源搜索服务,方便国内外学者检索中英文文献。致力于提供最便捷和优质的服务体验。 Copyright © 2023 布克学术 All rights reserved.
京ICP备2023020795号-1
ghs 京公网安备 11010802042870号
Book学术文献互助
Book学术文献互助群
群 号:604180095
Book学术官方微信