储备及其在防止正在正规化的无证移民出现焦虑和抑郁症状方面的作用。

IF 3.9 2区 综合性期刊 Q1 MULTIDISCIPLINARY SCIENCES
Stéphane Cullati, Julien Fakhoury, Jan-Erik Refle, Liala Consoli, Yves Jackson, Claudine Burton-Jeangros
{"title":"储备及其在防止正在正规化的无证移民出现焦虑和抑郁症状方面的作用。","authors":"Stéphane Cullati, Julien Fakhoury, Jan-Erik Refle, Liala Consoli, Yves Jackson, Claudine Burton-Jeangros","doi":"10.1038/s41598-025-86210-9","DOIUrl":null,"url":null,"abstract":"<p><p>Resources help individual to function in everyday life, while reserves, a specific type of resources, help them to overcome shock and stress. Evidence is scarce about whether reserves (be they cognitive, economic or relational) protect people's mental health in situations of temporary stress. Based on a cohort study following undocumented migrants undergoing a stressful life course transition (regularisation with local authorities), we identified which resources and reserves, and which types, better protect mental health. To examine whether reserves, and which types, are prospectively associated with anxiety and depressive symptoms, whether this association is independent of resources, and whether reserves modify the effect of regularisation on anxiety and depressive symptoms. A two-wave cohort study followed 456 undocumented migrants (mean age 44 years) from 2017 to 2020, half (48%) of whom were involved in a pilot regularisation policy implemented by the local authorities of Geneva, Switzerland. Anxiety was measured with the Generalised Anxiety Disorder Questionnaire-7 and depressive symptoms with the Patient Health Questionnaire-9. Economic, cognitive and relational reserves were measured at baseline, as well as economic and relational resources. Generalised Estimating Equations tested the associations of reserves and resources with anxiety and depressive symptoms, and the interaction between reserves/resources and regularisation status. Economic and relational reserves were associated with lower anxiety and depressive symptoms, independent of economic and relational resources. Cognitive reserves were not associated with lower anxiety and depressive symptoms. Regularised participants reported lower anxiety and depressive symptoms compared to non-regularised undocumented participants. Reserves did not modify the effect of regularisation on anxiety and depressive symptoms. The provision of reserves for undocumented migrants may protect mental health but may not alter the impact of regularisation on mental health. Further research is needed among vulnerable groups experiencing psychologically distressing events to test the reserve hypothesis.</p>","PeriodicalId":21811,"journal":{"name":"Scientific Reports","volume":"15 1","pages":"6572"},"PeriodicalIF":3.9000,"publicationDate":"2025-02-24","publicationTypes":"Journal Article","fieldsOfStudy":null,"isOpenAccess":false,"openAccessPdf":"https://www.ncbi.nlm.nih.gov/pmc/articles/PMC11850867/pdf/","citationCount":"0","resultStr":"{\"title\":\"Reserves and their role in protecting against anxiety and depressive symptoms among undocumented migrants undergoing regularization.\",\"authors\":\"Stéphane Cullati, Julien Fakhoury, Jan-Erik Refle, Liala Consoli, Yves Jackson, Claudine Burton-Jeangros\",\"doi\":\"10.1038/s41598-025-86210-9\",\"DOIUrl\":null,\"url\":null,\"abstract\":\"<p><p>Resources help individual to function in everyday life, while reserves, a specific type of resources, help them to overcome shock and stress. Evidence is scarce about whether reserves (be they cognitive, economic or relational) protect people's mental health in situations of temporary stress. Based on a cohort study following undocumented migrants undergoing a stressful life course transition (regularisation with local authorities), we identified which resources and reserves, and which types, better protect mental health. To examine whether reserves, and which types, are prospectively associated with anxiety and depressive symptoms, whether this association is independent of resources, and whether reserves modify the effect of regularisation on anxiety and depressive symptoms. A two-wave cohort study followed 456 undocumented migrants (mean age 44 years) from 2017 to 2020, half (48%) of whom were involved in a pilot regularisation policy implemented by the local authorities of Geneva, Switzerland. Anxiety was measured with the Generalised Anxiety Disorder Questionnaire-7 and depressive symptoms with the Patient Health Questionnaire-9. Economic, cognitive and relational reserves were measured at baseline, as well as economic and relational resources. Generalised Estimating Equations tested the associations of reserves and resources with anxiety and depressive symptoms, and the interaction between reserves/resources and regularisation status. Economic and relational reserves were associated with lower anxiety and depressive symptoms, independent of economic and relational resources. Cognitive reserves were not associated with lower anxiety and depressive symptoms. Regularised participants reported lower anxiety and depressive symptoms compared to non-regularised undocumented participants. Reserves did not modify the effect of regularisation on anxiety and depressive symptoms. The provision of reserves for undocumented migrants may protect mental health but may not alter the impact of regularisation on mental health. Further research is needed among vulnerable groups experiencing psychologically distressing events to test the reserve hypothesis.</p>\",\"PeriodicalId\":21811,\"journal\":{\"name\":\"Scientific Reports\",\"volume\":\"15 1\",\"pages\":\"6572\"},\"PeriodicalIF\":3.9000,\"publicationDate\":\"2025-02-24\",\"publicationTypes\":\"Journal Article\",\"fieldsOfStudy\":null,\"isOpenAccess\":false,\"openAccessPdf\":\"https://www.ncbi.nlm.nih.gov/pmc/articles/PMC11850867/pdf/\",\"citationCount\":\"0\",\"resultStr\":null,\"platform\":\"Semanticscholar\",\"paperid\":null,\"PeriodicalName\":\"Scientific Reports\",\"FirstCategoryId\":\"103\",\"ListUrlMain\":\"https://doi.org/10.1038/s41598-025-86210-9\",\"RegionNum\":2,\"RegionCategory\":\"综合性期刊\",\"ArticlePicture\":[],\"TitleCN\":null,\"AbstractTextCN\":null,\"PMCID\":null,\"EPubDate\":\"\",\"PubModel\":\"\",\"JCR\":\"Q1\",\"JCRName\":\"MULTIDISCIPLINARY SCIENCES\",\"Score\":null,\"Total\":0}","platform":"Semanticscholar","paperid":null,"PeriodicalName":"Scientific Reports","FirstCategoryId":"103","ListUrlMain":"https://doi.org/10.1038/s41598-025-86210-9","RegionNum":2,"RegionCategory":"综合性期刊","ArticlePicture":[],"TitleCN":null,"AbstractTextCN":null,"PMCID":null,"EPubDate":"","PubModel":"","JCR":"Q1","JCRName":"MULTIDISCIPLINARY SCIENCES","Score":null,"Total":0}
引用次数: 0

摘要

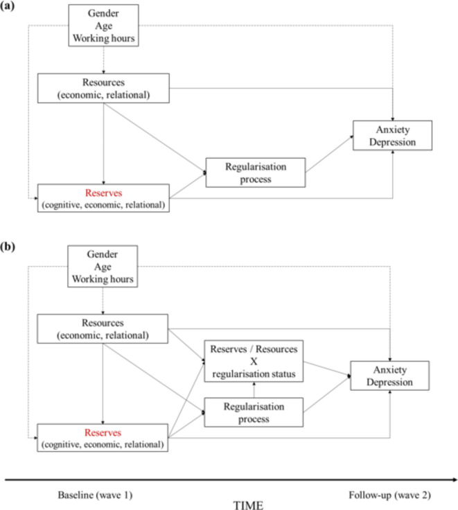
资源帮助个人在日常生活中发挥作用,而储备,一种特殊类型的资源,帮助他们克服冲击和压力。关于储备(无论是认知储备、经济储备还是关系储备)是否能在暂时压力的情况下保护人们的心理健康,证据很少。基于一项队列研究,跟踪无证移民经历了有压力的生活过程转变(与地方当局的正规化),我们确定了哪些资源和储备以及哪些类型可以更好地保护心理健康。研究储备是否和哪种类型与焦虑和抑郁症状相关,这种关联是否独立于资源,以及储备是否会改变规范化对焦虑和抑郁症状的影响。一项两波队列研究追踪了2017年至2020年期间456名无证移民(平均年龄44岁),其中一半(48%)参与了瑞士日内瓦地方当局实施的一项试点正规化政策。用广泛性焦虑障碍问卷-7测量焦虑,用患者健康问卷-9测量抑郁症状。在基线时测量经济、认知和关系储备,以及经济和关系资源。广义估计方程测试了储备和资源与焦虑和抑郁症状的关联,以及储备/资源与规范化状态之间的相互作用。经济和关系储备与较低的焦虑和抑郁症状相关,独立于经济和关系资源。认知储备与较低的焦虑和抑郁症状无关。与未登记的参与者相比,常规参与者报告的焦虑和抑郁症状较低。储备并没有改变规范化对焦虑和抑郁症状的影响。为无证件移徙者提供储备可能会保护心理健康,但可能不会改变合法化对心理健康的影响。需要在经历心理痛苦事件的弱势群体中进行进一步的研究来验证储备假说。
本文章由计算机程序翻译,如有差异,请以英文原文为准。

Reserves and their role in protecting against anxiety and depressive symptoms among undocumented migrants undergoing regularization.

Reserves and their role in protecting against anxiety and depressive symptoms among undocumented migrants undergoing regularization.

Reserves and their role in protecting against anxiety and depressive symptoms among undocumented migrants undergoing regularization.

Resources help individual to function in everyday life, while reserves, a specific type of resources, help them to overcome shock and stress. Evidence is scarce about whether reserves (be they cognitive, economic or relational) protect people's mental health in situations of temporary stress. Based on a cohort study following undocumented migrants undergoing a stressful life course transition (regularisation with local authorities), we identified which resources and reserves, and which types, better protect mental health. To examine whether reserves, and which types, are prospectively associated with anxiety and depressive symptoms, whether this association is independent of resources, and whether reserves modify the effect of regularisation on anxiety and depressive symptoms. A two-wave cohort study followed 456 undocumented migrants (mean age 44 years) from 2017 to 2020, half (48%) of whom were involved in a pilot regularisation policy implemented by the local authorities of Geneva, Switzerland. Anxiety was measured with the Generalised Anxiety Disorder Questionnaire-7 and depressive symptoms with the Patient Health Questionnaire-9. Economic, cognitive and relational reserves were measured at baseline, as well as economic and relational resources. Generalised Estimating Equations tested the associations of reserves and resources with anxiety and depressive symptoms, and the interaction between reserves/resources and regularisation status. Economic and relational reserves were associated with lower anxiety and depressive symptoms, independent of economic and relational resources. Cognitive reserves were not associated with lower anxiety and depressive symptoms. Regularised participants reported lower anxiety and depressive symptoms compared to non-regularised undocumented participants. Reserves did not modify the effect of regularisation on anxiety and depressive symptoms. The provision of reserves for undocumented migrants may protect mental health but may not alter the impact of regularisation on mental health. Further research is needed among vulnerable groups experiencing psychologically distressing events to test the reserve hypothesis.

求助全文
通过发布文献求助,成功后即可免费获取论文全文。 去求助
来源期刊
Scientific Reports
Scientific Reports Natural Science Disciplines-
CiteScore
7.50
自引率
4.30%
发文量
19567
审稿时长
3.9 months
期刊介绍: We publish original research from all areas of the natural sciences, psychology, medicine and engineering. You can learn more about what we publish by browsing our specific scientific subject areas below or explore Scientific Reports by browsing all articles and collections. Scientific Reports has a 2-year impact factor: 4.380 (2021), and is the 6th most-cited journal in the world, with more than 540,000 citations in 2020 (Clarivate Analytics, 2021). •Engineering Engineering covers all aspects of engineering, technology, and applied science. It plays a crucial role in the development of technologies to address some of the world''s biggest challenges, helping to save lives and improve the way we live. •Physical sciences Physical sciences are those academic disciplines that aim to uncover the underlying laws of nature — often written in the language of mathematics. It is a collective term for areas of study including astronomy, chemistry, materials science and physics. •Earth and environmental sciences Earth and environmental sciences cover all aspects of Earth and planetary science and broadly encompass solid Earth processes, surface and atmospheric dynamics, Earth system history, climate and climate change, marine and freshwater systems, and ecology. It also considers the interactions between humans and these systems. •Biological sciences Biological sciences encompass all the divisions of natural sciences examining various aspects of vital processes. The concept includes anatomy, physiology, cell biology, biochemistry and biophysics, and covers all organisms from microorganisms, animals to plants. •Health sciences The health sciences study health, disease and healthcare. This field of study aims to develop knowledge, interventions and technology for use in healthcare to improve the treatment of patients.
×
引用
GB/T 7714-2015
复制
MLA
复制
APA
复制
导出至
BibTeX EndNote RefMan NoteFirst NoteExpress
×
提示
您的信息不完整,为了账户安全,请先补充。
现在去补充
×
提示
您因"违规操作"
具体请查看互助需知
我知道了
×
提示
确定
请完成安全验证×
copy
已复制链接
快去分享给好友吧!
我知道了
右上角分享
点击右上角分享
0
联系我们:info@booksci.cn Book学术提供免费学术资源搜索服务,方便国内外学者检索中英文文献。致力于提供最便捷和优质的服务体验。 Copyright © 2023 布克学术 All rights reserved.
京ICP备2023020795号-1
ghs 京公网安备 11010802042870号
Book学术文献互助
Book学术文献互助群
群 号:604180095
Book学术官方微信