肥胖对心血管疾病的影响:心力衰竭。

Q2 Medicine
Methodist DeBakey cardiovascular journal Pub Date : 2025-02-18 eCollection Date: 2025-01-01 DOI:10.14797/mdcvj.1511
Hatem Alansari, Gina Lazzara, Mohamad B Taha, Janardhana R Gorthi
{"title":"肥胖对心血管疾病的影响:心力衰竭。","authors":"Hatem Alansari, Gina Lazzara, Mohamad B Taha, Janardhana R Gorthi","doi":"10.14797/mdcvj.1511","DOIUrl":null,"url":null,"abstract":"<p><p>Obesity and heart failure (HF) are two intersecting public health challenges, each with rising prevalence worldwide. Obesity alters cardiac structure and function, leading to ventricular systolic and diastolic dysfunction. However, weight loss interventions, whether through lifestyle changes, pharmacological agents, or bariatric surgery, can improve cardiac function, reduce symptoms, and lower hospitalization rates. Interestingly, the \"obesity paradox\" suggests that HF patients with obesity may experience better survival outcomes than HF patients with normal weight despite the adverse cardiac effects of obesity. Most importantly, focusing on strategies that aim to prevent HF in patients with obesity can potentially curb the burden of this chronic condition. This review explores the complex relationship between obesity and HF, emphasizing pathophysiological mechanisms, the paradoxical survival benefit, and the impact of weight loss strategies. A deeper understanding of this relationship is critical for optimizing care and outcomes in HF patients with obesity.</p>","PeriodicalId":39207,"journal":{"name":"Methodist DeBakey cardiovascular journal","volume":"21 2","pages":"44-52"},"PeriodicalIF":0.0000,"publicationDate":"2025-02-18","publicationTypes":"Journal Article","fieldsOfStudy":null,"isOpenAccess":false,"openAccessPdf":"https://www.ncbi.nlm.nih.gov/pmc/articles/PMC11844025/pdf/","citationCount":"0","resultStr":"{\"title\":\"The Impact of Obesity on Cardiovascular Diseases: Heart Failure.\",\"authors\":\"Hatem Alansari, Gina Lazzara, Mohamad B Taha, Janardhana R Gorthi\",\"doi\":\"10.14797/mdcvj.1511\",\"DOIUrl\":null,\"url\":null,\"abstract\":\"<p><p>Obesity and heart failure (HF) are two intersecting public health challenges, each with rising prevalence worldwide. Obesity alters cardiac structure and function, leading to ventricular systolic and diastolic dysfunction. However, weight loss interventions, whether through lifestyle changes, pharmacological agents, or bariatric surgery, can improve cardiac function, reduce symptoms, and lower hospitalization rates. Interestingly, the \\\"obesity paradox\\\" suggests that HF patients with obesity may experience better survival outcomes than HF patients with normal weight despite the adverse cardiac effects of obesity. Most importantly, focusing on strategies that aim to prevent HF in patients with obesity can potentially curb the burden of this chronic condition. This review explores the complex relationship between obesity and HF, emphasizing pathophysiological mechanisms, the paradoxical survival benefit, and the impact of weight loss strategies. A deeper understanding of this relationship is critical for optimizing care and outcomes in HF patients with obesity.</p>\",\"PeriodicalId\":39207,\"journal\":{\"name\":\"Methodist DeBakey cardiovascular journal\",\"volume\":\"21 2\",\"pages\":\"44-52\"},\"PeriodicalIF\":0.0000,\"publicationDate\":\"2025-02-18\",\"publicationTypes\":\"Journal Article\",\"fieldsOfStudy\":null,\"isOpenAccess\":false,\"openAccessPdf\":\"https://www.ncbi.nlm.nih.gov/pmc/articles/PMC11844025/pdf/\",\"citationCount\":\"0\",\"resultStr\":null,\"platform\":\"Semanticscholar\",\"paperid\":null,\"PeriodicalName\":\"Methodist DeBakey cardiovascular journal\",\"FirstCategoryId\":\"1085\",\"ListUrlMain\":\"https://doi.org/10.14797/mdcvj.1511\",\"RegionNum\":0,\"RegionCategory\":null,\"ArticlePicture\":[],\"TitleCN\":null,\"AbstractTextCN\":null,\"PMCID\":null,\"EPubDate\":\"2025/1/1 0:00:00\",\"PubModel\":\"eCollection\",\"JCR\":\"Q2\",\"JCRName\":\"Medicine\",\"Score\":null,\"Total\":0}","platform":"Semanticscholar","paperid":null,"PeriodicalName":"Methodist DeBakey cardiovascular journal","FirstCategoryId":"1085","ListUrlMain":"https://doi.org/10.14797/mdcvj.1511","RegionNum":0,"RegionCategory":null,"ArticlePicture":[],"TitleCN":null,"AbstractTextCN":null,"PMCID":null,"EPubDate":"2025/1/1 0:00:00","PubModel":"eCollection","JCR":"Q2","JCRName":"Medicine","Score":null,"Total":0}
引用次数: 0

摘要

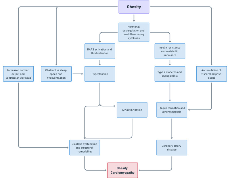
肥胖和心力衰竭(HF)是两个相互交叉的公共卫生挑战,两者在世界范围内的患病率都在上升。肥胖改变心脏结构和功能,导致心室收缩和舒张功能障碍。然而,减肥干预,无论是通过生活方式的改变,药物制剂,或减肥手术,可以改善心功能,减轻症状,降低住院率。有趣的是,“肥胖悖论”表明,尽管肥胖对心脏有不利影响,但肥胖的HF患者可能比正常体重的HF患者有更好的生存结果。最重要的是,关注旨在预防肥胖患者心衰的策略可以潜在地抑制这种慢性疾病的负担。这篇综述探讨了肥胖和心衰之间的复杂关系,强调了病理生理机制、矛盾的生存益处以及减肥策略的影响。更深入地了解这种关系对于优化心衰合并肥胖患者的护理和预后至关重要。
本文章由计算机程序翻译,如有差异,请以英文原文为准。

The Impact of Obesity on Cardiovascular Diseases: Heart Failure.

The Impact of Obesity on Cardiovascular Diseases: Heart Failure.

Obesity and heart failure (HF) are two intersecting public health challenges, each with rising prevalence worldwide. Obesity alters cardiac structure and function, leading to ventricular systolic and diastolic dysfunction. However, weight loss interventions, whether through lifestyle changes, pharmacological agents, or bariatric surgery, can improve cardiac function, reduce symptoms, and lower hospitalization rates. Interestingly, the "obesity paradox" suggests that HF patients with obesity may experience better survival outcomes than HF patients with normal weight despite the adverse cardiac effects of obesity. Most importantly, focusing on strategies that aim to prevent HF in patients with obesity can potentially curb the burden of this chronic condition. This review explores the complex relationship between obesity and HF, emphasizing pathophysiological mechanisms, the paradoxical survival benefit, and the impact of weight loss strategies. A deeper understanding of this relationship is critical for optimizing care and outcomes in HF patients with obesity.

求助全文
通过发布文献求助,成功后即可免费获取论文全文。 去求助
来源期刊
CiteScore
2.30
自引率
0.00%
发文量
65
×
引用
GB/T 7714-2015
复制
MLA
复制
APA
复制
导出至
BibTeX EndNote RefMan NoteFirst NoteExpress
×
提示
您的信息不完整,为了账户安全,请先补充。
现在去补充
×
提示
您因"违规操作"
具体请查看互助需知
我知道了
×
提示
确定
请完成安全验证×
copy
已复制链接
快去分享给好友吧!
我知道了
右上角分享
点击右上角分享
0
联系我们:info@booksci.cn Book学术提供免费学术资源搜索服务,方便国内外学者检索中英文文献。致力于提供最便捷和优质的服务体验。 Copyright © 2023 布克学术 All rights reserved.
京ICP备2023020795号-1
ghs 京公网安备 11010802042870号
Book学术文献互助
Book学术文献互助群
群 号:604180095
Book学术官方微信