脂肪源性干细胞外泌体circHIPK3通过调节MAPK信号传导保护卵巢功能。

IF 1.5 4区 医学 Q2 Medicine
the Indian Journal of Pharmacy Pub Date : 2024-11-01 Epub Date: 2025-02-19 DOI:10.4103/ijp.ijp_499_24
Wei Zhao, Da Erhan, Shujun Liu, Liyan Zhang, Caizhu Hai, Yanan Zhang, Haiyan Li, Hongwu Wang, Caisheng Wang
{"title":"脂肪源性干细胞外泌体circHIPK3通过调节MAPK信号传导保护卵巢功能。","authors":"Wei Zhao, Da Erhan, Shujun Liu, Liyan Zhang, Caizhu Hai, Yanan Zhang, Haiyan Li, Hongwu Wang, Caisheng Wang","doi":"10.4103/ijp.ijp_499_24","DOIUrl":null,"url":null,"abstract":"<p><strong>Background: </strong>Exosomes derived from adipose-derived stem cells (ADSCs) have garnered significant attention for their therapeutic potential in various diseases. These vesicles are capable of transporting bioactive molecules such as noncoding RNAs and proteins. Among these noncoding RNAs, circular RNAs (circRNAs) are characterized as end-to-end circular structures, which are notably enriched within exosomes.</p><p><strong>Objective: </strong>This study aims to investigate the impact of the circHIPK3 delivered via ADSC-derived exosomes on ovarian aging.</p><p><strong>Materials and methods: </strong>ADSCs were isolated, and exosomes were obtained from a cell culture medium. The exosomes were labeled with PKH26, and uptake by primary granulosa cells (pGCs) was detected. ADSCs were transfected with circHIPK3 siRNAs, and the exosomes were isolated for the treatment of aging female mice. Ovary weight was recorded, and HE staining, Masson's trichrome, and TUNEL staining were performed to detect tissue morphology and apoptosis in ovary tissues. In addition, the senescence and apoptosis of pGCs were evaluated using the S-β-gal staining kit and Annexin V/PI detection kit. Further experiments included immunoprecipitation and RNA pulldown, determined the ubiquitination of p38 protein under circHIPK3 alteration.</p><p><strong>Results: </strong>Results showed that ADSC-derived exosomes effectively delivered circHIPK3 to pGCs. Treatment with these exosomes significantly increased ovary weight and enhanced follicular development in aged mice. Conversely, the depletion of circHIPK3 reversed these effects, promoting cell apoptosis. ADSC-derived exosomes also mitigated senescence and apoptosis in pGCs, while circHIPK3 depletion hindered these benefits.</p><p><strong>Conclusion: </strong>Exosomal circHIPK3 modulated the ubiquitination of p38 in pGCs to improve ovarian function in aging mice and to promote pGC cell viability.</p>","PeriodicalId":49189,"journal":{"name":"the Indian Journal of Pharmacy","volume":"56 6","pages":"411-419"},"PeriodicalIF":1.5000,"publicationDate":"2024-11-01","publicationTypes":"Journal Article","fieldsOfStudy":null,"isOpenAccess":false,"openAccessPdf":"https://www.ncbi.nlm.nih.gov/pmc/articles/PMC11913337/pdf/","citationCount":"0","resultStr":"{\"title\":\"Adipose-derived stem cells exosomal circHIPK3 protects ovarian function by regulating MAPK signaling.\",\"authors\":\"Wei Zhao, Da Erhan, Shujun Liu, Liyan Zhang, Caizhu Hai, Yanan Zhang, Haiyan Li, Hongwu Wang, Caisheng Wang\",\"doi\":\"10.4103/ijp.ijp_499_24\",\"DOIUrl\":null,\"url\":null,\"abstract\":\"<p><strong>Background: </strong>Exosomes derived from adipose-derived stem cells (ADSCs) have garnered significant attention for their therapeutic potential in various diseases. These vesicles are capable of transporting bioactive molecules such as noncoding RNAs and proteins. Among these noncoding RNAs, circular RNAs (circRNAs) are characterized as end-to-end circular structures, which are notably enriched within exosomes.</p><p><strong>Objective: </strong>This study aims to investigate the impact of the circHIPK3 delivered via ADSC-derived exosomes on ovarian aging.</p><p><strong>Materials and methods: </strong>ADSCs were isolated, and exosomes were obtained from a cell culture medium. The exosomes were labeled with PKH26, and uptake by primary granulosa cells (pGCs) was detected. ADSCs were transfected with circHIPK3 siRNAs, and the exosomes were isolated for the treatment of aging female mice. Ovary weight was recorded, and HE staining, Masson's trichrome, and TUNEL staining were performed to detect tissue morphology and apoptosis in ovary tissues. In addition, the senescence and apoptosis of pGCs were evaluated using the S-β-gal staining kit and Annexin V/PI detection kit. Further experiments included immunoprecipitation and RNA pulldown, determined the ubiquitination of p38 protein under circHIPK3 alteration.</p><p><strong>Results: </strong>Results showed that ADSC-derived exosomes effectively delivered circHIPK3 to pGCs. Treatment with these exosomes significantly increased ovary weight and enhanced follicular development in aged mice. Conversely, the depletion of circHIPK3 reversed these effects, promoting cell apoptosis. ADSC-derived exosomes also mitigated senescence and apoptosis in pGCs, while circHIPK3 depletion hindered these benefits.</p><p><strong>Conclusion: </strong>Exosomal circHIPK3 modulated the ubiquitination of p38 in pGCs to improve ovarian function in aging mice and to promote pGC cell viability.</p>\",\"PeriodicalId\":49189,\"journal\":{\"name\":\"the Indian Journal of Pharmacy\",\"volume\":\"56 6\",\"pages\":\"411-419\"},\"PeriodicalIF\":1.5000,\"publicationDate\":\"2024-11-01\",\"publicationTypes\":\"Journal Article\",\"fieldsOfStudy\":null,\"isOpenAccess\":false,\"openAccessPdf\":\"https://www.ncbi.nlm.nih.gov/pmc/articles/PMC11913337/pdf/\",\"citationCount\":\"0\",\"resultStr\":null,\"platform\":\"Semanticscholar\",\"paperid\":null,\"PeriodicalName\":\"the Indian Journal of Pharmacy\",\"FirstCategoryId\":\"3\",\"ListUrlMain\":\"https://doi.org/10.4103/ijp.ijp_499_24\",\"RegionNum\":4,\"RegionCategory\":\"医学\",\"ArticlePicture\":[],\"TitleCN\":null,\"AbstractTextCN\":null,\"PMCID\":null,\"EPubDate\":\"2025/2/19 0:00:00\",\"PubModel\":\"Epub\",\"JCR\":\"Q2\",\"JCRName\":\"Medicine\",\"Score\":null,\"Total\":0}","platform":"Semanticscholar","paperid":null,"PeriodicalName":"the Indian Journal of Pharmacy","FirstCategoryId":"3","ListUrlMain":"https://doi.org/10.4103/ijp.ijp_499_24","RegionNum":4,"RegionCategory":"医学","ArticlePicture":[],"TitleCN":null,"AbstractTextCN":null,"PMCID":null,"EPubDate":"2025/2/19 0:00:00","PubModel":"Epub","JCR":"Q2","JCRName":"Medicine","Score":null,"Total":0}
引用次数: 0

摘要

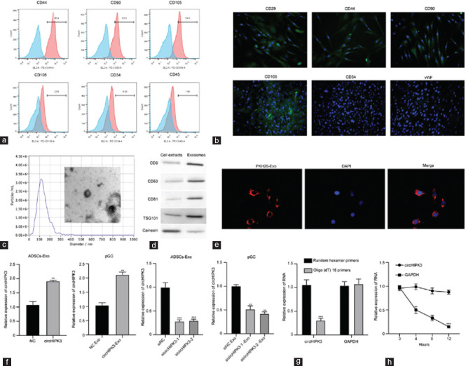
背景:来源于脂肪源性干细胞(ADSCs)的外泌体因其在多种疾病中的治疗潜力而受到广泛关注。这些囊泡能够运输生物活性分子,如非编码rna和蛋白质。在这些非编码rna中,环状rna (circRNAs)的特征是端到端环状结构,在外泌体中富集。目的:本研究旨在探讨通过adsc来源的外泌体传递circHIPK3对卵巢衰老的影响。材料和方法:分离ADSCs,从细胞培养基中获得外泌体。外泌体用PKH26标记,检测原代颗粒细胞(pGCs)的摄取。用circHIPK3 sirna转染ADSCs,分离外泌体用于治疗衰老雌性小鼠。记录卵巢重量,采用HE染色、马松三色染色、TUNEL染色检测卵巢组织形态及凋亡情况。此外,采用S-β-gal染色试剂盒和Annexin V/PI检测试剂盒评估pGCs的衰老和凋亡情况。进一步的实验包括免疫沉淀和RNA下拉,以确定circHIPK3改变下p38蛋白的泛素化。结果显示,adsc衍生的外泌体有效地将circHIPK3传递给pGCs。这些外泌体显著增加了老年小鼠卵巢重量和卵泡发育。相反,circHIPK3的缺失逆转了这些作用,促进细胞凋亡。adsc衍生的外泌体也减轻了pGCs的衰老和凋亡,而circHIPK3的缺失阻碍了这些益处。结论:外泌体circHIPK3可调节pGC中p38的泛素化,改善衰老小鼠卵巢功能,促进pGC细胞活力。
本文章由计算机程序翻译,如有差异,请以英文原文为准。

Adipose-derived stem cells exosomal circHIPK3 protects ovarian function by regulating MAPK signaling.

Adipose-derived stem cells exosomal circHIPK3 protects ovarian function by regulating MAPK signaling.

Adipose-derived stem cells exosomal circHIPK3 protects ovarian function by regulating MAPK signaling.

Adipose-derived stem cells exosomal circHIPK3 protects ovarian function by regulating MAPK signaling.

Background: Exosomes derived from adipose-derived stem cells (ADSCs) have garnered significant attention for their therapeutic potential in various diseases. These vesicles are capable of transporting bioactive molecules such as noncoding RNAs and proteins. Among these noncoding RNAs, circular RNAs (circRNAs) are characterized as end-to-end circular structures, which are notably enriched within exosomes.

Objective: This study aims to investigate the impact of the circHIPK3 delivered via ADSC-derived exosomes on ovarian aging.

Materials and methods: ADSCs were isolated, and exosomes were obtained from a cell culture medium. The exosomes were labeled with PKH26, and uptake by primary granulosa cells (pGCs) was detected. ADSCs were transfected with circHIPK3 siRNAs, and the exosomes were isolated for the treatment of aging female mice. Ovary weight was recorded, and HE staining, Masson's trichrome, and TUNEL staining were performed to detect tissue morphology and apoptosis in ovary tissues. In addition, the senescence and apoptosis of pGCs were evaluated using the S-β-gal staining kit and Annexin V/PI detection kit. Further experiments included immunoprecipitation and RNA pulldown, determined the ubiquitination of p38 protein under circHIPK3 alteration.

Results: Results showed that ADSC-derived exosomes effectively delivered circHIPK3 to pGCs. Treatment with these exosomes significantly increased ovary weight and enhanced follicular development in aged mice. Conversely, the depletion of circHIPK3 reversed these effects, promoting cell apoptosis. ADSC-derived exosomes also mitigated senescence and apoptosis in pGCs, while circHIPK3 depletion hindered these benefits.

Conclusion: Exosomal circHIPK3 modulated the ubiquitination of p38 in pGCs to improve ovarian function in aging mice and to promote pGC cell viability.

求助全文
通过发布文献求助,成功后即可免费获取论文全文。 去求助
来源期刊
the Indian Journal of Pharmacy
the Indian Journal of Pharmacy Pharmacology, Toxicology and Pharmaceutics-Pharmacology
CiteScore
3.60
自引率
4.20%
发文量
53
期刊介绍: Indian Journal of Pharmacology accepts, in English, review articles, articles for educational forum, original research articles (full length and short communications), letter to editor, case reports and interesting fillers. Articles concerning all aspects of pharmacology will be considered. Articles of general interest (e.g. methods, therapeutics, medical education, interesting websites, new drug information and commentary on a recent topic) are also welcome.
×
引用
GB/T 7714-2015
复制
MLA
复制
APA
复制
导出至
BibTeX EndNote RefMan NoteFirst NoteExpress
×
提示
您的信息不完整,为了账户安全,请先补充。
现在去补充
×
提示
您因"违规操作"
具体请查看互助需知
我知道了
×
提示
确定
请完成安全验证×
copy
已复制链接
快去分享给好友吧!
我知道了
右上角分享
点击右上角分享
0
联系我们:info@booksci.cn Book学术提供免费学术资源搜索服务,方便国内外学者检索中英文文献。致力于提供最便捷和优质的服务体验。 Copyright © 2023 布克学术 All rights reserved.
京ICP备2023020795号-1
ghs 京公网安备 11010802042870号
Book学术文献互助
Book学术文献互助群
群 号:604180095
Book学术官方微信