MS-275通过激活miR-200a/Keap1/Nrf2信号通路减轻氧化应激,促进骨质疏松大鼠骨整合。

IF 7.4 2区 生物学 Q1 BIOCHEMISTRY & MOLECULAR BIOLOGY
Redox Report Pub Date : 2025-12-01 Epub Date: 2025-02-19 DOI:10.1080/13510002.2025.2466142
Junjie Yan, Qinsong Gu, Jianqiao Li, Zhi Zhou, Wenkai Jiang, Wengang Guan, Bin Chen, Yuhu Chen, Min Yang
{"title":"MS-275通过激活miR-200a/Keap1/Nrf2信号通路减轻氧化应激,促进骨质疏松大鼠骨整合。","authors":"Junjie Yan, Qinsong Gu, Jianqiao Li, Zhi Zhou, Wenkai Jiang, Wengang Guan, Bin Chen, Yuhu Chen, Min Yang","doi":"10.1080/13510002.2025.2466142","DOIUrl":null,"url":null,"abstract":"<p><strong>Objectives: </strong>Osteoporosis, a prevalent metabolic bone disease affecting millions worldwide. Although MS-275 has been reported to inhibit oxidative stress, its ability to protect osteoblasts from oxidative stress damage has yet to be clarified. This study investigated whether MS-275 can inhibit oxidative stress and promote osteogenesis by activating the miRNA-200a/Keap1/Nrf2 signaling pathway.</p><p><strong>Methods: </strong>In vitro, MC3T3-E1 cells underwent induction with carbonyl cyanide 3-chlorophenylhydrazone, leading to the establishment of an oxidative stress model, investigating the underlying mechanism. In vivo, using a rat model of ovariectomized osteoporosis, evaluating the effects of MS-275.</p><p><strong>Results: </strong>In vitro, MS-275 treatment of oxidation-induced MC3T3-E1 cells resulted in up-regulation of osteoblast protein, increased expression of miRNA-200a, increased binding of miRNA-200a to Keap1 mRNA, decreased expression of Keap1 protein, and dissociation of Nrf2 from Keap1. The expressions of total Nrf2, nuclear Nrf2 and HO-1 were increased, mitochondrial function was enhanced, and oxidative damage was reduced. However, these effects were reversed after interference with miRNA-200a. In vivo,MS-275 effectively enhanced the microstructural features of distal femoral trabecular bone, increased the mineralization capacity of osteoblasts, and promoted bone formation.</p><p><strong>Discussion: </strong>MS-275 can reverse oxidative stress-induced cell damage, promote bone healing, and improve osteoporosis by activating the miRNA-200a/Keap1/Nrf2 pathway.</p>","PeriodicalId":21096,"journal":{"name":"Redox Report","volume":"30 1","pages":"2466142"},"PeriodicalIF":7.4000,"publicationDate":"2025-12-01","publicationTypes":"Journal Article","fieldsOfStudy":null,"isOpenAccess":false,"openAccessPdf":"https://www.ncbi.nlm.nih.gov/pmc/articles/PMC11843653/pdf/","citationCount":"0","resultStr":"{\"title\":\"MS-275 facilitates osseointegration in osteoporotic rats by mitigating oxidative stress via activation of the miR-200a/Keap1/Nrf2 signaling pathway.\",\"authors\":\"Junjie Yan, Qinsong Gu, Jianqiao Li, Zhi Zhou, Wenkai Jiang, Wengang Guan, Bin Chen, Yuhu Chen, Min Yang\",\"doi\":\"10.1080/13510002.2025.2466142\",\"DOIUrl\":null,\"url\":null,\"abstract\":\"<p><strong>Objectives: </strong>Osteoporosis, a prevalent metabolic bone disease affecting millions worldwide. Although MS-275 has been reported to inhibit oxidative stress, its ability to protect osteoblasts from oxidative stress damage has yet to be clarified. This study investigated whether MS-275 can inhibit oxidative stress and promote osteogenesis by activating the miRNA-200a/Keap1/Nrf2 signaling pathway.</p><p><strong>Methods: </strong>In vitro, MC3T3-E1 cells underwent induction with carbonyl cyanide 3-chlorophenylhydrazone, leading to the establishment of an oxidative stress model, investigating the underlying mechanism. In vivo, using a rat model of ovariectomized osteoporosis, evaluating the effects of MS-275.</p><p><strong>Results: </strong>In vitro, MS-275 treatment of oxidation-induced MC3T3-E1 cells resulted in up-regulation of osteoblast protein, increased expression of miRNA-200a, increased binding of miRNA-200a to Keap1 mRNA, decreased expression of Keap1 protein, and dissociation of Nrf2 from Keap1. The expressions of total Nrf2, nuclear Nrf2 and HO-1 were increased, mitochondrial function was enhanced, and oxidative damage was reduced. However, these effects were reversed after interference with miRNA-200a. In vivo,MS-275 effectively enhanced the microstructural features of distal femoral trabecular bone, increased the mineralization capacity of osteoblasts, and promoted bone formation.</p><p><strong>Discussion: </strong>MS-275 can reverse oxidative stress-induced cell damage, promote bone healing, and improve osteoporosis by activating the miRNA-200a/Keap1/Nrf2 pathway.</p>\",\"PeriodicalId\":21096,\"journal\":{\"name\":\"Redox Report\",\"volume\":\"30 1\",\"pages\":\"2466142\"},\"PeriodicalIF\":7.4000,\"publicationDate\":\"2025-12-01\",\"publicationTypes\":\"Journal Article\",\"fieldsOfStudy\":null,\"isOpenAccess\":false,\"openAccessPdf\":\"https://www.ncbi.nlm.nih.gov/pmc/articles/PMC11843653/pdf/\",\"citationCount\":\"0\",\"resultStr\":null,\"platform\":\"Semanticscholar\",\"paperid\":null,\"PeriodicalName\":\"Redox Report\",\"FirstCategoryId\":\"99\",\"ListUrlMain\":\"https://doi.org/10.1080/13510002.2025.2466142\",\"RegionNum\":2,\"RegionCategory\":\"生物学\",\"ArticlePicture\":[],\"TitleCN\":null,\"AbstractTextCN\":null,\"PMCID\":null,\"EPubDate\":\"2025/2/19 0:00:00\",\"PubModel\":\"Epub\",\"JCR\":\"Q1\",\"JCRName\":\"BIOCHEMISTRY & MOLECULAR BIOLOGY\",\"Score\":null,\"Total\":0}","platform":"Semanticscholar","paperid":null,"PeriodicalName":"Redox Report","FirstCategoryId":"99","ListUrlMain":"https://doi.org/10.1080/13510002.2025.2466142","RegionNum":2,"RegionCategory":"生物学","ArticlePicture":[],"TitleCN":null,"AbstractTextCN":null,"PMCID":null,"EPubDate":"2025/2/19 0:00:00","PubModel":"Epub","JCR":"Q1","JCRName":"BIOCHEMISTRY & MOLECULAR BIOLOGY","Score":null,"Total":0}
引用次数: 0

摘要

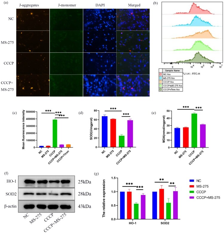
目的:骨质疏松症是一种影响全球数百万人的普遍代谢性骨病。虽然MS-275有抑制氧化应激的报道,但其保护成骨细胞免受氧化应激损伤的能力尚不清楚。本研究探讨MS-275是否通过激活miRNA-200a/Keap1/Nrf2信号通路抑制氧化应激,促进成骨。方法:采用羰基氰化物3-氯苯腙体外诱导MC3T3-E1细胞,建立氧化应激模型,探讨其机制。在体内,采用去卵巢骨质疏松大鼠模型,评估MS-275的作用。结果:体外氧化诱导的MC3T3-E1细胞经MS-275处理后,成骨细胞蛋白表达上调,miRNA-200a表达增加,miRNA-200a与Keap1 mRNA结合增加,Keap1蛋白表达降低,Nrf2与Keap1分离。总Nrf2、核Nrf2和HO-1表达增加,线粒体功能增强,氧化损伤减轻。然而,这些影响在干扰miRNA-200a后被逆转。在体内,MS-275有效增强股小梁远端骨微结构特征,增加成骨细胞矿化能力,促进骨形成。讨论:MS-275可通过激活miRNA-200a/Keap1/Nrf2通路逆转氧化应激诱导的细胞损伤,促进骨愈合,改善骨质疏松症。
本文章由计算机程序翻译,如有差异,请以英文原文为准。

MS-275 facilitates osseointegration in osteoporotic rats by mitigating oxidative stress via activation of the miR-200a/Keap1/Nrf2 signaling pathway.

MS-275 facilitates osseointegration in osteoporotic rats by mitigating oxidative stress via activation of the miR-200a/Keap1/Nrf2 signaling pathway.

MS-275 facilitates osseointegration in osteoporotic rats by mitigating oxidative stress via activation of the miR-200a/Keap1/Nrf2 signaling pathway.

MS-275 facilitates osseointegration in osteoporotic rats by mitigating oxidative stress via activation of the miR-200a/Keap1/Nrf2 signaling pathway.

Objectives: Osteoporosis, a prevalent metabolic bone disease affecting millions worldwide. Although MS-275 has been reported to inhibit oxidative stress, its ability to protect osteoblasts from oxidative stress damage has yet to be clarified. This study investigated whether MS-275 can inhibit oxidative stress and promote osteogenesis by activating the miRNA-200a/Keap1/Nrf2 signaling pathway.

Methods: In vitro, MC3T3-E1 cells underwent induction with carbonyl cyanide 3-chlorophenylhydrazone, leading to the establishment of an oxidative stress model, investigating the underlying mechanism. In vivo, using a rat model of ovariectomized osteoporosis, evaluating the effects of MS-275.

Results: In vitro, MS-275 treatment of oxidation-induced MC3T3-E1 cells resulted in up-regulation of osteoblast protein, increased expression of miRNA-200a, increased binding of miRNA-200a to Keap1 mRNA, decreased expression of Keap1 protein, and dissociation of Nrf2 from Keap1. The expressions of total Nrf2, nuclear Nrf2 and HO-1 were increased, mitochondrial function was enhanced, and oxidative damage was reduced. However, these effects were reversed after interference with miRNA-200a. In vivo,MS-275 effectively enhanced the microstructural features of distal femoral trabecular bone, increased the mineralization capacity of osteoblasts, and promoted bone formation.

Discussion: MS-275 can reverse oxidative stress-induced cell damage, promote bone healing, and improve osteoporosis by activating the miRNA-200a/Keap1/Nrf2 pathway.

求助全文
通过发布文献求助,成功后即可免费获取论文全文。 去求助
来源期刊
Redox Report
Redox Report 生物-生化与分子生物学
CiteScore
6.10
自引率
0.00%
发文量
28
审稿时长
>12 weeks
期刊介绍: Redox Report is a multidisciplinary peer-reviewed open access journal focusing on the role of free radicals, oxidative stress, activated oxygen, perioxidative and redox processes, primarily in the human environment and human pathology. Relevant papers on the animal and plant environment, biology and pathology will also be included. While emphasis is placed upon methodological and intellectual advances underpinned by new data, the journal offers scope for review, hypotheses, critiques and other forms of discussion.
×
引用
GB/T 7714-2015
复制
MLA
复制
APA
复制
导出至
BibTeX EndNote RefMan NoteFirst NoteExpress
×
提示
您的信息不完整,为了账户安全,请先补充。
现在去补充
×
提示
您因"违规操作"
具体请查看互助需知
我知道了
×
提示
确定
请完成安全验证×
copy
已复制链接
快去分享给好友吧!
我知道了
右上角分享
点击右上角分享
0
联系我们:info@booksci.cn Book学术提供免费学术资源搜索服务,方便国内外学者检索中英文文献。致力于提供最便捷和优质的服务体验。 Copyright © 2023 布克学术 All rights reserved.
京ICP备2023020795号-1
ghs 京公网安备 11010802042870号
Book学术文献互助
Book学术文献互助群
群 号:604180095
Book学术官方微信