移植H19过表达的工程内皮祖细胞可促进动脉再内皮化,抑制新生内膜增生。

IF 7 1区 工程技术 Q1 CELL & TISSUE ENGINEERING
Journal of Tissue Engineering Pub Date : 2025-02-18 eCollection Date: 2025-01-01 DOI:10.1177/20417314251315959
Yanchen Ye, Lin Huang, Kangjie Wang, Yunhao Sun, Zhihao Zhou, Tang Deng, Yunyan Liu, Rui Wang, Ridong Wu, Chen Yao
{"title":"移植H19过表达的工程内皮祖细胞可促进动脉再内皮化,抑制新生内膜增生。","authors":"Yanchen Ye, Lin Huang, Kangjie Wang, Yunhao Sun, Zhihao Zhou, Tang Deng, Yunyan Liu, Rui Wang, Ridong Wu, Chen Yao","doi":"10.1177/20417314251315959","DOIUrl":null,"url":null,"abstract":"<p><p>Endothelial injury is a key factor initiating in-stent restenosis (ISR) following peripheral artery stent implantation. Genetically modified endothelial progenitor cells (EPCs) can promote reendothelialization of injured arteries and inhibit neointimal hyperplasia. However, the role of engineered EPCs overexpressing lncRNA H19 in these processes remains unclear. We constructed EPCs overexpressing lncRNA H19 and investigated their effects and mechanisms in promoting reendothelialization and inhibiting neointimal hyperplasia both <i>in vitro</i> and <i>in vivo</i>. Compared to the normal control group, ISR patients exhibited a significant reduction in circulating EPCs. Engineered EPCs overexpressing lncRNA H19 promoted reendothelialization and inhibited neointimal hyperplasia in injured arteries. Exogenous overexpression of lncRNA H19 significantly upregulated the endothelial repair-related gene S1PR3 in EPCs, while the opposite was also observed. Additionally, engineered EPCs overexpressing S1PR3 promoted reendothelialization and inhibited neointimal hyperplasia in injured arteries. S1PR3 overexpression enhanced EPCs proliferation, migration, and tube formation <i>in vitro</i>; these effects were lost with S1PR3 inhibition. Binding sites for H3K27 acetylation were identified on the S1PR3 promoter. Mechanistically, we found that lncRNA H19 directly interacted with HDAC2, a known H3K27ac deacetylase, disrupting its binding to H3K27 acetylation. Our findings suggest that lncRNA H19 positively regulates S1PR3 expression by disrupting HDAC2 / H3K27ac binding, thereby promoting reendothelialization of injured arteries and inhibiting neointimal hyperplasia.</p>","PeriodicalId":17384,"journal":{"name":"Journal of Tissue Engineering","volume":"16 ","pages":"20417314251315959"},"PeriodicalIF":7.0000,"publicationDate":"2025-02-18","publicationTypes":"Journal Article","fieldsOfStudy":null,"isOpenAccess":false,"openAccessPdf":"https://www.ncbi.nlm.nih.gov/pmc/articles/PMC11837068/pdf/","citationCount":"0","resultStr":"{\"title\":\"Transplantation of engineered endothelial progenitor cells with H19 overexpression promotes arterial reendothelialization and inhibits neointimal hyperplasia.\",\"authors\":\"Yanchen Ye, Lin Huang, Kangjie Wang, Yunhao Sun, Zhihao Zhou, Tang Deng, Yunyan Liu, Rui Wang, Ridong Wu, Chen Yao\",\"doi\":\"10.1177/20417314251315959\",\"DOIUrl\":null,\"url\":null,\"abstract\":\"<p><p>Endothelial injury is a key factor initiating in-stent restenosis (ISR) following peripheral artery stent implantation. Genetically modified endothelial progenitor cells (EPCs) can promote reendothelialization of injured arteries and inhibit neointimal hyperplasia. However, the role of engineered EPCs overexpressing lncRNA H19 in these processes remains unclear. We constructed EPCs overexpressing lncRNA H19 and investigated their effects and mechanisms in promoting reendothelialization and inhibiting neointimal hyperplasia both <i>in vitro</i> and <i>in vivo</i>. Compared to the normal control group, ISR patients exhibited a significant reduction in circulating EPCs. Engineered EPCs overexpressing lncRNA H19 promoted reendothelialization and inhibited neointimal hyperplasia in injured arteries. Exogenous overexpression of lncRNA H19 significantly upregulated the endothelial repair-related gene S1PR3 in EPCs, while the opposite was also observed. Additionally, engineered EPCs overexpressing S1PR3 promoted reendothelialization and inhibited neointimal hyperplasia in injured arteries. S1PR3 overexpression enhanced EPCs proliferation, migration, and tube formation <i>in vitro</i>; these effects were lost with S1PR3 inhibition. Binding sites for H3K27 acetylation were identified on the S1PR3 promoter. Mechanistically, we found that lncRNA H19 directly interacted with HDAC2, a known H3K27ac deacetylase, disrupting its binding to H3K27 acetylation. Our findings suggest that lncRNA H19 positively regulates S1PR3 expression by disrupting HDAC2 / H3K27ac binding, thereby promoting reendothelialization of injured arteries and inhibiting neointimal hyperplasia.</p>\",\"PeriodicalId\":17384,\"journal\":{\"name\":\"Journal of Tissue Engineering\",\"volume\":\"16 \",\"pages\":\"20417314251315959\"},\"PeriodicalIF\":7.0000,\"publicationDate\":\"2025-02-18\",\"publicationTypes\":\"Journal Article\",\"fieldsOfStudy\":null,\"isOpenAccess\":false,\"openAccessPdf\":\"https://www.ncbi.nlm.nih.gov/pmc/articles/PMC11837068/pdf/\",\"citationCount\":\"0\",\"resultStr\":null,\"platform\":\"Semanticscholar\",\"paperid\":null,\"PeriodicalName\":\"Journal of Tissue Engineering\",\"FirstCategoryId\":\"5\",\"ListUrlMain\":\"https://doi.org/10.1177/20417314251315959\",\"RegionNum\":1,\"RegionCategory\":\"工程技术\",\"ArticlePicture\":[],\"TitleCN\":null,\"AbstractTextCN\":null,\"PMCID\":null,\"EPubDate\":\"2025/1/1 0:00:00\",\"PubModel\":\"eCollection\",\"JCR\":\"Q1\",\"JCRName\":\"CELL & TISSUE ENGINEERING\",\"Score\":null,\"Total\":0}","platform":"Semanticscholar","paperid":null,"PeriodicalName":"Journal of Tissue Engineering","FirstCategoryId":"5","ListUrlMain":"https://doi.org/10.1177/20417314251315959","RegionNum":1,"RegionCategory":"工程技术","ArticlePicture":[],"TitleCN":null,"AbstractTextCN":null,"PMCID":null,"EPubDate":"2025/1/1 0:00:00","PubModel":"eCollection","JCR":"Q1","JCRName":"CELL & TISSUE ENGINEERING","Score":null,"Total":0}
引用次数: 0

摘要

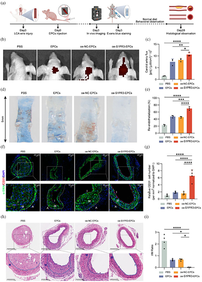
内皮损伤是引发外周动脉支架植入术后支架内再狭窄的关键因素。基因修饰的内皮祖细胞(EPCs)可以促进损伤动脉的再内皮化,抑制新生内膜增生。然而,过表达lncRNA H19的工程化EPCs在这些过程中的作用尚不清楚。我们构建了过表达lncRNA H19的EPCs,并在体外和体内研究了其促进再内皮化和抑制新生内膜增生的作用和机制。与正常对照组相比,ISR患者的循环EPCs明显减少。过表达lncRNA H19的工程EPCs促进损伤动脉的再内皮化并抑制新内膜增生。外源性过表达lncRNA H19可显著上调内皮修复相关基因S1PR3在EPCs中的表达,反之亦然。此外,过表达S1PR3的工程EPCs促进了损伤动脉的再内皮化并抑制了新生内膜增生。S1PR3过表达增强EPCs的增殖、迁移和试管形成;抑制S1PR3后,这些效果消失了。在S1PR3启动子上鉴定了H3K27乙酰化的结合位点。在机制上,我们发现lncRNA H19直接与hac2(一种已知的H3K27ac去乙酰化酶)相互作用,破坏其与H3K27乙酰化的结合。我们的研究结果表明,lncRNA H19通过破坏HDAC2 / H3K27ac的结合,正向调节S1PR3的表达,从而促进损伤动脉的再内皮化,抑制新生内膜增生。
本文章由计算机程序翻译,如有差异,请以英文原文为准。

Transplantation of engineered endothelial progenitor cells with H19 overexpression promotes arterial reendothelialization and inhibits neointimal hyperplasia.

Transplantation of engineered endothelial progenitor cells with H19 overexpression promotes arterial reendothelialization and inhibits neointimal hyperplasia.

Transplantation of engineered endothelial progenitor cells with H19 overexpression promotes arterial reendothelialization and inhibits neointimal hyperplasia.

Transplantation of engineered endothelial progenitor cells with H19 overexpression promotes arterial reendothelialization and inhibits neointimal hyperplasia.

Endothelial injury is a key factor initiating in-stent restenosis (ISR) following peripheral artery stent implantation. Genetically modified endothelial progenitor cells (EPCs) can promote reendothelialization of injured arteries and inhibit neointimal hyperplasia. However, the role of engineered EPCs overexpressing lncRNA H19 in these processes remains unclear. We constructed EPCs overexpressing lncRNA H19 and investigated their effects and mechanisms in promoting reendothelialization and inhibiting neointimal hyperplasia both in vitro and in vivo. Compared to the normal control group, ISR patients exhibited a significant reduction in circulating EPCs. Engineered EPCs overexpressing lncRNA H19 promoted reendothelialization and inhibited neointimal hyperplasia in injured arteries. Exogenous overexpression of lncRNA H19 significantly upregulated the endothelial repair-related gene S1PR3 in EPCs, while the opposite was also observed. Additionally, engineered EPCs overexpressing S1PR3 promoted reendothelialization and inhibited neointimal hyperplasia in injured arteries. S1PR3 overexpression enhanced EPCs proliferation, migration, and tube formation in vitro; these effects were lost with S1PR3 inhibition. Binding sites for H3K27 acetylation were identified on the S1PR3 promoter. Mechanistically, we found that lncRNA H19 directly interacted with HDAC2, a known H3K27ac deacetylase, disrupting its binding to H3K27 acetylation. Our findings suggest that lncRNA H19 positively regulates S1PR3 expression by disrupting HDAC2 / H3K27ac binding, thereby promoting reendothelialization of injured arteries and inhibiting neointimal hyperplasia.

求助全文
通过发布文献求助,成功后即可免费获取论文全文。 去求助
来源期刊
Journal of Tissue Engineering
Journal of Tissue Engineering Engineering-Biomedical Engineering
CiteScore
11.60
自引率
4.90%
发文量
52
审稿时长
12 weeks
期刊介绍: The Journal of Tissue Engineering (JTE) is a peer-reviewed, open-access journal dedicated to scientific research in the field of tissue engineering and its clinical applications. Our journal encompasses a wide range of interests, from the fundamental aspects of stem cells and progenitor cells, including their expansion to viable numbers, to an in-depth understanding of their differentiation processes. Join us in exploring the latest advancements in tissue engineering and its clinical translation.
×
引用
GB/T 7714-2015
复制
MLA
复制
APA
复制
导出至
BibTeX EndNote RefMan NoteFirst NoteExpress
×
提示
您的信息不完整,为了账户安全,请先补充。
现在去补充
×
提示
您因"违规操作"
具体请查看互助需知
我知道了
×
提示
确定
请完成安全验证×
copy
已复制链接
快去分享给好友吧!
我知道了
右上角分享
点击右上角分享
0
联系我们:info@booksci.cn Book学术提供免费学术资源搜索服务,方便国内外学者检索中英文文献。致力于提供最便捷和优质的服务体验。 Copyright © 2023 布克学术 All rights reserved.
京ICP备2023020795号-1
ghs 京公网安备 11010802042870号
Book学术文献互助
Book学术文献互助群
群 号:604180095
Book学术官方微信