S100A12通过膜联蛋白a5 -钙轴触发NETosis加重心肌梗死损伤

IF 15.7 1区 综合性期刊 Q1 MULTIDISCIPLINARY SCIENCES
Xi Zhang, Haixu Song, Dan Liu, Yi Cai, Ziqi Liu, Xiaolin Zhang, Xiaojie Zhao, Yan Zhang, Quanmin Jing, Chenghui Yan, Yaling Han
{"title":"S100A12通过膜联蛋白a5 -钙轴触发NETosis加重心肌梗死损伤","authors":"Xi Zhang, Haixu Song, Dan Liu, Yi Cai, Ziqi Liu, Xiaolin Zhang, Xiaojie Zhao, Yan Zhang, Quanmin Jing, Chenghui Yan, Yaling Han","doi":"10.1038/s41467-025-56978-5","DOIUrl":null,"url":null,"abstract":"<p>Neutrophil extracellular traps (NETs) play a critical role in acute myocardial infarction (AMI) and the externalization of S100 family members. Here, we show the effects of S100A12 on NETs formation and myocardial injury following AMI. S100A12 expression increases rapidly in neutrophils and peaks on day 1 after AMI, promoting NETs production and exacerbating myocardial injury. DNase I, an inhibitor of NETs, reduces apoptosis of cardiomyocytes induced by S100A12. Mechanistically, the interaction of S100A12 and Annexin A5 (ANXA5) enhances calcium influx and promotes NETs formation. Blockage of ANXA5 effectively attenuates heart function impairment after AMI. Finally, we show that plasma S100A12 levels correlate with dsDNA concentration, and this correlation is associated with an increased risk of all-cause mortality during the 1-year follow-up of AMI patients. These findings, derived from male mice, reveal the S100A12-ANXA5-calcium influx axis as a potential therapeutic target and biomarker for AMI.</p>","PeriodicalId":19066,"journal":{"name":"Nature Communications","volume":"67 1","pages":""},"PeriodicalIF":15.7000,"publicationDate":"2025-02-18","publicationTypes":"Journal Article","fieldsOfStudy":null,"isOpenAccess":false,"openAccessPdf":"","citationCount":"0","resultStr":"{\"title\":\"S100A12 triggers NETosis to aggravate myocardial infarction injury via the Annexin A5-calcium axis\",\"authors\":\"Xi Zhang, Haixu Song, Dan Liu, Yi Cai, Ziqi Liu, Xiaolin Zhang, Xiaojie Zhao, Yan Zhang, Quanmin Jing, Chenghui Yan, Yaling Han\",\"doi\":\"10.1038/s41467-025-56978-5\",\"DOIUrl\":null,\"url\":null,\"abstract\":\"<p>Neutrophil extracellular traps (NETs) play a critical role in acute myocardial infarction (AMI) and the externalization of S100 family members. Here, we show the effects of S100A12 on NETs formation and myocardial injury following AMI. S100A12 expression increases rapidly in neutrophils and peaks on day 1 after AMI, promoting NETs production and exacerbating myocardial injury. DNase I, an inhibitor of NETs, reduces apoptosis of cardiomyocytes induced by S100A12. Mechanistically, the interaction of S100A12 and Annexin A5 (ANXA5) enhances calcium influx and promotes NETs formation. Blockage of ANXA5 effectively attenuates heart function impairment after AMI. Finally, we show that plasma S100A12 levels correlate with dsDNA concentration, and this correlation is associated with an increased risk of all-cause mortality during the 1-year follow-up of AMI patients. These findings, derived from male mice, reveal the S100A12-ANXA5-calcium influx axis as a potential therapeutic target and biomarker for AMI.</p>\",\"PeriodicalId\":19066,\"journal\":{\"name\":\"Nature Communications\",\"volume\":\"67 1\",\"pages\":\"\"},\"PeriodicalIF\":15.7000,\"publicationDate\":\"2025-02-18\",\"publicationTypes\":\"Journal Article\",\"fieldsOfStudy\":null,\"isOpenAccess\":false,\"openAccessPdf\":\"\",\"citationCount\":\"0\",\"resultStr\":null,\"platform\":\"Semanticscholar\",\"paperid\":null,\"PeriodicalName\":\"Nature Communications\",\"FirstCategoryId\":\"103\",\"ListUrlMain\":\"https://doi.org/10.1038/s41467-025-56978-5\",\"RegionNum\":1,\"RegionCategory\":\"综合性期刊\",\"ArticlePicture\":[],\"TitleCN\":null,\"AbstractTextCN\":null,\"PMCID\":null,\"EPubDate\":\"\",\"PubModel\":\"\",\"JCR\":\"Q1\",\"JCRName\":\"MULTIDISCIPLINARY SCIENCES\",\"Score\":null,\"Total\":0}","platform":"Semanticscholar","paperid":null,"PeriodicalName":"Nature Communications","FirstCategoryId":"103","ListUrlMain":"https://doi.org/10.1038/s41467-025-56978-5","RegionNum":1,"RegionCategory":"综合性期刊","ArticlePicture":[],"TitleCN":null,"AbstractTextCN":null,"PMCID":null,"EPubDate":"","PubModel":"","JCR":"Q1","JCRName":"MULTIDISCIPLINARY SCIENCES","Score":null,"Total":0}
引用次数: 0

摘要

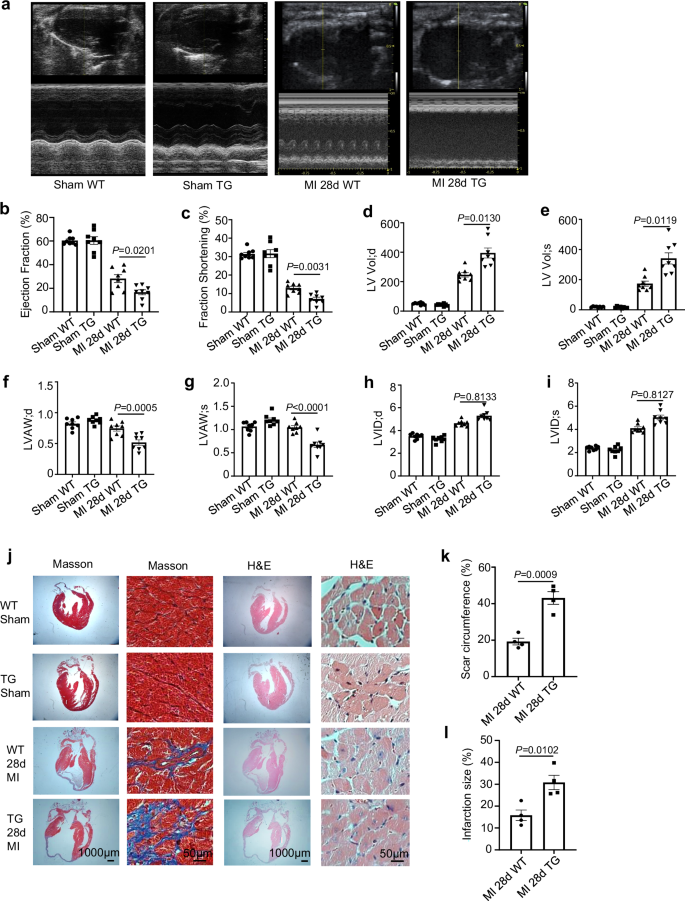
中性粒细胞胞外陷阱(NETs)在急性心肌梗死(AMI)和S100家族成员的外化中起关键作用。在这里,我们展示了S100A12对AMI后NETs形成和心肌损伤的影响。S100A12在中性粒细胞中的表达迅速增加,并在AMI后第1天达到峰值,促进NETs生成,加重心肌损伤。NETs抑制剂DNase I可减少S100A12诱导的心肌细胞凋亡。机制上,S100A12和膜联蛋白A5 (ANXA5)的相互作用增强钙内流并促进NETs的形成。阻断ANXA5可有效减轻AMI后心功能损害。最后,我们发现血浆S100A12水平与dsDNA浓度相关,并且这种相关性与AMI患者1年随访期间全因死亡风险增加有关。这些来自雄性小鼠的研究结果表明,s100a12 - anxa5 -钙内流轴是AMI的潜在治疗靶点和生物标志物。
本文章由计算机程序翻译,如有差异,请以英文原文为准。

S100A12 triggers NETosis to aggravate myocardial infarction injury via the Annexin A5-calcium axis

S100A12 triggers NETosis to aggravate myocardial infarction injury via the Annexin A5-calcium axis

Neutrophil extracellular traps (NETs) play a critical role in acute myocardial infarction (AMI) and the externalization of S100 family members. Here, we show the effects of S100A12 on NETs formation and myocardial injury following AMI. S100A12 expression increases rapidly in neutrophils and peaks on day 1 after AMI, promoting NETs production and exacerbating myocardial injury. DNase I, an inhibitor of NETs, reduces apoptosis of cardiomyocytes induced by S100A12. Mechanistically, the interaction of S100A12 and Annexin A5 (ANXA5) enhances calcium influx and promotes NETs formation. Blockage of ANXA5 effectively attenuates heart function impairment after AMI. Finally, we show that plasma S100A12 levels correlate with dsDNA concentration, and this correlation is associated with an increased risk of all-cause mortality during the 1-year follow-up of AMI patients. These findings, derived from male mice, reveal the S100A12-ANXA5-calcium influx axis as a potential therapeutic target and biomarker for AMI.

求助全文
通过发布文献求助,成功后即可免费获取论文全文。 去求助
来源期刊
Nature Communications
Nature Communications Biological Science Disciplines-
CiteScore
24.90
自引率
2.40%
发文量
6928
审稿时长
3.7 months
期刊介绍: Nature Communications, an open-access journal, publishes high-quality research spanning all areas of the natural sciences. Papers featured in the journal showcase significant advances relevant to specialists in each respective field. With a 2-year impact factor of 16.6 (2022) and a median time of 8 days from submission to the first editorial decision, Nature Communications is committed to rapid dissemination of research findings. As a multidisciplinary journal, it welcomes contributions from biological, health, physical, chemical, Earth, social, mathematical, applied, and engineering sciences, aiming to highlight important breakthroughs within each domain.
×
引用
GB/T 7714-2015
复制
MLA
复制
APA
复制
导出至
BibTeX EndNote RefMan NoteFirst NoteExpress
×
提示
您的信息不完整,为了账户安全,请先补充。
现在去补充
×
提示
您因"违规操作"
具体请查看互助需知
我知道了
×
提示
确定
请完成安全验证×
copy
已复制链接
快去分享给好友吧!
我知道了
右上角分享
点击右上角分享
0
联系我们:info@booksci.cn Book学术提供免费学术资源搜索服务,方便国内外学者检索中英文文献。致力于提供最便捷和优质的服务体验。 Copyright © 2023 布克学术 All rights reserved.
京ICP备2023020795号-1
ghs 京公网安备 11010802042870号
Book学术文献互助
Book学术文献互助群
群 号:604180095
Book学术官方微信