TREM2通过控制肺泡巨噬细胞存活和促纤维化活性促进肺纤维化

IF 15.7 1区 综合性期刊 Q1 MULTIDISCIPLINARY SCIENCES
Huachun Cui, Sami Banerjee, Na Xie, Musaddique Hussain, Ashish Jaiswal, Hongli Liu, Tejaswini Kulkarni, Veena B. Antony, Rui-Ming Liu, Marco Colonna, Gang Liu
{"title":"TREM2通过控制肺泡巨噬细胞存活和促纤维化活性促进肺纤维化","authors":"Huachun Cui, Sami Banerjee, Na Xie, Musaddique Hussain, Ashish Jaiswal, Hongli Liu, Tejaswini Kulkarni, Veena B. Antony, Rui-Ming Liu, Marco Colonna, Gang Liu","doi":"10.1038/s41467-025-57024-0","DOIUrl":null,"url":null,"abstract":"<p>Lung macrophages play a pivotal role in pulmonary fibrosis, with monocyte-derived alveolar macrophages driving disease progression. However, the mechanisms regulating their pro-fibrotic behavior and survival remain unclear, and effective therapeutic strategies are lacking. Here we show that triggering receptors expressed on myeloid cells 2 are predominantly expressed on monocyte-derived alveolar macrophages in fibrotic mouse lungs and are significantly elevated in lung macrophages from patients with idiopathic pulmonary fibrosis. Deletion or knockdown of this receptor disrupts intracellular survival signaling, promotes macrophage apoptosis, and attenuates their pro-fibrotic phenotype. We further demonstrate that a lipid mediator and a high-avidity ligand of this receptor, encountered by macrophages in the alveolar milieu, enhance macrophage survival and activity. Ablation of TREM2 or blocking this receptor with soluble receptors or specific antibodies effectively alleviates lung fibrosis in male mice. These findings identify this receptor as a critical regulator of macrophage-mediated fibrosis and a promising therapeutic target for intervention.</p>","PeriodicalId":19066,"journal":{"name":"Nature Communications","volume":"71 1","pages":""},"PeriodicalIF":15.7000,"publicationDate":"2025-02-19","publicationTypes":"Journal Article","fieldsOfStudy":null,"isOpenAccess":false,"openAccessPdf":"","citationCount":"0","resultStr":"{\"title\":\"TREM2 promotes lung fibrosis via controlling alveolar macrophage survival and pro-fibrotic activity\",\"authors\":\"Huachun Cui, Sami Banerjee, Na Xie, Musaddique Hussain, Ashish Jaiswal, Hongli Liu, Tejaswini Kulkarni, Veena B. Antony, Rui-Ming Liu, Marco Colonna, Gang Liu\",\"doi\":\"10.1038/s41467-025-57024-0\",\"DOIUrl\":null,\"url\":null,\"abstract\":\"<p>Lung macrophages play a pivotal role in pulmonary fibrosis, with monocyte-derived alveolar macrophages driving disease progression. However, the mechanisms regulating their pro-fibrotic behavior and survival remain unclear, and effective therapeutic strategies are lacking. Here we show that triggering receptors expressed on myeloid cells 2 are predominantly expressed on monocyte-derived alveolar macrophages in fibrotic mouse lungs and are significantly elevated in lung macrophages from patients with idiopathic pulmonary fibrosis. Deletion or knockdown of this receptor disrupts intracellular survival signaling, promotes macrophage apoptosis, and attenuates their pro-fibrotic phenotype. We further demonstrate that a lipid mediator and a high-avidity ligand of this receptor, encountered by macrophages in the alveolar milieu, enhance macrophage survival and activity. Ablation of TREM2 or blocking this receptor with soluble receptors or specific antibodies effectively alleviates lung fibrosis in male mice. These findings identify this receptor as a critical regulator of macrophage-mediated fibrosis and a promising therapeutic target for intervention.</p>\",\"PeriodicalId\":19066,\"journal\":{\"name\":\"Nature Communications\",\"volume\":\"71 1\",\"pages\":\"\"},\"PeriodicalIF\":15.7000,\"publicationDate\":\"2025-02-19\",\"publicationTypes\":\"Journal Article\",\"fieldsOfStudy\":null,\"isOpenAccess\":false,\"openAccessPdf\":\"\",\"citationCount\":\"0\",\"resultStr\":null,\"platform\":\"Semanticscholar\",\"paperid\":null,\"PeriodicalName\":\"Nature Communications\",\"FirstCategoryId\":\"103\",\"ListUrlMain\":\"https://doi.org/10.1038/s41467-025-57024-0\",\"RegionNum\":1,\"RegionCategory\":\"综合性期刊\",\"ArticlePicture\":[],\"TitleCN\":null,\"AbstractTextCN\":null,\"PMCID\":null,\"EPubDate\":\"\",\"PubModel\":\"\",\"JCR\":\"Q1\",\"JCRName\":\"MULTIDISCIPLINARY SCIENCES\",\"Score\":null,\"Total\":0}","platform":"Semanticscholar","paperid":null,"PeriodicalName":"Nature Communications","FirstCategoryId":"103","ListUrlMain":"https://doi.org/10.1038/s41467-025-57024-0","RegionNum":1,"RegionCategory":"综合性期刊","ArticlePicture":[],"TitleCN":null,"AbstractTextCN":null,"PMCID":null,"EPubDate":"","PubModel":"","JCR":"Q1","JCRName":"MULTIDISCIPLINARY SCIENCES","Score":null,"Total":0}
引用次数: 0

摘要

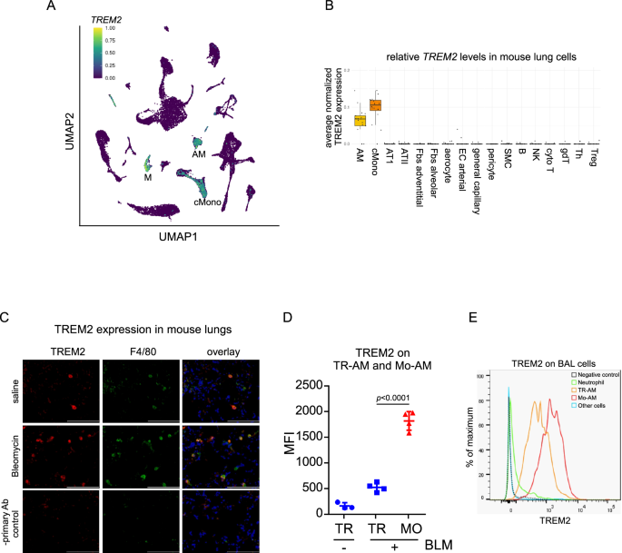
肺巨噬细胞在肺纤维化中起关键作用,单核细胞来源的肺泡巨噬细胞驱动疾病进展。然而,调节其促纤维化行为和生存的机制尚不清楚,缺乏有效的治疗策略。本研究表明,在纤维化小鼠肺中,骨髓细胞2上表达的触发受体主要表达在单核细胞来源的肺泡巨噬细胞上,并且在特发性肺纤维化患者的肺巨噬细胞中显著升高。该受体的缺失或敲低会破坏细胞内存活信号,促进巨噬细胞凋亡,并减弱其促纤维化表型。我们进一步证明,巨噬细胞在肺泡环境中遇到脂质介质和该受体的高亲和力配体,可提高巨噬细胞的存活和活性。消融TREM2或用可溶性受体或特异性抗体阻断该受体可有效减轻雄性小鼠的肺纤维化。这些发现表明该受体是巨噬细胞介导的纤维化的关键调节因子,也是一个有希望的干预治疗靶点。
本文章由计算机程序翻译,如有差异,请以英文原文为准。

TREM2 promotes lung fibrosis via controlling alveolar macrophage survival and pro-fibrotic activity

TREM2 promotes lung fibrosis via controlling alveolar macrophage survival and pro-fibrotic activity

Lung macrophages play a pivotal role in pulmonary fibrosis, with monocyte-derived alveolar macrophages driving disease progression. However, the mechanisms regulating their pro-fibrotic behavior and survival remain unclear, and effective therapeutic strategies are lacking. Here we show that triggering receptors expressed on myeloid cells 2 are predominantly expressed on monocyte-derived alveolar macrophages in fibrotic mouse lungs and are significantly elevated in lung macrophages from patients with idiopathic pulmonary fibrosis. Deletion or knockdown of this receptor disrupts intracellular survival signaling, promotes macrophage apoptosis, and attenuates their pro-fibrotic phenotype. We further demonstrate that a lipid mediator and a high-avidity ligand of this receptor, encountered by macrophages in the alveolar milieu, enhance macrophage survival and activity. Ablation of TREM2 or blocking this receptor with soluble receptors or specific antibodies effectively alleviates lung fibrosis in male mice. These findings identify this receptor as a critical regulator of macrophage-mediated fibrosis and a promising therapeutic target for intervention.

求助全文
通过发布文献求助,成功后即可免费获取论文全文。 去求助
来源期刊
Nature Communications
Nature Communications Biological Science Disciplines-
CiteScore
24.90
自引率
2.40%
发文量
6928
审稿时长
3.7 months
期刊介绍: Nature Communications, an open-access journal, publishes high-quality research spanning all areas of the natural sciences. Papers featured in the journal showcase significant advances relevant to specialists in each respective field. With a 2-year impact factor of 16.6 (2022) and a median time of 8 days from submission to the first editorial decision, Nature Communications is committed to rapid dissemination of research findings. As a multidisciplinary journal, it welcomes contributions from biological, health, physical, chemical, Earth, social, mathematical, applied, and engineering sciences, aiming to highlight important breakthroughs within each domain.
×
引用
GB/T 7714-2015
复制
MLA
复制
APA
复制
导出至
BibTeX EndNote RefMan NoteFirst NoteExpress
×
提示
您的信息不完整,为了账户安全,请先补充。
现在去补充
×
提示
您因"违规操作"
具体请查看互助需知
我知道了
×
提示
确定
请完成安全验证×
copy
已复制链接
快去分享给好友吧!
我知道了
右上角分享
点击右上角分享
0
联系我们:info@booksci.cn Book学术提供免费学术资源搜索服务,方便国内外学者检索中英文文献。致力于提供最便捷和优质的服务体验。 Copyright © 2023 布克学术 All rights reserved.
京ICP备2023020795号-1
ghs 京公网安备 11010802042870号
Book学术文献互助
Book学术文献互助群
群 号:604180095
Book学术官方微信