口腔癌中emp24结构域2跨膜表达与肿瘤干细胞特性的关系

IF 3.1 4区 医学 Q2 PATHOLOGY
Cytojournal Pub Date : 2025-01-22 eCollection Date: 2025-01-01 DOI:10.25259/Cytojournal_132_2024
Yanhui Wu, Shunchu Zhang, Guimei Zou
{"title":"口腔癌中emp24结构域2跨膜表达与肿瘤干细胞特性的关系","authors":"Yanhui Wu, Shunchu Zhang, Guimei Zou","doi":"10.25259/Cytojournal_132_2024","DOIUrl":null,"url":null,"abstract":"<p><strong>Objective: </strong>Transmembrane Emp24 Domain Containing 2 <b>(</b>TMED2) is a mediator of membrane protein trafficking involved in intracellular protein transport. Recent research suggests that TMED2 plays an important role in the development and metastasis of tumors; however, its exact mechanisms in oral cancer (OC) remain unclear. This study aims to elucidate the role and possible mechanisms of TMED2 in OC.</p><p><strong>Material and methods: </strong>We investigated the impact of TMED2 knockdown on the invasion, migration, and proliferation capabilities of OC cells. Furthermore, we analyzed the <i>in vitro</i> and <i>in vivo</i> interactions between TMED2 and polypeptide-N-acetylgalactosaminyltransferase 7 (GALNT7) as well as explored the regulatory function of TMED2 on GALNT7. The alterations in stem cell markers were assessed using clone formation assays, western blot, and quantitative real-time polymerase chain reaction.</p><p><strong>Results: </strong>The upregulation of TMED2 promoted the proliferation and invasion abilities of OC cells. Further analysis revealed that TMED2 enhanced the stem-like properties and tumorigenicity of OC cells by directly regulating the expression of GALNT7. <i>In vivo</i> and <i>in vitro</i> results suggested that silencing TMED2 expression reduced the incidence of OC.</p><p><strong>Conclusion: </strong>Our data imply that TMED2 stimulates GALNT7 transcription, which in turn amplifies the stem-like characteristics and carcinogenic potential of OC cells. Moreover, the block of TMED2 prevents cancers from growing and spreading <i>in vivo</i>. This finding provides a new therapeutic target for the treatment of OC and highlights the critical role of TMED2 in the condition.</p>","PeriodicalId":49082,"journal":{"name":"Cytojournal","volume":"22 ","pages":"5"},"PeriodicalIF":3.1000,"publicationDate":"2025-01-22","publicationTypes":"Journal Article","fieldsOfStudy":null,"isOpenAccess":false,"openAccessPdf":"https://www.ncbi.nlm.nih.gov/pmc/articles/PMC11829313/pdf/","citationCount":"0","resultStr":"{\"title\":\"Relationship between transmembrane emp24 domain containing 2 expression and tumor stem cell characteristics in oral cancer.\",\"authors\":\"Yanhui Wu, Shunchu Zhang, Guimei Zou\",\"doi\":\"10.25259/Cytojournal_132_2024\",\"DOIUrl\":null,\"url\":null,\"abstract\":\"<p><strong>Objective: </strong>Transmembrane Emp24 Domain Containing 2 <b>(</b>TMED2) is a mediator of membrane protein trafficking involved in intracellular protein transport. Recent research suggests that TMED2 plays an important role in the development and metastasis of tumors; however, its exact mechanisms in oral cancer (OC) remain unclear. This study aims to elucidate the role and possible mechanisms of TMED2 in OC.</p><p><strong>Material and methods: </strong>We investigated the impact of TMED2 knockdown on the invasion, migration, and proliferation capabilities of OC cells. Furthermore, we analyzed the <i>in vitro</i> and <i>in vivo</i> interactions between TMED2 and polypeptide-N-acetylgalactosaminyltransferase 7 (GALNT7) as well as explored the regulatory function of TMED2 on GALNT7. The alterations in stem cell markers were assessed using clone formation assays, western blot, and quantitative real-time polymerase chain reaction.</p><p><strong>Results: </strong>The upregulation of TMED2 promoted the proliferation and invasion abilities of OC cells. Further analysis revealed that TMED2 enhanced the stem-like properties and tumorigenicity of OC cells by directly regulating the expression of GALNT7. <i>In vivo</i> and <i>in vitro</i> results suggested that silencing TMED2 expression reduced the incidence of OC.</p><p><strong>Conclusion: </strong>Our data imply that TMED2 stimulates GALNT7 transcription, which in turn amplifies the stem-like characteristics and carcinogenic potential of OC cells. Moreover, the block of TMED2 prevents cancers from growing and spreading <i>in vivo</i>. This finding provides a new therapeutic target for the treatment of OC and highlights the critical role of TMED2 in the condition.</p>\",\"PeriodicalId\":49082,\"journal\":{\"name\":\"Cytojournal\",\"volume\":\"22 \",\"pages\":\"5\"},\"PeriodicalIF\":3.1000,\"publicationDate\":\"2025-01-22\",\"publicationTypes\":\"Journal Article\",\"fieldsOfStudy\":null,\"isOpenAccess\":false,\"openAccessPdf\":\"https://www.ncbi.nlm.nih.gov/pmc/articles/PMC11829313/pdf/\",\"citationCount\":\"0\",\"resultStr\":null,\"platform\":\"Semanticscholar\",\"paperid\":null,\"PeriodicalName\":\"Cytojournal\",\"FirstCategoryId\":\"3\",\"ListUrlMain\":\"https://doi.org/10.25259/Cytojournal_132_2024\",\"RegionNum\":4,\"RegionCategory\":\"医学\",\"ArticlePicture\":[],\"TitleCN\":null,\"AbstractTextCN\":null,\"PMCID\":null,\"EPubDate\":\"2025/1/1 0:00:00\",\"PubModel\":\"eCollection\",\"JCR\":\"Q2\",\"JCRName\":\"PATHOLOGY\",\"Score\":null,\"Total\":0}","platform":"Semanticscholar","paperid":null,"PeriodicalName":"Cytojournal","FirstCategoryId":"3","ListUrlMain":"https://doi.org/10.25259/Cytojournal_132_2024","RegionNum":4,"RegionCategory":"医学","ArticlePicture":[],"TitleCN":null,"AbstractTextCN":null,"PMCID":null,"EPubDate":"2025/1/1 0:00:00","PubModel":"eCollection","JCR":"Q2","JCRName":"PATHOLOGY","Score":null,"Total":0}
引用次数: 0

摘要

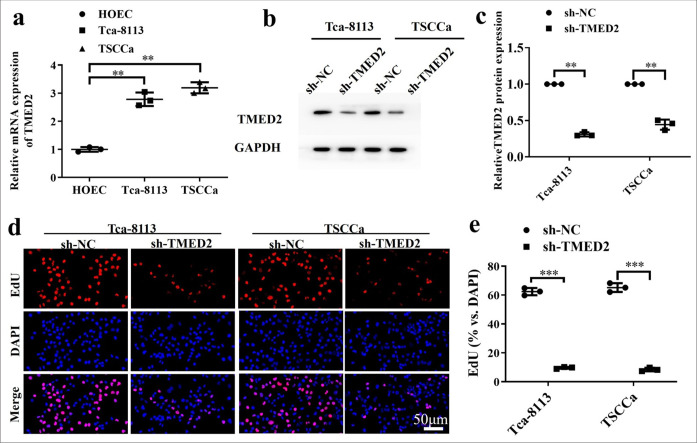
目的:跨膜Emp24结构域2 (TMED2)是参与细胞内蛋白转运的膜蛋白转运介质。最近的研究表明,TMED2在肿瘤的发生和转移中起着重要的作用;然而,其在口腔癌(OC)中的确切机制尚不清楚。本研究旨在阐明TMED2在OC中的作用及其可能机制。材料和方法:我们研究了TMED2敲低对OC细胞侵袭、迁移和增殖能力的影响。此外,我们分析了TMED2与多肽- n -乙酰半乳糖氨基转移酶7 (GALNT7)的体内外相互作用,并探讨了TMED2对GALNT7的调控功能。干细胞标记物的改变采用克隆形成试验、western blot和实时定量聚合酶链反应进行评估。结果:TMED2表达上调可促进OC细胞的增殖和侵袭能力。进一步分析发现,TMED2通过直接调节GALNT7的表达,增强了OC细胞的干细胞样特性和致瘤性。体内和体外实验结果表明,沉默TMED2表达可降低OC的发生率。结论:我们的数据表明,TMED2刺激GALNT7的转录,进而放大OC细胞的干细胞样特征和致癌潜力。此外,阻断TMED2可以阻止癌症在体内的生长和扩散。这一发现为OC的治疗提供了新的治疗靶点,并强调了TMED2在该疾病中的关键作用。
本文章由计算机程序翻译,如有差异,请以英文原文为准。

Relationship between transmembrane emp24 domain containing 2 expression and tumor stem cell characteristics in oral cancer.

Relationship between transmembrane emp24 domain containing 2 expression and tumor stem cell characteristics in oral cancer.

Relationship between transmembrane emp24 domain containing 2 expression and tumor stem cell characteristics in oral cancer.

Relationship between transmembrane emp24 domain containing 2 expression and tumor stem cell characteristics in oral cancer.

Objective: Transmembrane Emp24 Domain Containing 2 (TMED2) is a mediator of membrane protein trafficking involved in intracellular protein transport. Recent research suggests that TMED2 plays an important role in the development and metastasis of tumors; however, its exact mechanisms in oral cancer (OC) remain unclear. This study aims to elucidate the role and possible mechanisms of TMED2 in OC.

Material and methods: We investigated the impact of TMED2 knockdown on the invasion, migration, and proliferation capabilities of OC cells. Furthermore, we analyzed the in vitro and in vivo interactions between TMED2 and polypeptide-N-acetylgalactosaminyltransferase 7 (GALNT7) as well as explored the regulatory function of TMED2 on GALNT7. The alterations in stem cell markers were assessed using clone formation assays, western blot, and quantitative real-time polymerase chain reaction.

Results: The upregulation of TMED2 promoted the proliferation and invasion abilities of OC cells. Further analysis revealed that TMED2 enhanced the stem-like properties and tumorigenicity of OC cells by directly regulating the expression of GALNT7. In vivo and in vitro results suggested that silencing TMED2 expression reduced the incidence of OC.

Conclusion: Our data imply that TMED2 stimulates GALNT7 transcription, which in turn amplifies the stem-like characteristics and carcinogenic potential of OC cells. Moreover, the block of TMED2 prevents cancers from growing and spreading in vivo. This finding provides a new therapeutic target for the treatment of OC and highlights the critical role of TMED2 in the condition.

求助全文
通过发布文献求助,成功后即可免费获取论文全文。 去求助
来源期刊
Cytojournal
Cytojournal PATHOLOGY-
CiteScore
2.20
自引率
42.10%
发文量
56
审稿时长
>12 weeks
期刊介绍: The CytoJournal is an open-access peer-reviewed journal committed to publishing high-quality articles in the field of Diagnostic Cytopathology including Molecular aspects. The journal is owned by the Cytopathology Foundation and published by the Scientific Scholar.
×
引用
GB/T 7714-2015
复制
MLA
复制
APA
复制
导出至
BibTeX EndNote RefMan NoteFirst NoteExpress
×
提示
您的信息不完整,为了账户安全,请先补充。
现在去补充
×
提示
您因"违规操作"
具体请查看互助需知
我知道了
×
提示
确定
请完成安全验证×
copy
已复制链接
快去分享给好友吧!
我知道了
右上角分享
点击右上角分享
0
联系我们:info@booksci.cn Book学术提供免费学术资源搜索服务,方便国内外学者检索中英文文献。致力于提供最便捷和优质的服务体验。 Copyright © 2023 布克学术 All rights reserved.
京ICP备2023020795号-1
ghs 京公网安备 11010802042870号
Book学术文献互助
Book学术文献互助群
群 号:604180095
Book学术官方微信