ATR-hippo驱动向核f -肌动蛋白的力信号,并将机械转导与神经系统疾病联系起来。

IF 12.5 1区 综合性期刊 Q1 MULTIDISCIPLINARY SCIENCES
Maria Chatzifrangkeskou, Tess Stanly, Delia Koennig, Luana Campos-Soares, Michael Eyres, Alexander Hasson, Alexandra Perdiou, Iolanda Vendrell, Roman Fischer, Sayoni Das, Steve Gardner, Simei Go, Ben Futcher, Ashley Newton, Paris Skourides, Francis Szele, Eric O'Neill
{"title":"ATR-hippo驱动向核f -肌动蛋白的力信号,并将机械转导与神经系统疾病联系起来。","authors":"Maria Chatzifrangkeskou, Tess Stanly, Delia Koennig, Luana Campos-Soares, Michael Eyres, Alexander Hasson, Alexandra Perdiou, Iolanda Vendrell, Roman Fischer, Sayoni Das, Steve Gardner, Simei Go, Ben Futcher, Ashley Newton, Paris Skourides, Francis Szele, Eric O'Neill","doi":"10.1126/sciadv.adr5683","DOIUrl":null,"url":null,"abstract":"<p><p>The mechanical environment is sensed through cell-matrix contacts with the cytoskeleton, but how signals transit the nuclear envelope to affect cell fate decisions remains unknown. Nuclear actin coordinates chromatin motility during differentiation and genome maintenance, yet it remains unclear how nuclear actin responds to mechanical force. The DNA-damage kinase ataxia telangiectasia and Rad3-related protein (ATR) translocates to the nuclear envelope to protect the nucleus during cell motility or compression. Here, we show that ATR drives nuclear actin assembly via recruitment of Filamin-A to the inner nuclear membrane through binding of the hippo pathway scaffold and ATR substrate, RASSF1A. Moreover, we demonstrate how germline RASSF1 mutation disables nuclear mechanotransduction resulting in cerebral cortex thinning and associates with common psychological traits. Thus, defective mechanical-regulated pathways may contribute to complex neurological disorders.</p>","PeriodicalId":21609,"journal":{"name":"Science Advances","volume":"11 7","pages":"eadr5683"},"PeriodicalIF":12.5000,"publicationDate":"2025-02-14","publicationTypes":"Journal Article","fieldsOfStudy":null,"isOpenAccess":false,"openAccessPdf":"https://www.ncbi.nlm.nih.gov/pmc/articles/PMC11827640/pdf/","citationCount":"0","resultStr":"{\"title\":\"ATR-hippo drives force signaling to nuclear F-actin and links mechanotransduction to neurological disorders.\",\"authors\":\"Maria Chatzifrangkeskou, Tess Stanly, Delia Koennig, Luana Campos-Soares, Michael Eyres, Alexander Hasson, Alexandra Perdiou, Iolanda Vendrell, Roman Fischer, Sayoni Das, Steve Gardner, Simei Go, Ben Futcher, Ashley Newton, Paris Skourides, Francis Szele, Eric O'Neill\",\"doi\":\"10.1126/sciadv.adr5683\",\"DOIUrl\":null,\"url\":null,\"abstract\":\"<p><p>The mechanical environment is sensed through cell-matrix contacts with the cytoskeleton, but how signals transit the nuclear envelope to affect cell fate decisions remains unknown. Nuclear actin coordinates chromatin motility during differentiation and genome maintenance, yet it remains unclear how nuclear actin responds to mechanical force. The DNA-damage kinase ataxia telangiectasia and Rad3-related protein (ATR) translocates to the nuclear envelope to protect the nucleus during cell motility or compression. Here, we show that ATR drives nuclear actin assembly via recruitment of Filamin-A to the inner nuclear membrane through binding of the hippo pathway scaffold and ATR substrate, RASSF1A. Moreover, we demonstrate how germline RASSF1 mutation disables nuclear mechanotransduction resulting in cerebral cortex thinning and associates with common psychological traits. Thus, defective mechanical-regulated pathways may contribute to complex neurological disorders.</p>\",\"PeriodicalId\":21609,\"journal\":{\"name\":\"Science Advances\",\"volume\":\"11 7\",\"pages\":\"eadr5683\"},\"PeriodicalIF\":12.5000,\"publicationDate\":\"2025-02-14\",\"publicationTypes\":\"Journal Article\",\"fieldsOfStudy\":null,\"isOpenAccess\":false,\"openAccessPdf\":\"https://www.ncbi.nlm.nih.gov/pmc/articles/PMC11827640/pdf/\",\"citationCount\":\"0\",\"resultStr\":null,\"platform\":\"Semanticscholar\",\"paperid\":null,\"PeriodicalName\":\"Science Advances\",\"FirstCategoryId\":\"103\",\"ListUrlMain\":\"https://doi.org/10.1126/sciadv.adr5683\",\"RegionNum\":1,\"RegionCategory\":\"综合性期刊\",\"ArticlePicture\":[],\"TitleCN\":null,\"AbstractTextCN\":null,\"PMCID\":null,\"EPubDate\":\"\",\"PubModel\":\"\",\"JCR\":\"Q1\",\"JCRName\":\"MULTIDISCIPLINARY SCIENCES\",\"Score\":null,\"Total\":0}","platform":"Semanticscholar","paperid":null,"PeriodicalName":"Science Advances","FirstCategoryId":"103","ListUrlMain":"https://doi.org/10.1126/sciadv.adr5683","RegionNum":1,"RegionCategory":"综合性期刊","ArticlePicture":[],"TitleCN":null,"AbstractTextCN":null,"PMCID":null,"EPubDate":"","PubModel":"","JCR":"Q1","JCRName":"MULTIDISCIPLINARY SCIENCES","Score":null,"Total":0}
引用次数: 0

摘要

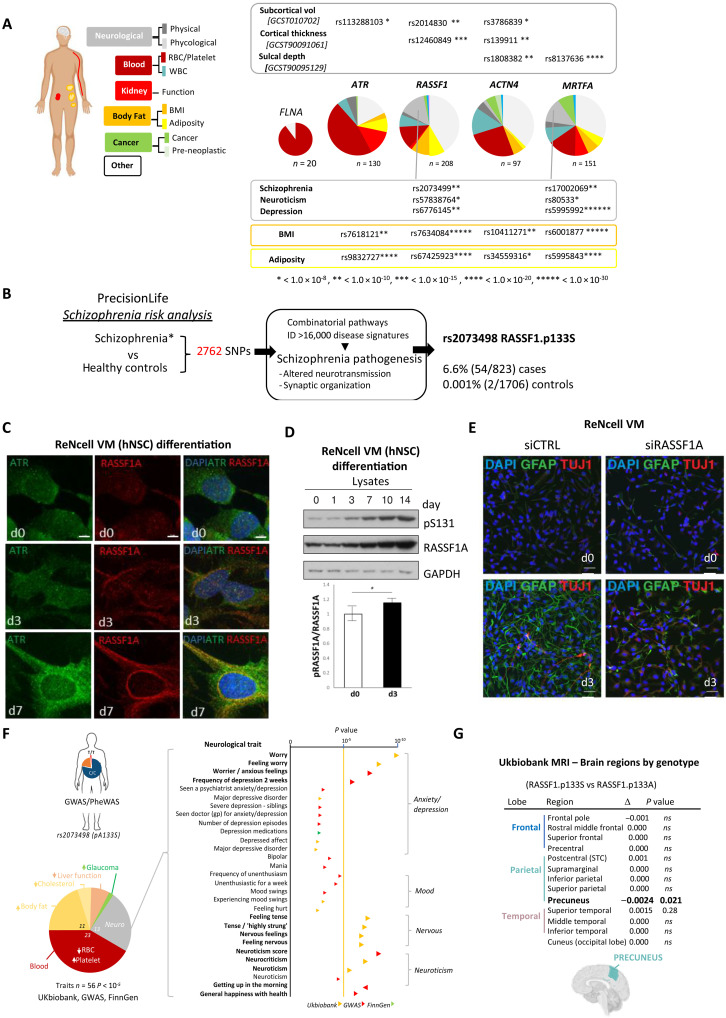
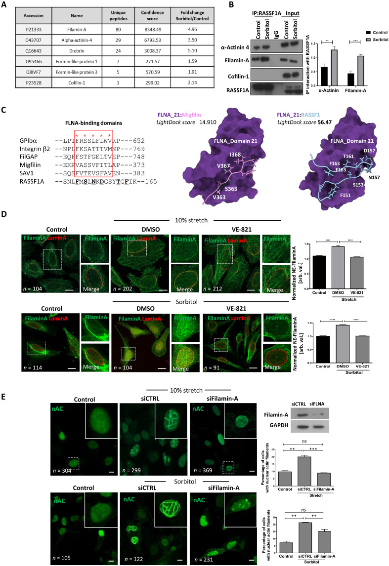
机械环境是通过与细胞骨架的细胞基质接触来感知的,但信号如何通过核包膜影响细胞命运的决定仍然未知。核肌动蛋白在分化和基因组维持过程中协调染色质的运动,但目前尚不清楚核肌动蛋白如何响应机械力。dna损伤激酶共济失调毛细血管扩张和rad3相关蛋白(ATR)易位到核膜,在细胞运动或受压时保护细胞核。本研究表明,ATR通过结合hippo通路支架和ATR底物RASSF1A,将丝蛋白a募集到核膜内,从而驱动核肌动蛋白组装。此外,我们证明了种系RASSF1突变如何使核机械转导失能,导致大脑皮层变薄,并与常见的心理特征相关。因此,有缺陷的机械调节通路可能导致复杂的神经系统疾病。
本文章由计算机程序翻译,如有差异,请以英文原文为准。

ATR-hippo drives force signaling to nuclear F-actin and links mechanotransduction to neurological disorders.

ATR-hippo drives force signaling to nuclear F-actin and links mechanotransduction to neurological disorders.

ATR-hippo drives force signaling to nuclear F-actin and links mechanotransduction to neurological disorders.

ATR-hippo drives force signaling to nuclear F-actin and links mechanotransduction to neurological disorders.

The mechanical environment is sensed through cell-matrix contacts with the cytoskeleton, but how signals transit the nuclear envelope to affect cell fate decisions remains unknown. Nuclear actin coordinates chromatin motility during differentiation and genome maintenance, yet it remains unclear how nuclear actin responds to mechanical force. The DNA-damage kinase ataxia telangiectasia and Rad3-related protein (ATR) translocates to the nuclear envelope to protect the nucleus during cell motility or compression. Here, we show that ATR drives nuclear actin assembly via recruitment of Filamin-A to the inner nuclear membrane through binding of the hippo pathway scaffold and ATR substrate, RASSF1A. Moreover, we demonstrate how germline RASSF1 mutation disables nuclear mechanotransduction resulting in cerebral cortex thinning and associates with common psychological traits. Thus, defective mechanical-regulated pathways may contribute to complex neurological disorders.

求助全文
通过发布文献求助,成功后即可免费获取论文全文。 去求助
来源期刊
Science Advances
Science Advances 综合性期刊-综合性期刊
CiteScore
21.40
自引率
1.50%
发文量
1937
审稿时长
29 weeks
期刊介绍: Science Advances, an open-access journal by AAAS, publishes impactful research in diverse scientific areas. It aims for fair, fast, and expert peer review, providing freely accessible research to readers. Led by distinguished scientists, the journal supports AAAS's mission by extending Science magazine's capacity to identify and promote significant advances. Evolving digital publishing technologies play a crucial role in advancing AAAS's global mission for science communication and benefitting humankind.
×
引用
GB/T 7714-2015
复制
MLA
复制
APA
复制
导出至
BibTeX EndNote RefMan NoteFirst NoteExpress
×
提示
您的信息不完整,为了账户安全,请先补充。
现在去补充
×
提示
您因"违规操作"
具体请查看互助需知
我知道了
×
提示
确定
请完成安全验证×
copy
已复制链接
快去分享给好友吧!
我知道了
右上角分享
点击右上角分享
0
联系我们:info@booksci.cn Book学术提供免费学术资源搜索服务,方便国内外学者检索中英文文献。致力于提供最便捷和优质的服务体验。 Copyright © 2023 布克学术 All rights reserved.
京ICP备2023020795号-1
ghs 京公网安备 11010802042870号
Book学术文献互助
Book学术文献互助群
群 号:604180095
Book学术官方微信