【勘误】ntl4在结直肠癌中的上调通过调节自噬促进肿瘤发展。

IF 4.9 3区 医学 Q1 ONCOLOGY
International journal of oncology Pub Date : 2025-03-01 Epub Date: 2025-02-14 DOI:10.3892/ijo.2025.5725
Zhou Yang, Yusheng Chen, Xiyi Wei, Dejun Wu, Zhijun Min, Yingjun Quan
{"title":"【勘误】ntl4在结直肠癌中的上调通过调节自噬促进肿瘤发展。","authors":"Zhou Yang, Yusheng Chen, Xiyi Wei, Dejun Wu, Zhijun Min, Yingjun Quan","doi":"10.3892/ijo.2025.5725","DOIUrl":null,"url":null,"abstract":"<p><p>Following the publication of the above article, the authors subsequently realized that, during the process of collating the raw data, Fig. 1 [the immunohistochemical (IHC) results for stage IV colorectal cancer (CRC)], Fig. 2A (the control β‑actin blots) and Fig. 5C and D (both the images selected for the clone formation assays, and the histograms showing the quantification of the data) were inadvertently assembled incorrectly. These errors arose as a consequence of the affected files having been named similarly to those of the correct panels. The revised versions of Figs. 1, 2 and 5, now featuring the correct IHC data for stage IV CRC in Fig. 1, the correct control western blots in Fig. 2 and the correct colony formation assay data (and quantification thereof) in Fig. 5, are shown on the next three pages. Note that the correction of these figures does not affect the key findings of the study (either the existing published results or the conclusions reached from the results). The authors thank the Editor of <i>International Journal of Oncology</i> for granting them the opportunity to publish this corrigendum. All the authors agree with the publication of this corrigendum; furthermore, they apologize to the readership of the journal for any inconvenience caused. [International Journal of Oncology 56: 1442‑1454, 2020; DOI: 10.3892/ijo.2020.5027].</p>","PeriodicalId":14175,"journal":{"name":"International journal of oncology","volume":"66 3","pages":""},"PeriodicalIF":4.9000,"publicationDate":"2025-03-01","publicationTypes":"Journal Article","fieldsOfStudy":null,"isOpenAccess":false,"openAccessPdf":"https://www.ncbi.nlm.nih.gov/pmc/articles/PMC11837891/pdf/","citationCount":"0","resultStr":"{\"title\":\"[Corrigendum] Upregulated NTF4 in colorectal cancer promotes tumor development via regulating autophagy.\",\"authors\":\"Zhou Yang, Yusheng Chen, Xiyi Wei, Dejun Wu, Zhijun Min, Yingjun Quan\",\"doi\":\"10.3892/ijo.2025.5725\",\"DOIUrl\":null,\"url\":null,\"abstract\":\"<p><p>Following the publication of the above article, the authors subsequently realized that, during the process of collating the raw data, Fig. 1 [the immunohistochemical (IHC) results for stage IV colorectal cancer (CRC)], Fig. 2A (the control β‑actin blots) and Fig. 5C and D (both the images selected for the clone formation assays, and the histograms showing the quantification of the data) were inadvertently assembled incorrectly. These errors arose as a consequence of the affected files having been named similarly to those of the correct panels. The revised versions of Figs. 1, 2 and 5, now featuring the correct IHC data for stage IV CRC in Fig. 1, the correct control western blots in Fig. 2 and the correct colony formation assay data (and quantification thereof) in Fig. 5, are shown on the next three pages. Note that the correction of these figures does not affect the key findings of the study (either the existing published results or the conclusions reached from the results). The authors thank the Editor of <i>International Journal of Oncology</i> for granting them the opportunity to publish this corrigendum. All the authors agree with the publication of this corrigendum; furthermore, they apologize to the readership of the journal for any inconvenience caused. [International Journal of Oncology 56: 1442‑1454, 2020; DOI: 10.3892/ijo.2020.5027].</p>\",\"PeriodicalId\":14175,\"journal\":{\"name\":\"International journal of oncology\",\"volume\":\"66 3\",\"pages\":\"\"},\"PeriodicalIF\":4.9000,\"publicationDate\":\"2025-03-01\",\"publicationTypes\":\"Journal Article\",\"fieldsOfStudy\":null,\"isOpenAccess\":false,\"openAccessPdf\":\"https://www.ncbi.nlm.nih.gov/pmc/articles/PMC11837891/pdf/\",\"citationCount\":\"0\",\"resultStr\":null,\"platform\":\"Semanticscholar\",\"paperid\":null,\"PeriodicalName\":\"International journal of oncology\",\"FirstCategoryId\":\"3\",\"ListUrlMain\":\"https://doi.org/10.3892/ijo.2025.5725\",\"RegionNum\":3,\"RegionCategory\":\"医学\",\"ArticlePicture\":[],\"TitleCN\":null,\"AbstractTextCN\":null,\"PMCID\":null,\"EPubDate\":\"2025/2/14 0:00:00\",\"PubModel\":\"Epub\",\"JCR\":\"Q1\",\"JCRName\":\"ONCOLOGY\",\"Score\":null,\"Total\":0}","platform":"Semanticscholar","paperid":null,"PeriodicalName":"International journal of oncology","FirstCategoryId":"3","ListUrlMain":"https://doi.org/10.3892/ijo.2025.5725","RegionNum":3,"RegionCategory":"医学","ArticlePicture":[],"TitleCN":null,"AbstractTextCN":null,"PMCID":null,"EPubDate":"2025/2/14 0:00:00","PubModel":"Epub","JCR":"Q1","JCRName":"ONCOLOGY","Score":null,"Total":0}
引用次数: 0

摘要

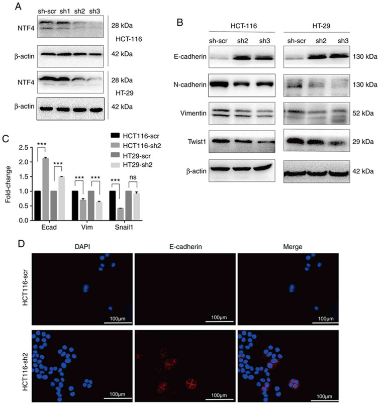
在上述文章发表后,作者随后意识到,在整理原始数据的过程中,图1 [IV期结直肠癌(CRC)的免疫组化(IHC)结果],图2A(对照β -肌动蛋白印迹)和图5C和D(克隆形成试验选择的图像,以及显示数据量化的直方图)无意中组装错误。这些错误是由于受影响的文件与正确面板的文件名相似而产生的。图1、图2和图5的修订版本,现在具有图1中IV期CRC的正确IHC数据,图2中正确的对照western blots和图5中正确的菌落形成分析数据(及其定量),显示在接下来的三页中。请注意,这些数字的更正不影响研究的主要发现(无论是现有已发表的结果还是从结果得出的结论)。作者感谢《国际肿瘤学杂志》的编辑给予他们发表这一勘误表的机会。所有作者都同意发表这一勘误表;此外,对于由此造成的不便,他们向杂志的读者道歉。国际肿瘤学杂志56:1442 - 1454,2020;DOI: 10.3892 / ijo.2020.5027]。
本文章由计算机程序翻译,如有差异,请以英文原文为准。

[Corrigendum] Upregulated NTF4 in colorectal cancer promotes tumor development via regulating autophagy.

[Corrigendum] Upregulated NTF4 in colorectal cancer promotes tumor development via regulating autophagy.

[Corrigendum] Upregulated NTF4 in colorectal cancer promotes tumor development via regulating autophagy.

[Corrigendum] Upregulated NTF4 in colorectal cancer promotes tumor development via regulating autophagy.

Following the publication of the above article, the authors subsequently realized that, during the process of collating the raw data, Fig. 1 [the immunohistochemical (IHC) results for stage IV colorectal cancer (CRC)], Fig. 2A (the control β‑actin blots) and Fig. 5C and D (both the images selected for the clone formation assays, and the histograms showing the quantification of the data) were inadvertently assembled incorrectly. These errors arose as a consequence of the affected files having been named similarly to those of the correct panels. The revised versions of Figs. 1, 2 and 5, now featuring the correct IHC data for stage IV CRC in Fig. 1, the correct control western blots in Fig. 2 and the correct colony formation assay data (and quantification thereof) in Fig. 5, are shown on the next three pages. Note that the correction of these figures does not affect the key findings of the study (either the existing published results or the conclusions reached from the results). The authors thank the Editor of International Journal of Oncology for granting them the opportunity to publish this corrigendum. All the authors agree with the publication of this corrigendum; furthermore, they apologize to the readership of the journal for any inconvenience caused. [International Journal of Oncology 56: 1442‑1454, 2020; DOI: 10.3892/ijo.2020.5027].

求助全文
通过发布文献求助,成功后即可免费获取论文全文。 去求助
来源期刊
CiteScore
9.60
自引率
0.00%
发文量
157
审稿时长
2.1 months
期刊介绍: The main aim of Spandidos Publications is to facilitate scientific communication in a clear, concise and objective manner, while striving to provide prompt publication of original works of high quality. The journals largely concentrate on molecular and experimental medicine, oncology, clinical and experimental cancer treatment and biomedical research. All journals published by Spandidos Publications Ltd. maintain the highest standards of quality, and the members of their Editorial Boards are world-renowned scientists.
×
引用
GB/T 7714-2015
复制
MLA
复制
APA
复制
导出至
BibTeX EndNote RefMan NoteFirst NoteExpress
×
提示
您的信息不完整,为了账户安全,请先补充。
现在去补充
×
提示
您因"违规操作"
具体请查看互助需知
我知道了
×
提示
确定
请完成安全验证×
copy
已复制链接
快去分享给好友吧!
我知道了
右上角分享
点击右上角分享
0
联系我们:info@booksci.cn Book学术提供免费学术资源搜索服务,方便国内外学者检索中英文文献。致力于提供最便捷和优质的服务体验。 Copyright © 2023 布克学术 All rights reserved.
京ICP备2023020795号-1
ghs 京公网安备 11010802042870号
Book学术文献互助
Book学术文献互助群
群 号:604180095
Book学术官方微信